搜索
      上传资料 赚现金
      点击图片退出全屏预览
      独家版权

      [精] 部编高教版(2024)拓展模块下册2.1《琵琶行》教案

      加入资料篮
      立即下载
      部编高教版(2024)拓展模块下册2.1《琵琶行》教案第1页
      点击全屏预览
      1/10
      部编高教版(2024)拓展模块下册2.1《琵琶行》教案第2页
      点击全屏预览
      2/10
      部编高教版(2024)拓展模块下册2.1《琵琶行》教案第3页
      点击全屏预览
      3/10
      还剩7页未读, 继续阅读

      中职语文一 琵琶行并序获奖教案设计

      展开

      这是一份中职语文一 琵琶行并序获奖教案设计,共10页。教案主要包含了课前导入,课中讲授,小序分析,译文省略,音乐认同,身世认同,文化认同,参考答案等内容,欢迎下载使用。
      《拓展模块·下册》
      授课课型
      新授课
      教学课题
      《琵琶行》
      课时
      3课时




      语言建构与运用:欣赏诗歌运用比喻形象描写音乐的语言艺术,识记文言基本知识。
      思维发展与提升:了解运用环境渲染气氛、烘托人物思想感情的表现手法。
      审美鉴赏与创造:理清文章双线结构,领悟作者关注现实、同情和尊重受损害的下层妇女的崇高精神。
      文化传承与理解:整体把握诗歌,认识封建社会造成琵琶女悲凉身世和诗人失意谪居的黑暗现实。
      教学重点
      运用比喻形象描写音乐的语言艺术
      教学难点
      运用环境渲染气氛、烘托人物思想感情的表现手法。
      教学方法
      讲授法、讨论法
      教学准备
      幻灯片课件、教科书
      教学过程
      教学过程
      教学过程
      【课前导入】
      一千多年前,一个文人墨客,一个天涯歌女,因为音乐,让他们演绎了一曲千古不衰的知音绝唱,在这个不朽的夜晚,浔阳江的悠悠江水,瑟瑟秋风,清冷的月光,飘飞的荻花,永远记住了这个美丽而忧伤的故事——诗人白居易也在这个不朽的夜晚,踏着湿漉漉的诗行,平平仄仄地走着,一路洒下两行滚烫的泪水,沾湿了历史的脸庞,永远都无法抹去。
      本节课,就让我们一起学习《琵琶行》。
      【课中讲授】
      一·知人论世
      1·作者简介
      白居易,字乐天,晚年号香山居士。贞元十五年(798)进士,任翰林学士,左拾遗。因直言极谏,贬江州司马,移忠州刺史。是唐代伟大的现实主义诗人,唐代三大诗人之一。白居易与元稹共同倡导新乐府运动,世称“元白”,与刘禹锡并称“刘白”。 有《白氏长庆集》传世,代表诗作有《长恨歌》《卖炭翁》《琵琶行》等
      2·生平经历
      前期——从入仕到贬江州司马以前。仕途一帆风顺,始终抱着“为民请命”“兼济天下”的宗旨。以讽喻诗为主。代表作品为《卖炭翁》。
      后期——即自贬江州司马到死。是他“独善其身”的时期,揉和儒家“乐天知命”道家“知足不辱”和佛家“四大皆空”来作“明哲保身”的法宝。悔恨“三十气太壮,胸中多是非”。以闲适诗和感伤诗为主。感伤诗:《长恨歌》《琵琶行》。
      3·文学主张
      白居易认为文学是反映自己「道」的工具:
      ①诗歌是现实生活的反映;
      ②强调诗歌的政治意义和社会意义—新乐府运动;
      ③在诗歌创作上,要求内容与形式并重。
      4·题目解析
      ·琵琶,弹拨乐器名。相传在秦代,百姓因“苦长城之役”,“弦鼗( tá )而鼓之”。“鼗”,小鼓,如同今天的拨浪鼓。弦,名词做动词用,意即配上(三条弦),便成了秦琵琶。到隋唐时,琵琶种类繁多,成为弹拨乐器的总称。
      本篇中琵琶女弹奏的,是从“丝绸之路”传进“曲项琵琶”,犁形、曲项、四弦,下腹共鸣性强。
      ·《琵琶行》原作《琵琶引》。白居易还有《长恨歌》。
      ·歌、行、引是古代歌曲的三种形式,后成为古代诗歌的一种体裁。三者虽名称不同,实则大同小异,常统称“歌行”。是一种具有铺叙记事性质的歌辞。 其音节、格律一般比较自由,形式都采用五言、七言、杂言的古体,富于变化。本诗是一篇抒情色彩很浓的长篇叙事诗。
      5·写作背景
      琵琶行写于元和11年(公元816年),是白居易被贬为江州司马时期的作品。这次打击在白居易的心灵留下很深的创伤,到江州后一年的生活更使他体验了社会的残酷和世态的炎凉。他有满腔的怨愤无处倾诉,在浔阳江边送客时,遇到从京城流落此处善弹琵琶的倡女。
      诗人听其感伤身世,也引起自身的贬谪之感。作者与琵琶女虽有官、妓身份的悬别,遭遇却同病相怜。他们都曾在京师,曾有过盛时,又都经历了天涯沦落“同是天涯沦落人,相逢何必曾相识”,所以诗人把她引为同调,写来格外动人。
      6·作品介绍
      《琵琶行》是唐代著名现实主义诗人白居易写的一首歌行体长篇叙事诗,是我国古代叙事诗和音乐诗中的“千古绝唱”。诗歌主题鲜明、人物形象生动,抒情真切细腻,具有深刻的思想内容和卓越的艺术技巧。
      二·整体感知
      1·字词检测
      2·【小序分析】
      元和十年,予左迁九江郡司马。明年秋,送客湓浦口,闻舟中夜弹琵琶者,听其音,铮铮然有京都声。问其人,本长安倡女,尝学琵琶于穆、曹二善才,年长色衰,委身为贾人妇。遂命酒,使快弹数曲。曲罢悯然,自叙少小时欢乐事,今漂沦憔悴,转徙于江湖间。予出官二年,恬然自安,感斯人言,是夕始觉有迁谪意。因为长句,歌以赠之,凡六百一十六言,命曰《琵琶行》。
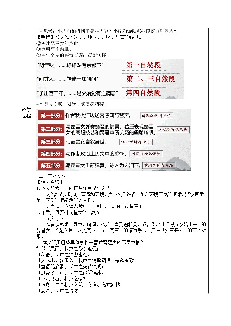
      3·思考:小序归纳概括了哪些内容?小序和诗歌哪些段落分别照应?
      【明确】①交代了时间、地点、人物、故事的经过。
      ②概述琵琶女的身世。
      ③点明写作动机。
      ④奠定全诗的感情基调:凄切伤怀。
      4·朗诵诗歌,划分诗歌层次结构。
      三·文本研读
      【译文省略】
      1.本文前六句的内容及作用是什么?
      交代地点、时间、事情和环境,为下文作准备。尤以环境气氛的渲染,黯淡萧索,是主客伤别情绪最好的衬托。
      进而以「欲饮无管弦」,引出下文的「琵琶声」。
      2.作者如何安排琵琶女的出场?
      先声夺人
      作者从忽闻、寻声、暗问、移船,直到邀相见,逐步引出「千呼万唤始出来」的琵琶女,这是采用「未见其人,先闻其声」的描写手法,产生「先声夺人」的艺术效果。
      本文运用哪些具体事物来譬喻琵琶声的不同声情?
      如以「急雨」状声之繁杂迫促;
      「私语」状声之绵密幽细;
      「大珠小珠落玉盘」状声之清脆圆润、错落有致;
      「莺语花底滑」状声之宛转流畅;
      「泉流冰下难」状声之徐缓沉滞;
      「冰泉冷涩」状声之停顿;
      「银瓶」二句状声之凭空突发、高亢激越;
      「裂帛」状声之清厉。
      4.“幽咽泉流冰下难”的“冰下难”一作“水下滩”,你较赞同何者?请说明理由。
      因为“水下难”无法妥切地传达出冷涩,而“冰下难”既能与上句“花底滑”形成对偶(滑、难都是形容词,滩是名词),且“难”是“滑”的相反,即是下文的“冷涩”(形容琵琶声的停滞阻涩)。
      5.诗中几次写到琵琶女的演奏?分别是明写还是暗写?
      诗人三次写到琵琶女的演奏:
      第一次暗写,琵琶女没有出场,她的演奏是诗人和他的客人听到的。
      第二次明写,琵琶女出场,应诗人邀请而演奏。
      第三次仍是明写,但写得简略。
      6.琵琶女第一次演奏的曲子的感情基调是什么样的吗?为什么?这一段运用了什么手法写音乐。
      它的基调是悲凉的,理由有二:
      一是琵琶女在这“绕船明月江水寒”之际,显然是以此来排遣独守空船的寂寞感;
      二是它确实打动了“惨将别”中的主客的心,加重了离愁,以致“主人忘归客不发”。其余写秋江月夜的萧瑟景象,写饯别酒宴的悲伤气氛,都是侧面烘托它的。
      琵琶女的第二次演奏过程可分为几个阶段?分别演奏了什么曲子?
      琵琶女的第二次演奏过程可分为三个阶段。
      第一阶段(“转轴拨弦三两声,未成曲调先有情”)写琵琶女演奏之前调弦,并已进入乐曲的境界中。
      第二阶段(“弦弦掩抑声声思……说尽心中无限事”)写琵琶演奏大概根据当时心绪选定的一支曲子,写出了琵琶女的技艺的娴熟。
      第三阶段(“轻拢慢捻抹复桃……四弦一声如裂帛”)写琵琶女演奏名曲《霓裳羽衣曲》和《六乡》。
      8.作者分几个乐段写琵琶女演奏名曲《霓裳羽衣曲》和《六幺》?每一个乐段的内容是什么?写出了音乐的什么特点?诗人是用怎样的手法来表现乐曲情调的?
      大弦嘈嘈如急雨,小弦切切如私语。
      嘈嘈切切错杂弹,大珠小珠落玉盘。
      第一乐段,诗人用了一连串的比喻(也可说是通感)描写乐声。以“急雨”、“私语”、“大珠小珠落玉盘”三组比喻,描写乐声由急骤粗重而急促轻细,而纷繁清脆;感情由悲愤而凄苦,而悲愤凄苦倾泻而出,达到演奏的第一个高潮。
      第二乐段,以“间关莺语花底滑,幽咽泉流冰下难,冰泉冷涩弦凝绝,凝绝不通声暂歇”三个比喻(也可说是通感),描写乐声由上层纷繁清脆的高潮转入婉转低回艰涩难通,低到无声,进入演奏的低潮。“别有幽愁暗恨生,此时无声胜有声”,这常被引用的名句,体现着诗人对“声暂歇”艺术效果的深刻感受和高度赞美,弹者已将听者带入乐声意境中去。
      第三乐段,用“银瓶乍破水浆迸,铁骑突出刀枪鸣”两个比喻(也可说是通感),描写突然发出的乐声不但雄壮,而且激越。
      第四乐段,写乐曲的终止,“四弦一声如裂帛”写出猛然煞住的乐声;感情由激愤而凄厉。最后“东舟西舫悄无言,唯见江心秋秋月白”,运用侧面烘托,说明周围船上的人们都沉浸在“余音绕梁”的境界中。
      四乐段,乐声在上层低潮中,奇峰突起,再掀高潮又嘎然而止;感情上由上层凄楚无声,转入激昂愤慨,恣肆奔腾,进而凄厉无尽;演奏在高潮中陡然结束。
      这段乐声描写,运用一连串贴切形象的比喻,描写出琵琶声声情并茂,恍如江潮迭涌,奇峰层出;
      “大弦嘈嘈如急雨”写出音乐繁密(粗重)的特点,
      “小弦切切如私语”写出音乐幽细的特点,
      “大珠小珠落玉盘”写出音乐清脆圆润的特点,
      “间关莺语花底滑”写出音乐宛转流利的特点,
      “幽咽泉流冰下难”写出音乐低沉入微的特点,
      “银瓶乍破水浆迸,铁骑突出刀枪鸣”写出音乐激越雄壮的特点,
      “四弦一声如裂帛”写出音乐戛然而止的特点。
      不愧历来被誉为古典诗歌中描写乐声的绝唱。
      琵琶声——在急雨声、私语声、珠落玉盘声、莺语声、幽咽泉声、银瓶破裂声、刀枪相击声、裂帛声里也会唤起各种形象,像急雨、私语、珠落玉盘直到刀枪相击和裂帛的形象,即在以声类声中也会唤起以声类形,即听觉通于视觉了。
      【通感】又叫“移觉”,是在描述客观事物时,用形象的语言使感觉转移,将人的听觉、视觉、嗅觉、味觉、触觉等不同感觉互相沟通、交错,彼此挪移转换,将本来表示甲感觉的词语移用来表示乙感觉,使意象更为活泼、新奇的一种修辞格。
      9·找出描写演奏者动作神态描的词句,体会这样写的好处。
      “转轴拨弦”是弹奏前试弦调音的动作;
      “低眉信手续续弹”是弹奏的神态;
      “拢”“捻”“抹”“挑”和“收拨”“画”是弹奏时的指法;
      如此细腻地描写动作神态,交代了音乐的层次,从而更好地引导读者领会音乐,也表现了歌女技艺的熟练高超和作者高度的音乐修养。
      在演奏完毕,作者写“东船西舫悄无言,唯见江心秋月白”有什么作用?
      ①突出音乐效果。
      “悄无言”比报以热烈的掌声或喝采声更好,这就是一种“此时无声胜有声”。乐曲虽然结束,但听众意犹未尽,仍然沉浸在动人的音乐中,如醉如痴,更突出了音乐的魅力,是画龙点睛之笔。
      ②藉景写情,深化诗歌的意境。
      人们凭着诗意的想象,似乎感到这秋凉的夜色中弥漫着音乐的气氛,这粼粼的波光中荡漾着动人的旋律。余音绕梁,不绝如缕,这种以景结情的写法,颇有“言有尽而意无穷”之妙。
      11.本段从哪些面向描述琵琶女昔日的荣光风采?
      ①年少有成——十三学得琵琶成,名属教坊第一部。
      ②色艺双全——曲罢曾教善才服,妆成每被秋娘妒,
      ③红极一时——五陵年少争缠头,一曲红绡不知数。钿头银篦击节碎,血色罗裙翻酒污。
      ④得意度日——今年欢笑复明年,秋月春风等闲度。
      12·琵琶女自述生平时,抒发哪些昔盛今衰的感伤?
      ①人事全非,年老色衰:弟走从军阿姨死,暮去朝来颜色故。门前冷落鞍马稀
      ②委身下嫁,独守空船:五陵年少争缠头,一曲红绡不知数。夜深忽梦少年事,梦啼妆泪红阑干。
      ③追忆往昔,盛况难再:老大嫁作商人妇。商人重利轻别离,前月浮梁买茶去。去来江口守空船,绕船月明江水寒。
      作者会发出「同是天涯沦落人」的哀叹,是因为他与琵琶女之间有什么共同之处?
      ①一个「本是京城女」,一个「去年辞帝京」,二人都从京城长安漂泊沦落到偏僻的江州。
      ②一个是誉满京城之名伎,一个是才华横溢的大诗人,二人都有出色的才能。
      ③一个因年长色衰下嫁商人,一个因直言相谏而遭流落,二人都有由盛而衰的遭遇。
      14.作者从哪些角度来描写贬谪环境的萧索?
      ①居住环境恶劣:住近湓江地低湿,黄芦苦竹绕宅生。
      ②无丝竹之雅乐:浔阳地僻无音乐,终岁不闻丝竹声。其间旦暮闻何物?杜鹃啼血猿哀鸣。岂无山歌与村笛?呕哑嘲哳难为听。
      ③生活孤寂:春江花朝秋月夜,往往取酒还独倾。
      15.“座中泣下”以“江州司马”为最多,其原因为何?
      一是因为与琵琶女“同是天涯沦落人”的同情与理解。
      二是因为自己受政治的斗争迫害而“辞帝京” ,离乡背井来到荒远的浔阳。怜人又自怜,因而泪湿青衫。
      16.第四段为诗人自述,就内容和写法而言,与上一段的琵琶女自述有何不同?
      叙事详略,变化有致。上一段有关琵琶女自述身世,写长安的欢乐生活比较详细。
      诗人的自述,着重写谪居浔阳一年来的寂寞。琵琶女的昔盛,就是诗人的昔盛;诗人的今衰,就是琵琶女的今衰,二者相互补充、呼应。
      四·探究鉴赏
      诗中穿插的景物描写,对于烘托气氛、渲染感情起了极佳的作用,试举例说明。
      ①如诗一开头,诗人就以富于季节特征的景物构成萧索的秋景,江水之滨,枫叶芦苇摇动于瑟瑟秋风中,秋江上,茫茫江水起伏于皎洁的明月之下。美丽又凄清的景色,与全诗伤感悲苦的情调和谐一致,为诗歌情节的展开和人物感情的抒发,创造浓烈的气氛。
      ②再如写琵琶女演奏结束,在乐声戛然而止后,诗人用“东船西舫悄无言,唯见江心秋月白”两句,渲染出沉寂、清冷的环境气氛,藉以烘托人们因沉浸于乐曲旋律而心神凝聚的情态,映衬乐曲余音绕梁,曲终音韵犹在的动人魅力。
      ③诗人陈述谪居生活的苦闷,同样穿插以景物描写,如对浔阳住所的描写:“黄芦苦竹绕宅生”、“杜鹃啼血猿哀鸣”的自然环境大大加深作者对天涯沦落感的表现,悲凉的景境构成凄苦的氛围,衬托幽怨的心思。上述描摹环境的诗句在诗中虽不多,但对于酝酿气氛,增添情韵,烘托人物,深化意境都是不可或缺的。
      2.作者运用了哪几种写法来描摹音乐声?
      ①譬喻摹声
      作者运用生活中具体的声音形象作譬喻、摹声,描绘各种不同的音乐节奏和旋律,如以珠玉相击声摹拟弹拨时琵琶的音响效果,使人联想到乐曲的圆润和谐。
      ②以情绘声
      写弹者与听者的感情交流。
      如「未成曲调先有情」、「似诉平生不得意」、「说尽心中无限事」等,都让人感受到琵琶声中有琵琶女的形象。像这样声情结合,以情绘声,比单纯客观地描写声音,效果更加显著。
      ③衬写烘托
      不但写有声,而且写无声。
      如「别有幽愁暗恨生,此时无声胜有声」、「东船西舫悄无言」,都是以余韵来衬写乐曲感人的效果。
      3.琵琶女是一个怎样的形象?诗人用什么手法塑造这一形象的?如何评价这一人物形象?
      ①形象:琵琶女是一个才貌双全,但在封建社会中被摧残、被侮辱的歌女的典型形象。
      ②手法:诗人采用了对比、反衬的手法对这一形象进行塑造。用年轻貌美衬年长色衰;用门庭若市衬孤守空船;用昔日的“欢笑”衬后来的辛酸;用夜梦往事衬孤寂伤感的情怀。
      ③评价:琵琶女的身世具有典型的悲剧意义,它概括了冷酷的封建社会中下层妇女特别是歌女的不幸遭遇。但她只是悲叹红颜易老,繁华早逝,却没有从自己的不幸遭遇中得到觉醒。诗人也仅仅把她的遭遇看成是个人的悲剧,却没有认识到这是社会的悲剧,更没有揭示造成这种悲剧的社会根源。
      4.诗中展现了一个怎样的诗人形象?
      塑造了郁郁不得志、孤苦惆怅、失意潦倒、雅好音乐、同情下层劳动人民的诗人形象。
      送客时的离别愁绪,听歌女演奏和自叙时感情共鸣,对远离京城环境的不适,春江秋月夜的一人独饮,这些叙述无不是诗人心曲的流露,直让人为诗人无故被贬黯然泪下,生出一腔怨恨。
      5.诗人与琵琶女可谓萍水相逢,一次这样的邂逅为什么会在诗人心底造成如此猛烈的情感震荡以致不能自持?请谈谈你的观点并说明理由。
      【音乐认同】请注意课文末段“浔阳地僻无音乐,终岁不闻丝竹声”的交代。由课文第二段诗人对乐曲的音色、音质、节奏、旋律所作的十分准确细致形象生动的描绘,可以看出诗人深谙音乐,而今却被迫远离音乐,诗人正处在一种音乐饥渴的状态,这就可以解释他为什么会对演奏技艺高超绝伦的琵琶女的演奏如此激动了。琵琶女因得遇知音而施展出浑身本领,白居易也因而得以享受高水平表演,这才如痴如醉。
      【身世认同】琵琶女两次为诗人演奏中间插入了自诉身世的情节,它大大改变了作品的思想重心,精彩的琵琶奏乐因此变成了琵琶女心情故事的伴奏,很可能也成了白居易官场浮沉的背景音乐。可以说琵琶女和诗人有着完全相同的无奈和不完全相同的屈辱,琵琶女无意中拨动了诗人最敏感的心弦,致使这位江州司马不免青衫湿。完成了身世认同的诗人与琵琶女一见如故,发出了“同是天涯沦落人”的千年浩叹。
      【文化认同】沦落天涯的共同命运造成他们“相逢何必曾相识”的生活基础,更重要的是诗人一贯的平民情结和普世主义的思想,使他始终对民间疾苦有着强烈的关心,尤其在《琵琶行》中白居易将自己放在了与琵琶女完全相同的地位,“同是天涯沦落人”,这不是居高临下的屈就,而是完全平等的相知、相怜。同声相应,同气相求,他最后的失态痛哭,正是彻底放下士大夫架子后的自然宣泄,宣示了精英文化对大众文化的认同。
      提示与
      练习
      本题意在引导学生整体感知课文内容,理解作者的创作意图。
      【提示】
      首先,要理清诗歌的情节脉络,比较两人在命运遭际上的共通之处;其次,结合“同是天涯沦落人,相逢何必曾相识”的主旨句,找到两人情感共鸣的联系点。
      【参考答案】
      (1)同忆京城。琵琶女“自言本是京城女",白居易也说“我从去年辞帝京”。原来同在
      京城,如今沦落异乡,天涯人对天涯人。(2)同叹年华付流水。琵琶女“十三学得琵琶成”“曲罢曾教善才服”,如今“秋月春风等闲度”;白居易年少才高,名动京城,如今“春江花朝秋月夜,往往取酒还独倾”。怀才不遇,苦情相同,苦情人对苦情人。
      (3)同感处境悲凉。琵琶女只身沦落江边,“去来江口守空船”,白居易谪居浔阳,“其间旦暮闻何物?杜鹃啼血猿哀鸣”。景物凄凉心欲碎,断肠人对断肠人。琵琶女的音乐和命运引起诗人情感的强烈共鸣,所以诗人发出了“同是天涯沦落人,相逢何必曾相识”的感叹。
      2.本题意在引导学生赏析诗歌描摹音乐的高超艺术手法。
      【提示】
      首先,从修辞手法人手,结合描写音乐的关键诗句,重点分析比喻修辞手法的运用,突出以声喻声的特点;其次,从关键字词入手,重点分析动词、叠词、拟声词的使用,思考诗人如何通过这些关键字词将抽象的音乐进行具体形象化的捕捉和表现,突出以形绘声的特点;最后,从环境描写人手,重点分析景物描写的句子,思考通过环境描写进行侧面烘托的效果,突出以景托声的特点。
      【参考答案】
      多方设喻,以表现琵琶曲中复杂、细微的音响变化。用许多形象、新鲜、贴切的比喻来描写这极难用语言摹写的美妙乐声,把琵琶声形象地比作了急雨、私语、珠落玉盘声、莺语声、泉流声、刀枪声、裂帛声,给读者具体的印象。比如,以骤降的“急雨”比喻粗弦的繁音促节,以少女般的轻柔“私语”比喻细弦细碎绵密的声调,以“大珠小珠落玉盘”比喻乐声的重浊与清脆等。这些形象贴切的比喻,把美好的旋律、变化的节奏表现得淋漓尽致。
      (2)运用准确的动词,表现演奏者纯熟的指法。如诗中“拨”“拢”“捻”“抹”“挑”等系列动词,准确反映了琶女动作的娴熟和变化有度。把无形的音乐化为视觉形象,加深了读者对丰富多变的琵琶声和琵琶女弹奏技艺的印象。
      (3)运用叠词、拟声词,形象地表现音乐的旋律。如诗人用“嘈嘈”来形容大弦沉重舒长的声音,用“切切”来形容小弦轻细急促的声音,“嘈嘈”“切切”的大弦、小弦交错在一起,使人如听一首美妙的交响曲,产生了“大珠小珠落玉盘”的艺术效果。
      (4)以对环境气氛的描写,侧面烘托琵琶乐曲的出神入化。如诗句“东船西舫悄无言,唯见江心秋月白”通过描写周围环境的宁静,衬托出琶乐曲的巨大魅力,传达出那种“余音绕梁,三日不绝”的情味,从而给诗作音乐形象的描绘补足了“画龙点睛”的一笔。
      3.本题意在引导学生通过比较,把握课文小序和诗歌的叙事特点。
      【提示】
      首先,要结合小序和诗歌的叙事脉络,分析两者在叙事方式上的不同之处;接着,要根据小序和诗歌不同的文体功能,分析形成不同叙事特点的原因。【参考答案】
      不同之处:小序交代了时间、地点、人物和故事的主要情节,概述琵琶女的身世,表达上平实直白,没有波澜;诗歌对两次琵琶演奏的描写,第一次大笔泼墨,第二次惜墨如金前为实写,后为虚写,叙事曲折,情节安排波澜起伏、曲折婉转。
      原因:小序和诗歌的文体功能不同,小序交代诗歌创作的背景缘由,情感不需要太丰富;诗歌则需要借描写琵琶女的不幸身世,抒发诗人对自身遭际的无限感伤,表达同病相怜的感慨,两相映衬,所以更富艺术性。
      课后作业
      完成练习册
      板书设计
      教学反思
      《琵琶行》是白居易的代表作品,作为传统篇目,历来备受重视。然而,由于篇幅较长,要用一课时来完成教学难度很大。 今天我用一课时完成了《琵琶行》的教学,感触颇多。现反思如下:
      一、反思不足
      1.首先是让学生课前通读全文,整体感知课文,读准字音,了解故事的内容,为课上的分析打下基础。
      2.再让学生找出全文中最能表现作者情感和主旨的句子,“同是天涯沦落人,相逢何必曾相识”这样有了一个切入点,让学生解释“沦落”的意思,并找出沦落人指的是谁,即琵琶女和诗人自己。
      3.让学生谈一谈你有没有不理解的地方,找出来大家一起探究一下。这样自主生成的问题比较容易为学生所接受。主要是让学生对整首诗的内容、感情基调、人物形象及整体思路有一个了解。
      4.琵琶女和白居易,一个是大诗人,一个是名艺人,一个是朝廷命官,一个是民间女子,一个高朋满座,一个独守空船。他们同在哪里? 通过比较进一步了解到两个人有着相同的遭遇。
      5.他们之间虽然出身、经历有很大的不同,但是也有相似之处:①一个“本是京城女”,一个“去年辞帝京”,都是从京都长安来到遥远偏僻的江州;②一个是名满京都的艺人,一个是才华横溢的诗人,都有出类拔萃的才能;③一个因年长色衰而嫁商人,一个因直言相谏而遭贬谪,都有由荣至衰的不幸遭遇,都同样怀着满腹的“幽愁暗恨”,过着冷落凄清的寂寞生活。
      正因为如此,诗人写琵琶女高超的技艺,正是为了通过表现琵琶女的悲凉身世来唤起人们对琵琶女的同情;而诗人写琵琶女的悲凉身世,又是为了表现自己政治上的失意,抒发郁积心中的左迁之愁、贬谪之恨。这正是作者的写作动机。
      琵琶女弹奏完后,为什么满座重闻皆掩泣?触发了人们对于自己坎坷命运的反思,进入了人类共同的情感领域,从而具有了永恒的生命力,跨越千年而不朽。
      这两句是全诗的主题所在。诗人通过沦落天涯的歌女的一生,来抒发自己忧国遭贬的政治苦闷。把对琵琶女的无限同情、对被贬谪的满腔幽愤、对封建社会冷酷黑暗的揭露交织在一起,是封建社会中一种带有普遍意义的典型情绪。这两句写出了人们对苦难生活的共同体验,又由于诗句简明准确,情意合一,所以能够在历史的长河中激起广泛的同情,成为人们表达同病相怜、互相慰藉的传诵不朽的千古名句。
      6.是什么把琵琶女与诗人联系在一起的?音乐。 本堂课的重点是对音乐描写进行赏析。
      7.于是,我们就来看一看作者是如何描写音乐的?然后请学生找出认为最精彩的句子,并谈一谈它妙在何处?
      在教学中,我 抓住比喻修辞、叠词和拟声词的巧妙运用以及侧面描写进行赏析。
      音乐是心灵的语言,音乐是沟通的桥梁,它把琵琶女与诗人两个素不相识的人联系在一起,成为精神上的知己,产生了感情上的共鸣。 于是,作者发出:同是天涯沦落人,相逢何必曾相识的感叹。
      8.有感情地反复诵读课文,加深对这篇文章的理解,读出你的感受来。 概括一下本首诗的主要内容就是:沦落----沦落人-----琵琶女、诗人-----分别赏析------同在何处、有何相似点-----是什么把他们联系在一起------音乐------对音乐的描写(比喻、叠词、拟声词及侧面描写)让学生分析精彩的段落,谈一谈、议一议。

      相关教案

      中职语文一 琵琶行并序获奖教案设计:

      这是一份中职语文一 琵琶行并序获奖教案设计,共10页。教案主要包含了课前导入,课中讲授,小序分析,译文省略,音乐认同,身世认同,文化认同,参考答案等内容,欢迎下载使用。

      中职语文部编高教版(2023)拓展模块下册一 琵琶行并序一等奖教案:

      这是一份中职语文部编高教版(2023)拓展模块下册一 琵琶行并序一等奖教案,共4页。教案主要包含了导入新课,知识应用与拓展,总结与布置作业,教学反思等内容,欢迎下载使用。

      高中语文琵琶行 白居易教学设计:

      这是一份高中语文琵琶行 白居易教学设计,共8页。教案主要包含了二课时,关于行,关于作者,预习思考,分析小序等内容,欢迎下载使用。

      资料下载及使用帮助
      版权申诉
      • 1.电子资料成功下载后不支持退换,如发现资料有内容错误问题请联系客服,如若属实,我们会补偿您的损失
      • 2.压缩包下载后请先用软件解压,再使用对应软件打开;软件版本较低时请及时更新
      • 3.资料下载成功后可在60天以内免费重复下载
      版权申诉
      若您为此资料的原创作者,认为该资料内容侵犯了您的知识产权,请扫码添加我们的相关工作人员,我们尽可能的保护您的合法权益。
      入驻教习网,可获得资源免费推广曝光,还可获得多重现金奖励,申请 精品资源制作, 工作室入驻。
      版权申诉二维码
      欢迎来到教习网
      • 900万优选资源,让备课更轻松
      • 600万优选试题,支持自由组卷
      • 高质量可编辑,日均更新2000+
      • 百万教师选择,专业更值得信赖
      微信扫码注册
      手机号注册
      手机号码

      手机号格式错误

      手机验证码 获取验证码 获取验证码

      手机验证码已经成功发送,5分钟内有效

      设置密码

      6-20个字符,数字、字母或符号

      注册即视为同意教习网「注册协议」「隐私条款」
      QQ注册
      手机号注册
      微信注册

      注册成功

      返回
      顶部
      添加客服微信 获取1对1服务
      微信扫描添加客服
      Baidu
      map