搜索
      上传资料 赚现金
      点击图片退出全屏预览

      第三单元《做个减法表》教案 小学数学北师大版(2024)一年级下册

      • 653.41 KB
      • 2025-04-10 19:52:56
      • 179
      • 0
      • 教习网用户2848367
      加入资料篮
      立即下载
      第三单元《做个减法表》教案 小学数学北师大版(2024)一年级下册第1页
      点击全屏预览
      1/4
      第三单元《做个减法表》教案 小学数学北师大版(2024)一年级下册第2页
      点击全屏预览
      2/4
      还剩2页未读, 继续阅读

      北师大版(2024)一年级下册(2024)做个减法表教案

      展开

      这是一份北师大版(2024)一年级下册(2024)做个减法表教案,共4页。教案主要包含了教材分析,教学目标,教学重难点,教学过程等内容,欢迎下载使用。

      一、教材分析
      《做个减法表》是新北师大版一年级下册第三单元20以内数与减法中的内容,是在学生已经掌握20以内加减法的基础上进行教学的。教材通过让学生对20以内的减法算式进行整理,引导学生梳理减法表,发现减法算式中的规律,进一步巩固20以内减法的计算,培养学生的观察能力、归纳能力和有序思维,感受数学的有序性和规律性,体验数学的美感,激发学生的学习兴趣,培养积极探索的精神,为后续数学学习奠定基础。
      二、教学目标
      1. 经历整理 20 以内数的退位减法表的过程,进一步了解算式之间的联系,初步尝试用简单的语言表述整理的过程。
      2. 进一步巩固 20 以内数的退位减法的计算。
      3. 在整理的过程中体验有顺序地思考的方法,体会按照不同标准有不同的整理方法,感受整理的乐趣,提高学习数学的兴趣。

      三、教学重难点
      重点:整理20以内的减法算式,形成减法表,提高运算能力。
      难点:发现减法表中的规律,并能运用规律解决实际问题。
      四、教学过程
      情景导入
      师:小朋友们,今天我们的卡通朋友们在玩一个有趣的游戏,他们需要把这些减法算式卡片整理好,做成一个减法表。你能一起来制作一个加法表吗?
      出示《做个减法表》的情境图,提出要求,学生积极思考,动手操作。
      学生自主观察,积极思考。
      探究新知
      活动一:小组合作,分类整理
      师:同学们,接下来就让我们一起合作,帮助这些算式宝宝找到自己的位置。请拿出学具卡片,独自计算,小组合作分一分。
      小组任务要求:
      ①拿出卡片独自计算,完成之后同桌互相检查;
      ②小组合作,整理卡片,分一分,排一排;
      ③组内交流,说说自己的排列方法;
      ④班级分享,整理减法表。
      学生仔细观察认真思考,小组交流。
      汇报交流,分享结果:
      生1:我发现得数是14的算式有:9+5,8+6,7+7,6+8,5+9。
      生2:我发现12减几的算式有:12-3,12-4,12-5,12-6,12-7,12-8,12-9。
      生3:我发现得减9的算式有:10-9,11-9,12-9,13-9,14-9,15-9,16-9,17-9,18-9。
      ……
      师:同学们太棒了,发现了这么多神奇的规律,那接下来我们能不能把这些算式填入到减法表中呢?
      生:能。
      活动二:构建减法表
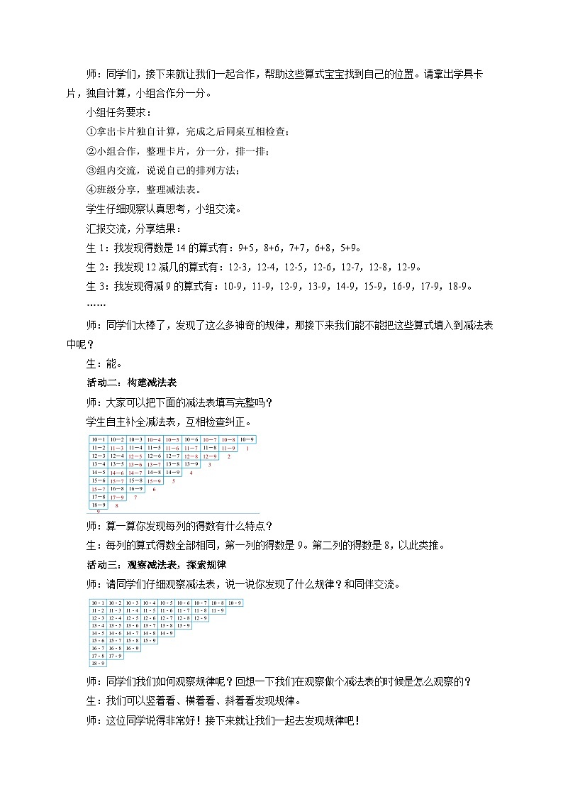
      师:大家可以把下面的减法表填写完整吗?
      学生自主补全减法表,互相检查纠正。
      师:算一算你发现每列的得数有什么特点?
      生:每列的算式得数全部相同,第一列的得数是9。第二列的得数是8,以此类推。
      活动三:观察减法表,探索规律
      师:请同学们仔细观察减法表,说一说你发现了什么规律?和同伴交流。
      师:同学们我们如何观察规律呢?回想一下我们在观察做个减法表的时候是怎么观察的?
      生:我们可以竖着看、横着看、斜着看发现规律。
      师:这位同学说得非常好!接下来就让我们一起去发现规律吧!
      横着看:
      师:横着看你发现了什么规律?
      生1:横着看:每一行从左到右,减号前面的数不变,减号后面的数依次增加1,得数依次减少1。
      竖着看:
      师:竖着看你发现了什么规律?
      生2:竖着看:竖着看:每一列从上到下,减号前面的数依次增加1,减号后面的数依次减少1,得数不变。
      斜着看:
      师:斜着看你发现了什么规律?
      生3:斜着看:从左下到右上,减号前面的数依次减少1,减号后面的数不变,得数依次减少1。
      巩固练习
      师:我们一起来检验一下学习效果吧!
      【教材习题】
      1.在○里面填上“>”“<”或“=”。
      2.想一想,填一填。
      3.根据减法表的规律填算式。
      【拓展演练】
      4.每种图形分别代表哪个数?填一填。
      课堂小结
      师:通过今天的学习你都有什么收获呢?
      我们如何归纳、整理减法表?
      观察减法表我们发现了哪些规律?
      师:今天你的表现怎样呢?你的好朋友表现怎样呢,我们来回顾一下。(学生自由发言),再完成评价表。

      相关教案 更多

      资料下载及使用帮助
      版权申诉
      • 1.电子资料成功下载后不支持退换,如发现资料有内容错误问题请联系客服,如若属实,我们会补偿您的损失
      • 2.压缩包下载后请先用软件解压,再使用对应软件打开;软件版本较低时请及时更新
      • 3.资料下载成功后可在60天以内免费重复下载
      版权申诉
      若您为此资料的原创作者,认为该资料内容侵犯了您的知识产权,请扫码添加我们的相关工作人员,我们尽可能的保护您的合法权益。
      入驻教习网,可获得资源免费推广曝光,还可获得多重现金奖励,申请 精品资源制作, 工作室入驻。
      版权申诉二维码
      小学数学北师大版(2024)一年级下册(2024)电子课本 新教材

      做个减法表

      版本: 北师大版(2024)

      年级: 一年级下册(2024)

      切换课文
      欢迎来到教习网
      • 900万优选资源,让备课更轻松
      • 600万优选试题,支持自由组卷
      • 高质量可编辑,日均更新2000+
      • 百万教师选择,专业更值得信赖
      微信扫码注册
      手机号注册
      手机号码

      手机号格式错误

      手机验证码 获取验证码 获取验证码

      手机验证码已经成功发送,5分钟内有效

      设置密码

      6-20个字符,数字、字母或符号

      注册即视为同意教习网「注册协议」「隐私条款」
      QQ注册
      手机号注册
      微信注册

      注册成功

      返回
      顶部
      添加客服微信 获取1对1服务
      微信扫描添加客服
      Baidu
      map