搜索
      上传资料 赚现金
      点击图片退出全屏预览

      2025届中考物理二轮复习 专题16 光热实验复习(讲练)(原卷版)

      • 3.41 MB
      • 2025-04-10 17:47:10
      • 52
      • 0
      加入资料篮
      立即下载
      2025届中考物理二轮复习 专题16 光热实验复习(讲练)(原卷版)第1页
      点击全屏预览
      1/31
      2025届中考物理二轮复习 专题16 光热实验复习(讲练)(原卷版)第2页
      点击全屏预览
      2/31
      2025届中考物理二轮复习 专题16 光热实验复习(讲练)(原卷版)第3页
      点击全屏预览
      3/31
      还剩28页未读, 继续阅读

      2025届中考物理二轮复习 专题16 光热实验复习(讲练)(原卷版)

      展开

      这是一份2025届中考物理二轮复习 专题16 光热实验复习(讲练)(原卷版),共31页。试卷主要包含了光学实验,热学实验等内容,欢迎下载使用。
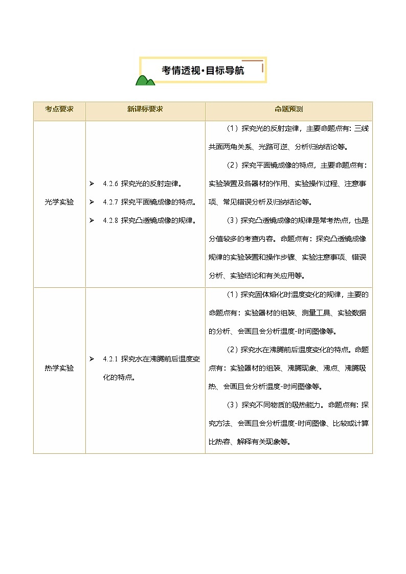
      01考情透视·目标导航
      02知识导图·思维引航
      03核心精讲·题型突破
      考点一 光学实验
      【真题研析】
      ►考法01 探究光的反射定律
      ►考法02 探究平面镜成像的特点
      ►考法03 探究凸透镜成像的规律
      【核心精讲】
      ►知识点一 光学实验
      【命题预测】
      考点二 热学实验
      【真题研析】
      ►考法01 探究固体熔化时温度变化的规律
      ►考法02 探究水在沸腾前后温度变化的特点
      ►考法03 比较不同物质吸热情况
      【核心精讲】
      ►知识点一 热学实验
      【命题预测】
      考点一 光学实验
      考法01 探究光的反射定律
      1.(2024·江苏徐州·中考真题)如图甲所示,在探究光的反射规律实验中,平面镜水平放置,白色纸板竖直地立在平面镜上。将激光笔发出的一束激光紧贴纸板射向镜面上的O点。
      (1)在纸板上能看到激光路径,是因为激光在纸板表面发生 反射;
      (2)图甲中,激光与平面镜成40°角入射,则反射角为 ;
      (3)纸板上可以同时看到入射光线和反射光线,说明它们和法线在 内;
      (4)如图乙所示,纸板绕CD轴向后转动一定角度,再将激光紧贴纸板射向镜面上的O点,此时纸板上看不到反射光线,保持平面镜和入射光线位置不变,要在纸板上同时显示入射光线和反射光线,应怎样调整纸板? 。
      2.(2024·吉林长春·中考真题)在“探究光反射时的规律”的实验中:

      (1)将平面镜放在水平桌面上,将附有量角器的半圆形白纸板竖立在平面镜上。使一束光贴着纸板分别沿AO、BO、CO入射,在纸板上观察到的光路如图甲所示,说明反射角 入射角。光束CO绕O点顺时针转过后的反射角为 度;
      (2)图甲中,让一束光贴着纸板沿入射,反射光沿OA射出,说明在反射现象中,光路是 的;
      (3)图乙中,要在右侧纸板上看到反射光,需将右侧纸板向 折。
      3.(2024·吉林·中考真题)下图是“探究光反射时的规律”实验装置。
      (1)实验中要保持纸板ENF上的直线ON 于镜面。
      (2)分析表中的实验数据可得:在反射现象中,反射角 入射角。
      (3)把纸板NOF绕ON向前折或向后折,在纸板上都看不到反射光,说明在反射现象中,反射光线、入射光线和法线都在 内。
      4.(2024·河南·中考真题)如图甲,在探究光的反射规律的实验中,把平面镜放在水平桌面上,纸板ENF竖直立在镜面上,ON垂直于镜面。
      (1)让一束光贴着纸板沿多个角度射到O点,在纸板上记录每次的光路。记录时,为了区分每次的光路,可采用的方法是 。
      (2)取下纸板,用量角器测量每次的入射角和 ,并记录下来。
      (3)在图甲实验的基础上,以ON为轴,把纸板NOF向后折,在纸板上看不到反射光,如图乙所示,这表明:在反射现象中,反射光线、入射光线和法线在 。小明想:当纸板折到图乙位置时,反射光还存在吗?请设计一种验证方法: 。
      考法02 探究平面镜成像的特点
      5.(2024·内蒙古呼和浩特·中考真题)小时候,赫仑同学常常听姥爷说,“照镜子要离镜子近些,离镜子远了,镜子里的像就变小啦”。当他学完光学后,回去给姥爷演示了如下实验。为让实验更准确,请完成下列问题:
      (1)如图所示,将白纸平铺在水平桌面上,用支架把 (选填“薄”或“厚”)玻璃板竖直地架立于白纸上;
      (2)将两个完全相同的跳棋棋子A和B分别立于玻璃板前后,并移动B直至与A的像重合,测量并记录相关数据。多次改变A的前后位置,重复以上实验。他多次实验的目的是 (选填“得到普遍规律”或“减小实验误差”);
      (3)分析相关数据,发现平面镜所成的像是虚像,像与实物等大,像距等于物距。“照镜子要离镜子近些,离镜子远了,镜子里的像就变小啦”,这种说法是 (选填“正确”或“错误”)的。
      6.(2024·北京·中考真题)某同学利用如图所示的装置及完全相同的电子蜡烛A、B等器材,探究物体在平面镜中成像时像距与物距是否有关。其中薄透明玻璃板与水平纸面垂直。主要实验步骤如下:
      (1)将点亮的A放在玻璃板前,用刻度尺测量 ;将未点亮的B放在玻璃板后,不断调整B的位置,直到从各个角度观察B与A的像 ,用刻度尺测量B到玻璃板的距离。将实验数据记录在表格中;
      (2)改变 ,仿照步骤(1)再做1次实验,将实验数据记录在表格中。
      7.(2024·重庆·中考真题)如图所示,利用两根相同的荧光棒来探究平面镜成像的特点。
      (1)实验中应选用 (选填“薄”或“厚”)玻璃板替代平面镜;
      (2)将玻璃板 放置在铺有白纸的水平桌面上,在玻璃板前放置荧光棒A,在玻璃板后面移动另一根荧光棒B,发现B与A的像完全重合,说明像与物的 相等。
      8.(2024·山东聊城·中考真题)在“探究平面镜成像特点”的实验中,实验装置如图甲所示;
      (1)为了研究像和物的位置关系,还需要的实验器材是 ;
      (2)实验时将点燃的蜡烛靠近玻璃板移动,观察到像 (选填“靠近”或“远离”)玻璃板移动,像的大小 (选填“变大”、“变小”或“不变”);
      (3)检查视力的时候,视力表放在被测者的后上方,被测者识别对面墙上镜子里视力表的像。如图乙所示,视力表与平面镜间的水平距离为2.8m,要求视力表在镜中的像与被测者相距5m,则人应坐在离平面镜 m的位置检查。
      考法03 探究凸透镜成像的规律
      9.(2024·内蒙古通辽·中考真题)小明在做凸透镜成像实验中。
      (1)如图甲四种利用太阳光测凸透镜焦距的操作,其中正确的是 ;
      (2)小明测得凸透镜焦距为10cm,用图乙的装置开始实验,此时光屏上可见清晰的像,保持凸透镜位置不变,将蜡烛移动到25cm刻度线处,若想在光屏上再次得到清晰的像,应把光屏向 移动,像的大小将 ;
      (3)基于(2)的实验探究,当手持照相机走近拍摄景物时,应将镜头适当向 (填“前调”或“后调”)。
      10.(2024·山东青岛·中考真题)小明用焦距为10cm的凸透镜探究凸透镜成像规律.
      (1)将蜡烛、凸透镜和光屏依次放置在光具座上,调节烛焰的中心、凸透镜的光心和光屏的中心,使它们在 。
      (2)如图甲所示,将蜡烛固定在光具座上10cm刻度处,凸透镜固定在50cm刻度处,光屏应在 刻度范围内移动,直到在光屏上看到 、倒立清晰的像,根据这一成像特点可制成 。
      (3)S是烛焰上一点,请在图乙中画出它发出的两条光线经凸透镜折射后的光路 。
      (4)保持蜡烛和光屏位置不变,要使光屏上的像变大,应将凸透镜向 移动。
      11.(2024·江苏南通·中考真题)在探究“凸透镜成像规律”的实验中。
      (1)为使烛焰的像成在光屏中央,小丽的调节场景如图甲,操作中的不当之处是 。
      (2)如图乙,光屏上恰能呈现烛焰倒立、 的清晰实像,此时光在光屏上发生 反射;若在凸透镜左侧附近放置一镜片,将光屏向左移动,光屏上可再次呈现清晰的像,该镜片是 透镜。
      (3)保持凸透镜位置不变,为使图乙中光屏上的像变大,小丽的操作应是 。
      12.(2024·山东潍坊·中考真题)如图甲所示,镜片a可通过抽出或注入液体来改变其厚度,抽出稍许液体后得到镜片b,注入稍许液体后得到镜片c。
      (1)镜片b可用于矫正 (填“近视眼”或“远视眼”)。
      (2)某同学用如图乙所示的实验装置观察镜片c的成像情况。
      ①将蜡烛、镜片c和光屏依次放在光具座上,调整它们的中心在同一高度;
      ②蜡烛、镜片c和光屏的位置如图乙所示时,光屏上呈现一个清晰的实像,此时的像距 cm;
      ③保持蜡烛和光屏的位置不变,把镜片c移动到光具座上25cm刻度处,此时光屏上呈现一个清晰的 、 的实像。
      知识点一 光学实验
      1.探究光的反射定律
      【常考考向】
      (1)应在光线较暗的室内进行实验,以便于观察实验现象;
      (2)实验时,纸板必须与平面镜垂直,否则在纸板上看不到反射光;
      (3)可折转白色粗糙硬纸板的作用:一是显示光的传播路径,对光线起漫反射作用;二是探究入射光线、法线和反射光线是否在同一平面内。
      (4)实验描绘光的传播路径的方法:在入射光线和反射光线上取一个点,将该点与反射点连接。
      (5)区分每一组的对应的入射光线和反射光线的方法:对每一组入射光线和反射光线分别用不同颜色的笔进行描绘,或者对每一组入射光线和反射光线进行编号。
      (6)进行多次实验的目的:避免偶然性,寻找普遍规律。
      (7)若发现每次实验反射角与入射角的和为90°,原因是:错把入射角看成入射光线与反射面的夹角,或错把反射角看成反射光线与反射面的夹角。
      (8)在反射现象中,反射光线、入射光线和法线都在同一平面内;反射光线、入射光线分别位于法线两侧;反射角等于入射角。(不能说成入射角等于反射角)
      (9)在光的反射现象中,光路是可逆的。
      2.探究平面镜成像的特点
      【常考考向】
      (1)为了使观察到的像更为清晰,实验最好在较暗的环境中进行;
      (2)实验中用玻璃板代替平面镜,目的是便于观察和确定像的位置,并比较物像的大小关系,原因是玻璃板既能反射光又能透过光,即透过玻璃板能看到未点燃的蜡烛,也能看到点燃的蜡烛所成的像;
      (3)实验应选用较薄的玻璃板。因为玻璃板的前后表面可以各成一个像,当玻璃板较厚时,两个像有较大的错位,难以确定像的位置;
      (4)实验中,玻璃板要竖直立在水平桌面上。若玻璃板没有竖直放置,则未点燃的蜡烛和点燃的蜡烛将不能完全重合;
      (5)实验中,使用两支完全相同的蜡烛,目的是比较像与物体的大小关系。此实验方法叫做等效替代法。
      (6)用点燃的蜡烛做实验的优点是所成的像比较亮,便于观察;
      (7)白纸用于标注玻璃板的位置、蜡烛以及蜡烛的像的位置,刻度尺用于测量蜡烛以及蜡烛的像到玻璃板的距离;
      (8)改变蜡烛与玻璃板的距离进行多次实验,是为了寻找普遍规律;
      (9)观察点燃蜡烛的像时,眼睛应与物体在玻璃板的同一侧;观察像是否为虚像时,眼睛与像在玻璃板的同一侧。
      3.探究凸透镜成像的规律
      【常考考向】
      (1)调整烛焰、透镜、光屏三者的中心在同一高度,目的是让烛焰的像成在光屏的中央;
      (2)在做实验时, 某同学无论怎样移动光屏, 都无法在光屏上观察到烛焰的像。发生这一现象可能原因有哪些?
      可能原因有:①烛焰、凸透镜、光屏的中心不在同一高度上;②蜡烛的位置在透镜的一倍焦距以内;③蜡烛的位置在透镜的焦点上;④当成放大的实像时,像距较大,光具座长度不够。
      (3)用卡片把透镜遮住一部分,光屏上得到烛焰的像有什么变化?
      光屏上像的性质不变,还是完整的,但亮度会变暗些。
      (4)成实像时,将蜡烛和光屏调换位置时,在光屏上仍能成实像。原因是:光路可逆。
      (5)发光二极管比蜡烛的优势:发光二极管亮度更亮,光源稳定,成像稳定。
      (6)发光二极管的形状的要求:选择上下、左右都不对称的形状。
      (7)蜡烛长度变短时,像在光屏上的位置怎样变化?为了使像仍成在光屏的中央,应该怎样进行调节?
      像将会向上移动。调节方法:①将光屏向上移动;②将蜡烛向上移动;③将透镜和光屏向下调节。
      (8)成实像时,在凸透镜前加一片透镜后在光屏上重新成像:若加凸透镜,需将物体或光屏靠近凸透镜;若加凹透镜,需将物体或光屏远离凸透镜;
      (9)保持蜡烛和透镜的位置不动,换用焦距不同的透镜,分析光屏的移动方向:若换用焦距更小的凸透镜,光屏应靠近凸透镜;若换用焦距更大的凸透镜,光屏应远离凸透镜;
      (10)水透镜抽水、注水分析:抽水焦距变大,注水焦距变小。
      1.在探究光的反射定律时,小波将一块平面镜放在水平桌面上,再把一块纸板(分E、F两个面)垂直放置在平面镜上,如图甲所示。
      (1)图甲中,E、F在同一平面上,让光线沿纸板E上的AO射向镜面,则在纸板F上得到沿B的反射光线,小波测量反射角和入射角的大小,可知反射角为 度,于是他得出结论:反射角等于入射角。这种做法 。(选填“合理”或“不合理”)
      (2)在实验过程中,若将纸板倾斜(即纸板与平面镜不垂直),如图乙所示,让光线仍贴着纸板沿AO方向射向镜面,此时反射光线与入射光线 (选填“在”或“不在”)同一平面内,纸板上 (选填“能”或“不能”)看到反射光线;
      (3)若让光线沿BO射入,则反射光线沿 方向射出,原因是反射现象中 。
      2.“探究光的反射规律”的实验装置如图甲所示,平面镜放在水平桌面上,标有刻度(图中未画出)的白色纸板ABCD,能绕垂直于CD的ON轴翻转,在纸板上安装一支可在纸板平面内自由移动的激光笔。
      (1)实验前,应将纸板 放置于平面镜上;移动激光笔,使入射角增大,可观察到反射角 (选填“增大”“减小”或“不变”);使入射角为,测得反射角也为,由此得出“光反射时,反射角等于入射角”的结论,你认为有何不妥之处? 。
      (2)如图乙所示,将纸板右半部分绕O向后折或向前折,纸板上均无反射光束呈现,此现象说明了: 。
      (3)如图丙所示,纸板上记录了入射光线AO及对应的反射光线OB;若将一束光贴着纸板沿BO射到O点,反射光将沿图中的 方向射出,说明在光的反射现象中光路是 的。
      (4)某同学的实验数据如表所示,其中第 次实验数据是错误的,原因可能是将反射光线与 的夹角当成反射角。
      3.在“探究光的反射定律”实验中,小丽设计了如图甲所示的实验,其中纸板可绕ON转动。
      (1)小丽先将平面镜M平放在水平桌面上,再把白色硬纸板垂直放在平面镜上,让一束光EO贴着纸板入射到平面镜上,光路如图甲所示,则反射角为 °。
      (2)为了探究反射角与入射角大小的关系,接下来应进行的操作是______。(选填“A”或“B”)
      A.改变入射角的大小
      B.改变纸板与平面镜之间的夹角
      (3)为了进一步确定反射光线的位置,小丽把白纸板B沿PQ剪开,将白纸板B的上半部分向后折转一定的角度如图乙,发现在白纸板B的 半部分看不到反射光线,此实验现象说明 。
      (4)实验时从白纸板前不同的方向都能看到光的传播路径,这是因为光在白纸板上发生了 (选填“镜面”或“漫”)反射。
      (5)若实验中用红色的激光沿着白纸板B射向O点时,白纸板B上会显示出红色的路径,这是因为白纸板能够 (选填“吸收”或“反射”)红光。
      (6)完成实验后,小丽将光线沿着FO射入,是为了验证 。
      4.小明同学在“探究光的反射规律”时,设计的实验装置如图所示,平面镜放在水平台上,加湿器制造水雾,用一支红色激光笔向平面镜上的O点发出一束光AO,经平面镜反射后沿OB方向射出。
      (1)用固定的绿色激光笔向O点发出一束光线ON,作用是模拟法线,这束光线应与镜面 。
      (2)实验中使用加湿器喷出水雾,目的是显示 ,在某一特定位置时,可观察到反射光线挡住了入射光线和法线,表明“三线”在 ;用另一只绿色激光笔发出的光沿BO射向O点,发现光沿OA方向射出,说明在光的反射现象中,光路是 的。
      (3)小明多次改变光束的入射角,用量角器测出入射角与反射角的大小,记录数据于上表,由表中数据可得出,光反射时,反射角 (选填“大于”、“小于”或“等于”)入射角;实验中他多次改变光束的入射角,其目的是 。
      5.如图所示,在“探究平面镜成像特点”的实验中:

      (1)实验中用半透明玻璃板替代平面镜 放置在水平桌面上,是因为半透明玻璃板既能看到蜡烛A 的像,又能看到另一侧的物体,便于确定 ;
      (2)为了让右座的同学也能够看清蜡烛A的像,小明只将玻璃板向右平移,则蜡烛 A 像的位置 (选填“向右移动”、“向左移动”或“不变”);
      (3)该实验在探究像与物的位置关系时用到了等效替代法,是用 等效替代了 (两空均选填“蜡烛A”、“蜡烛B”、“蜡烛A的像”、“蜡烛B的像”);
      (4)实验中,小明只进行了一次实验,就得到了“像与物到镜面距离相等”的结论。这种做法的不合理之处是 ;
      (5)如图丙,平面镜竖直放置,S为镜前的一个发光点,现将平面镜从MN位置顺时针转到MN',物体S在平面镜中的像S' 的移动轨迹为 (直线/曲线),S'离M的距离 (越来越近/越来越远/保持不变)。
      6.如图甲,小明和小红作“探究平面镜成像特点”的实验:
      (1)在竖立的玻璃板M前 (选填“点燃”或“不点燃”)蜡烛A,拿 (选填“点燃”或“不点燃”)的蜡烛B(与蜡烛A大小相同)竖立在玻璃板后面移动,直至蜡烛B与蜡烛A的像完全重合,这说明平面镜成像时,像与物 。
      (2)如图乙,移去蜡烛B,在其原来位置上放置一块不透明的光屏,按照眼睛 (选填“①”“②”或“③”)的方法观察光屏,光屏上不能出现蜡烛的像,说明物体通过平面镜所成的像是 (选填“虚'或“实”)像。
      (3)如图甲,下列操作中,像的位置不发生变化的有( )。(填字母)
      A.让玻璃板沿所在平面向右平移
      B.将玻璃板绕00轴(如图中玻璃板与桌面的接触部分)转向自己
      C.将玻璃板沿着水平桌面向后平移
      D.观察者小明向左移动
      (4)如图丙所示,小明在实验中观察到蜡烛A通过玻璃板成了两个清晰的像和,原因是 。
      (5)小明想进一步探究像和物的左右是否对调,她应将蜡烛改成图中的 (选填“a”“b”或“c”)光源进行实验。
      7.古人云“以铜为镜,可以正衣冠”。为了探究平面镜成像原理,某物理实验小组利用如图甲所示的装置进行实验。
      (1)实验时,选用玻璃板代替平面镜,原因是为了便于确定 。
      (2)用两支完全相同的蜡烛做实验,是为了便于比较物与像的 (选填“大小”或“距离”)关系,利用的实验方法是 (选填“控制变量法”“转换法”或“等效替代法”)。
      (3)将蜡烛A靠近玻璃板,像的大小 (选填“变大”“不变”或“变小”),此时需要将蜡烛B (选填“远离”或“靠近”)玻璃板,才能与蜡烛A的像重合。
      (4)若将黑色的纸板放在玻璃板与蜡烛B之间,在蜡烛A这一侧 (能或“不能”)观察到蜡烛A的像。将黑色纸板拿走后,为了让右边的同学也能够看清蜡烛的像,小明只将玻璃板向右平移一小段距离,则蜡烛的像的位置 (选填“向左移动”“向右运动”或“不变”)。
      (5)其他同学在做相同的实验时,发现透过玻璃板观察蜡烛的像时,看到在像的后面还有一个与它有部分重叠、较模糊的像,要避免这种现象,改进的措施是选用 (选填“薄”或“厚”)的玻璃板进行实验。
      8.敬老爱亲的小明跟奶奶聊天时,发现奶奶一直认为“人离平面镜越近,人在镜中的像越大”,为了纠正奶奶的错误认知,小明向奶奶分享了“探究平面镜成像特点”的实验过程。
      【证据】
      (1)如图甲所示,实验中选用玻璃板代替平面镜,主要是为了 ;
      (2)在竖立的玻璃板前点燃蜡烛A,拿 (选填“点燃”或“未点燃”)的蜡烛 B竖直在玻璃板后面移动,人眼一直在玻璃板的 (选填“前侧”或“后侧”)观察,直至蜡烛B 与蜡烛A 的像完全重合;
      (3)移去蜡烛B,在其原来位置上放置一块光屏,在玻璃板后侧观察光屏,不能在光屏上观察到蜡烛A 的像;
      (4)多次改变蜡烛A 的位置,并移动蜡烛 B 确定像的位置,并在白纸上标记出蜡烛A和它的像的位置,如图乙所示。请帮助小明完成下列记录实验数据的表格中①处的内容: ;
      【解释】平面镜所成的像是 像,像与物的大小 ,像与物到平面镜的距离相等;
      【交流】为了纠正奶奶的错误认知,小明多次改变蜡烛A 的位置时,需确保 (选填“左右”或“前后”)位置不同。
      9.小张同学探究“凸透镜成像规律”的实验装置如图所示,其中焦距为15cm的凸透镜固定在光具座上50cm刻度线处,光屏和蜡烛分别位于凸透镜两侧。
      (1)为了使烛焰的像成在光屏中央,应使烛焰、凸透镜、光屏的中心大致在 。
      (2)小张将蜡烛移至光具座上10cm刻度线处,移动光屏直到烛焰在光屏上成清晰的像,该像是 (填“放大”“等大”或“缩小”)的实像:与 (选填“照相机”“投影仪”“放大镜”)的成像原理相同。
      (3)当小张将蜡烛从光具座上10cm向30cm移动时,若要让烛焰在光屏上能再次成清晰的像,光屏应 (填“远离”或“靠近”)透镜,此时所成像的大小将 (选填“变大”“变小”或“不变”)。
      (4)实验中,如图乙所示,小张又拿来一只眼镜放在蜡烛与凸透镜之间,且较靠近凸透镜,结果光屏上原来清晰的像变得模糊,他将光屏远离透镜移动时才能在光屏上看到烛焰清晰的像。由此可知该眼镜用来矫正 (填“近视”或“远视”)眼。
      10.学习小组探究凸透镜成像规律实验:
      (1)将蜡烛、焦距为的凸透镜、光屏依次放在光具座上,点燃蜡烛并调整烛焰、凸透镜、光屏三者的中心在 ,这样做的目的是 ;
      (2)将凸透镜、蜡烛和光屏移至如图甲所示的位置时,光屏上出现了烛焰清晰的像,该成像原理在实际中的应用是 (选填“照相机”“投影仪”或“放大镜”)。实验过程中,如果时间较长,蜡烛燃烧后要逐渐变短,烛焰所成的像在光屏上的位置会向 (选填“上”或“下”)方移动;
      (3)学习小组同学探究凸透镜的成像规律后,又进行了近视眼和远视眼成因与矫正的主题探究,利用橡皮膜和注射器制作了水透镜来模拟眼睛的晶状体,打开夹子,通过注射器向橡皮膜中注水或抽水,来改变橡皮膜凸起的程度,如图乙所示,具体操作如下:
      ①器材正确摆放后,将蜡烛放在离水透镜较远的位置,移动光屏,直到屏上出现烛焰清晰的像,如图丙所示,记下此时光屏所在的位置;
      ②用注射器向水透镜里加适量的水,水透镜对光的偏折能力变 (选填“强”或“弱”)。此时屏上的像变得模物,这是模拟近视眼看远处物体的情况;将光屏靠近水透镜,直到光屏上出现清晰的像,这说明近视眼所成的像在视网膜的 (选填“前”或“后”)面,应佩戴 透镜矫正;
      ③从水透镜里向外抽取适量的水,再次实验,探究远视眼的成因和矫正;
      (4)眼睛是心灵的窗户,我们要增强保护视力的意识,做到科学用眼,积极防控近视,请写出一条预防近视的措施 。
      11.如图所示是物理兴趣小组“探究凸透镜成像规律”的实验装置:
      (1)首先调整烛焰、凸透镜、光屏三者的中心在 上,目的是 ;
      (2)如图甲,让平行光正对凸透镜照射,光屏上出现一个最小、最亮的光斑,则凸透镜的焦距 cm;
      (3)当蜡烛、凸透镜、光屏在光具座上的位置如图乙时,光屏上成清晰的像,利用此时凸透镜成像的特点制成的光学仪器是 (选填“照相机”、“放大镜”或“投影仪”)。若实验过程中保持凸透镜不动,只将蜡烛和光屏的位置对调,则光屏上还会成清晰的像,依据是 ;若实验过程中挡住凸透镜的一半,像的完整程度 (选填“会”或“不会”)受影响;
      (4)将蜡烛移到35cm处,若想在光屏上得到清晰的像,应将光屏向 (选填“左”或“右”)移动,像将 (选填“变大”“不变”或“变小”);
      (5)保持凸透镜位置不变,将蜡烛换成A字型光源,将凸透镜紧贴A字型光源,然后逐渐远离它,透过透镜能依次看到4个像,如图所示,则在远离的过程中看到4个像的先后顺序是: 。(填序号)
      12.某实验小组进行探究凸透镜成像的实验,操作如下:
      (1)实验前,调整烛焰和光屏的中心与凸透镜的光心在 ;
      (2)将蜡烛、凸透镜和光屏依次放在光具座如图甲所示的位置时,恰好在光屏上成清晰倒立、 (选填“放大”或“缩小”)的像,这与生活中 (选填“放大镜”、“照相机”或“投影仪”)的成像原理相同,将蜡烛向左移动,适当调节光屏的位置再次得到清晰的像,此时所成像将 (填“变大”、“变小”或“不变”);
      (3)若仅将图甲中凸透镜换成直径大小相同、焦距稍小的凸透镜,则需将光屏向 (填“左”或“右”)移动才能成清晰的像,这是在模拟 (填“近视眼”或“远视眼”)的形成原因;
      (4)若仅将图甲中凸透镜换成焦距相同但直径较小的凸透镜,光屏上所成的像与原来相比 (填“变小”“变暗”或“变不完整”)了;
      (5)如图乙所示,凸透镜的焦距为10cm,保持光屏位置不变,让蜡烛和凸透镜分别以4cm/s和2cm/s的速度,同时沿光具座匀速向左运动,经过2.5s,光屏上成清晰 (填“放大”、“等大”或“缩小”)的像。
      考点二 热学实验
      考法01 探究固体熔化时温度变化的规律
      1.(2024·四川巴中·中考真题)某同学利用如图甲所示的装置,来探究海波熔化时温度的变化规律,绘出图乙所示的图像。
      (1)图甲的实验装置应按 (选填“自下而上”或“自上而下”)的顺序组装。图中温度计的示数为 ℃。
      (2)由图乙可知海波是 (选填“晶体”或“非晶体”),海波的熔点是 ℃。海波在熔化过程中持续吸热,温度 (选填“升高”“降低”或“不变”),内能 (选填“增大”“减小”或“不变”)。
      2.(2024·山东泰安·中考真题)小文同学用如图甲所示装置“探究固体熔化时温度的变化规律”,用温度计分别测量a、b两种物质的温度,温度随时间变化的关系图像如图乙所示。
      (1)由实验可知, (选填“a”或“b”)物质是晶体。
      (2)在第时,物质的状态是 (选填“固态”“液态”或“固液共存状态”)。
      (3)某时刻测量物质的温度计示数如图丙所示,则示数为 。
      (4)在加热过程中,物质的内能 (选填“增加”“减少”或“保持不变”)。
      3.(2024·内蒙古呼和浩特·中考真题)小邵同学用图乙所示的实验装置,探究冰熔化时,温度的变化规律
      (1)某一时刻温度计的示数如图甲所示,此时的温度为 °C;
      (2)下列措施中能使冰均匀受热的是__________(选填序号);
      A.用酒精灯外焰加热
      B.通过水浴法来加热试管中的物质
      (3)根据实验数据绘出冰的温度一时间图像,老师发现小邵和小高两位同学的图像略有不同,如图丙所示,不可能造成这种情况的原因是__________(选填序号)。
      A.冰的质量不同B.酒精灯火焰不同
      C.烧杯中水的质量不同D.冰的初温不同
      考法02 探究水在沸腾前后温度变化的特点
      4.(2024·辽宁·中考真题)某小组探究水在沸腾前后温度变化的特点。
      (1)组装图(a)的器材应按照 (填“自下而上”或“自上而下”)的顺序;
      (2)用酒精灯加热,当水温接近70℃时每隔1min记录一次温度,同时观察水中的气泡情况。直至5min后观察到水中形成大量的气泡不断上升、变大,说明水 (填“尚未”或“正在”)沸腾;
      (3)根据记录的数据,绘制的水温与时间关系的图像如图(b)所示。
      结合实验现象,分析图像可以得出水在沸腾前后温度变化的特点:
      ①水在沸腾前,温度 ;
      ②水在沸腾时,温度 。
      (4)同学们在实验中发现有时看不清温度计的示数,交流后找到的原因是水蒸气在温度计表面发生了 现象。
      5.(2024·吉林·中考真题)图甲是“探究水沸腾时温度变化的特点”实验装置。
      (1)图甲中温度计示数为 ℃;
      (2)加热4分钟后,水开始沸腾,图乙是根据实验数据绘制的图像,分析图像可得:水沸腾过程中,吸收热量,温度 ;
      (3)通过分析图像中的数据还可以发现,水面上方的大气压 标准大气压。
      6.(2024·江苏扬州·中考真题)如图所示,做“观察水的沸腾”实验时,实验小组发现水沸腾时温度计示数高于100℃,于是对此进行探究。
      (1)小华猜想:可能是实验室中气压高于1个标准大气压导致的。她应该选用 (填测量工具)进行测量验证;
      (2)小丽猜想:可能是因为盖了硬纸板,增大了水面上方气压,提高了水的 。要验证猜想,应 ,进行实验验证;
      (3)小明猜想:可能是温度计不准确导致的。要验证猜想,请简述做法: ;
      (4)小芳猜想:可能是由于水蒸气温度高于100℃导致的。她的猜想是否合理?请说明理由: 。
      7.(2024·黑龙江绥化·中考真题)如图甲是某兴趣小组同学“探究水沸腾时温度变化的特点”的实验装置,记录的温度随时间变化关系图象如图乙所示。
      (1)组装实验装置时,要保证用酒精灯的外焰加热,应先调整 的位置;(选填“烧杯”或“温度计”)
      (2)实验中杯□周围出现大量“白气”,“白气”的形成属于 现象;(填物态变化名称)
      (3)关于甲装置中硬纸片作用的说法,错误的是 ;(选填字母)
      A.减少热损失B.降低杯内气压,使水沸腾更快
      C.减少“水雾”的干扰,方便读数D.有助于固定温度计
      (4)小组同学进一步分析图象,发现水沸腾时的特点是 ;
      (5)实验结束后撤去酒精灯,水还能继续沸腾一会儿,产生这种现象的原因是 。
      考法03 比较不同物质吸热情况
      8.(2024·内蒙古通辽·中考真题)小明在烧水和煮豆浆时发现豆浆比水先沸腾。他猜想原因可能是:A.豆浆的沸点比水低;B.豆浆的比热容比水小;于是通过图甲所示的两套相同实验装置进行探究。
      (1)烧杯中装有初温和 均相等的豆浆和水;
      (2)小明根据实验数据绘制了豆浆和水的温度随时间变化图像a、b,如图乙所示,通过比较a、b可知,猜想 是错误的,由图像可求, [水的比热容是4.2×103J/(kg⋅°C)]。
      (3)实验中小明还发现豆浆在82℃时就产生了大量气泡,但通过分析图像,判断出82℃时豆浆并未沸腾,他判断的依据是 。
      9.(2023·辽宁鞍山·中考真题)小明为比较“不同物质吸热的情况”设计了如下的实验方案:将A、B两种液体分别装入烧杯中,固定在铁架台上,用两个相同的酒精灯同时加热,实验装置如图甲、乙所示,实验时每隔一段时间同时测量并记录A、B的温度;
      (1)组装器材时应按照 (选填“自下而上”或“自上而下”)的顺序依次安装;
      (2)实验时,选取 相同、初温相同的A、B两种不同液体,加热时液体温度升高,这是通过 方式来增大液体内能的;
      (3)此实验通过 (选填“液体升高温度的多少”或“加热时间的长短”)来反映液体吸收热量的多少;
      (4)加热一段时间后,液体B的温度如图乙所示,为 ℃;
      (5)根据实验数据小明绘制出的温度—时间图象如图丙所示,则液体 (选填“A”或“B”)更适合作为家中“暖气”中输运能量的介质。
      10.(2023·湖南益阳·中考真题)某小组同学为了比较水和沙石的比热容大小,在两个相同的烧杯中分别装入质量相同的水和沙石,用相同的酒精灯加热。

      (1)小组的实验装置如图所示,其中有一处明显的错误,错误之处是 ;
      (2)更正错误后,加热相同的时间,沙石升高的温度比水多,说明沙石的比热容比水 (选填“大”或“小”);
      (3)比较全班不同小组的实验数据,发现各小组之间的实验数据有较大的不同,可能原因是 (请写出一条)。
      11.(2023·四川广元·中考真题)某实验小组用如图所示的实验装置比较a、b两种液体的吸热情况,甲、乙两装置使用规格相同的电加热器、玻璃杯、温度计,两玻璃杯内的液体质量和初温都相同。实验中记录的数据如下表:

      (1)分析表中数据可得:质量相等的液体a和液体b,升高相同的温度,a吸收的热量 b吸收的热量(选填“”“”或“”);
      (2)本实验运用的物理学研究方法主要有 和转换法。
      知识点一 热学实验
      1.探究固体熔化时温度变化的规律
      【常考考向】
      (1)使用适量的物质(海波、石蜡)的原因:避免加热时间过长;
      (2)安装实验器材要按照自下而上的顺序进行,目的使用酒精灯外焰加热。
      (3)实验中,石棉网的作用:使烧杯均匀受热;
      (4)采用水浴法的好处:是物质均匀受热;
      (5)记录时间间隔不能过长:否则可能记录不到温度不变的过程;
      (6)海波熔化和石蜡熔化的主要区别是什么:
      海波熔化分为固态、固液共存态和液态三个物质状态;海波有明显的转折点,熔化时温度保持不变。石蜡没有明显转折点,温度一直在发生变化。
      (7)撤掉酒精灯后,固体停止熔化;继续加热又开始熔化,这样操作说明:固体熔化需要吸热。
      (8)晶体熔化图像的分析和实验结论
      晶体熔化(凝固)时,温度保持不变,内能变大。晶体熔化(凝固)的条件:温度达到熔点(凝固点),继续吸(放)热;
      (9)烧杯口冒出的“白气”、试管和烧杯壁产生的水珠,都是水蒸气遇冷液化形成的小水滴;
      (10)熔化前后图线的倾斜程度不同,原因是物质熔化前后的状态不同,比热容不同。
      2.探究水在沸腾前后温度变化的特点
      【常考考向】
      (1)安装实验装置时,应按照自下而上的顺序进行,目的使用酒精灯外焰加热。
      (2)实验时,烧杯内的水要适量。水太多,加热时间会太长;水太少,温度计的玻璃泡会露出水面或在很短时间内水杯烧开,导致实验观察时间太短;
      (3)缩短加热时间的方法:①用温水进行实验;②用适量的水进行实验;③调大酒精灯的火焰,并用外焰加热;④在烧杯上加带小孔的盖子,以减少热量损失;
      (4)撤掉酒精灯后,水不会立即停止沸腾的原因:烧杯底或石棉网还有余热;
      (5)实验时,由于大气压的影响,测出水的沸点可能不是100℃。沸点低于100℃时,当地气压低于1个标准大气压,反之,高于1个标准大气压。
      (6)水沸腾图像的分析和实验结论
      液体沸腾时继续吸热,但温度不变。沸腾的条件:①液体的温度达到沸点;②液体能持续吸热。
      3.比较不同物质吸热情况
      【常考考向】
      (1)转换法:①加热相同的时间,通过温度变化的多少反映物质的吸热能力(变化小,吸热能力强);②升高相同的温度,通过加热时间的长短反映物质的吸热能力(时间长,吸热能力强);
      (2)控制变量法:控制相同的质量,选择相同的热源(保证相同时间内,两种物质吸收的热量相同),加热相同的时间,观察温度的变化(或升高相同的温度观察加热时间的长短);
      (3)通过温度-时间图像判断两种物质的吸热能力大小:平缓的图像对应的物质吸热能力强;
      (4)物质吸热能力的意义:比热容
      (5)减小热量损失的方法:用硬纸板盖住烧杯口
      (6)实验改进:
      ①用电加热器代替酒精灯,优点:热源更加稳定
      ②用同一热源同时加热(如图所示)优点:避免两次加热,同一热源加热确保相同时间内吸收的热量相同
      (7)温度-时间图像计算物质的比热容
      根据加热时间相同,吸收热量相等可得:Q1吸=Q2吸,c1m∆t1=c2m∆t2,c1=c2∆t2∆t1 。
      1.小丽同学设计了如图甲所示的装置来探究“冰熔化时的温度特点”。
      (1)如图甲所示此时试管中冰的温度为 ℃:
      (2)如图乙所示,是小丽根据实验数据作出的冰在加热时温度随时间变化的图像,本实验中熔化共用了 min,判断固体开始熔化的依据是 。
      A试管中出现液体 B温度计示数不变
      (3)小丽同学撤掉试管,继续探究“水沸腾时的温度特点”的实验,装置如图丙所示:
      图丙中硬纸板的主要作用是 ;小丽用质量为m1的水做实验,根据记录的实验数据,绘出如图丁中的a图像,由a图像可知:水沸腾过程中温度 ;若其他条件不变,用更多的水进行实验,得到图像是图丁中的 (选填“b”“c”或“d”)。
      2.图甲为小美同学“研究水沸腾”的实验装置,图乙是他探究“冰熔化”和“水沸腾”后,根据实验数据画出的图像。
      (1)在图乙中冰熔化为 段(用图中字母表示),在第4min时该物质处于 态;
      (2)水沸腾后,烧杯上方出现大量“白气”,和“白气”的形成过程相同的是 (选填序号:①冰、②霜、③雾、④雪),实验完成后,烧杯内水的质量与实验前相比 (选填“变大”、“不变”或“变小”);
      (3)通过学习,小美终于明白妈妈用炉火炖汤时,在汤沸腾后总是 (选填“保持大火”或“调为小火”)的道理了;
      (4)撤掉酒精灯后,水不会立刻停止沸腾,原因是烧杯底和石棉网有余热,温度 (选填“高于”、“等于”或“低于”)水的沸点,水可以继续从烧杯底和石棉网吸收热量;
      (5)表格中有一个错误数据是 ,此时气压 标准大气压(选填“高于”、“等于”或“低于”);
      (6)星期天,小美在家烧水煮饺子。当水烧开准备下饺子时,妈妈提醒他锅里的水量少了点,于是小美又往锅里迅速加了一大碗水(水量比锅里少),用同样大的火直至将水再次烧开。如图能正确反映小美整个烧水过程中温度随时间变化的图像是_______。
      A. B. C. D.
      3.(1)下表为小阳“探究某物质的熔化规律”时记录的实验数据,分析数据归纳得出:该物质熔化时的温度______;
      A.不断升高
      B.保持不变
      C.先升高后不变再升高
      (2)该物质是 (选填“晶体”、“非晶体”);
      (3)接着小阳继续“探究水沸腾时温度变化的特点”,利用图甲所示实验装置进行了实验:观察气泡可判断图甲中水处于 (选填“沸腾前”或“沸腾时”)的状态;
      (4)小阳和邻组同学(两组同学的实验装置相同)将各自的实验数据绘制出水温随时间变化的图像分别如图乙中A、B所示。由图像可知,小阳和邻组同学所用水的质量大小关系mA mB(选填“大于”、“等于”或“小于”)。
      4.油炸冰淇淋是近几年流行起来的特色小吃,小红阅读相关资料发现,炸冰淇淋时冰淇淋的外面要包裹一层面包糠,并且在油炸前放入冰箱中冷冻15分钟,面包糠中出现冰晶为宜,油炸时间约为8s使面包糠焦黄即可,这样的炸冰淇淋外皮热脆,里面冰淇淋冰凉爽口。油炸时冰淇淋为什么没有熔化?有冰晶时为什么效果更好呢?小红经过思考设计了探究油炸冰淇淋时,冰淇淋温度变化的实验。
      (1)设计实验(如图﹣1所示):
      ①将同样多的冰块(模拟冰淇淋)分别放入完全相同的三个A试管中;
      ②将一个A试管放入装有适量面包糠的烧杯中,组成B容器(模拟面包糠包住冰淇淋);
      ③再将另一个A试管放入装有适量面包糠和一定量冰粒的烧杯中,组成C容器(模拟冷冻后的面包糠包住冰淇淋);
      ④实验中用沸水代替沸油,可以 (选填“加快”或“减缓”)升温,便于观察。
      (2)进行实验:
      ①如图﹣2甲所示组装实验器材,点燃酒精灯,将A、B、C三个容器同时放入沸水中加热;
      ②某一时刻A容器中温度计的示数如图﹣2甲所示,此时的温度为 ℃;
      ③观察记录三个容器中温度计的示数并绘制成如图﹣2乙所示的图像;
      ④实验过程中小红觉得B容器中温度计的示数变化较慢,她将酒精灯的火苗调得更大, (选填“会”或“不会”)改善这一状况;
      (3)分析论证:
      ①由图像可知,第3分钟时甲图A容器中的冰块处于 (选填“固”“液”或“固液共存”)态;
      ②由图像可知, (选填“A”“B”或“C”)容器中的冰块(冰淇淋)达到熔点所用时间最长;
      ③推理可知:由于面包糠和冰粒的存在,炸冰淇淋时,冰淇淋即使达到熔点,在短时间内也不能 。
      5.小明利用如图甲所示的实验装置观察水的沸腾。
      (1)组装器材时,应先固定图甲中的 (选填“A”或“B”),此时酒精灯 (选填“需要”或“不需要”)点燃;
      (2)安装好实验器材后,为缩短实验时间,小明在烧杯中倒入热水,温度计示数如图乙所示,应该从 (选填“A”“B”或“C”)角度去读数,此时温度计的示数为 ℃;
      (3)在水温升高到90℃后,小明每隔1min观察1次温度计的示数并记录在表中,直至水沸腾,如此持续8min后停止读数;
      ①小明观察到:沸腾时水中气泡的情形为图丙中 (选填“a”或“b”)图;
      ②请根据表格中的数据,在图丁所示的坐标系中画出水沸腾前后温度随时间变化的图像;
      (4)实验中水的沸点为 ℃;根据水沸腾时的特点,家里煮鸡蛋时,当水沸腾后改用 (选填“大”或“小”)火继续煮较好。
      6.为了研究冰的熔化过程,小红与小明分别设计了如图甲所示的实验装置,试管里装有等量的“碎冰”。
      (1)你认为 (选填“小红”“小明”或“小红和小明”)能利用自己设计的装置完成实验;
      (2)实验中,小红所测得的温度值比真实值要高,则她可能是按图乙中的 (选填“A”“B”或“C”)方法进行读数的,图乙温度计的正确示数是 ℃;
      (3)为了“探究水在沸腾前后温度变化的特点”,小红和小明讨论后,在小明原有装置的基础上,增加一支温度计,如图丙所示,为了观察水沸腾时温度的变化,他们应记录的是温度计 (选填“A”或“B”)的示数;
      (4)小红和小明采用完全相同的装置分别完成(3)中所探究的实验,并根据实验数据绘制了水温随时间变化的图像如图丁所示,两图像不重合的原因是实验时 ;
      (5)小明煮饺子时,当水开后,为了能快点煮熟,爸爸建议用大火加热,而妈妈认为用小火加热即可,你认为 (选填“爸爸”或“妈妈”)的想法更合理,理由是 。
      7.为了“探究不同物质吸热升温的现象”,小丽利用如图甲、乙所示的两套完全相同的实验装置进行实验。
      (1)在组装图甲中的器材时,若发现温度计的玻璃泡碰到了烧杯底,应适当将图甲中的 (选填“C处向上”或“D处向下”)调整;
      (2)实验中,应在两个相同的烧杯中分别加入初温相同、 相等的A、B两种液体。小丽用相同的酒精灯分别加热A、B两种液体,其目的是使两种液体在相同的时间内 相同,从而只需通过比较 (选填“加热时间”或“温度计示数”)就能比较液体吸收的热量;
      (3)根据实验测得的数据分别描绘了A、B两种液体的温度随加热时间变化的图像如图丙所示,由图可知质量相等的A和B两种液体,在吸收相同热量时, (选填“A”或“B”)液体升温较高,则该液体的吸热能力较 (选填“强”或“弱”);
      (4)冬天,如果要自制一个暖手袋,选择 (选填“A”或“B”)液体装入暖手袋中作为供热物质效果更好。
      8.为了比较水和食用油的吸热能力,小新同学做了如图甲所示的实验。
      (1)如图甲装置中,实验中用相同的电加热器给水和煤油加热,这样做的目的是: 。实验中选取 和初温相同的水和煤油,通过比较 来反映水和煤油吸收热量多少。
      (2)小月将实验数据绘制成如图乙所示的温度与时间图像,水的比热容是4.2×103J/(kg·℃),根据图像计算出煤油的比热容为 J/(kg·℃)。
      (3)小文同学受到小月实验的启发,设计了如下实验来比较金属块和煤油的比热容大小:
      ①小文先将质量比煤油大的金属块放入沸水中加热足够长时间(气压为标准大气压);
      ②)再将金属块放入盛有20℃煤油的容器中,并将容器用隔热材料密封,如图丙所示;
      ③经过足够长的时间后,测量容器中煤油的温度为60℃;
      ④煤油吸收的热量 金属块放出的热量,则煤油的比热容 金属块的比热容(均填“大于”“小于”或“等于”)
      9.为探究水和煤油的吸热能力,小华用如图甲、乙所示两套完全相同的装置进行实验:
      (1)实验前,小明应选取初温和质量 (选填“相等”或“不等”)的水和煤油进行实验;
      (2)加热过程中用玻璃棒不断地搅拌是为了使水和煤油 ;
      (3)小明每隔2min读取一次水和煤油的温度,将实验数据记录在表格中,其中第8min时水的温度如图丙所示,其示数为 ℃;
      (4)实验中,用 间接反映水和煤油吸热的多少,通过比较 (前两空均填“加热时间”和“温度变化”)的多少来判断水和煤油吸热能力的强弱。分析数据可知, (选填“水”或“煤油”)的吸热本领更强;
      (5)图丁中的图线a是根据实验数据绘制的水的温度和时间关系的图像,如果仅仅增加烧杯中被加热的水的质量,则对应的T-t关系图像应该是图中的 (选填“b”“c”或“d”)。
      10.在“比较不同物质吸热能力”的实验中,将甲、乙两种不同的液体分别放入两个相同的烧杯内,用相同的电加热器同时加热;记录相关数据,并绘制如甲图所示的图像(不计热量损失);
      (1)实验时,选用初温和 均相等的甲,乙两种液体;
      (2)乙液体的比热容 (选填“大于”、“等于”或“小于”)甲液体;所以 (选填“甲”或“乙”)液体更适合制作冷却液;
      (3)若甲液体比热容是,5kg的甲液体在内吸收的热量为 J;
      (4)小林同学受到小明实验的启发,设计了如下实验来比较铜和铝的比热容大小;
      ①小林将质量相等的铜块和铝块放入持续沸水中加热足够长时间,如乙图所示(加热装置未画出);
      ②再将铜块和铝块分别放入盛有质量相等、温度 (选填“相同”或“不相同”)的水的A、B两容器中,并将容器用隔热材料密封,如丙图所示;
      ③经过足够长的时间后,同时测量A、B两容器中水的温度,记录数据分别为40℃和47℃;
      ④可见铜块放出的热量比铝块 (选填“多”或“少”),由此可以判断出 (选填“铜块”或“铝块”)的比热容大。
      考点要求
      新课标要求
      命题预测
      光学实验
      4.2.6 探究光的反射定律。
      4.2.7 探究平面镜成像的特点。
      4.2.8 探究凸透镜成像的规律。
      (1)探究光的反射定律,主要命题点有:三线共面两角关系、光路可逆、分析归纳结论等。
      (2)探究平面镜成像的特点,主要命题点有:实验装置及各器材的作用、实验操作过程、注意事项、常见错误分析及归纳结论等。
      (3)探究凸透镜成像的规律是常考热点,也是分值较多的考查内容。命题点有:探究凸透镜成像规律的实验装置和操作步骤、实验注意事项、错误分析、实验结论和有关应用等。
      热学实验
      4.2.1 探究水在沸腾前后温度变化的特点。
      (1)探究固体熔化时温度变化的规律,主要的命题点有:实验器材的组装、测量工具、实验数据的分析、会画且会分析温度-时间图像等。
      (2)探究水在沸腾前后温度变化的特点。命题点有:实验器材的组装、沸腾现象、沸点、沸腾吸热、会画且会分析温度-时间图像等。
      (3)探究不同物质的吸热能力。命题点有:探究方法、会画且会分析温度-时间图像、比较或计算比热容、解释有关现象等。
      次数
      1
      30°
      30°
      2
      45°
      45°
      3
      60°
      60°
      次数
      1
      2
      3
      入射角
      反射角
      实验次数
      1
      2
      3
      4
      入射角
      反射角
      实验次数

      蜡烛 A 的像与玻璃板的距离/ cm
      1
      6.5
      6.5
      2
      4
      4
      3
      5
      5
      记录次数
      1
      2
      3
      4
      升高的温度(℃)
      5
      7.5
      10
      12.5
      加热a的时间(min)
      2
      3
      4
      5
      加热b的时间(min)
      1
      1.5
      2
      2.5
      时间/min

      12
      13
      14
      15
      16
      17
      温度℃

      96
      97
      98
      98
      95
      98
      加热时间/min
      1
      2
      3
      4
      5
      6
      7
      8
      物质的温度/℃
      44
      46
      48
      48
      48
      48
      50
      53
      时间/min
      0
      1
      2
      3
      4
      5
      6
      7
      18
      温度/℃
      90
      92
      94
      96
      98
      99
      99
      99
      99
      时间/min
      0
      2
      4
      6
      8
      10
      T水/℃
      5
      7
      10
      15
      25
      T煤油/℃
      5
      9
      15
      25
      35
      45

      相关试卷

      2025届中考物理二轮复习 专题16 光热实验复习(讲练)(原卷版):

      这是一份2025届中考物理二轮复习 专题16 光热实验复习(讲练)(原卷版),共31页。试卷主要包含了光学实验,热学实验等内容,欢迎下载使用。

      2025届中考物理二轮复习 专题16 光热实验复习(讲练)(解析版):

      这是一份2025届中考物理二轮复习 专题16 光热实验复习(讲练)(解析版),共48页。试卷主要包含了光学实验,热学实验等内容,欢迎下载使用。

      专题01 光学(练习)(原卷版)2025年中考物理二轮复习讲练测:

      这是一份专题01 光学(练习)(原卷版)2025年中考物理二轮复习讲练测,共7页。试卷主要包含了选择题,填空题,作图题等内容,欢迎下载使用。

      资料下载及使用帮助
      版权申诉
      • 1.电子资料成功下载后不支持退换,如发现资料有内容错误问题请联系客服,如若属实,我们会补偿您的损失
      • 2.压缩包下载后请先用软件解压,再使用对应软件打开;软件版本较低时请及时更新
      • 3.资料下载成功后可在60天以内免费重复下载
      版权申诉
      若您为此资料的原创作者,认为该资料内容侵犯了您的知识产权,请扫码添加我们的相关工作人员,我们尽可能的保护您的合法权益。
      入驻教习网,可获得资源免费推广曝光,还可获得多重现金奖励,申请 精品资源制作, 工作室入驻。
      版权申诉二维码
      欢迎来到教习网
      • 900万优选资源,让备课更轻松
      • 600万优选试题,支持自由组卷
      • 高质量可编辑,日均更新2000+
      • 百万教师选择,专业更值得信赖
      微信扫码注册
      手机号注册
      手机号码

      手机号格式错误

      手机验证码 获取验证码 获取验证码

      手机验证码已经成功发送,5分钟内有效

      设置密码

      6-20个字符,数字、字母或符号

      注册即视为同意教习网「注册协议」「隐私条款」
      QQ注册
      手机号注册
      微信注册

      注册成功

      返回
      顶部
      添加客服微信 获取1对1服务
      微信扫描添加客服
      Baidu
      map