


江西省萍乡市2024-2025高三下学期一模考试生物试题 含解析
展开 这是一份江西省萍乡市2024-2025高三下学期一模考试生物试题 含解析,共20页。试卷主要包含了本试卷分选择题和非选择题两部分,本卷命题范围等内容,欢迎下载使用。
考生注意:
1.本试卷分选择题和非选择题两部分。满分100分,考试时间75分钟。
2.答题前,考生务必用直径0.5毫米黑色墨水签字笔将密封线内项目填写清楚。
3.考生作答时,请将答案答在答题卡上。选择题每小题选出答案后,用2B铅笔把答题卡上对应题目的答案标号涂黑;非选择题请用直径0.5毫米黑色墨水签字笔在答题卡上各题的答题区域内作答,超出答题区域书写的答案无效,在试题卷、草稿纸上作答无效。
4.本卷命题范围:高考范围。
一、选择题:本题共12小题,每小题2分,共24分。在每小题给出的四个选项中,只有一项是符合题目要求的。
1. 肺炎支原体属于原核生物,是自然界中常见的病原体。75%的酒精和含氯消毒剂均可杀灭肺炎支原体。下列叙述正确的是( )
A. 肺炎支原体和大肠杆菌细胞中都没有细胞骨架
B. 肺炎支原体中有部分水失去了流动性和溶解性
C. 肺炎支原体中只含有核糖体一种细胞器,其形成与核仁有关
D. 75%的酒精和含氯消毒剂均可抑制肺炎支原体细胞壁的形成
【答案】B
【解析】
【分析】水在细胞中以自由水和结合水的形式存在。结合水的存在形式主要是水与蛋白质、多糖等物质结合,这样水就失去流动性和溶解性,成为生物体的构成成分。
【详解】ACD、肺炎支原体没有细胞壁和核仁,与大肠杆菌都属于原核生物,具有细胞骨架和核糖体,ACD错误;
B、肺炎支原体中与蛋白质、多糖等结合的结合水失去了流动性和溶解性,B正确。
故选B。
2. 水淹胁迫下,某植物经糖酵解过程分解葡萄糖产生丙酮酸,丙酮酸可以进一步转化成乙醇或乳酸响应水淹胁迫。下列叙述正确的是( )
A. 在水淹胁迫下该植物细胞产生乙醇或乳酸的场所相同
B. 葡萄糖分解生成丙酮酸的过程只能在无氧条件下进行
C. 糖酵解过程会使葡萄糖中的能量大部分存留在乳酸中
D. 长时间水淹会导致糖酵解过程产生的[H]在细胞中积累
【答案】A
【解析】
【分析】无氧呼吸是指在厌氧条件下,厌氧或兼性厌氧微生物以外源无机氧化物或有机物作为末端氢(电子)受体时发生的一类产能效率较低的特殊呼吸。
【详解】A、该植物细胞无氧呼吸产生乙醇或乳酸的场所都是细胞质基质,A正确;
B、葡萄糖分解产生丙酮酸的过程在有氧和无氧条件下都能进行,B错误;
C、糖酵解是无氧呼吸的第一阶段,该过程中没有乳酸产生,会产生少量的[H],同时释放少量能量,C错误;
D、长时间水淹会使该植物细胞进行较长时间的无氧呼吸,但其第一阶段产生的[H]会被其他代谢反应消耗,不会在细胞中积累,D错误。
故选A。
3. 在T2噬菌体侵染大肠杆菌的实验中,实验条件的变化会影响实验结果。分别用35S、32P标记的T2噬菌体侵染未标记的大肠杆菌(分别记为甲组、乙组),经保温(35℃~40℃)、搅拌和离心后,检测甲、乙两组上清液及沉淀物的放射性强度变化。下列叙述正确的是( )
A. 若只延长保温时间,则甲组上清液的放射性强度减小
B. 若只缩短搅拌时间,则甲组沉淀物的放射性强度增大
C. 若保温的温度过低,则乙组沉淀物的放射性强度增大
D. 若将搅拌步骤省略,则甲组沉淀物的放射性强度减小
【答案】B
【解析】
【分析】T2噬菌体侵染大肠杆菌的实验中,保温的目的是让T2噬菌体充分侵染大肠杆菌,搅拌的目的是使吸附在大肠杆菌上的T2噬菌体与大肠杆菌分离,离心的目的是让上清液中含有质量较轻的T2噬菌体颗粒,而离心管的沉淀物中留下被侵染的大肠杆菌。理论上讲,用35S标记的一组侵染实验(甲组),放射性主要分布在上清液中,用32P标记的一组侵染实验(乙组),放射性主要分布在沉淀物中。
【详解】A、若只延长保温时间,其余操作正常,会有部分大肠杆菌裂解,将子代T2噬菌体释放,甲组上清液中放射性强度基本不变,A错误;
B、若只缩短搅拌时间,其余操作正常,会有部分T2噬菌体未与大肠杆菌分离,甲组沉淀物中放射性强度增大,B正确;
C、若保温的温度过低,T2噬菌体侵染大肠杆菌的速度会减慢,乙组沉淀物中放射性强度减小,C错误;
D、若将搅拌步骤省略,吸附在大肠杆菌表面的T2噬菌体不能与大肠杆菌分离,导致离心后甲组沉淀物中放射性强度增大,D错误。
故选B。
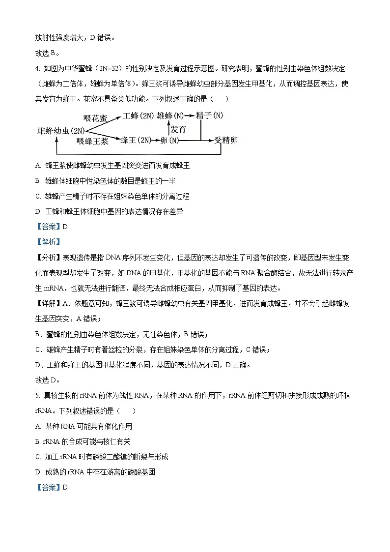
4. 如图为中华蜜蜂(2N=32)的性别决定及发育过程示意图。研究表明,蜜蜂的性别由染色体组数决定(雌蜂为二倍体,雄蜂为单倍体)。蜂王浆可诱导雌蜂幼虫部分基因发生甲基化,从而调控基因表达,使其发育为蜂王。花蜜不具备类似功能。下列叙述正确的是( )
A. 蜂王浆使雌蜂幼虫发生基因突变进而发育成蜂王
B. 雄蜂体细胞中性染色体的数目是蜂王的一半
C. 雄蜂产生精子时不存在姐妹染色单体的分离过程
D. 工蜂和蜂王体细胞中基因的表达情况存在差异
【答案】D
【解析】
【分析】表观遗传是指DNA序列不发生变化,但基因的表达却发生了可遗传的改变,即基因型未发生变化而表现型却发生了改变,如DNA的甲基化,甲基化的基因不能与RNA聚合酶结合,故无法进行转录产生mRNA,也就无法进行翻译,最终无法合成相应蛋白,从而抑制了基因的表达。
【详解】A、依题意可知,蜂王浆可诱导雌蜂幼虫有关基因甲基化,进而发育成蜂王,并不会引起雌蜂发生基因突变,A错误;
B、蜜蜂的性别由染色体组数决定,无性染色体,B错误;
C、雄蜂产生精子时有着丝粒的分裂,存在姐妹染色单体的分离过程,C错误;
D、工蜂和蜂王的基因甲基化程度不同,基因的表达情况不同,D正确。
故选D。
5. 真核生物的rRNA前体为线性RNA,在某种RNA的作用下,rRNA前体经剪切和拼接形成成熟的环状rRNA。下列叙述错误的是( )
A. 某种RNA可能具有催化作用
B. rRNA的合成可能与核仁有关
C. 加工rRNA时有磷酸二酯键的断裂与形成
D. 成熟的rRNA中存在游离的磷酸基团
【答案】D
【解析】
【分析】真核细胞内,遗传信息转录的场所主要在细胞核,此外在线粒体和叶绿体中也能进行转录过程。RNA分为mRNA、tRNA和rRNA,其中mRNA是翻译的模板,tRNA能识别密码子并转运相应的氨基酸,rRNA是组成核糖体的成分。此外,还有少数RNA具有催化功能,如核酶。
【详解】A、依题意“在某种RNA的作用下,rRNA前体经剪切和拼接形成成熟的环状rRNA”可知,某种RNA具有一定的催化功能,A正确;
B、真核细胞中核仁与rRNA的合成以及核糖体的形成有关,B正确;
C、真核生物的rRNA前体为线性RNA,在某种RNA的作用下,rRNA前体经剪切和拼接形成成熟的环状rRNA,因此rRNA在加工过程中有磷酸二酯键的断裂与形成,C正确;
D、rRNA剪切后会形成环状的核酸分子,没有游离的磷酸基团,D错误。
故选D。
6. 溶酶体贮积症是一种罕见的常染色体隐性遗传病,由编码溶酶体中有关酸性水解酶的基因结构发生改变引起,导致溶酶体无法或仅部分降解生物大分子,从而致使细胞功能异常。下列叙述正确的是( )
A. 溶酶体贮积症患者巨噬细胞的吞噬消化、抗原处理和呈递功能低于正常人
B. 溶酶体贮积症体现了基因能通过控制蛋白质的结构间接控制生物体的性状
C. 溶酶体贮积症男性患者的致病基因只能从母亲那里获得,也只能传递给女儿
D. 可通过遗传咨询和产前羊水检查中的染色体分析诊断来预防溶酶体贮积症
【答案】A
【解析】
【分析】1、产前诊断是指在胎儿出生前,医生用专门的检测手段如羊水检查、B超检查、孕妇血细胞检查以及基因检测等,确定胎儿是否患有某种遗传病或先天性疾病。
2、根据题意,溶酶体贮积症是一种罕见的常染色体隐性遗传病,由编码溶酶体中有关酸性水解酶的基因结构发生改变引起,属于基因突变,可以通过基因检测进行诊断;该遗传病导致溶酶体无法或仅部分降解生物大分子,从而致使细胞功能异常。溶酶体中含有多种水解酶,能分解衰老、损伤的细胞器,吞噬并杀死侵入细胞的病毒或细菌,这说明基因通过控制酶的合成来控制代谢过程,进而控制生物体的性状。
【详解】A、根据题干信息溶酶体贮积症患者细胞中溶酶体不能或仅部分能消化生物大分子,推知巨噬细胞的吞噬消化、抗原处理和呈递功能应低于正常人,A正确;
B、溶酶体贮积症体现了基因能通过控制酶的合成控制代谢间接控制生物体的性状,B错误;
C、溶酶体贮积症是一种罕见的常染色体隐性遗传病,其遗传与性别没有特别关联,不会体现出伴性遗传的特点,C错误;
D、溶酶体贮积症,为一种罕见的常染色体隐性遗传病,致病基因无法通过染色体分析来诊断,而是通过基因检测进行诊断,D错误。
故选A。
7. 促甲状腺激素(TSH)受体的抗体直接作用于TSH受体,主要包括2类:一是甲状腺刺激性抗体(TSAb),有类似于TSH的作用;二是甲状腺功能抑制性抗体(TFIAb),能与TSH受体结合,阻碍TSH与TSH受体结合。下列与这两种抗体相关的叙述,正确的是( )
A. 两种抗体都能促进甲状腺分泌甲状腺激素
B. TSAb和TFIAb是由同一个浆细胞分泌的
C. TSAb分泌增多会使人变得消瘦且容易失眠
D. 两种抗体的出现是机体免疫防御功能异常导致的
【答案】C
【解析】
【分析】下丘脑合成促甲状腺激素释放激素,作用于垂体,垂体释放促甲状腺激素作用于甲状腺,甲状腺分泌甲状腺激素,当甲状腺激素分泌增加,通过负反馈抑制下丘脑和垂体的分泌。
【详解】AC、依题意可知,TSAb能起到类似TSH的作用,促进甲状腺分泌甲状腺激素,TFIAb与TSH受体结合后能阻碍TSH与TSH受体结合,抑制甲状腺激素的分泌,因此TSAb分泌增多将会使人体内甲状腺激素水平上升,导致人体代谢水平上升,神经系统兴奋性提高,使人变得消瘦且容易失眠,A错误,C正确;
B、一种浆细胞只能分泌一种抗体,B错误;
D、依题意可知,两种抗体的出现是机体免疫自稳功能异常导致的,D错误。
故选C。
8. 突触是两个神经元之间或神经元与肌肉细胞、靶腺细胞之间相接触的结构。某科研小组在研究突触作用关系时,进行了如图1所示实验,电位计a侧电极接入神经细胞膜内,b侧电极接在神经细胞膜外,结果如图2、图3。据图分析,下列叙述正确的是( )
A. 刺激轴突1和轴突2时均会引起兴奋性神经递质的释放
B. 轴突3受刺激时,兴奋将以化学信号的形式传递到轴突1
C. 神经元M未受刺激时,图1中电位计显示的是静息电位
D. 增加对轴突1的刺激强度一定能使图3中电位变化的幅度增大
【答案】C
【解析】
【分析】1、反射指人体通过神经系统,对外界或内部的各种刺激所发生的有规律的反应。神经的基本调节方式是反射。反射的结构基础是反射弧;反射弧包括感受器、传入神经、神经中枢、传出神经、效应器五部分。
2、由于神经递质只存在于突触小体的突触小泡中,只能由突触前膜释放作用于突触后膜,使下一个神经元产生兴奋或抑制,因此兴奋在神经元之间的传递只能是单向的。
【详解】ACD、神经元M未受刺激时,电位计显示的是静息电位的电位差,图2中刺激轴突1后,电位计测得的电位差先减小后增大,说明轴突1释放的神经递质为兴奋性神经递质,图3中先刺激轴突2,后刺激轴突1,电位计测得电位变化的峰值明显减小,说明轴突2释放的神经递质为抑制性神经递质,增加对轴突1的刺激强度不一定能使图3中电位变化的幅度增大,AD错误,C正确;
B、由图1可知,神经元M为突触后神经元,刺激轴突3,兴奋无法以化学信号的形式传递到轴突1,B错误。
故选C。
9. 金银花的茎不能直立生长,而是缠绕在支柱上,其缠绕现象与生长素的作用相关。下列关于金银花缠绕现象的叙述正确的是( )
A. 生长素为植物细胞传递信息并提供能量,调节细胞生命活动
B. 在金银花的幼嫩组织中,生长素可进行极性运输和非极性运输
C. 同一浓度的生长素对金银花根和茎的生长具有相同的作用效果
D. 缠绕现象可能是支柱接触刺激导致茎内、外侧生长素分布不均造成的
【答案】D
【解析】
【分析】根据生长素在植物不同部位的敏感程度不同可知,茎对生长素的敏感度低,植物茎会缠绕物体生长,远离物体侧生长快,靠近物体侧生长慢,说明远离物体侧生长素浓度高生长快,细胞体积大,靠近物体侧生长素浓度低,生长慢,细胞体积小。
【详解】A、生长素是植物激素,不为细胞提供能量,A错误;
B、在金银花的幼嫩组织中,生长素进行极性运输,在成熟组织中可进行非极性运输,B错误;
C、金银花根和茎对生长素的敏感度不同,同一浓度生长素对金银花根和茎的作用效果可能不同,C错误;
D、茎对生长素的敏感度相对较低,由缠绕生长可以推测,由于支柱接触刺激,茎内侧生长素浓度小于外侧浓度,因此,外侧生长速率快,D正确。
故选D。
10. 长白山国家级自然保护区主要保护火山地貌景观和复杂的森林生态系统,其中珍稀动植物资源包括紫貂、东北虎、金钱豹、梅花鹿、人参、东北红豆杉(大型乔木)等。保护区内,随海拔升高依次分布着针阔混交林、暗针叶林、岳桦林和高山苔原4个植被垂直分布带。下列叙述正确的是( )
A. 保护区内所有的珍稀动植物共同构成生物群落
B. 长白山的美学价值属于生物多样性的间接价值
C. 可采用直接计数法调查保护区内东北红豆杉的种群密度
D. 不同海拔高度的植被垂直分布带体现了群落的垂直结构
【答案】C
【解析】
【分析】在群落中,各个生物种群分别占据了不同的空间,使群落形成一定的空间结构,群落的空间结构包括垂直结构和水平结构。在垂直方向上,大多数群落都具有明显的分层现象。由于地形的变化,土壤湿度和盐碱度的差异、光照强度的不同和植物自身生长特点的不同,以及人和动物的影响等因素,不同地段往往分布着不同的种群,同一地段上种群密度也有差异,他们常呈镶嵌分布。
【详解】A、生物群落是指生活在一定区域内所有生物种群的集合,A错误;
B、长白山的美学价值属于生物多样性的直接价值,B错误;
C、东北红豆杉的数量稀少,应采用直接计数法,C正确;
D、不同海拔高度的植被垂直分布带属于群落的水平结构,D错误。
故选C。
11. 酸笋是我国南方地区一种非常受欢迎的食物,它具有独特的酸味和脆爽口感。在自然发酵过程中,酸笋中的乳酸菌作为主要微生物分解蛋白质产生硫化氢等物质,形成了螺蛳粉的特殊风味。下列叙述正确的是( )
A. 竹笋经过高压蒸汽灭菌后接种乳酸菌进行发酵,获得的酸笋品质更高
B. 乳酸菌在线粒体中将葡萄糖分解产生的丙酮酸转化为乳酸和二氧化碳
C. 可利用平板划线法对发酵液中的乳酸菌数量进行检测
D. 发酵过程中乳酸积累使发酵液pH先降低后保持稳定
【答案】D
【解析】
【分析】传统发酵技术的定义:直接利用原材料中天然存在的微生物,或利用前一次发酵保存下来的面团、卤汁等发酵物中的微生物进行进行发酵、制作食品的技术。
【详解】A、竹笋经过高压蒸汽灭菌可杀灭杂菌,但也会使竹笋软化,脆爽口感不易成形,降低酸笋的品质,A错误;
B、乳酸菌是原核生物,没有线粒体,此外,乳酸发酵不产生二氧化碳,B错误;
C、平板划线法不能计数,C错误;
D、发酵过程中乳酸逐渐积累导致发酵液pH逐渐降低后保持稳定,D正确。
故选D。
12. “白雪公主”草莓被誉为“水果皇后”,具有广阔的市场前景和较高的经济价值。草莓是无性繁殖的植物,感染病毒后容易传染给后代。病毒在草莓体内逐年积累,会导致产量降低,品质变差。如图是育种工作者选育高品质“白雪公主”草莓的过程。下列叙述正确的是( )
A. 获得外植体时需要用纤维素酶和果胶酶处理草莓植株
B. 选用茎尖做外植体是因为其含病毒极少甚至不含病毒
C. 培育无病毒草莓苗时不用控制培养基中植物激素的比例
D. 常需要用95%的酒精对愈伤组织消毒后再诱导其再分化
【答案】B
【解析】
【分析】植物组织培养就是在无菌和人工控制的条件下,将离体的植物器官、组织、细胞,培养在人工配制的培养基上,给予适宜的培养条件,诱导其产生愈伤组织、丛芽,最终形成完整的植株。
【详解】A、获得外植体时不需要用纤维素酶和果胶酶处理草莓植株,A错误;
B、茎尖的病毒极少甚至没有病毒,所以常用茎尖作为外植体,B正确;
C、外植体经过脱分化形成愈伤组织或愈伤组织经过再分化长芽、生根过程中对细胞分裂素和生长素的需求不同,因此要控制培养基中植物激素的比例,有助于获得目标植株,C错误;
D、对外植体或愈伤组织的消毒通常采用体积分数为70%的酒精和5%的次氯酸钠溶液,消毒后需用无菌水进行冲洗,D错误。
故选B。
二、选择题:本题共4小题,每小题4分,共16分。在每小题给出的四个选项中,有两个或两个以上选项符合题目要求,全部选对得4分,选对但不全的得2分,有选错的得0分。
13. 甲状腺滤泡细胞内I-的浓度远高于细胞外液中的I-浓度,细胞外液中I-进入甲状腺滤泡细胞是由钠碘同向转运体(NIS)介导的,过程如图所示。已知硝酸根离子()能与I-竞争NIS,甲状腺癌患者体内NIS转运I-的能力减弱,毒毛旋花苷能抑制钠钾泵的活性。下列叙述正确的是( )
A. I-和Na+进入甲状腺滤泡细胞方式不同
B. 毒毛旋花苷可促进甲状腺滤泡细胞吸收I-
C. 细胞外液中浓度增大可缓解因I-缺乏导致的甲状腺肿大
D. 甲状腺癌患者血浆中的促甲状腺激素的浓度可能会高于正常人
【答案】AD
【解析】
【分析】根据题图分析:甲状腺滤泡细胞内的I-浓度比血浆中I-浓度高,钠碘同向转运体运输I-的方式为主动运输。钠离子通过钠钾泵运出细胞时需要ATP提供能量,故运输方式为主动运输。
【详解】A、据图可知,钠钾泵消耗ATP将Na+运出甲状腺滤泡细胞,将K+运入甲状腺滤泡细胞,说明细胞外的Na+浓度大于细胞内,Na+通过NIS进入细胞的方式为协助扩散,而甲状腺滤泡细胞内I-的浓度远高于细胞外液中的I-浓度,说明其消耗细胞膜内外Na+浓度差形成的势能逆浓度梯度进入细胞,I-进入甲状腺滤泡细胞的方式为主动运输,A正确;
B、毒毛旋花苷能抑制钠钾泵的活性,使细胞膜两侧的Na+浓度差降低或难以维持,导致甲状腺滤泡细胞吸收I-的过程被抑制,B错误;
C、依题意可知,NO3-能与I-竞争NIS,若细胞外液中NO3-浓度增大,会使甲状腺滤泡细胞吸收的I-进一步减少,从而加剧因I-缺乏导致的甲状腺肿大,C错误;
D、依题意可知,甲状腺癌患者体内NIS转运I-的能力减弱,患者合成的甲状腺激素减少,通过反馈调节,使促甲状腺激素的合成和分泌增加,因此,甲状腺癌患者血浆中的促甲状腺激素的浓度可能会高于正常人,D正确。
故选AD。
14. 果蝇的红眼对白眼为显性,由基因A/a控制;刚毛与截毛是一对相对性状,由基因B/b控制。已知自然界中不存在红眼杂合雄果蝇,下表是一个杂交实验及结果(不考虑X、Y染色体的同源区段、突变和互换)。下列叙述错误的是( )
A. 基因A/a位于常染色体上,杂合红眼雄果蝇可能在胚胎期死亡
B. 果蝇的刚毛对截毛为显性,基因a和基因b位于同一条染色体上
C. 让F1果蝇随机交配,所得F2中基因a的频率小于F1
D. F1雄果蝇的一个次级精母细胞中可能只有1个基因a
【答案】ACD
【解析】
【分析】伴性遗传是指在遗传过程中的子代部分性状由性染色体上的基因控制,这种由性染色体上的基因所控制性状的遗传上总是和性别相关的遗传方式就称为伴性遗传,又称性连锁(遗传)或性环连。许多生物都有伴性遗传现象。
【详解】A、由题干信息可知,果蝇的红眼对白眼为显性,且自然界中不存在红眼杂合雄果蝇,说明控制眼色的基因仅位于X染色体上,并且亲本白眼雌果蝇和红眼雄果蝇杂交,子代雄果蝇全为白眼,雌果蝇全为红眼,所以亲本眼色的基因型为XAY×XaXa,A错误;
B、亲本截毛雌果蝇和刚毛雄果蝇杂交,子代雄果蝇全为截毛,雌果蝇全为刚毛,说明果蝇刚毛和截毛这对性状也与性别相关,控制刚毛与截毛的基因位于X染色体上,且刚毛为显性。所以亲本与体毛性状有关的基因型为XBY×XbXb,考虑两对性状,亲本基因型为XABY×XabXab,B正确;
C、亲本基因型为XABY×XabXab,F1基因型为XABXab和XaᵇY,F1中a基因的频率为1/3,F1随机交配,F2基因型为XABXab,XabXab、XABY和XabY,F2中a基因的频率仍为1/3,C错误;
D、F1雄性果蝇的基因型为XaᵇY,其一个次级精母细胞中基因a的数目为0个(含Y染色体)或2个(含X染色体),D错误。
故选ACD。
15. 如图表示人工鱼塘中某鱼类的出生率、死亡率与种群密度之间的关系。下列关于该鱼类种群数量特征的叙述,错误的是( )
A. 根据种群密度可以准确预测该鱼类种群数量变化趋势
B. 种群密度为a时,该鱼类种群的年龄结构为增长型
C. 种群密度为b时,该鱼类种群的数量达到环境容纳量
D. 捕捞后,该鱼类种群密度小于a有利于种群快速恢复
【答案】ABD
【解析】
【分析】S型曲线中,种群数量增长率:开始时,种群的增长率为0,种群数量达到K/2之前,种群的增长率在增大,种群数量增长速度加快,种群数量为K/2时,种群增长率最大,此时种群数量增长速度最快。
【详解】A、根据种群的年龄结构可以预测该鱼类种群的数量变化趋势,A错误;
B、种群密度为a时,种群的出生率=死亡率,种群的年龄结构为稳定型,B错误;
C、据图可知,该鱼类种群密度在a、b之间时,种群数量呈S形增长,b点出生率=死亡率,种群数量达到环境容纳量,C正确;
D、捕捞后,该鱼的种群密度介于a、b之间有利于种群的快速恢复,种群密度小于a时,出生率小于死亡率,不利于种群恢复,D错误。
故选ABD。
16. 如图表示双抗体夹心法检测抗原的过程,该方法是医学上常用的定量检测抗原的方法,利用细胞工程技术制备的单克隆抗体能增强该过程的有效性。下列叙述正确的是( )
A. 图示两种抗体与样品中待测抗原的结合位点不同
B. 温度、pH等会影响双抗体夹心法检测抗原的结果
C. 用双抗体夹心法检测抗原需要制备两种能与抗原结合的单克隆抗体
D. 双抗体夹心法与只使用单克隆抗体相比,能增加可识别抗原的种类
【答案】ABC
【解析】
【分析】据图分析,固相抗体和抗原特异性结合,再与酶标抗体结合,催化特定底物形成检测产物
【详解】AC、据图可知,用双抗体夹心法检测抗原时需要用到与抗原不同位点结合的两种抗体,因此用双抗体夹心法检测抗原需要制备两种能与抗原结合的单克隆抗体,AC正确;
B、据图可知,双抗体夹心法利用酶标抗体中的酶水解相应物质,通过检测水解产物的量来反映样品中抗原的含量,由于酶活性受温度、pH等因素的影响,因此温度、pH等会影响双抗体夹心法检测抗原的结果,B正确;
D、抗原与抗体的结合具有特异性,双抗体夹心法与只使用单克隆抗体相比,未增加识别抗原的种类,D错误。
故选ABC。
三、非选择题:本题共5小题,共60分。
17. 光照是影响光合作用的重要环境因子。科研人员通过分析叶绿素荧光参数筛选到一个对高光强敏感的拟南芥突变体nadk2。nadk2基因编码一个定位于叶绿体的NAD磷酸激酶,负责催化NAD生成NADP+。如图为拟南芥叶肉细胞内的叶绿体中消耗NADP+的部分反应。回答下列问题:
(1)NAD磷酸激酶催化生成的NADP+可用于光合作用的______反应。据图可知,类囊体膜上合成ATP所需的能量直接来自______,若类囊体腔中的H+泄露至叶绿体基质,类囊体膜上ATP的合成速率将会______(填“升高”“保持不变”或“降低”)。
(2)将高光强敏感的拟南芥突变体nadk2由适宜光照条件转移到高光强条件时,光反应速率会显著下降,表现出典型的光抑制现象,造成该现象的原因可能是______。
(3)气孔是由一对保卫细胞围成的小孔,是拟南芥叶片与外界进行气体交换的主要通道。
①高温、干旱会使拟南芥叶片上气孔的开度减小,气孔开度减小对拟南芥的不利影响是______(答一点)。
②保卫细胞的叶绿体能合成淀粉,TOR激酶能促进淀粉分解,使气孔开度增大。蔗糖也能使拟南芥气孔开度变大。现有生长状况一致的野生型拟南芥若干和TOR激酶抑制剂,欲通过实验验证蔗糖是否通过提高TOR激酶活性使拟南芥气孔开度增大。实验思路:实验前将野生型拟南芥进行适度干旱或高温处理,随机均分为3组,甲组不做处理(对照组),乙组用适量蔗糖处理,丙组用______处理。将各组拟南芥在______条件下培养。一段时间后,观察气孔开度变化。若______,则证明蔗糖通过提高TOR激酶活性使气孔开度增大。
【答案】(1) ①. 光 ②. 类囊体膜两侧H+浓度梯度势能 ③. 降低
(2)突变体nadk2的nadk2基因发生突变,造成NAD磷酸激酶活性降低,催化生成的NADP+减少,使光反应被抑制
(3) ①. 气孔开度减小,CO2的吸收减少,光合速率降低,对生长不利 ②. 适量的TOR激酶抑制剂和蔗糖 ③. 光照、适度干旱或高温 ④. 乙组拟南芥气孔开度大于甲、丙两组
【解析】
【分析】植物面临干旱条件时,气孔关闭能降低蒸腾作用强度,避免失水过多;气孔打开能保证CO2供应,使光合作用正常进行
【小问1详解】
NAD磷酸激酶催化生成的NADP+可用于光合作用的光反应,合成NADPH。据图可知,类囊体膜内外存在H+浓度差,类囊体膜上合成ATP所需的能量直接来自类囊体膜两侧H+浓度梯度势能。若类囊体腔中的H+泄露至叶绿体基质,类囊体膜内外H+浓度差减小,ATP的合成速率将会降低。
【小问2详解】
nadk2基因编码一个定位于叶绿体的NAD磷酸激酶,负责催化NAD生成NADP+,突变体nadk2的nadk2基因发生突变,造成NAD磷酸激酶活性降低,催化生成的NADP+减少,使光反应被抑制,表现出典型的光抑制现象。
【小问3详解】
①高温、干旱会使拟南芥叶片上气孔的开度减小,气孔开度减小,CO2的吸收减少,光合速率降低,对生长不利。
②若要通过实验验证蔗糖是否通过提高TOR激酶活性使拟南芥气孔开度增大。实验前将野生型拟南芥进行适度干旱或高温处理,随机均分为3组,甲组不做处理(对照组),乙组用适量蔗糖处理,丙组用适量的TOR激酶抑制剂和蔗糖处理。将各组拟南芥在光照、适度干旱或高温条件下培养。一段时间后,观察气孔开度变化。若乙组拟南芥气孔开度大于甲、丙两组,则证明蔗糖通过提高TOR激酶活性使气孔开度增大。
18. 某校甲、乙、丙三位同学在体检中检测出尿糖超标,为进一步确定是否患有糖尿病,进行了多次血液检测,结果如图1、图2所示。糖尿病的形成往往有许多种病因,部分发病机制如图3所示。回答下列问题:
(1)正常人的血糖浓度为3.9~6.1 mml/L。由图1、图2结果可知,______(填“甲”“乙”或“丙”)同学可能不是糖尿病患者,判断依据是______。正常人出现尿糖超标的原因可能是______。
(2)从免疫学的角度分析,图3中①②③途径引起的三种糖尿病均属于______病。图3中不同抗体分别攻击不同结构依赖于______。胰岛B细胞和靶细胞表面受体不同的根本原因是______。
(3)据图1、2、3分析,甲同学可能的发病机理是______。正常人体内血糖浓度较低时,机体可通过促进胰高血糖素、______(答两种)等激素的分泌以维持血糖平衡。
【答案】(1) ①. 丙 ②. 血糖浓度和胰岛素浓度在餐后一段时间内先上升后恢复至正常水平 ③. 一次性摄糖过多或肾小管重吸收功能障碍(合理即可)
(2) ①. 自身免疫 ②. 抗原、抗体的特异性识别 ③. 基因的选择性表达
(3) ①. 抗体Y1或Y2攻击胰岛B细胞,导致胰岛B细胞受损 ②. 肾上腺素、糖皮质激素、甲状腺激素
【解析】
【分析】分析图1:空腹时甲和乙血糖浓度偏高,丙的血糖浓度正常。
分析图2:甲餐后胰岛素含量稍微有所升高,幅度较小;乙和丙的胰岛素含量先升高后下降,乙的胰岛素含量高于甲和丙。
分析图3可知,Y1与胰岛B细胞表面的葡萄糖受体结合,Y2与胰岛B细胞结合,Y3与靶细胞膜上的胰岛素受体结合。
【小问1详解】
正常人的血糖浓度为3.9~6.1 mml/L。由图1、图2结果可知,丙同学的血糖浓度和胰岛素浓度在餐后一段时间内先上升后恢复至正常水平,因此丙同学可能不是糖尿病患者。正常人一次性摄糖过多也会出现暂时性尿糖,或肾小管重吸收功能障碍,导致部分葡萄糖不能被重吸收回来,也会出现尿糖超标的现象。
【小问2详解】
自身免疫反应对组织和器官造成损伤并出现了症状,就称为自身免疫病。从免疫学的角度分析,图3中①②③途径都是机体产生的抗体作用于自身的组织或器官引起的糖尿病,因此均属于自身免疫病。图3中不同抗体分别攻击不同结构依赖于抗体能够与抗原发生特异性识别的原理,胰岛B细胞和靶细胞属于不同的组织细胞,是细胞分化形成的,细胞分化的实质是基因的选择性表达,因此胰岛B细胞和靶细胞表面受体不同的根本原因是基因的选择性表达。
【小问3详解】
结合图1、2可知,甲同学空腹时血糖浓度偏高,而甲餐后胰岛素含量稍微有所升高,幅度较小,说明血糖浓度较高是由于胰岛素分泌不足导致的,据图3可知,Y1与胰岛B细胞表面的葡萄糖受体结合,Y2与胰岛B细胞结合,这两种情况均导致胰岛B细胞分泌的胰岛素不足,因此甲同学可能的发病机理是抗体Y1或Y2攻击胰岛B细胞,导致胰岛B细胞受损,分泌的胰岛素减少所致。正常人体内血糖浓度较低时,机体可通过神经-体液调节,作用于胰岛A细胞、肾上腺或甲状腺等内分泌腺或内分泌细胞,引起胰高血糖素、肾上腺素、糖皮质激素以及甲状腺激素等的分泌,使血糖浓度升高恢复到正常水平。
19. 研究人员采用样方法对某地区的植物群落进行了调查,记录了样方内乔木、灌木植物物种名称、胸径、高度、冠下高、冠幅等以及小灌木和草本植物物种名称、高度、盖度等。回答下列问题:
(1)群落中不同高度的植物按照群落的______结构划分为乔木层、灌木层和草本层,该种分层现象的意义是______(答两点)。
(2)加拿大一枝黄花是该地区的外来入侵植物,一般情况下,外来物种入侵后会导致原有的生态系统抵抗力稳定性______,原因是______。最佳防御理论认为,植物可利用的养分是有限的,因此分配给防御和生长发育之间的资源存在权衡。受到昆虫取食时,有些植物采取忍耐型策略,通过降低自身防御物质含量,对繁殖进行超补偿;而有些植物采取忍耐和抵抗相结合的防御策略,具有较强的抗干扰能力。为研究加拿大一枝黄花对昆虫取食的防御策略,科研人员对加拿大一枝黄花进行剪叶并喷施茉莉酸甲酯溶液来模拟昆虫取食,检测其开花数及抗虫防御物质黄酮的含量,当检测结果为______时,说明其采取的防御策略是忍耐和抵抗相结合的防御策略。有学者认为,采取忍耐型防御策略的外来植物更容易入侵新环境,其做出这种论断的理由是______。
(3)下表为该地区某区域生态系统的能量分析数据(单位:kJ·m-2·a-1),其中Ⅰ~Ⅳ表示食物链中不同的营养级,Ⅴ表示分解者,能量Y是呼吸作用以热能形式散失的能量,则能量X是______。第二营养级和第三营养级之间的能量传递效率为______(保留两位小数)%。
【答案】(1) ①. 垂直 ②. 显著提高了群落利用阳光等环境资源的能力;为动物创造了多种多样的栖息空间和食物条件
(2) ①. 下降 ②. 外来植物可造成生物多样性下降,使生态系统的自我调节能力降低 ③. 加拿大一枝黄花的开花数量和体内黄酮含量均增加 ④. 外来植物受到昆虫取食时,降低自身防御物质含量,营养成分更多的用于增加开花数,产生大量的子代,有助于入侵
(3) ①. 用于生长发育繁殖的能量 ②. 11.28
【解析】
【分析】生态位是指一个物种在群落中的地位和作用,包括所处的空间位置,占用资源的情况以及与其他物种的关系等。植物的生态位研究的内容包括在研究领域内的出现频率,种群密度、植株高度以及与其他物种的关系等。动物的生态位包括:栖息地、食物、天敌以及与其他物种的关系等。
【小问1详解】
乔木层、灌木层和草本层占据不同的高度,体现群落的垂直结构;不同高度的植物显著提高了群落利用阳光等环境资源的能力;为动物创造了多种多样的栖息空间和食物条件。
【小问2详解】
外来物种入侵导致本地物种减少甚至灭绝,造成生物多样性下降,生态系统的自我调节能力降低,所以导致原有的生态系统抵抗性稳定性下降;加拿大一枝黄花的开花数量和体内黄酮含量均增加,说明说明加拿大一枝黄花对昆虫取食的防御策略是忍耐和抵抗相结合的防御策略;外来植物受到昆虫取食时,降低自身防御物质含量,营养成分更多的用于增加开花数,产生大量的子代,有助于入侵,因此采取忍耐型防御策略的外来植物更容易入侵新环境。
【小问3详解】
能量X等于同化量减去呼吸量Y,因此X为用于生长发育繁殖的能量;第二营养级和第三营养级之间的能量传递效率为第三营养级的同化量÷第二营养级的同化量=15.91×105÷141.1×105=11.28%。
20. 某自花、闭花传粉植物的花瓣末端展开如匙,称为匙瓣,具有较高的观赏价值。研究人员通过诱变获得一个纯合平瓣突变体甲,并对其进行了相关研究。回答下列问题:
(1)为确定匙瓣野生型(WT)和平瓣突变体甲未发生染色体变异,可通过分析其______来判断。将纯合匙瓣野生型和平瓣突变体甲杂交得到F1,若F1的表型为______,则可确定该突变为显性突变。
(2)若已确定平瓣为显性性状,控制该植物花瓣形状的基因为B/b,将F1与突变体甲等量间行种植,且二者产生后代的过程中不发生变异,每株收获等量的后代,利用PCR技术扩增这些后代的基因B/b,电泳检测PCR产物,得到的电泳条带不可能是图1中的泳道______(从泳道1~5中选择),子代中电泳带型不同的个体的比例为______,其中表现为平瓣的个体所占比例为______。
(3)图2为研究人员对基因B、b编码链的部分测序结果。据图可知,基因B是基因b发生碱基对的______导致的,使______,导致基因b编码的肽链变短、蛋白质功能下降,最终导致花瓣由匙瓣变成平瓣。
注:终止密码子:UAA、UAG、UGA
(4)该植物花色的黄色对白色为显性,由基因D/d控制,且基因B/b、D/d均不位于细胞质中。图3是基因B/b、D/d在染色体上的一种分布情况,两对基因在染色体上的位置关系还有______种,请参照图3的方式在图4方框中表示出来______。
【答案】(1) ① 染色体组型 ②. 平瓣
(2) ①. 4、5 ②. 5:1:2或2:1:5或1:2:5 ③. 7/8
(3) ①. 缺失 ②. 原来第75位氨基酸对应的密码子变成了终止密码子
(4) ①. 2##两##二 ②. 或
【解析】
【分析】1、基因分离定律的实质:在杂合的细胞中,位于一对同源染色体上的等位基因,具有一定的独立性;减数分裂形成配子的过程中,等位基因会随同源染色体的分开而分离,分别进入两个配子中,独立地随配子遗传给子代;
2、基因自由组合定律的实质是:位于非同源染色体上的非等位基因的分离或自由组合是互不干扰的;在减数分裂过程中,同源染色体上的等位基因彼此分离的同时,非同源染色体上的非等位基因自由组合;
3、电泳是指带电颗粒在电场的作用下发生迁移的过程。电泳技术就是利用在电场的作用下,由于待分离样品中各种分子带电性质以及分子本身大小、形状等性质的差异,使带电分子产生不同的迁移速度,从而对样品进行分离、鉴定或提纯的技术。
【小问1详解】
基因突变通过显微镜无法观察,染色体变异通过显微镜观察可以确定,所以为确定匙瓣野生型(WT)和平瓣突变体甲未发生染色体变异,可通过分析其染色体组型进行判断。若突变为显性突变,则纯合匙瓣野生型(bb)平瓣突变体甲(BB)F1:Bb,表型为平瓣。
【小问2详解】
若已确定平瓣为显性性状,控制该植物花瓣形状的基因为B/b,则F1的基因型为Bb,突变体甲的基因型为BB,依据电泳条带可知,1100bp为B基因条带,1960bp为b基因条带,F1的基因型为Bb,则具有两个不同条带,即1100bp、1960bp,所以利用PCR技术扩增这些后代的基因B/b,电泳检测PCR产物,得到的电泳条带不可能是图1中的泳道4和泳道5,该植株为自花、闭花传粉,所以当F1与突变体甲等量间行种植时,植株仍进行自交,bb的概率为1/21/4=1/8,Bb的概率为1/22/4=2/8,BB的概率为1-1/8-2/8=5/8,分别对应的是,泳道2、泳道3、泳道1,比例关系为1:2:5,表现为平瓣的个体所占比例为7/8。
【小问3详解】
依据图2可知,基因B是基因b发生碱基对T-A的缺失所导致的,使原来第75位氨基酸对应的密码子变成了终止密码子,导致基因b编码的肽链变短、蛋白质功能下降,最终导致花瓣由匙瓣变成平瓣。
【小问4详解】
基因B/b、D/d均不位于细胞质中,即位于细胞核中,则B/b、D/d在染色体上的分布情况主要有三种,第一种,两对等位基因分别位于两对不同的同源染色体上,即图3所示,除此之外,两对等位基因也可以位于一对同源染色体上,①B、D位于1条染色体上,b、d位于另一条染色体上,②B、d位于1条染色体上,b、D位于另一条染色体上,具体如下图所示:或。
21. 甘蓝型油菜引入我国历史较短,其遗传基础狭隘。菘蓝是传统中药材,具有广谱抗病毒特性。研究人员利用甘蓝型油菜(体细胞中染色体数为38)与菘蓝(体细胞中染色体数为14)进行体细胞杂交,培育抗病毒的甘蓝型油菜—菘蓝单体附加系,过程如图1。回答下列问题:
(1)实验前需要在______(填“高渗”或“低渗”)溶液中制备甘蓝型油菜和菘蓝的原生质体,两种原生质体融合成功的标志是______。
(2)图1中F1产生配子的染色体组成为______(只用字母表示)。最终获得的不同抗病毒甘蓝型油菜—菘蓝单体附加系体细胞中染色体数目______(填“一定”或“不一定”)相同。研究人员不让甘蓝型油菜和菘蓝直接通过有性杂交培育新品种的原因是______。
(3)研究发现,S基因编码的S蛋白是菘蓝具有抗病毒功效的关键蛋白,由E基因编码的E肽能增强S蛋白的抗病毒功效。研究人员尝试利用基因工程技术培育转基因抗病毒甘蓝型油菜。图2是S基因和E—S融合基因的结构,利用PCR技术从菘蓝基因组中分离S基因时需要设计引物,引物的作用是______。结合图2分析,若只将S基因导入甘蓝型油菜细胞中,为顺利构建表达载体,利用PCR技术分离S基因时需要在引物1的5'端加入______酶识别序列,在引物2的5'端加入______酶识别序列。已知E基因的编码链序列为5'—ATGAGCTACGGCCGTAAAAAGAGACGCCAACGTAGA—3',若要在S蛋白的前端引入E短肽,需要构建E—S融合基因,扩增E—S融合基因时,利用E基因和S基因的核酸序列设计的引物3的序列为______(写出引物5'端的12个碱基,并标注5'端和3'端)。构建基因表达载体时优先选择甘蓝型油菜的特异性启动子的优点是______。
【答案】(1) ①. 高渗 ②. 融合的原生质体再生出新的细胞壁
(2) ①. PQR ②. 不一定 ③. 甘蓝型油菜和菘蓝属于两个不同的物种,二者之间存在生殖隔离,不能通过有性杂交产生可育后代
(3) ①. 与模板DNA单链互补配对实现连接,并且使DNA聚合酶能够从引物的3'端开始连接脱氧核苷酸 ②. BamH Ⅰ ③. Xb Ⅰ ④. 5'-GGATCCATGAGC-3' ⑤. 有利于S基因或E-S联合基因在甘蓝型油菜细胞中表达
【解析】
【分析】植物体细胞杂交是将不同植物细胞通过细胞融合技术形成杂种细胞,进而利用植物组织培养将杂种细胞培育成多倍体的杂种植株。植物体细胞杂交是首先用纤维素酶和果胶酶去除细胞壁,获得原生质体;用物理法(离心、振动、电刺激)或者化学法(聚乙二醇)诱导细胞融合,获得融合的原生质体;原生质体再生出细胞壁,获得杂种细胞;杂种细胞经过脱分化和再分化获得杂种植株。
【小问1详解】
在制备原生质体时,为了防止原生质体吸水涨破,需要在高渗溶液中进行,因为原生质体没有细胞壁的保护,在低渗溶液中会大量吸水而涨破,所以实验前需要在高渗溶液中制备甘蓝型油菜和菘蓝的原生质体,两种原生质体融合成功的标志是融合的原生质体再生出新的细胞壁。细胞壁是植物细胞特有的结构,当融合后的杂种细胞再生出细胞壁,就意味着融合过程完成,形成了具有新的细胞结构和功能的杂种细胞。
【小问2详解】
甘蓝型油菜(体细胞中染色体数为38,染色体组成为PPQQ),菘蓝(体细胞中染色体数为14,染色体组成为RR),二者杂交得到的F1的染色体组成为PPQQRR,F1产生配子的染色体组成为PQR。最终获得的不同抗病毒甘蓝型油菜-菘蓝单体附加系,是在甘蓝型油菜的染色体组基础上附加了菘蓝的一条染色体,由于附加的菘蓝染色体不同,所以不同的单体附加系体细胞中染色体数目不一定相同。甘蓝型油菜和菘蓝属于两个不同的物种,二者之间存在生殖隔离,不能通过有性杂交产生可育后代,所以研究人员不让甘蓝型油菜和菘蓝直接通过有性杂交培育新品种。
【小问3详解】亲本
F1
白眼截毛雌果蝇×红眼刚毛雄果蝇
红眼刚毛雌果蝇:白眼截毛雄果蝇=1:1
生物类群
Ⅰ
Ⅱ
Ⅲ
Ⅳ
Ⅴ
同化能量
871.27×105
141.1×105
15.91×105
0.88×105
211.85×105
能量X
369.69×105
61.77×105
2.81×105
0.34×105
19.26×105
能量Y
501.58×105
79.33×105
13.1×105
0.54×105
192.59×105
相关试卷
这是一份江西省萍乡市2024-2025高三下学期一模考试生物试题 含解析,共20页。试卷主要包含了本试卷分选择题和非选择题两部分,本卷命题范围等内容,欢迎下载使用。
这是一份江西省萍乡市2024-2025高三下学期一模考试生物试题 含解析,共20页。试卷主要包含了本试卷分选择题和非选择题两部分,本卷命题范围等内容,欢迎下载使用。
这是一份江西省萍乡市2024-2025学年高三下学期一模生物试题(Word版附解析),文件包含江西省萍乡市2024-2025高三下学期一模考试生物试题Word版含解析docx、江西省萍乡市2024-2025高三下学期一模考试生物试题Word版无答案docx等2份试卷配套教学资源,其中试卷共29页, 欢迎下载使用。
相关试卷 更多
- 1.电子资料成功下载后不支持退换,如发现资料有内容错误问题请联系客服,如若属实,我们会补偿您的损失
- 2.压缩包下载后请先用软件解压,再使用对应软件打开;软件版本较低时请及时更新
- 3.资料下载成功后可在60天以内免费重复下载
免费领取教师福利 




.png)




