





所属成套资源:河南省安阳市2025届高三上学期第一次模拟考试各学科试题(Word版附解析)
江西省萍乡市2024-2025学年高三下学期一模生物试题(Word版附解析)
展开 这是一份江西省萍乡市2024-2025学年高三下学期一模生物试题(Word版附解析),文件包含江西省萍乡市2024-2025高三下学期一模考试生物试题Word版含解析docx、江西省萍乡市2024-2025高三下学期一模考试生物试题Word版无答案docx等2份试卷配套教学资源,其中试卷共29页, 欢迎下载使用。
考生注意:
1.本试卷分选择题和非选择题两部分。满分100分,考试时间75分钟。
2.答题前,考生务必用直径0.5毫米黑色墨水签字笔将密封线内项目填写清楚。
3.考生作答时,请将答案答在答题卡上。选择题每小题选出答案后,用2B铅笔把答题卡上对应题目的答案标号涂黑;非选择题请用直径0.5毫米黑色墨水签字笔在答题卡上各题的答题区域内作答,超出答题区域书写的答案无效,在试题卷、草稿纸上作答无效。
4.本卷命题范围:高考范围。
一、选择题:本题共12小题,每小题2分,共24分。在每小题给出的四个选项中,只有一项是符合题目要求的。
1. 肺炎支原体属于原核生物,是自然界中常见的病原体。75%的酒精和含氯消毒剂均可杀灭肺炎支原体。下列叙述正确的是( )
A. 肺炎支原体和大肠杆菌细胞中都没有细胞骨架
B. 肺炎支原体中有部分水失去了流动性和溶解性
C. 肺炎支原体中只含有核糖体一种细胞器,其形成与核仁有关
D. 75%的酒精和含氯消毒剂均可抑制肺炎支原体细胞壁的形成
2. 水淹胁迫下,某植物经糖酵解过程分解葡萄糖产生丙酮酸,丙酮酸可以进一步转化成乙醇或乳酸响应水淹胁迫。下列叙述正确的是( )
A. 在水淹胁迫下该植物细胞产生乙醇或乳酸的场所相同
B. 葡萄糖分解生成丙酮酸的过程只能在无氧条件下进行
C. 糖酵解过程会使葡萄糖中的能量大部分存留在乳酸中
D. 长时间水淹会导致糖酵解过程产生的[H]在细胞中积累
3. 在T2噬菌体侵染大肠杆菌的实验中,实验条件的变化会影响实验结果。分别用35S、32P标记的T2噬菌体侵染未标记的大肠杆菌(分别记为甲组、乙组),经保温(35℃~40℃)、搅拌和离心后,检测甲、乙两组上清液及沉淀物的放射性强度变化。下列叙述正确的是( )
A. 若只延长保温时间,则甲组上清液的放射性强度减小
B. 若只缩短搅拌时间,则甲组沉淀物放射性强度增大
C. 若保温的温度过低,则乙组沉淀物的放射性强度增大
D. 若将搅拌步骤省略,则甲组沉淀物的放射性强度减小
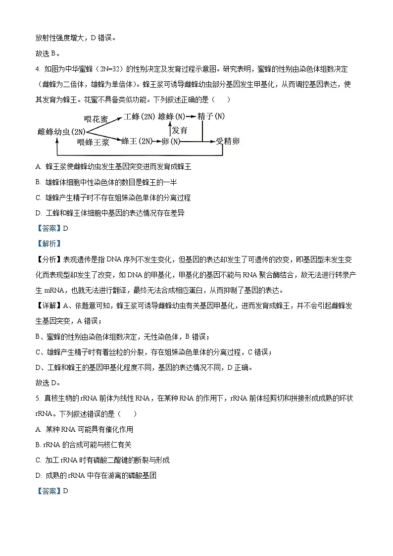
4. 如图为中华蜜蜂(2N=32)的性别决定及发育过程示意图。研究表明,蜜蜂的性别由染色体组数决定(雌蜂为二倍体,雄蜂为单倍体)。蜂王浆可诱导雌蜂幼虫部分基因发生甲基化,从而调控基因表达,使其发育为蜂王。花蜜不具备类似功能。下列叙述正确的是( )
A. 蜂王浆使雌蜂幼虫发生基因突变进而发育成蜂王
B. 雄蜂体细胞中性染色体的数目是蜂王的一半
C. 雄蜂产生精子时不存在姐妹染色单体的分离过程
D. 工蜂和蜂王体细胞中基因的表达情况存在差异
5. 真核生物的rRNA前体为线性RNA,在某种RNA的作用下,rRNA前体经剪切和拼接形成成熟的环状rRNA。下列叙述错误的是( )
A. 某种RNA可能具有催化作用
B. rRNA的合成可能与核仁有关
C. 加工rRNA时有磷酸二酯键的断裂与形成
D. 成熟的rRNA中存在游离的磷酸基团
6. 溶酶体贮积症是一种罕见的常染色体隐性遗传病,由编码溶酶体中有关酸性水解酶的基因结构发生改变引起,导致溶酶体无法或仅部分降解生物大分子,从而致使细胞功能异常。下列叙述正确的是( )
A. 溶酶体贮积症患者巨噬细胞的吞噬消化、抗原处理和呈递功能低于正常人
B. 溶酶体贮积症体现了基因能通过控制蛋白质结构间接控制生物体的性状
C. 溶酶体贮积症男性患者的致病基因只能从母亲那里获得,也只能传递给女儿
D. 可通过遗传咨询和产前羊水检查中的染色体分析诊断来预防溶酶体贮积症
7. 促甲状腺激素(TSH)受体的抗体直接作用于TSH受体,主要包括2类:一是甲状腺刺激性抗体(TSAb),有类似于TSH的作用;二是甲状腺功能抑制性抗体(TFIAb),能与TSH受体结合,阻碍TSH与TSH受体结合。下列与这两种抗体相关的叙述,正确的是( )
A. 两种抗体都能促进甲状腺分泌甲状腺激素
B. TSAb和TFIAb是由同一个浆细胞分泌的
C. TSAb分泌增多会使人变得消瘦且容易失眠
D. 两种抗体的出现是机体免疫防御功能异常导致的
8. 突触是两个神经元之间或神经元与肌肉细胞、靶腺细胞之间相接触的结构。某科研小组在研究突触作用关系时,进行了如图1所示实验,电位计a侧电极接入神经细胞膜内,b侧电极接在神经细胞膜外,结果如图2、图3。据图分析,下列叙述正确的是( )
A. 刺激轴突1和轴突2时均会引起兴奋性神经递质的释放
B. 轴突3受刺激时,兴奋将以化学信号的形式传递到轴突1
C. 神经元M未受刺激时,图1中电位计显示的是静息电位
D. 增加对轴突1的刺激强度一定能使图3中电位变化的幅度增大
9. 金银花的茎不能直立生长,而是缠绕在支柱上,其缠绕现象与生长素的作用相关。下列关于金银花缠绕现象的叙述正确的是( )
A. 生长素为植物细胞传递信息并提供能量,调节细胞生命活动
B. 在金银花的幼嫩组织中,生长素可进行极性运输和非极性运输
C. 同一浓度的生长素对金银花根和茎的生长具有相同的作用效果
D. 缠绕现象可能是支柱接触刺激导致茎内、外侧生长素分布不均造成的
10. 长白山国家级自然保护区主要保护火山地貌景观和复杂的森林生态系统,其中珍稀动植物资源包括紫貂、东北虎、金钱豹、梅花鹿、人参、东北红豆杉(大型乔木)等。保护区内,随海拔升高依次分布着针阔混交林、暗针叶林、岳桦林和高山苔原4个植被垂直分布带。下列叙述正确的是( )
A. 保护区内所有的珍稀动植物共同构成生物群落
B. 长白山的美学价值属于生物多样性的间接价值
C. 可采用直接计数法调查保护区内东北红豆杉的种群密度
D. 不同海拔高度的植被垂直分布带体现了群落的垂直结构
11. 酸笋是我国南方地区一种非常受欢迎的食物,它具有独特的酸味和脆爽口感。在自然发酵过程中,酸笋中的乳酸菌作为主要微生物分解蛋白质产生硫化氢等物质,形成了螺蛳粉的特殊风味。下列叙述正确的是( )
A. 竹笋经过高压蒸汽灭菌后接种乳酸菌进行发酵,获得的酸笋品质更高
B. 乳酸菌在线粒体中将葡萄糖分解产生的丙酮酸转化为乳酸和二氧化碳
C. 可利用平板划线法对发酵液中乳酸菌数量进行检测
D. 发酵过程中乳酸积累使发酵液pH先降低后保持稳定
12. “白雪公主”草莓被誉为“水果皇后”,具有广阔的市场前景和较高的经济价值。草莓是无性繁殖的植物,感染病毒后容易传染给后代。病毒在草莓体内逐年积累,会导致产量降低,品质变差。如图是育种工作者选育高品质“白雪公主”草莓的过程。下列叙述正确的是( )
A. 获得外植体时需要用纤维素酶和果胶酶处理草莓植株
B. 选用茎尖做外植体是因为其含病毒极少甚至不含病毒
C. 培育无病毒草莓苗时不用控制培养基中植物激素的比例
D. 常需要用95%的酒精对愈伤组织消毒后再诱导其再分化
二、选择题:本题共4小题,每小题4分,共16分。在每小题给出的四个选项中,有两个或两个以上选项符合题目要求,全部选对得4分,选对但不全的得2分,有选错的得0分。
13. 甲状腺滤泡细胞内I-的浓度远高于细胞外液中的I-浓度,细胞外液中I-进入甲状腺滤泡细胞是由钠碘同向转运体(NIS)介导的,过程如图所示。已知硝酸根离子()能与I-竞争NIS,甲状腺癌患者体内NIS转运I-的能力减弱,毒毛旋花苷能抑制钠钾泵的活性。下列叙述正确的是( )
A. I-和Na+进入甲状腺滤泡细胞的方式不同
B. 毒毛旋花苷可促进甲状腺滤泡细胞吸收I-
C. 细胞外液中浓度增大可缓解因I-缺乏导致的甲状腺肿大
D. 甲状腺癌患者血浆中的促甲状腺激素的浓度可能会高于正常人
14. 果蝇的红眼对白眼为显性,由基因A/a控制;刚毛与截毛是一对相对性状,由基因B/b控制。已知自然界中不存在红眼杂合雄果蝇,下表是一个杂交实验及结果(不考虑X、Y染色体的同源区段、突变和互换)。下列叙述错误的是( )
A. 基因A/a位于常染色体上,杂合红眼雄果蝇可能在胚胎期死亡
B. 果蝇的刚毛对截毛为显性,基因a和基因b位于同一条染色体上
C. 让F1果蝇随机交配,所得F2中基因a的频率小于F1
D. F1雄果蝇的一个次级精母细胞中可能只有1个基因a
15. 如图表示人工鱼塘中某鱼类的出生率、死亡率与种群密度之间的关系。下列关于该鱼类种群数量特征的叙述,错误的是( )
A. 根据种群密度可以准确预测该鱼类种群数量变化趋势
B. 种群密度为a时,该鱼类种群的年龄结构为增长型
C. 种群密度为b时,该鱼类种群的数量达到环境容纳量
D. 捕捞后,该鱼类种群密度小于a有利于种群快速恢复
16. 如图表示双抗体夹心法检测抗原的过程,该方法是医学上常用的定量检测抗原的方法,利用细胞工程技术制备的单克隆抗体能增强该过程的有效性。下列叙述正确的是( )
A. 图示两种抗体与样品中待测抗原的结合位点不同
B. 温度、pH等会影响双抗体夹心法检测抗原的结果
C. 用双抗体夹心法检测抗原需要制备两种能与抗原结合的单克隆抗体
D. 双抗体夹心法与只使用单克隆抗体相比,能增加可识别抗原的种类
三、非选择题:本题共5小题,共60分。
17. 光照是影响光合作用的重要环境因子。科研人员通过分析叶绿素荧光参数筛选到一个对高光强敏感的拟南芥突变体nadk2。nadk2基因编码一个定位于叶绿体的NAD磷酸激酶,负责催化NAD生成NADP+。如图为拟南芥叶肉细胞内的叶绿体中消耗NADP+的部分反应。回答下列问题:
(1)NAD磷酸激酶催化生成的NADP+可用于光合作用的______反应。据图可知,类囊体膜上合成ATP所需的能量直接来自______,若类囊体腔中的H+泄露至叶绿体基质,类囊体膜上ATP的合成速率将会______(填“升高”“保持不变”或“降低”)。
(2)将高光强敏感的拟南芥突变体nadk2由适宜光照条件转移到高光强条件时,光反应速率会显著下降,表现出典型的光抑制现象,造成该现象的原因可能是______。
(3)气孔是由一对保卫细胞围成的小孔,是拟南芥叶片与外界进行气体交换的主要通道。
①高温、干旱会使拟南芥叶片上气孔的开度减小,气孔开度减小对拟南芥的不利影响是______(答一点)。
②保卫细胞的叶绿体能合成淀粉,TOR激酶能促进淀粉分解,使气孔开度增大。蔗糖也能使拟南芥气孔开度变大。现有生长状况一致的野生型拟南芥若干和TOR激酶抑制剂,欲通过实验验证蔗糖是否通过提高TOR激酶活性使拟南芥气孔开度增大。实验思路:实验前将野生型拟南芥进行适度干旱或高温处理,随机均分为3组,甲组不做处理(对照组),乙组用适量蔗糖处理,丙组用______处理。将各组拟南芥在______条件下培养。一段时间后,观察气孔开度变化。若______,则证明蔗糖通过提高TOR激酶活性使气孔开度增大。
18. 某校甲、乙、丙三位同学在体检中检测出尿糖超标,为进一步确定是否患有糖尿病,进行了多次血液检测,结果如图1、图2所示。糖尿病的形成往往有许多种病因,部分发病机制如图3所示。回答下列问题:
(1)正常人的血糖浓度为3.9~6.1 mml/L。由图1、图2结果可知,______(填“甲”“乙”或“丙”)同学可能不是糖尿病患者,判断依据是______。正常人出现尿糖超标的原因可能是______。
(2)从免疫学的角度分析,图3中①②③途径引起的三种糖尿病均属于______病。图3中不同抗体分别攻击不同结构依赖于______。胰岛B细胞和靶细胞表面受体不同的根本原因是______。
(3)据图1、2、3分析,甲同学可能发病机理是______。正常人体内血糖浓度较低时,机体可通过促进胰高血糖素、______(答两种)等激素的分泌以维持血糖平衡。
19. 研究人员采用样方法对某地区的植物群落进行了调查,记录了样方内乔木、灌木植物物种名称、胸径、高度、冠下高、冠幅等以及小灌木和草本植物物种名称、高度、盖度等。回答下列问题:
(1)群落中不同高度的植物按照群落的______结构划分为乔木层、灌木层和草本层,该种分层现象的意义是______(答两点)。
(2)加拿大一枝黄花是该地区的外来入侵植物,一般情况下,外来物种入侵后会导致原有的生态系统抵抗力稳定性______,原因是______。最佳防御理论认为,植物可利用的养分是有限的,因此分配给防御和生长发育之间的资源存在权衡。受到昆虫取食时,有些植物采取忍耐型策略,通过降低自身防御物质含量,对繁殖进行超补偿;而有些植物采取忍耐和抵抗相结合的防御策略,具有较强的抗干扰能力。为研究加拿大一枝黄花对昆虫取食的防御策略,科研人员对加拿大一枝黄花进行剪叶并喷施茉莉酸甲酯溶液来模拟昆虫取食,检测其开花数及抗虫防御物质黄酮的含量,当检测结果为______时,说明其采取的防御策略是忍耐和抵抗相结合的防御策略。有学者认为,采取忍耐型防御策略的外来植物更容易入侵新环境,其做出这种论断的理由是______。
(3)下表为该地区某区域生态系统的能量分析数据(单位:kJ·m-2·a-1),其中Ⅰ~Ⅳ表示食物链中不同的营养级,Ⅴ表示分解者,能量Y是呼吸作用以热能形式散失的能量,则能量X是______。第二营养级和第三营养级之间的能量传递效率为______(保留两位小数)%。
20. 某自花、闭花传粉植物的花瓣末端展开如匙,称为匙瓣,具有较高的观赏价值。研究人员通过诱变获得一个纯合平瓣突变体甲,并对其进行了相关研究。回答下列问题:
(1)为确定匙瓣野生型(WT)和平瓣突变体甲未发生染色体变异,可通过分析其______来判断。将纯合匙瓣野生型和平瓣突变体甲杂交得到F1,若F1的表型为______,则可确定该突变为显性突变。
(2)若已确定平瓣为显性性状,控制该植物花瓣形状的基因为B/b,将F1与突变体甲等量间行种植,且二者产生后代的过程中不发生变异,每株收获等量的后代,利用PCR技术扩增这些后代的基因B/b,电泳检测PCR产物,得到的电泳条带不可能是图1中的泳道______(从泳道1~5中选择),子代中电泳带型不同的个体的比例为______,其中表现为平瓣的个体所占比例为______。
(3)图2为研究人员对基因B、b编码链的部分测序结果。据图可知,基因B是基因b发生碱基对的______导致的,使______,导致基因b编码的肽链变短、蛋白质功能下降,最终导致花瓣由匙瓣变成平瓣。
注:终止密码子:UAA、UAG、UGA
(4)该植物花色的黄色对白色为显性,由基因D/d控制,且基因B/b、D/d均不位于细胞质中。图3是基因B/b、D/d在染色体上的一种分布情况,两对基因在染色体上的位置关系还有______种,请参照图3的方式在图4方框中表示出来______。
21. 甘蓝型油菜引入我国历史较短,其遗传基础狭隘。菘蓝是传统中药材,具有广谱抗病毒特性。研究人员利用甘蓝型油菜(体细胞中染色体数为38)与菘蓝(体细胞中染色体数为14)进行体细胞杂交,培育抗病毒的甘蓝型油菜—菘蓝单体附加系,过程如图1。回答下列问题:
(1)实验前需要在______(填“高渗”或“低渗”)溶液中制备甘蓝型油菜和菘蓝的原生质体,两种原生质体融合成功的标志是______。
(2)图1中F1产生配子的染色体组成为______(只用字母表示)。最终获得的不同抗病毒甘蓝型油菜—菘蓝单体附加系体细胞中染色体数目______(填“一定”或“不一定”)相同。研究人员不让甘蓝型油菜和菘蓝直接通过有性杂交培育新品种的原因是______。
(3)研究发现,S基因编码的S蛋白是菘蓝具有抗病毒功效的关键蛋白,由E基因编码的E肽能增强S蛋白的抗病毒功效。研究人员尝试利用基因工程技术培育转基因抗病毒甘蓝型油菜。图2是S基因和E—S融合基因的结构,利用PCR技术从菘蓝基因组中分离S基因时需要设计引物,引物的作用是______。结合图2分析,若只将S基因导入甘蓝型油菜细胞中,为顺利构建表达载体,利用PCR技术分离S基因时需要在引物1的5'端加入______酶识别序列,在引物2的5'端加入______酶识别序列。已知E基因的编码链序列为5'—ATGAGCTACGGCCGTAAAAAGAGACGCCAACGTAGA—3',若要在S蛋白的前端引入E短肽,需要构建E—S融合基因,扩增E—S融合基因时,利用E基因和S基因的核酸序列设计的引物3的序列为______(写出引物5'端的12个碱基,并标注5'端和3'端)。构建基因表达载体时优先选择甘蓝型油菜的特异性启动子的优点是______。亲本
F1
白眼截毛雌果蝇×红眼刚毛雄果蝇
红眼刚毛雌果蝇:白眼截毛雄果蝇=1:1
生物类群
Ⅰ
Ⅱ
Ⅲ
Ⅳ
Ⅴ
同化能量
871.27×105
141.1×105
15.91×105
0.88×105
211.85×105
能量X
369.69×105
6177×105
2.81×105
0.34×105
19.26×105
能量Y
501.58×105
79.33×105
13.1×105
0.54×105
192.59×105
相关试卷 更多
- 1.电子资料成功下载后不支持退换,如发现资料有内容错误问题请联系客服,如若属实,我们会补偿您的损失
- 2.压缩包下载后请先用软件解压,再使用对应软件打开;软件版本较低时请及时更新
- 3.资料下载成功后可在60天以内免费重复下载
免费领取教师福利 

.png)




