搜索
      上传资料 赚现金

      [精] 2025年中考第一次模拟考试卷:生物(长春卷)(原卷版)

      • 637.57 KB
      • 2025-04-03 11:52:19
      • 125
      • 0
      加入资料篮
      立即下载
      2025年中考第一次模拟考试卷:生物(长春卷)(原卷版)第1页
      高清全屏预览
      1/11
      2025年中考第一次模拟考试卷:生物(长春卷)(原卷版)第2页
      高清全屏预览
      2/11
      2025年中考第一次模拟考试卷:生物(长春卷)(原卷版)第3页
      高清全屏预览
      3/11
      还剩8页未读, 继续阅读

      2025年中考第一次模拟考试卷:生物(长春卷)(原卷版)

      展开

      这是一份2025年中考第一次模拟考试卷:生物(长春卷)(原卷版),共11页。试卷主要包含了有关抗原和抗体的叙述,正确的是等内容,欢迎下载使用。
      (考试时间:50分钟 试卷满分:50分)
      注意事项:
      1.答卷前,考生务必将自己的姓名、准考证号填写在答题卡上。
      2.回答第Ⅰ卷时,选出每小题答案后,用2B铅笔把答题卡上对应题目的答案标号涂黑。如需改动,用橡皮擦干净后,再选涂其他答案标号。写在本试卷上无效。
      3.回答第Ⅱ卷时,将答案写在答题卡上。写在本试卷上无效。
      4.考试结束后,将本试卷和答题卡一并交回。
      第Ⅰ卷(选择题 共20分)
      本题共20小题,每小题1分,共20分。在每小题的四个选项中,选出最符合题目要求的一项。
      有人说“手机屏幕上的细菌比马桶盖上的还要多”,真的是这样吗?生物兴趣小组的同学们根据已有的经验,认为这是不可能的,并决定进行探究。从科学探究的角度来看,同学们的看法相当于( )
      A.提出问题 B.作出假设 C.制订计划 D.得出结论
      2.自体脐带造血干细胞的移植是治疗白血病有效的方法。如图为造血干细胞形成红细胞、白细胞和血小板不同细胞的过程,这个过程称为( )
      (第2题图)
      A.细胞的分裂B.细胞的分化C.细胞的生长D.细胞的生殖
      3.将两株同样大小的玉米幼苗,分别放在盛有等量蒸馏水和土壤浸出液的试管中培养,两周后现象如下图所示,该实验的变量是( )
      (第3题图)
      A.水B.无机盐C.阳光D.温度
      4.下列实验与操作对应不恰当的是( )
      A.观察洋葱鳞片叶表皮细胞用碘液对材料染色
      B.证明绿叶在光下产生淀粉光照前需要暗处理
      C.观察植物体内水分的散失两组枝条均去除叶
      D.观察草履虫的结构和运动可放置适量棉花纤维
      5.如图,衣藻是生活在水中的单细胞藻类,能独立完成生命活动。下列叙述不正确的是( )
      (第5题图)
      A.可在水中自由活动B.通过神经进行调节
      C.自己制造有机物D.能够排出代谢废物
      6.为研究二氧化碳浓度对黑藻光合作用的影响,研究人员测定了不同二氧化碳含量的培养液中,黑藻释放气泡的速率,结果如下表。下列叙述不正确的是( )
      A.光照强度、温度等条件应相同且适宜
      B.产生气泡的速率可反映光合作用速率
      C.第一组培养液中的二氧化碳含量较低
      D.产生的气体可使快要熄灭的卫生香复燃
      7.“生物体的结构与其功能相适应”是重要的生物学观点,下列叙述与此观点不相符的是( )
      A.鲫鱼身体呈流线型,鳞片表面有黏液,有利于减少水的阻力
      B.神经细胞有许多突起,有利于接受刺激产生并传导神经冲动
      C.小肠绒毛和绒毛内毛细血管的壁都很薄,有利于食物的消化
      D.昆虫的外骨骼能够保护内部柔软结构,防止体内水分散失
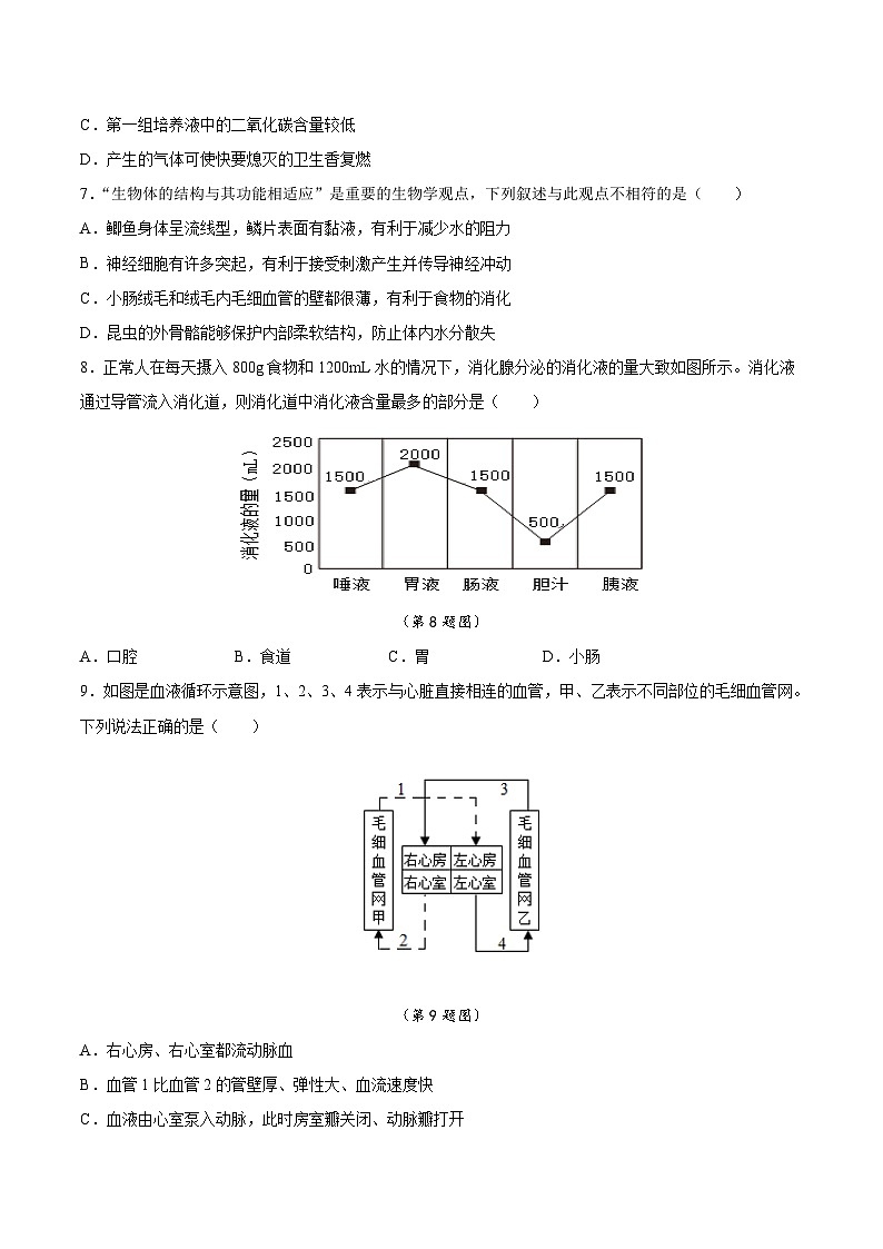
      8.正常人在每天摄入800g食物和1200mL水的情况下,消化腺分泌的消化液的量大致如图所示。消化液通过导管流入消化道,则消化道中消化液含量最多的部分是( )
      (第8题图)
      A.口腔B.食道C.胃D.小肠
      9.如图是血液循环示意图,1、2、3、4表示与心脏直接相连的血管,甲、乙表示不同部位的毛细血管网。下列说法正确的是( )
      (第9题图)
      A.右心房、右心室都流动脉血
      B.血管1比血管2的管壁厚、弹性大、血流速度快
      C.血液由心室泵入动脉,此时房室瓣关闭、动脉瓣打开
      D.当血液流经乙后,血液由暗红色变成鲜红色
      10.有关抗原和抗体的叙述,正确的是( )
      A.抗体是人体产生的一种蛋白质 B.抗体能刺激人体产生抗原
      C.抗原的清除与非特异性免疫无关 D.抗体是由神经细胞分泌
      11.眼睛和耳朵让我们感受到了丰富多彩的世界。下列有关眼和耳的叙述正确的是( )
      (第11题图)
      A.通过调节眼球中③的曲度,人可以看清远近不同的物体
      B.遇到弱光时,眼球中瞳孔会变小,以减少对④过强的刺激
      C.⑤能将振动转变成与听觉有关的信息,是听觉形成的部位
      D.遇到巨大声响时可迅速张口堵耳,以维持鼓室两侧气压平衡
      12.久坐或坐姿不良易造成椎间盘突出,压迫脊髓神经使其神经传导功能减弱,与患者神经传导功能有关的反射弧结构为( )
      (第12题图)
      A.①或②B.②或③C.②或④D.④或⑤
      13.下图是发生于人体内的物质交换示意图,请据图选出不正确的选项( )
      (第13题图)
      A.血液流经此处,X气体减少Y气体增多
      B.血液流经此处,营养物质减少废物增多
      C.X气体进入组织细胞需要穿过两层细胞膜
      D.Y气体进入血液可能在血浆中运输到肺部后排出
      14.握手是中华民族一种常见的礼节。握手时,大拇指要向手心运动。如图是人右手掌心面骨骼及部分肌肉示意图。下列叙述正确的是( )
      (第14题图)
      A.拇收肌两端附着在同一块骨
      B.握手时,骨骼肌牵拉骨绕关节运动
      C.该过程只需要骨骼和肌肉参与就可以完成
      D.握手时所需能量仅需要呼吸系统的参与
      15.有关染色体、DNA、基因的说法中不正确的是( )
      A.三者在遗传过程中都起重要作用
      B.染色体是DNA的载体
      C.人的每条染色体都有一半来自父方
      D.DNA不是每个片段都有遗传效应
      在某生态环境中有不同毛色的同种兔子,调查其数量如图甲,多年后再调查其数量如图乙.下列叙述不合理的是( )
      (第16题图)
      A.兔子毛色的不同颜色是相对性状
      B.图乙中最不利于在此环境中生存的是白色兔
      C.浅色兔子为适应环境毛色发生深色变异
      D.不同毛色兔子数量变化是自然选择结果
      17.下图是蝗虫、蝴蝶两种昆虫的发育过程。以下叙述正确的是( )
      (第17题图)
      A.只有蝗虫的发育过程有蜕皮现象
      B.蝴蝶的发育过程经历了受精卵、幼虫、蛹、成虫四个阶段
      C.蝗虫、蝴蝶的生殖过程均为无性生殖
      D.两种昆虫的发育方式均为完全变态发育
      18.如图为白化病的系谱图。I、II、Ⅲ分别代表三代人,相应基因用D、d表示。下列叙述正确的是( )
      (第18题图)
      据图判断,白化病是一种显性遗传病
      B.II-6体细胞的基因组成是DD或Dd
      C.II-5产生的精子染色体组成是22条+Y
      D.II-3和II-4再生一个健康孩子的概率是3/4
      19.苏云金杆菌是一种细菌,它能产生使棉铃虫死亡的杀虫蛋白,这种杀虫蛋白对人和牲畜无任何毒害作用。科学家将苏云金杆菌的杀虫蛋白基因转入棉花细胞,获得了能产生杀虫蛋白的抗虫棉,提高了棉花的产量。相关叙述不正确的是( )
      A.苏云金杆菌有成形的细胞核
      B.抗虫棉的培育使用了转基因技术
      C.抗虫棉能有效抵御棉铃虫
      D.该方法能减少农药对环境的污染
      20.关于安全用药的常识和急救的方法,下列叙述错误的是( )
      A.家庭小药箱内的药物要定期检查和更换,避免失去药效或过期
      B.某人上臂受伤,从伤口处流出的血液呈暗红色,可指压近心端止血
      C.无论是处方药还是非处方药,在使用之前都应该仔细阅读药品说明书
      D.生活中急需医疗救护时,要尽快拨打“120”急救电话,并说明地址及受伤情况等
      第 = 2 \* ROMAN II卷(非选择题 共30分)
      本题共6题,共30分。
      21.(6分)细菌和人类生活的关系密切,在生产生活中应用广泛。人们对细菌的了解经历了漫长的过程。阅读下列材料:
      材料一:17世纪后叶以前,人们不知道细菌这类生物。17世纪后叶,由于显微镜的发明,列文虎克看到了放大200~300倍的形状不同的细菌。
      材料二:到19世纪中叶,人们仍不知道细菌是从哪里来的,当时一些著名科学家认为细菌是从非生命物质中自发形成的(即自然发生)。1864年,科学家巴斯德展示了利用鹅颈瓶所做的实验及结果(实验过程如下图),提出了不同于他人的观点。
      (第21题图)
      回答下列问题。
      (1)细菌很小,若要用肉眼看到它们,在实验室需先配制 ,经高温灭菌冷却, 后恒温培养使其形成菌落。
      (2)从实验开始到一年后,肉汤仍澄清,打断瓶颈一天后肉汤变浑浊,说明肉汤中的细菌来自 。因此,巴斯德认为细菌不是自然发生的,而是由 产生的。
      (3)细菌进行 生殖。假设此刻你手上有100个细菌,细菌的繁殖速度若按每30分钟繁殖一代计算,在没有洗手或其他影响细菌生活繁殖的情况下,2小时后你手上的细菌数目是 个。
      22.(6分) “开春第一果”——草莓。草莓是大家喜爱的水果之一,享有“开春第一果”之美誉。果农利用温室大棚栽培草莓,不仅产量会大幅提高,还能提早上市。请运用所学知识回答下列问题。
      (第22题图)
      (1)图甲中草莓产生了新个体,该生殖方式的优点是 。
      (2)草莓花的主要结构是 。草莓开花后,果农会在温室大棚内放养几箱蜜蜂,这样做的目的是 。
      (3)图乙为草莓叶片的结构示意图,[②]叶肉细胞中的 ,利用光能,把二氧化碳和水转化成储存能量的有机物,这不仅满足草莓自身生长、发育和繁殖的需要,还能为人类提供食物和能量。
      (4)为探究草莓的生理作用,同学们设计了如图丙所示的实验装置,在温室大棚内进行了一系列实验。
      a.将装置暗处理一昼夜,打开阀门①、②,发现澄清的石灰水都变浑浊,这说明 。
      b.将暗处理后的装置光照一段时间,取下叶片A和B,脱色后滴加碘液,发现叶片A变蓝,叶片B不变蓝。这说明淀粉是草莓光合作用的产物;光是草莓制造有机物不可缺少的条件。
      c.将该装置放在光下一段时间后,发现塑料袋的内表面出现了水珠,水蒸气是从图乙中的[⑤] 散发出来的。
      23. (4分)近年来,塑料制品、农药中含有可干扰生物体正常激素合成的物质(如双酚A),俗称“环境雄激素”。我国某些水域也因此出现了“雄鱼雌化”现象,那么,这是否也会影响到其它生物的生殖系统呢?某研究小组向生长状况相似的雄性小鼠腹腔注射了含不同剂量双酚A的大豆油,实验分组如表:
      (1)该实验探究的问题是 。
      (2)应向小鼠腹腔注射等量 (填“含有”或“不含有”)双酚A的大豆油作为对照。
      (3)实验结果如下图所示,实验表明双酚A剂量越高,鼠的精子数越 。
      (第23题图)
      (4)生活垃圾等中含有的“环境雄激素”会影响动物的生殖,你作为一名中学生能为环境保护做些什么? 。(请举出具体的例子)
      24. (5分)位于青藏高原的可可西里国家级自然保护区在2017年成功入选《世界遗产名录》。那里约有202种高等植物,鼠兔、藏羚羊、胡兀鹫等230多种野生动物。下图表示可可西里荒原生态系统的部分生物构成的食物网。
      (第24题图)
      (1)可可西里地区的生物与环境构成了统一的整体,即可可西里荒原生态系统。图中生物体内能量的最终来源是 。
      (2)图中狼和金雕之间的关系是 。请写出一条含有鼠兔的最长食物链 。
      (3)胡兀鹫没有出现在上图中,原因在于它们不直接捕食活的生物,而是取食腐尸,从生态系统组成的角度看它们属于 ,能将有机物分解为水、二氧化碳和 等,促进生态系统的能量流动和物质循环。
      24.(4分)结构与功能相适应是生物学的基本观点,结构的进化是为了更好地提升其功能。图中列出了人体不同系统的4个结构单位,它们通过不同的结构更好地实现了相应的功能。请分析作答。
      (第24题图)
      (1)甲图中,食物中的营养物质经过消化道壁进入血液的过程叫做 。
      (2)血液流经乙后,血液中的 (填“氧气”或“二氧化碳”)浓度明显升高。
      (3)丙图中b 血管数量多、分布广,可以实现血液与细胞之间的, 。
      (4)肾脏能够形成尿液,比赛后,运动员要进行尿检,检测是否服用了兴奋剂,体内产生的一些废物也会随着尿液排出体外,在图丁①所发生的生理过程为 。
      26. (5分)二十四节气是我国古人通过观察太阳周年运动,认知一年时令、气候、物候的规律及变化所形成的知识体系及应用模式。
      夏至,是二十四节气中的第十个节气,表示炎热的夏天已经到来。此时,气温继续升高,降水量持续增多,荔枝、西红柿等时令水果蔬菜轮番登场,杂草、病虫也在滋长蔓延。农业生产上应及时去除杂草,合理防治病虫害。夏至有三候,一候鹿角解,成年雄鹿的鹿角会周期性地在春季新生,夏至脱落;二候蝉始鸣,蝉身体和附肢都分节,每年夏至,最后一次褪去外壳,发育成熟进入繁殖期,雄蝉发出吸引雌蝉的嘹亮声音;三候半夏生,半夏,天南星科植物,常在每年夏至过半时开始出现。
      (1)材料中,西红柿植株和杂草之间存在 关系。种植同一株西红柿的种子,去除杂草、防治病虫害比疏于管理结出的果实更大,这种变异是 的变异。
      (2)根据材料中画线部分可知,蝉是无脊椎动物中的 动物。
      (3)半夏块茎有毒,可入药,与鹿相比,半夏少了 这一结构层次。
      (4)夏至有三候,其中描述的动植物变化规律,体现了 (填“非生物因素”或“生物因素”)对生物的影响。
      组别
      排出气泡的数目(个/分钟)
      第1次
      第2次
      第3次
      第4次
      第一组
      14
      13
      14
      14
      第二组
      6
      5
      6
      6
      组别
      实验鼠数量(只)
      对照组
      10
      低剂量双酚A组
      10
      中剂量双酚A组
      10
      高剂量双酚A组
      10

      相关试卷

      2025年中考第一次模拟考试卷:生物(长春卷)(原卷版):

      这是一份2025年中考第一次模拟考试卷:生物(长春卷)(原卷版),共11页。试卷主要包含了有关抗原和抗体的叙述,正确的是等内容,欢迎下载使用。

      2025年中考第一次模拟考试卷:生物(长春卷)(解析版):

      这是一份2025年中考第一次模拟考试卷:生物(长春卷)(解析版),共17页。试卷主要包含了有关抗原和抗体的叙述,正确的是等内容,欢迎下载使用。

      2025年中考第一次模拟考试卷:生物(吉林省卷)(原卷版):

      这是一份2025年中考第一次模拟考试卷:生物(吉林省卷)(原卷版),共9页。试卷主要包含了根据瓣膜作用的理解推测等内容,欢迎下载使用。

      资料下载及使用帮助
      版权申诉
      • 1.电子资料成功下载后不支持退换,如发现资料有内容错误问题请联系客服,如若属实,我们会补偿您的损失
      • 2.压缩包下载后请先用软件解压,再使用对应软件打开;软件版本较低时请及时更新
      • 3.资料下载成功后可在60天以内免费重复下载
      版权申诉
      若您为此资料的原创作者,认为该资料内容侵犯了您的知识产权,请扫码添加我们的相关工作人员,我们尽可能的保护您的合法权益。
      入驻教习网,可获得资源免费推广曝光,还可获得多重现金奖励,申请 精品资源制作, 工作室入驻。
      版权申诉二维码
      欢迎来到教习网
      • 900万优选资源,让备课更轻松
      • 600万优选试题,支持自由组卷
      • 高质量可编辑,日均更新2000+
      • 百万教师选择,专业更值得信赖
      微信扫码注册
      手机号注册
      手机号码

      手机号格式错误

      手机验证码 获取验证码 获取验证码

      手机验证码已经成功发送,5分钟内有效

      设置密码

      6-20个字符,数字、字母或符号

      注册即视为同意教习网「注册协议」「隐私条款」
      QQ注册
      手机号注册
      微信注册

      注册成功

      返回
      顶部
      中考一轮 精选专题 初中月考 教师福利
      添加客服微信 获取1对1服务
      微信扫描添加客服
      Baidu
      map