





所属成套资源:湖南省长沙市第十五中学2025届高三下学期一模各学科试卷(Word版附解析)
湖南省长沙市第十五中学2025届高三下学期一模化学试卷(Word版附解析)
展开 这是一份湖南省长沙市第十五中学2025届高三下学期一模化学试卷(Word版附解析),文件包含湖南省长沙市第十五中学2025届高三下学期一模考试化学试题原卷版docx、湖南省长沙市第十五中学2025届高三下学期一模考试化学试题解析版docx等2份试卷配套教学资源,其中试卷共35页, 欢迎下载使用。
注意事项:
1.答题前填写好自己的姓名、班级、考号等信息
2.请将答案正确填写在答题卡上
3. 本试卷中可能涉及的相对原子质量:H1 C12 O16 Cl35.5 Ca40 Fe56 Zn65
一、单选题(共42分)
1. “●”表示上述相关元素的原子,“O”表示氢原子,小黑点“·”表示没有形成共价键的最外层电子,短线表示共价键。下列关于几种分子的说法正确的是
A. 上述分子中,中心原子采取sp3杂化的只有①②
B. ①分子为正四面体结构,④分子为平面形结构
C. ②分子中键数与键数之比为
D. 四种分子的键角由大到小的顺序②>③>①>④
【答案】D
【解析】
【分析】①中中心原子形成3个单键,有一对孤电子对,为sp3杂化,空间构型为三角锥形;
②中中心原子形成一个单键和一个三键,为sp杂化,空间构型为直线形;
③中中心原子形成4个相同的单键,为sp3杂化,空间构型为正四面体;
④中中心原子形成2个单键,有2对孤电子对,为sp3杂化,空间构型为V形。
【详解】A.中心原子采取sp3杂化的有①③④,A错误;
B.由分析可知,①分子为三角锥形,④分子虽然也有2对孤电子对,但形成的两个共价键共面,所以④分子为平面形,B错误;
C.②中有3个键和2个π键,键数与键数之比3:2,C错误;
D.②的键角为180°,①③④中心原子均为sp3杂化,③中无孤电子对,①有1对孤电子对,④有2对孤电子对,孤电子对数越多,排斥作用越多,键角越小,故键角:②>③>①>④,D正确;
故选D
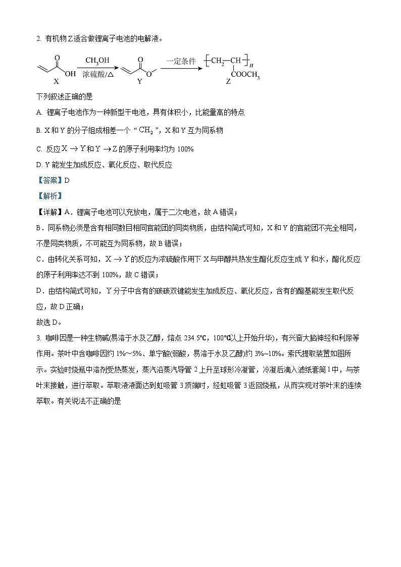
2. 有机物适合做锂离子电池的电解液。
下列叙述正确的是
A. 锂离子电池作为一种新型干电池,具有体积小,比能量高的特点
B. X和Y的分子组成相差一个“”,X和Y互为同系物
C. 反应和的原子利用率均为100%
D. Y能发生加成反应、氧化反应、取代反应
【答案】D
【解析】
【详解】A.锂离子电池可以充放电,属于二次电池,故A错误;
B.同系物必须是含有相同数目相同官能团的同类物质,由结构简式可知,X和Y的官能团不完全相同,不是同类物质,不可能互为同系物,故B错误;
C.由转化关系可知,的反应为浓硫酸作用下X与甲醇共热发生酯化反应生成Y和水,酯化反应的原子利用率达不到100%,故C错误;
D.由结构简式可知,分子中含有的碳碳双键能发生加成反应、氧化反应,含有的酯基能发生取代反应,故D正确;
故选D。
3. 咖啡因是一种生物碱(易溶于水及乙醇,熔点234.5℃,100℃以上开始升华),有兴奋大脑神经和利尿等作用。茶叶中含咖啡因约1%~5%、单宁酸(弱酸,易溶于水及乙醇)约3%~10%。索氏提取装置如图所示。实验时烧瓶中溶剂受热蒸发,蒸汽沿蒸汽导管2上升至球形冷凝管,冷凝后滴入滤纸套筒l中,与茶叶末接触,进行萃取。萃取液液面达到虹吸管3顶端时,经虹吸管3返回烧瓶,从而实现对茶叶末的连续萃取。有关说法不正确的是
A. 用乙醇做萃取剂比用水更好
B. 蒸馏操作过程中,若发现忘加沸石,应立即停止加热,待烧瓶冷却后再加入沸石
C. 萃取结束后,将圆底烧瓶内混合物倒出、过滤,将滤液蒸馏即可得到咖啡因
D. 索氏提取器比常规萃取更节约、更高效
【答案】C
【解析】
【详解】A.已知咖啡因易溶于乙醇,100℃以上开始升华,用乙醇做萃取剂比用水更好,乙醇易挥发,A正确;
B.蒸馏操作中若忘记加入沸石易产生暴沸现象,蒸馏操作过程中,若发现忘加沸石,应立即停止加热,待烧瓶冷却后再加入沸石,B正确;
C.咖啡因100℃以上开始升华,直接蒸馏滤液不能马上得到咖啡因,蒸馏出来的是酒精,咖啡因还留在蒸馏烧瓶内,还要进一步处理才能得到咖啡因,C错误;
D.本实验中采用索氏提取器的优点是溶剂乙醇可循环使用,能减少溶剂用量,且萃取效率高,D正确;
故答案为:C。
4. 某研究团队开发的长循环碱性金属空气电池装置如图所示。下列叙述错误的是
A. 放电时,向极移动
B. 放电时,极上的电极反应为
C. 充电时,极与电源正极连接
D. 充电时,产生(标准状况)时有由交换膜左侧向极迁移
【答案】D
【解析】
【分析】碱性金属空气电池装置是原电池装置,b极上氧气得电子生成氢氧根离子,b为正极,电极反应式为:O2+2H2O+4e-=4OH-,a极为负极,电极反应式为:M+nOH--ne-=M(OH)n;
【详解】A.由分析可知,放电时,a极为负极,b为正极,原电池中电解液阴离子移向负极,则OH-向a极移动,A正确;
B.放电时,a极为负极,电极反应式为:M+nOH--ne-=M(OH)n,B正确;
C.原电池中负极与电解池阴极相连,正极与阳极相连,则充电时,极与电源正极连接,C正确;
D.充电时,阳极上的电极反应式为4OH--4e-= O2↑+2H2O,标准状况下O2物质的量为,阴离子向阳极迁移,即有0.4mlOH-由交换膜左侧向右侧迁移,D错误;
故选D。
5. 下列化学用语或表述错误的是
A. 乙烯的球棍模型:
B. 基态Al原子最高能级的电子云轮廓图:
C. 在[Ni(NH3)6]SO4中,阴离子的VSEPR模型名称:正四面体形
D. HClO的结构式为H-O-Cl
【答案】A
【解析】
【详解】A.乙烯分子结构简式是CH2=CH2,乙烯分子中所有原子在同一平面上,由于原子半径:C>H,所以乙烯分子的球棍模型为,A错误;
B.Al是13号元素,基态Al原子核外电子排布式是1s22s22p63s23p1,基态Al原子最高能级是3p能级,该能级的电子云是哑铃形,在3p1电子的轮廓图为:,B正确;
C.在[Ni(NH3)6]SO4中,阴离子的中心S原子价层电子对数是:4+=4,无孤对电子,因此的VSEPR模型名称:正四面体形,C正确;
D.在HClO中,O原子分别与H、Cl原子各形成1对共用电子对,使分子中的各个原子都达到最外层2个或8个电子的稳定结构,其结构式为H-O-Cl,D正确;
故合理选项是A。
6. a、b、c、d、e为原子序数依次递增的短周期主族元素,a的气态氢化物与其最高价氧化物对应的水化物可反应形成盐,基态b原子电子总数是其最高能级电子数的2倍,c的原子半径是本周期最大的,d的单质为淡黄色固体。下列说法错误的是
A. 简单氢化物的沸点:d>b>a
B. 原子的半径:c>d>e>a>b
C. 同温下,等浓度的简单氢化物水溶液的pH值:a>d>e
D. b、c、e以原子个数比1:1:1形成的化合物可用于杀菌消毒
【答案】A
【解析】
【分析】a、b、c、d、e为原子序数依次递增的短周期主族元素。a的气态氢化物与其最高价氧化物对应的水化物可反应形成盐,应为铵盐,则a为N元素,基态b原子电子总数是其最高能级电子数的2倍,则b为O元素,c的原子半径是本周期最大的,则c是Na元素,d的单质为淡黄色固体,d是S,e是Cl。
【详解】A.水分子间形成氢键,沸点最高,氨分子间形成氢键,但比水分子间作用力弱,硫化氢分子间不能形成氢键,简单氢化物的沸点:,故A错误;
B.电子层数越多,原子或离子的半径越大,电子层数相同时,核电荷数越大,对核外电子的吸引能力越强,离子半径越小,原子半径:Na>S>Cl>N>O,故B正确;
C.的水溶液显碱性,为弱酸,HCl为强酸,则等浓度的和HCl,的酸性弱,又酸性越强,pH值越小,碱性越强pH值越大,故同温下,等浓度的简单氢化物水溶液的pH值:a>d>e,故C正确;
D.b、c、e以原子个数比1∶1∶1形成的化合物是次氯酸钠,可用于杀菌消毒,故D正确;
故选A。
7. 下列说法正确的是
A. 氯乙烷与其他药物制成“复方氯乙烷气雾剂”,用于运动中急性损伤的镇痛
B. 医用酒精的质量分数为
C. 2-甲基-1,3-丁二烯与HCl发生加成反应的产物可能有5种
D. 苯酚钠溶液中通入少量的:2+CO2+H2O2+Na2CO3
【答案】A
【解析】
【详解】A.“复方氯乙烷气雾剂”汽化时大量吸热,具有冷冻麻醉作用,常用于急性运动损伤后镇痛,A正确;
B.医用酒精体积分数为,B错误;
C.2-甲基-1,3-丁二烯与HCl发生加成反应,若两者以1:1的物质的量进行反应,则产物可能有6种,若两者以1:2的物质的量进行反应,则也会生成等物质,产物多于5种,C错误;
D.向苯酚钠溶液中通入少量或者足量的,反应生成苯酚和碳酸氢钠,反应的化学方程式为+CO2+H2O+NaHCO3,D错误;
故选A。
8. 用如图装置电解制取,温度控制在左右,持续通入,电解前后物质的量基本不变。下列说法正确的是
A. 电解过程中的移动方向是:甲室乙室
B. 乙室电极反应
C. 甲室产生的气体只有
D. 电子的流动方向:铂电极阴离子交换膜多晶铜电极
【答案】B
【解析】
【分析】从图中可知,该装置为电解池装置,多晶铜电极上CO2得电子转化为CH4,因此多晶铜电极为阴极,铂电极为阳极。
【详解】A.由分析知,电解过程中电解质溶液中的阴离子向阳极移动,即电解过程中的移动方向是:乙室甲室,A错误;
B.电解时电解质溶液中KHCO3物质的量基本不变,故在阴极会同时产生碳酸氢根,乙室发生的电极反应:,B正确;
C.电解前后物质的量基本不变,阴极电极反应:,阴极上有生成,则阳极上失电子生成和CO2,C错误;
D.电子只能在外电路沿着导线移动,不能在电解质溶液中移动,D错误;
答案选B。
9. 化学和生活、科技、社会发展息息相关,下列说法正确的是
A. 大量开发可燃冰作为能源有利于实现碳达峰、碳中和
B. 富勒烯是一系列笼状烃分子的总称,其中的足球烯是富勒烯的代表物
C. 在规定的范围内合理使用食品添加剂,对人体健康不会产生不良影响
D. 油脂在人体中通过酶的催化可以发生分解反应,生成高级脂肪酸和甘油
【答案】C
【解析】
【详解】A.可燃冰中能源主要成分为甲烷,燃烧产生二氧化碳,大量开发可燃冰作为能源不利于实现碳达峰、碳中和,A错误;
B.富勒烯是碳的单质,不属于烃,B错误;
C.合理使用食品添加剂,不会对人体健康产生不良影响,C正确;
D.油脂在人体中通过酶的催化可以发生水解反应,生成高级脂肪酸和甘油,D错误;
故选C。
10. 化合物甲是一种常见无机物,其结构如下图所示(图中的“—”为单键或双键),其中W、X、Y、Z为元素周期表中的短周期主族元素,且原子序数依次增大,W和Y、X和Z分别为同主族元素,其四种元素原子的最外层电子数之和为14。下列叙述正确的是
A. W分别与X、Z形成的简单分子均为10电子微粒
B. X、Y形成的离子化合物只含离子键
C. ZX2的键角小于ZX3的键角
D. 等物质的量Y和Z的最高价氧化物对应的水化物反应生成甲
【答案】C
【解析】
【分析】由化合物甲中X能形成2个共价键可知,X为O元素、W为H元素,由W、X、Y、Z为元素周期表中的短周期主族元素,且原子序数依次增大,W和Y、X和Z分别为同主族元素可知,Y为Na元素、Z为S元素,H、O、Na、S四种元素原子的最外层电子数之和为14。
【详解】A.硫元素位于第三周期,硫化氢分子中含有的电子数为18,故A错误;
B.氧元素和钠元素形成的过氧化钠为离子化合物,化合物中含有离子键和共价键,故B错误;
C.SO2杂化轨道中有一对孤电子对,SO3杂化轨道中只有成键电子对,所以SO2中孤电子对对成键电子对的斥力大于SO3中成键电子对对成键电子对的斥力,使键角变小,故C正确;
D.化合物甲为亚硫酸氢钠,硫元素为+4价,而硫酸氢钠中硫元素化合价为+6价;氢氧化钠与硫酸等物质的量反应生成硫酸氢钠,不能生成亚硫酸氢钠,故D错误。
答案选C。
11. 下列为达到实验目的所用实验操作或原理解释存在错误的是
A. AB. BC. CD. D
【答案】D
【解析】
【详解】A.该反应中,二氧化碳被还原为C单质,二氧化碳作氧化剂,说明二氧化碳具有氧化性,A不符题意;
B.用激光笔照射硫的酒精溶液,若产生丁达尔效应,说明硫的酒精溶液属于胶体,则硫的酒精溶液中分散质粒子的直径在1~100nm之间,B不符题意;
C.在加热搅拌的条件下加入碳酸镁除去三价铁离子,发生反应2Fe3++3MgCO3+3H2O=2Fe(OH)3+3Mg2++3CO2↑,说明氢氧化铁的溶解度小于碳酸镁,没有生成氢氧化镁,说明溶解度:,C不符题意;
D.随温度升高,溶液中CH3COONa水解程度增大,说明温度升高,CH3COONa的水解平衡正向移动,同时水的电离程度也增大,Kw增大,pH变化不能能探究温度对CH3COONa水解程度的影响,D符合题意;
答案选D。
12. 下列化学用语或表述错误的是
A. 乙烯的球棍模型:
B. 基态Al原子最高能级的电子云轮廓图:
C. 在中,阴离子的VSEPR模型名称:正四面体形
D. 次氯酸钠中含有的化学键类型:极性键、离子键
【答案】A
【解析】
【详解】A.乙烯分子中含碳碳双键,且乙烯为平面形分子,且C的原子半径比H的大,故球棍模型中黑球代表碳原子,白球代表氢原子,棍代表共价键,因此乙烯的球棍模型,A错误;
B.已知Al是13号元素,其价电子排布式为:3s23p1,故基态Al原子最高能级即3p的电子云轮廓图呈哑铃形即为,B正确;
C.在中,阴离子即中心原子S原子周围的价层电子对数为:4+=4,故其VSEPR模型名称:正四面体形,C正确;
D.次氯酸钠中含有的化学键类型为Na+和ClO-之间的离子键和ClO-内部的极性键,D正确;
故答案为:A。
13. 中和百分数是指在酸碱反应过程中已反应的酸或碱的物质的量占起始时酸或碱的物质的量的百分数。室温时用NaOH中和,保持反应体系中 ml/L,粒子浓度的对数值()、中和百分数与pH的关系如图所示。下列有关说法正确的是
A. 曲线②表示浓度的对数值随pH的变化关系
B. 室温时,的水解平衡常数的数量级为
C. 水的电离程度:
D. 中和百分数从0.5到1.0的变化过程中:
【答案】D
【解析】
【分析】①代表浓度的对数值随pH的变化关系,②代表c(H+)对数值随pH的变化关系, ③代表浓度的对数值随pH的变化关系,④代表浓度的对数值随pH的变化关系,据此分析解题。
【详解】A.据分析可知,②代表c(H+)对数值随pH的变化关系, ③代表浓度的对数值随pH的变化关系,A错误;
B.从图中可知,c(CH3COOH)和c(CH3COO-)相同时(虚线与实线相交的点),pH=4.75,根据CH3COOHCH3COO-+H+,醋酸浓度和醋酸根离子浓度相同时,K=c(H+)=10-4.75,水解常数为,数量级为10-10,B错误;
C.随着反应进行CH3COONa的浓度逐渐增加,CH3COONa促进水的电离,水的电离程度:,C错误;
D.根据电荷守恒,,P1→P3过程中,c(CH3COO-)>c(CH3COOH),故是成立的,D正确;
故答案选D。
14. 一定条件下,1-苯基丙炔可与发生催化加成,反应如下:
反应过程中该炔烃及反应产物的占比随时间的变化如图(已知:反应Ⅰ、Ⅲ为放热反应),下列说法错误的是
A. 稳定性:产物Ⅱ>产物Ⅰ
B. 反应活化能:反应Ⅰ>反应Ⅱ
C. 反应至70min后,分离可获得较高产率的产物Ⅱ
D. 增加HCl浓度,平衡时产物Ⅱ和产物Ⅰ的比例不变
【答案】B
【解析】
【详解】A.反应Ⅰ、Ⅲ为放热反应,反应Ⅱ=反应Ⅰ+反应Ⅲ,因此反应Ⅱ的比反应Ⅰ更小,产物Ⅱ的能量比产物Ⅰ低,即稳定性:产物Ⅱ>产物Ⅰ,故A正确;
B.反应所需的活化能越小,反应速率越快,相同时间内所占比例越大,根据图知,短时间内,反应Ⅰ的占比远远大于反应Ⅱ,说明反应Ⅰ的速率远远大于反应Ⅱ,则所需活化能反应Ⅰ<反应Ⅱ,故B错误;
C.由图可知,反应至70min后,产物Ⅱ的产比远高于产物Ⅰ,此时分离可获得较高产率的产物Ⅱ,故C正确;
D.由于存在产物Ⅰ与产物Ⅱ之间的可逆反应,其K值与氯化氢含量无关,因此比值不会随着HCl的含量的改变而改变,故D正确;
故选B。
二、非选择题(共58分)
15. 氨是重要化工原料,其工业合成原理为 。回答下列问题:
(1)已知:ⅰ. ;
ⅱ. (a、b都大于0)。
则反应的___________(用含a、b的代数式表示),利于该反应正向进行的条件为___________(填“低温”“高温”或“任意温度”)。
(2)向恒温恒容密闭容器中充入体积比的和,发生反应。下列情况表明该反应一定达到平衡状态的是___________(填字母,下同)。
A. 气体密度不随时间变化B. 气体平均摩尔质量不随时间变化
C. 气体总压强不随时间变化D. 体积分数不随时间变化
(3)下列关于 的叙述正确的是___________。
A.生成速率等于消耗速率的2倍
B.若加入高效催化剂,平衡常数和反应热都会增大
C.若起始按体积比投入和,则和的转化率相等
(4)向刚性密闭容器中充入和合成氨,经历相同时间测得转化率与温度及时间的关系如图1所示。
①温度:___________(填“>”或“ ②. 8.33
(5) ①. 压强增大,反应速率加快,平衡正向移动,平衡时NH3的体积分数增大 ②. 压强过大,此时氨液化(或压强过大,催化剂活性降低等)
【解析】
【小问1详解】
根据盖斯定律,得N2(g)+3H2(g)⇌2NH3(g)的ΔH=;合成氨为放热反应,正反应为体积减小反应,即、,根据可知低温利于该反应正向进行。
【小问2详解】
A.气体总质量不变、容器体积不变,密度是恒量,混合气体密度不随时间变化,反应不一定平衡, A错误;
B.气体总质量不变,气体物质的量减少,混合气体平均摩尔质量是变量,混合气体平均摩尔质量不随时间变化,反应一定达到平衡状态, B正确;
C.容器体积不变、气体物质的量减少,压强是变量,混合气体总压强不随时间变化,反应一定达到平衡状态, C正确;
D.若投入、,的转化量为,由
,可知N2体积分数,即其始终为定值,不随时间变化,反应不一定平衡;D错误,
故选BC.
【小问3详解】
A.同一反应方向的速率之比等于化学计量数之比,A正确;
B.催化剂能改变化学反应速率,不能改变平衡常数和反应热,B错误;
C.起始按化学计量数比投料,转化按化学计量数比反应,故转化率相等,C正确,
故答案选AC.
【小问4详解】
①根据“先拐先平数值大”可知,>。
②根据图像可知,平衡时转化率为,用三段式计算:。。
。
【小问5详解】
①由图像可知,ab段NH3体积分数增大,原因是压强增大,反应速率加快,平衡正向移动,平衡时NH3的体积分数增大;
②由图像可知,cd段 NH3体积分数急减,其原因可能是压强过大,此时氨液化(或压强过大,催化剂活性降低等)。
16. 丙烯是重要的化工原料,丙烯的制备是关注的热点。
主反应:
副反应:
科学上规定:在298.15K时,由最稳定的单质生成1ml化合物时的焓变,叫作该物质的标准摩尔生成焓。回答下列问题:
已知:部分物质的标准摩尔生成焓数据如下表:
(1)上述反应的___________。
(2)主反应在催化剂Pt(111)表面上反应有2种路径,整个反应的能线图如图所示。
表示路径1的活化能,表示路径2的活化能,TS表示过渡态
①路径2中速控步骤的反应式为___________。
②在前两步脱氢反应中,路径___________更有优势。
(3)在压强(117.5kPa)恒定,以作为稀释气,不同水烃比[、10、15]时,催化脱氢制备反应的平衡转化率随温度的变化曲线图如图所示。
①水烃比的曲线为___________(选填“”、“”或“”),理由是___________。
②W点对应条件下,若的选择性为,则主反应的分压平衡常数为___________[的选择性]。
③相同温度下,水烃比远大于15:1时,的消耗速率明显下降,可能的原因是:i.的浓度过低;ii.___________。
(4)2024年3月1日,厦门大学《科学》杂志报道,该校科研人员创制了沸石催化剂(为铑铟合金),实现了丙烷脱氢高选择性制丙烯。下列关于该催化剂的描述正确的是___________(填标号)。
A. 改变沸石颗粒大小能影响反应速率
B. 沸石催化剂可改变丙烷的平衡转化率
C. 在工业生产中,沸石催化剂能提高丙烯的产率
D. X射线衍射技术可测定晶体结构
【答案】(1)
(2) ①. (或) ②. 1
(3) ①. ②. 在相同温度下,水烃比增大,等效于减小压强,平衡正向移动,的平衡转化率增大。故此条件下水烃比时平衡转化率最大,对应的曲线为 ③. 14.4 ④. 过多地占据催化剂表面活性位点,导致催化剂对丙烷的吸附率降低 (4)ACD
【解析】
【小问1详解】
副反应:的生成物的标准摩尔生成焓-反应物的标准摩尔生成焓。
【小问2详解】
①从能线图可知路径2中c生成d的活化能最高,为速控步骤,故反应式为(或);
②在前两步脱氢反应中,路径1的活化能均较低,为优势路径。
【小问3详解】
①在相同温度下,水烃比增大,等效于减小压强,平衡正向移动,的平衡转化率增大。故此条件下水烃比时平衡转化率最大,对应的曲线为;
②W点的平衡转化率为,根据已知条件列出“三段式”
则,的选择性为,则。故,。W点,则的物质的量为10ml,则主反应的分压平衡常数。
③相同温度下,水烃比远大于15:1时,说明水蒸气多,的浓度过低,反应速率减慢,另一方面是过多地占据催化剂表面活性位点,导致催化剂对丙烷的吸附率降低,也导致的反应速率明显下降。
【小问4详解】
A.改变沸石颗粒大小,改变了催化剂的表面积,反应速率改变,A正确;
B.催化剂不能使平衡移动,沸石催化剂不能改变丙烷的平衡转化率,B错误;
C.沸石催化剂实现了丙烷脱氢高选择性制丙烯,所以该催化剂能提高生成丙烯的选择性,提高丙烯的产率,C正确;
D.X射线衍射技术可以确定晶体内部的原子排列顺序,所以可测定晶体结构,D正确;
选ACD。
17. 工业上,可以用处理烟气中、,总反应式为.已知:有关反应的能量变化曲线如图所示。
(1)写出和反应的热化学方程式:________________。上述总反应中________。
(2)其他条件不变,增大,对总反应速率几乎没有影响,其原因可能是________________。
(3)一定条件下,速率方程为(k为速率常数,只与温度有关)。阿仑尼乌斯经验公式:(R为常数,为活化能,不随温度改变;T为温度)。和反应在不同催化剂Cat1、Cat2作用下,与的关系如图所示。
其他条件相同,催化效率较高的是________(填“Cat1”或“Cat2”),判断依据是________________。
(4)在恒容密闭容器中保持总物质的量不变,充入NO和。NO平衡转化率与温度(T)、投料比关系如图所示。
①________(填“”“”或“”);平衡常数、和由大到小排序为________________。
②已知:,温度下该反应的平衡常数________________。(为用分压表示的平衡常数,分压总压物质的量分数)
(5)在恒容密闭容器中充入和,发生反应,测得部分物质的平衡浓度变化如图所示。M点对应的反应体系中体积分数为________________。
【答案】(1) ①. ②. -442.5
(2)和反应的活化能远大于NO与O2反应的活化能,即SO2和O3的反应为控速反应,总反应的速率主要取决于和反应
(3) ①. Cat1 ②. 由图可知,当温度变化量一定时,Cat1作用下的RlnK变化值较小,对应的活化能较小,催化效率较高
(4) ①. < ②. >= ③. 16
(5)50%
【解析】
【小问1详解】
由图可知,和反应的,热化学方程式为:;,总反应等于与相加,其;
【小问2详解】
和反应的活化能远大于NO与O2反应的活化能,即SO2和O3的反应为控速反应,总反应的速率主要取决于和反应,因此,当其他条件不变,增大,对总反应速率几乎没有影响;
【小问3详解】
由图可知,当温度变化量一定时,Cat1作用下的RlnK变化值较小,对应的活化能较小,催化效率较高;
【小问4详解】
①其他条件相同时,投料比越大,NO的平衡转化率越小,即<(填“”“”或“”);平衡常数只与温度有关,反应为放热反应,温度越高,平衡常数越小,即>=;
②当时,NO的平衡转化率为80%,设投入NO的物质的量为aml,即转化的NO物质的量为0.8aml,可得三段式:,平衡时总物质的量为2aml,NO、O3、NO2、O2物质的量分数分别为0.1、0.1、0.4、0.4,设总压强为P,即平衡常数;
【小问5详解】
在恒容密闭容器中充入和,设M点时,转化NO物质的量为x,可得三段式:,,由图可知,虚线为NO2或O2的浓度,M点,即,1-x=x,解得x=0.5ml,总物质的量为0.5+1.5+0.5+0.5=3ml,此时O3体积分数等于物质的量分数为:。
18. 草酸镍(NiC2O4)是一种不溶于水的浅绿色粉末,常用于制镍催化剂和镍粉等。以铜镍合金废料(主要成分为镍和铜,含有一定量的铁和硅)为原料生产草酸镍的工艺流程如图:
已知:①“浸出”液含有的离子主要有H+、Ni2+、Cu2+、Fe3+、、;
②pH增大,Fe2+被氧化的速率加快,同时生成的Fe3+水解形成更多的胶体能吸附Ni2+。
③草酸Ka1=6.0×10-2,Ka2=5.0×10-5。
回答下列问题:
(1)生产时为提高合金废料浸出率,下列措施可行的是_______(填字母)。
a.适当延长浸出时间 b.高温浸出 c.分批加入混酸浸取并搅拌
(2)“萃取”步骤中萃取除去的主要金属阳离子是_______。
(3)“氧化”过程中,控制70℃、pH小于3的条件下进行。
①“氧化”过程的离子方程式为_______。
②若pH大于3镍的回收率降低的原因是_______。
(4)“过滤”后的滤液中加入(NH4)2C2O4溶液反应得到草酸镍,过滤得到的草酸镍需要用蒸馏水洗涤,检验晶体是否洗涤干净的方法是_______。已知常温下Ksp[NiC2O4]=1.70×10-17,当溶液pH=2时,Ni2+沉淀完全[c(Ni2+)≤1×10-5ml·L-1时认为完全沉淀],则此时溶液中草酸的浓度c(H2C2O4)=_______(保留两位有效数字)。
(5)在空气中加热二水合草酸镍得到NiO,该反应的化学方程式为_______。
【答案】(1)ac (2)Cu2+
(3) ① ②. pH过高,Fe3+生成氢氧化铁胶体吸附大量Ni2+,导致镍回收率降低
(4) ①. 取最后一次的洗涤液少许于试管中,先加盐酸酸化,再加氯化钡溶液,若无沉淀生成,则证明洗涤干净 ②.
(5)
【解析】
【分析】由已知信息可知,合金废料中加入混酸浸取液浸取后,得到的溶液中含有的离子有H+、Ni2+、Cu2+、Fe3+、、,向溶液中加入萃取剂,用萃取剂除去溶液中的Cu2+,向萃取后的溶液中加入还原剂,将Fe3+还原为Fe2+,然后加入H2O2,将Fe2+氧化为FeOOH沉淀,除去溶液中的铁元素;过滤后,向滤液中加入,(NH4)2C2O4溶液反应得到NiC2O4。
【小问1详解】
a.适当延长浸出时间可以使反应更充分,提高浸出率,a项选;
b.高温条件下可以加快反应速率,但是在高温条件下硝酸会挥发,故不能用高温浸出,b项不选;
c.分批加入混酸浸取并搅拌能使反应物混合更均匀,更充分,提高浸出率,c项选;
答案选ac;
【小问2详解】
由流程分析可知,后续的操作不能除去Cu2+,故只能在萃取步骤中除去Cu2+;
【小问3详解】
①由题意可知,氧化过程是在70℃、pH小于3的条件下进行,过氧化氢与亚铁离子发生氧化还原反应生成FeOOH沉淀,反应的离子方程式为;
②由题给信息可知,溶液pH增大,Fe2+被氧化的速率加快,同时生成的Fe3+水解形成更多的胶体能吸附Ni2+,导致镍回收率降低;
【小问4详解】
由流程可知,草酸镍晶体表面附有可溶的硫酸铵和硝酸铵,检验晶体是否洗涤干净实际上就是检验洗涤液中是否存在硫酸根,则检验方法为取最后一次的洗涤液少许于试管中,先加盐酸酸化,再加氯化钡溶液,若无沉淀生成,则证明洗涤干净;常温下Ksp[NiC2O4]=1.70×10-17,当溶液pH=2时,Ni2+沉淀完全,假设Ni2+浓度为1×10-5ml·L-1,则==,溶液pH=2,,草酸的Ka2==5.0×10-5,则==,Ka1==6.0×10-2,则=,
【小问5详解】
在空气中加热二水合草酸镍得到NiO,该反应的化学方程式为。实验目的
实验操作
原理解释
A
探究有氧化性
钠在燃烧匙中点燃,迅速伸入盛满的集气瓶中
被还原成碳单质
B
探究硫的酒精溶液属于胶体
用激光笔照射硫的酒精溶液
硫的酒精溶液中分散质粒子的直径在之间
C
除去酸性溶液中的
在加热搅拌的条件下向溶液中加入足量的固体,过滤后,再向滤液中加入适量的稀盐酸
溶解度:
D
探究温度对水解程度的影响
用计测溶液的随温度变化
随温度升高,溶液中水解程度增大
物质
标准摩尔生成焓
相关试卷
这是一份湖南省长沙市第十五中学2025届高三下学期一模化学试卷(Word版附解析),文件包含湖南省长沙市第十五中学2025届高三下学期一模考试化学试题原卷版docx、湖南省长沙市第十五中学2025届高三下学期一模考试化学试题解析版docx等2份试卷配套教学资源,其中试卷共35页, 欢迎下载使用。
这是一份湖南省长沙市第十五中学2025届高三下学期一模化学试题 含解析,共24页。试卷主要包含了请将答案正确填写在答题卡上等内容,欢迎下载使用。
这是一份湖南省长沙市第十五中学2025届高三下学期一模化学试题 含解析,共24页。试卷主要包含了请将答案正确填写在答题卡上等内容,欢迎下载使用。
相关试卷 更多
- 1.电子资料成功下载后不支持退换,如发现资料有内容错误问题请联系客服,如若属实,我们会补偿您的损失
- 2.压缩包下载后请先用软件解压,再使用对应软件打开;软件版本较低时请及时更新
- 3.资料下载成功后可在60天以内免费重复下载
免费领取教师福利 





.png)




