若您为此资料的原创作者,认为该资料内容侵犯了您的知识产权,请扫码添加我们的相关工作人员,我们尽可能的保护您的合法权益。
还剩4页未读,
继续阅读
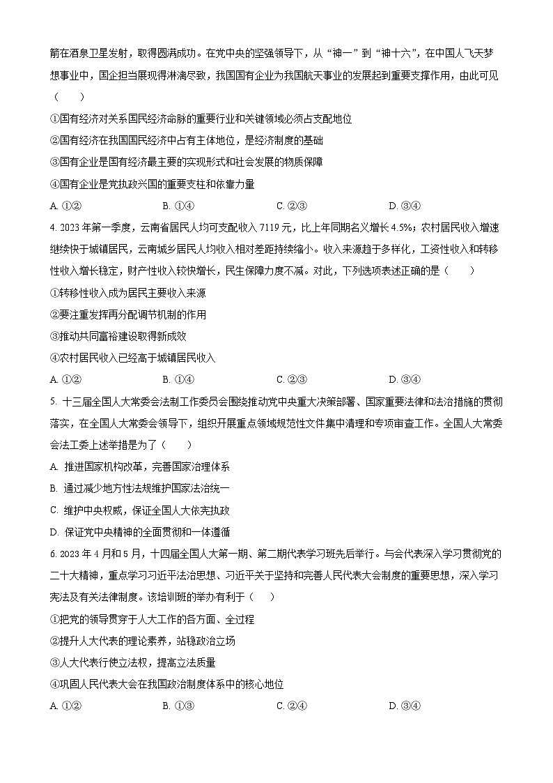
所属成套资源:2025湖北省部分高中协作体高三下学期3月一模联考及答案(九科)
成套系列资料,整套一键下载
2025湖北省部分高中协作体高三下学期3月一模联考政治试题含解析
展开
这是一份2025湖北省部分高中协作体高三下学期3月一模联考政治试题含解析,文件包含2025届湖北省部分高中协作体高三下学期3月一模政治试题原卷版docx、2025届湖北省部分高中协作体高三下学期3月一模政治试题解析版docx等2份试卷配套教学资源,其中试卷共22页, 欢迎下载使用。
相关试卷
2025届湖北省部分高中协作体高三下学期二模政治试题(无答案):
这是一份2025届湖北省部分高中协作体高三下学期二模政治试题(无答案),共9页。试卷主要包含了单选题,未知,主观题等内容,欢迎下载使用。
2025届湖北省部分高中协作体高三下学期二模政治试题:
这是一份2025届湖北省部分高中协作体高三下学期二模政治试题,文件包含高三政治试题docx、高三政治试题答案docx等2份试卷配套教学资源,其中试卷共13页, 欢迎下载使用。
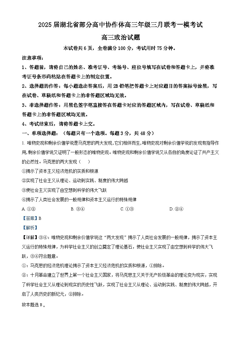
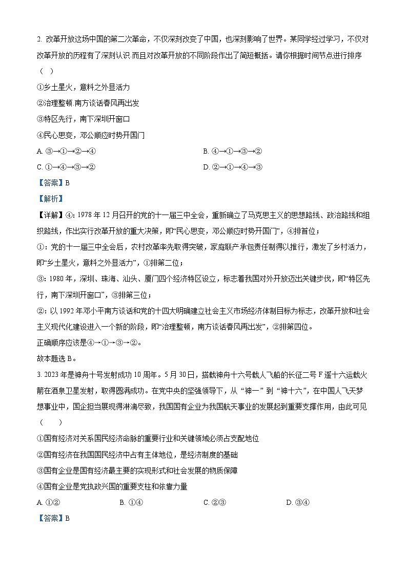
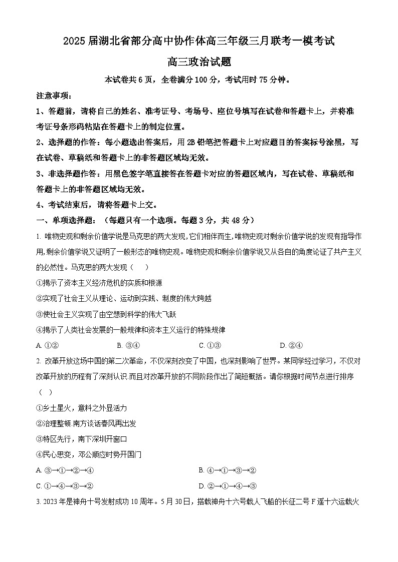
湖北省部分高中协作体2025届高三下学期3月一模联考政治试题 含解析:
这是一份湖北省部分高中协作体2025届高三下学期3月一模联考政治试题 含解析,共15页。试卷主要包含了答题前,请将自己的姓名,选择题的作答,非选择题作答,考试结束后,请将答题卡上交等内容,欢迎下载使用。
相关试卷 更多
资料下载及使用帮助
版权申诉
- 1.电子资料成功下载后不支持退换,如发现资料有内容错误问题请联系客服,如若属实,我们会补偿您的损失
- 2.压缩包下载后请先用软件解压,再使用对应软件打开;软件版本较低时请及时更新
- 3.资料下载成功后可在60天以内免费重复下载
版权申诉
免费领取教师福利

