


湖北省随州市部分高中2024-2025学年高三下学期2月月考生物试题【含答案】
展开 这是一份湖北省随州市部分高中2024-2025学年高三下学期2月月考生物试题【含答案】,共21页。试卷主要包含了单选题,非选择题等内容,欢迎下载使用。
一、单选题
1.利用输液的方法对移植的大树或生长状况不良的古树进行营养补充,输入的营养液主要成分为磷、锌、镁等多种矿质元素及生长素类似物等,下列选项不正确的是( )
A.输入的营养液必须有适合的渗透压、pH值
B.营养液中的生长素类似物在高浓度下能促进根的生长
C.营养液直接输入到茎的输导组织,运输到树木的各部分
D.输液是对移植或其它原因造成植物根系功能损伤的补救措施
2.如图是人体内葡萄糖转化成脂肪的部分过程示意图。下列有关叙述不正确的是( )
A.长期偏爱高糖膳食的人,图示过程会加强而导致体内脂肪积累
B.细胞质基质中有催化过程①的酶,该过程会产生少量[H]和ATP
C.酒精是过程②产生的二碳化合物之一
D.在糖尿病患者体内,图示过程减弱,脂肪分解增加
3.研究叶肉细胞的结构和功能时,取匀浆或上清液依次离心将不同的结构分开,其过程和结果如图所示,P1~P4表示沉淀物,S1~S4表示上清液。据此分析,下列叙述正确的是( )
A.P2、P3、P4和S3均能合成相应的蛋白质
B.DNA仅存在于P1、P2和P3中
C.ATP仅在P2和P3中产生
D.S1、S2、S3和P4中均有具膜结构的细胞器
4.呼吸电子传递链是指在线粒体内膜上由一系列呼吸电子传递体组成的将电子传递到分子氧的“轨道”,如下图所示,相关叙述不正确的是( )
A.图示过程是有氧呼吸的第三阶段,是有氧呼吸过程中产能最多的阶段
B.有氧呼吸第一、二阶段产生的NADH所携带的电子最终传递给了氧气
C.高能电子在传递过程中逐级释放能量推动H+跨过内膜到达线粒体基质
D.呼吸链的电子传递所产生的膜两侧H+浓度差为ATP的合成提供了驱动力
5.如图是某动物细胞有丝分裂模式图,下列叙述错误的是( )
A.上述细胞有丝分裂的顺序是图1→图4→图2→图3
B.若某药物可抑制纺锤体形成,则它极可能作用于图2细胞所属时期
C.在图2时期,细胞中的核DNA数目不变,但染色体数目加倍
D.开始出现染色体的时期是图4,染色体开始转变成染色质形态的时期是图3
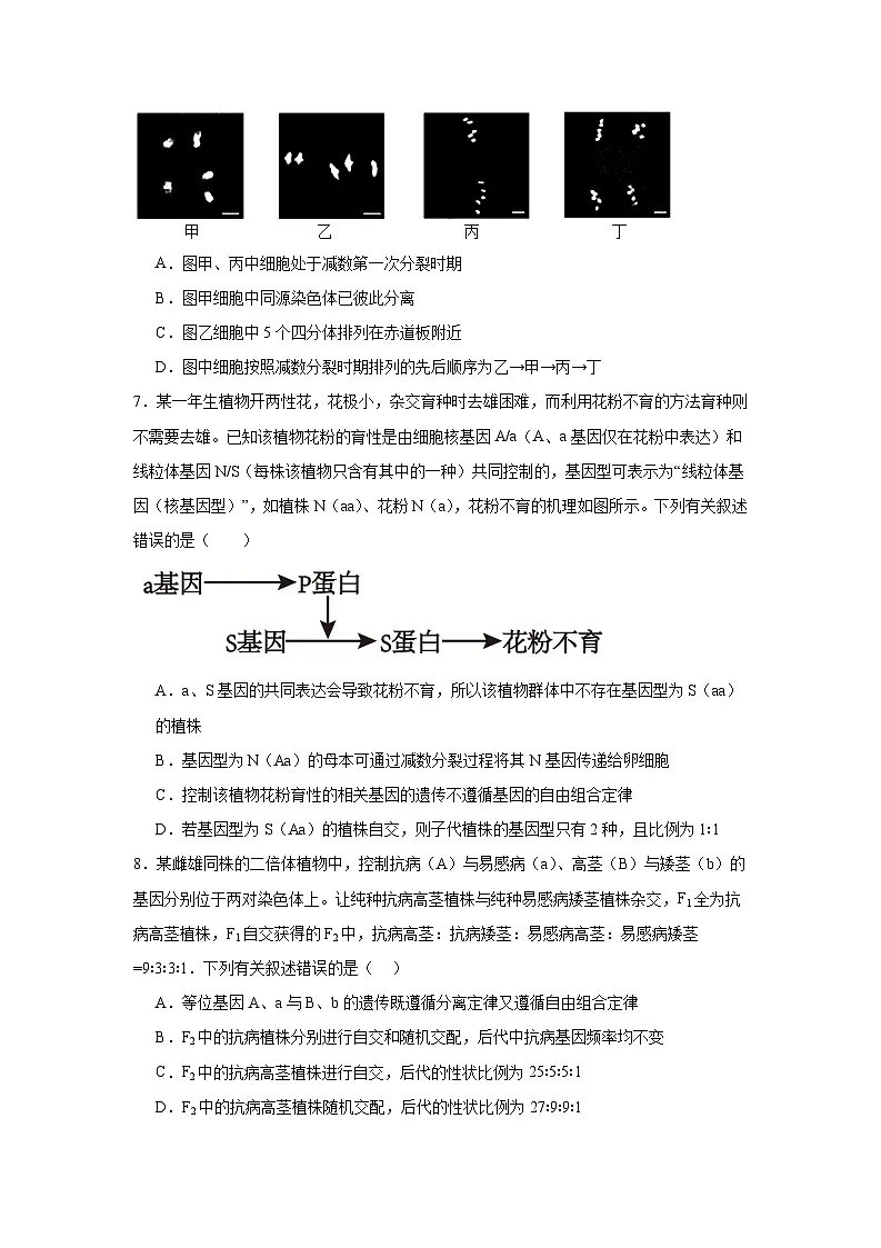
6.有研究者采用荧光染色法制片,在显微镜下观察拟南芥(2n=10)花药减数分裂细胞中染色体形态、位置和数目,以下为镜检时拍摄的4幅图片。下列叙述正确的是( )
A.图甲、丙中细胞处于减数第一次分裂时期
B.图甲细胞中同源染色体已彼此分离
C.图乙细胞中5个四分体排列在赤道板附近
D.图中细胞按照减数分裂时期排列的先后顺序为乙→甲→丙→丁
7.某一年生植物开两性花,花极小,杂交育种时去雄困难,而利用花粉不育的方法育种则不需要去雄。已知该植物花粉的育性是由细胞核基因A/a(A、a基因仅在花粉中表达)和线粒体基因N/S(每株该植物只含有其中的一种)共同控制的,基因型可表示为“线粒体基因(核基因型)”,如植株N(aa)、花粉N(a),花粉不育的机理如图所示。下列有关叙述错误的是( )
A.a、S基因的共同表达会导致花粉不育,所以该植物群体中不存在基因型为S(aa)的植株
B.基因型为N(Aa)的母本可通过减数分裂过程将其N基因传递给卵细胞
C.控制该植物花粉育性的相关基因的遗传不遵循基因的自由组合定律
D.若基因型为S(Aa)的植株自交,则子代植株的基因型只有2种,且比例为1∶1
8.某雌雄同株的二倍体植物中,控制抗病(A)与易感病(a)、高茎(B)与矮茎(b)的基因分别位于两对染色体上。让纯种抗病高茎植株与纯种易感病矮茎植株杂交,F1全为抗病高茎植株,F1自交获得的F2中,抗病高茎:抗病矮茎:易感病高茎:易感病矮茎=9∶3∶3∶1.下列有关叙述错误的是( )
A.等位基因A、a与B、b的遗传既遵循分离定律又遵循自由组合定律
B.F2中的抗病植株分别进行自交和随机交配,后代中抗病基因频率均不变
C.F2中的抗病高茎植株进行自交,后代的性状比例为25∶5∶5∶1
D.F2中的抗病高茎植株随机交配,后代的性状比例为27∶9∶9∶1
9.大肠杆菌的RNA聚合酶功能强大,可以自主解开双链DNA,并进行RNA的合成。合成出的RNA一端,很快会结合核糖体合成多肽链。某同学绘制了一幅大肠杆菌转录和翻译的模式图,请同学们进行评议。下列有关该图的评议,正确的是( )
A.RNA聚合酶沿模板链移动的方向应该是从5'向3'
B.RNA聚合酶结合位置应该包含整个DNA的解链区
C.双链解开的DNA应该在RNA合成结束后恢复双螺旋
D.图中移动的3个核糖体上已合成的肽链长度应该相同
10.无籽西瓜的培育过程如图所示。如果除染色体数目整倍体变异外,不考虑其他变异,则下列叙述正确的是( )
A.植株Ⅰ体细胞中含有4个或8个染色体组
B.植株Ⅰ、植株Ⅱ之间无生殖隔离
C.植株Ⅲ的变异属于不可遗传变异
D.植株Ⅳ花粉刺激能促进植株Ⅲ果实发育
11.如图是对某种遗传病在双胞胎中共同发病率的调查结果。a、b分别代表异卵双胞胎和同卵双胞胎中两者均发病的百分比。据图判断下列叙述中错误的是
A.同卵双胞胎比异卵双胞胎更易同时发病
B.同卵双胞胎同时发病的概率受非遗传因素影响
C.异卵双胞胎中一方患病时,另一方可能患病
D.同卵双胞胎中一方患病时,另一方也患病
12.下列关于神经兴奋的叙述,正确的是
A.神经元受到刺激时,贮存于突触小泡内的神经递质就会释放出来
B.神经递质与突触后膜上的受体结合,也可能抑制下一神经元
C.兴奋在反射弧中的传导是双向的
D.神经元细胞膜外 Na+的内流是形成静息电位的基础
13.腺病毒载体疫苗属于基因工程疫苗,它只需搭载新冠病毒核酸片段便可发挥作用,而传统的“灭活病毒疫苗”需要灭活使病毒失去致病能力。如图是注射两类疫苗引发人体产生免疫反应的部分过程示意图,图中①~⑤代表不同细胞。下列说法正确的是( )
A.图中物质A为细胞因子,能特异性识别抗原的细胞有①②③④
B.感染过腺病毒的人群接种腺病毒载体疫苗,会提高疫苗免疫预防效果
C.新冠病毒感染免疫预防人群时,会直接刺激②和③迅速发生二次免疫反应
D.腺病毒载体疫苗不存在“灭活”,但需要新冠病毒核酸片段表达才能发挥作用
14.生态学上环境容纳量又称K值,最低起始数量又称M值,科学家研究了某种群的数量变化规律,下图所示为该种群的种群瞬时增长量随种群数量的变化曲线,下列有关该图的分析正确的是( )
A.图中K值为750个,M值为25个
B.当种群数量大于K值时,种群数量下降;小于K值时种群数量上升
C.当种群数量小于M值时,种群数量下降;大于M值时种群数量上升
D.若该种群的起始数量分别是75、300、800,则理论上种群的最终数量依次为0、600、600
15.下列信息传递中,与其他三种不属于同一类型的是()
A.小囊虫在发现榆、松寄生植物后,会发出聚积信息素,召唤同类来共同取食
B.群居动物通过群体气味与其他群体相区别
C.雄蚊能根据雌蚊飞行时所发出的低频声波而找到雌蚊
D.榆树通过分泌一种化学物质,与楝树产生相互拮抗的现象
16.某镇对辖区富营养化水体实施了生态恢复:引入生态浮床、增加贝类等底栖动物、引种挺水植物、放养滤食性鱼类等,部分示意图如下。相关叙述正确的是( )
A.生态浮床的美化和净化水质作用,体现了生物多样性的直接和间接价值
B.引种芦苇、香蒲既可吸收水中的有机污染,又能遮光抑制藻类的繁殖
C.治理后增强了该水生生态系统的恢复力稳定性,自我调节能力也有一定程度提高
D.水体中N含量超标,有利于蓝细菌吸收后用于叶绿体中光合色素的合成
17.如图所示,核苷酸合成有两个途径,物质A可以阻断其中的全合成途径。正常细胞内含有补救合成途径所必须的转化酶和激酶,制备单克隆抗体时选用的骨髓瘤细胞中缺乏转化酶。现用加入H、A、T三种物质的“HAT培养基”来筛选特定的杂交瘤细胞。下列相关叙述正确的是( )
A.浆细胞及其自身融合细胞因含有转化酶可在HAT培养基上大量增殖
B.杂交瘤细胞因为可以进行上述两个途径所以能在HAT培养基上大量增殖
C.HAT培养基上筛选出的杂交瘤细胞都能分泌针对同一种抗原的抗体
D.利用杂交瘤细胞制备的单抗可作为特异性探针研究相应抗原蛋白的结构
18.依据《中华人民共和国生物安全法》,生物安全是指国家有效防范和应对危险生物因子及相关因素威胁,生物技术能够稳定健康发展,人民生命健康和生态系统相对处于没有危险和不受威胁的状态,生物领域具备维护国家安全和持续发展的能力。下列叙述错误的是( )
A.高致病性微生物须在高等级生物安全实验室中开展实验活动
B.生物技术可广泛应用在人类自身基因组改造和新物种创造中
C.外来入侵物种可能增加本土食物来源却给自然生态造成破坏
D.动物饲料中的抗生素会通过食物链使人体微生物耐药性增强
二、非选择题
19.肾脏对维持血糖浓度相对稳定具有重要作用,在其从原尿中重吸收葡萄糖进入血液的过程中,肾小管近端小管细胞管腔面的钠——葡萄糖协同转运蛋白(SGLT)和侧基底膜的葡萄糖转运蛋白(GLUT)共同发挥作用。人体尿的形成如图1所示,肾脏对葡萄糖的重吸收过程如图2所示。
(1)据图2判断,葡萄糖以 方式进近端小管细胞,以 方式出近端小管细胞,这两种运输过程均体现了细胞膜的 功能。
(2)据图2进一步推测,影响肾近端小管细胞从原尿中重吸收葡萄糖进入小管细胞内的因素主要有 、 。若某人一次性摄糖过多,导致血糖浓度超过了肾脏的重吸收能力,则其尿量较平时 (选填“少”或“多”)。
(3)目前已发现多种SGLT,其中SGLT1是一种高亲和力、低转运能力的转运蛋白,除位于肾脏,还大量存在于小肠、心脏等器官中;SGLT2是一种低亲和力、高转运能力的转运蛋白,可完成原尿中约90%葡萄糖的重吸收。
①根据SGLT1和SGLT2的功能特点,可确定在图1中①,②位置其主要作用的SGLT分别是 、 。
②研究发现,部分2型糖尿病患者SCLT2的含量及转运能力增加,这一变化会 (选填“加剧”或“减缓”)患者的高血糖症状。
③科学家研制了抑制SGLT2的同时部分抑制SGLT1功能的双靶点抑制剂,其降糖机理是:通过抑制SGLT2减少 ,同时部分抑制SGLT1功能,主要减少 对葡萄糖的吸收,从而在一定程度上有效降低糖尿病患者的血糖水平。
20.翻毛鸡羽毛反卷皮肤外露散热性好,是我国南方地区饲养的优质鸡种之一。羽毛反卷程度由等位基因A、a控制,翻毛是显性性状。羽色的金羽和银羽是一对相对性状,由等位基因B、b控制。上述两对性状在雏鸡阶段均表现出显著差别。鸡的性别决定为ZW型。某研究小组进行如下实验,结果见下表:
请回答相关问题:
(1)根据杂交实验可以判断等位基因B、b位于 (填“常”或“性”)染色体上,银羽是 (填“显性”或“隐性”)性状,羽色和羽毛反卷程度的遗传遵循 定律。
(2)实验①中亲本雌鸡的基因型为 ,实验②中F1雄鸡的基因型为 。
(3)实验①中的F1个体随机交配,仅从羽毛反卷程度和羽色分析(不分雌雄),F2的表型有 种,F2中与F1表型不同的个体占比为 。雏鸡在早期雌雄难辨,为挑选最适合我国南方地区的优质蛋鸡,F2中的轻度翻毛银羽雌鸡和轻度翻毛金羽雄鸡杂交,应从杂交后代中选育表型为 的雏鸡。
21.阅读材料,完成下列要求。
为研究IAA(生长素)对番茄子房发育成果实的调节,科研人员进行了下列实验。
(1)科研人员将处于花蕾期去雄的番茄花分成4组进行实验,实验处理及结果见下表。
①1组番茄花发育成果实,其子房生长所需的生长素主要来自发育中的 。
②比较2、3组实验结果,表明 。
③依据3、4组实验结果,推测IAA不能 。
(2)根据上述推测,科研人员认为芽产生的生长素并不用于调节子房发育成果实。为此,科研人员建立了如图所示的研究模型。请利用该模型,完成验证该推测的实验方案并预期结果。
注:NPA为生长素运输阻断剂。
①表中Ⅰ组应在图中的 (填“1”“2”或“3”)处施加3H-IAA,在 (填“1”“2”或“3”)处施加NPA。
②Ⅱ组“?”处的处理从左到右依次应为 、 。
③请填写表中a、b段的预期结果:a段 ,b段 。
22.解磷菌是一种能将土壤中植物不能利用的磷转化为植物可以利用磷的功能微生物(主要为细菌),在提高土壤中有效磷含量、促进磷循环方面发挥着重要作用。解磷菌能分解含磷化合物使得菌落周围出现透明圈。下图为从某植物根际土壤中筛选出高效解磷菌的部分流程示意图,步骤Ⅰ表示将1g土壤加入到100mL灭过菌的PVK培养基培养。36h后,取10mL培养液接种于100mLPVK培养基继续培养;连续培养3次后进行实验步骤Ⅱ-Ⅳ(B、C中培养基的营养成分与A相同)。请据图回答:
(1)用于培养解磷菌的培养基在接种前需要通过 法进行灭菌。从成分上看,与A相比,B培养基中多了 (填物质名称)。为筛选解磷菌,A培养基的碳源最合适的是 (填写字母)。
A.葡萄糖 B.难溶性磷酸盐 C.二氧化碳 D.碳酸盐
(2)操作Ⅰ的目的是 ,在操作Ⅱ、Ⅲ中,采用的接种方法分别是 。
(3)为了尽快观察到解磷菌培养的实验结果,应将接种了样品的平板倒置于 中培养,并同时在另一平板上接种无菌水作为对照进行实验。
(4)在固体培养基中分离培养出解磷菌后,需通过测量 直径,比较它们的比值以确定其解磷能力从而筛选出目标菌株。
(5)为进一步测定初步筛选的三种菌株实际溶解磷的能力,研究人员将它们接种到基础培养基中,并在、200r·min-1摇床培养,定期取 (填写“上清液”或“沉淀”),测定可溶性磷含量,得到如图所示曲线。用摇床进行培养的好处: 、 。
结果表明最优良的解磷菌株是 。
《湖北省随州市部分高中2024-2025学年高三下学期2月月考生物试题》参考答案
1.B
【解析】无机盐主要以离子形式存在,有些无机盐是某些复杂化合物的组成成分,许多无机盐对于维持细胞和生物体的生命活动具有重要作用,有的无机盐还参与维持酸碱平衡和渗透压。
【详解】A、生物体内酶等物质作用的发挥需要适宜条件(如渗透压、pH等),故输入的营养液必须有适合的渗透压、pH值,A正确;
B、植物生长素的作用具有两重性,若浓度过高,会抑制根的生长,B错误;
C、一般情况下,植物的根可以吸收无机盐和水,该物质可通过输导组织运输到叶片;而输入营养液可直接输入到茎的输导组织,运输到树木的各部分,C正确;
D、输液可“对移植的大树或生长状况不良的古树进行营养补充”,是对移植或其它原因造成植物根系功能损伤的补救措施,D正确。
故选B。
2.C
2、无氧呼吸的场所是细胞质基质,无氧呼吸的第一阶段和有氧呼吸的第一阶段相同。无氧呼吸由于不同生物体中相关的酶不同,在植物细胞和酵母菌中产生酒精和二氧化碳,在动物细胞和乳酸菌中产生乳酸。
【详解】A、据图分析,人体内葡萄糖可以通过一系列的过程转化成脂肪,故长期偏爱高糖膳食的人,图示过程会加强而导致体内脂肪积累,A正确;
B、呼吸作用第一阶段在细胞质基质中进行,故细胞质基质中有催化过程①(有氧呼吸第一阶段)的酶,该过程会产生少量[H]和ATP,B正确;
C、人体有氧呼吸和无氧呼吸都不能产生酒精,C错误;
D、糖尿病病人葡萄糖氧化分解能力下降而细胞供能不足,机体感觉饥饿,故体内脂肪分解增加,D正确。
故选C。
3.A
【详解】A、蛋白质的合成场所是核糖体,线粒体和叶绿体中也含有核糖体,所以P2、P3、P4和S3均能合成相应的蛋白质,A正确;
B、DNA存在于细胞核、线粒体和叶绿体中,即P1、S1、S2、P2和P3中,B错误;
C、ATP可以在细胞质基质、线粒体和叶绿体中产生,即在P2、P3、S1~S4中均可产生,C错误;
D、P4中核糖体没有膜结构,D错误。
故选A。
4.C
【详解】A、据图可知,图示为线粒体内膜的过程,表示有氧呼吸的第三阶段,该阶段是有氧呼吸过程中产能最多的阶段,A正确;
B、在电子传递链中,有氧呼吸第一、二阶段产生的NADH所携带的电子最终传递给了氧气,生成水,B正确;
C、高能电子在传递过程中逐级释放能量推动H+跨过内膜到达线粒体膜间隙,C错误;
D、电子传递过程中释放的能量用于建立膜两侧H+浓度差,使能量转换成H+电化学势能,为ATP的合成提供了驱动力,D正确。
故选C。
5.B
【详解】A、分析题图可知,图1细胞处于有丝分裂前的间期;图2细胞中着丝粒分裂,应处于有丝分裂后期;图3细胞的细胞质中央向内凹陷,应处于有丝分裂末期;图4细胞中出现染色体,且染色体分布散乱,应处于有丝分裂前期。由以上分析可知,上述细胞有丝分裂的顺序是图1→图4→图2→图3,A正确;
B、纺锤体的形成发生在有丝分裂前期,即图4细胞所属时期,若某药物可抑制纺锤体的形成,则它极可能作用于图4细胞所属时期,B错误;
C、图2细胞处于有丝分裂后期,此时细胞中的核DNA数目不变,但着丝粒分裂使染色体数目加倍,C正确;
D、染色体出现于分裂前期,即图4细胞所处时期,染色体解螺旋形成染色质丝的时期是末期,即图3细胞所处时期,D正确。
故选B。
6.C
【解析】分析题图:由于拟南芥的染色体数为2n=10,故知其细胞内含有5对同源染色体,则甲表示同源染色体正在联会,处于减数第一次分裂前期;乙中四分体排列在赤道板附近,处于减数第一次分裂中期;丙图中染色体移向细胞两极,且每一极均有5条染色体,处于减数第二次分裂后期;丁图形成了四部分,且每部分含有5条染色体,处于减数第二次分裂末期。
【详解】A、图丙处于减数第二次分裂时期,A错误;
B、图甲细胞中染色体正在联会,B错误;
C、图乙细胞中5个四分体排列在赤道板附近,C正确;
D、图中细胞的分裂顺序为甲→乙→丙→丁,D错误。
故选C。
7.A
【详解】A、由于S(a)的花粉不育,可选S(a)的卵细胞与N(a)的精子结合形成基因型为S(aa)的植株,A错误;
B、N基因属于细胞质基因,质基因控制的性状表现为母系遗传,即基因型为N(Aa)的母本可通过减数分裂过程将其N基因传递给卵细胞,B正确;
C、孟德尔遗传规律适用于核基因,不适用于细胞质基因,因此上述基因中,只有A、a基因遵循孟德尔遗传规律,N、S基因的遗传不遵循基因的分离定律,C正确;
D、植株S(Aa)自交,由于S(a)花粉不可育,因此后代的基因型及比例是S(AA)∶S(Aa)=1∶1,D正确。
故选A。
8.D
【详解】A、由F2中抗病高茎:抗病矮茎∶易感病高茎∶易感病矮茎=9∶3∶3∶1,可推知等位基因A、a与B、b位于两对同源染色体上,每对基因遵循分离定律,两对基因之间遵循自由组合定律,A正确;
B、由分析可推知,F2中的抗病植株基因型为AA(1/3)、Aa(2/3),A的基因频率为2/3,a的基因频率为1/3。当F2中的抗病植株自交时,后代为AA(1/3+1/4×2/3=1/2)、Aa(1/2×2/3=1/3)、aa(1/4×2/3=1/6),其中A的基因频率为2/3;当F2中的抗病植株随机交配时,后代为AA(2/3×2/3=4/9)、Aa(2×2/3×1/3=4/9)、aa(1/3×1/3=1/9),其中A的基因频率为2/3,B正确;
C、F2中抗病植株为AA(1/3)、Aa(2/3),自交后代为AA(1/3+1/4×2/3=1/2)、Aa(1/2×2/3=1/3)、aa(1/4×2/3=1/6),抗病∶易感病=5∶1;同理可推出,F2中高茎植株自交后代高茎∶矮茎=5∶1,故F2中的抗病高茎植株进行自交,后代的性状比例为25∶5∶5∶1,C正确;
D、F2中抗病植株为AA(1/3)、Aa(2/3),随机交配后代为AA(2/3×2/3=4/9)、Aa(2×2/3×1/3=4/9)、aa(1/3×1/3=1/9),抗病:易感病=8:1;同理可推出,F2中高茎植株随机交配后代高茎∶矮茎=8∶1,故F2中的抗病高茎植株随机交配,后代的性状比例为64∶8∶8∶1,D错误。
故选D。
9.B
【详解】A、RNA聚合酶沿模板链移动的方向应该是从3'向5',A错误;
B、RNA聚合酶结合位置应该包含整个DNA的解链区,而不是仅包含模板链和RNA链,B正确;
C、据图可知,左侧的DNA已恢复双螺旋,C错误;
D、图中移动的3个核糖体上已合成的肽链长度不同,D错误。
故选B。
10.D
【解析】无子西瓜的培育的具体方法:
(1)用秋水仙素处理幼苗期的普通二倍体西瓜,得到四倍体西瓜;
(2)用四倍体西瓜作母本,用二倍体西瓜作父本,杂交,得到含有三个染色体组的西瓜种子;
(3)种植三倍体西瓜的种子,这样的三倍体西瓜开花后是不会立即结果的,还需要授以普通二倍体西瓜的成熟花粉,以刺激三倍体西瓜的子房发育成为果实,这样就会得到三倍体西瓜。
【详解】A、植株Ⅰ体细胞中含有2个或4个或8个染色体组,A错误;
B、植株Ⅰ、植株Ⅱ杂交产生的后代不可育,它们之间存在生殖隔离,B错误;
C、植株Ⅲ的变异为染色体数目变异,属于可遗传变异,C错误;
D、植株Ⅳ花粉刺激能促进植株Ⅲ产生生长素,促进果实发育,D正确。
故选D。
11.D
【详解】A、由图分析可知,同卵双胞胎比异卵双胞胎同时发病率高,A正确;
B、同卵双胞胎是由同一个受精卵发育而来,他们的基因是一样的,所以理论上同卵双胞胎的同时发病率应该是100%,但图中同时发病率只有75%,所以会受非遗传因素影响(环境),B正确;
C、异卵双胞胎的基因不一定一样,两者的表现型没有必然的关系.所以一方患病,另一方只能是可能患病,由图分析可知毕竟只有15%同时患病,C正确;
D、同卵双胞胎虽然基因相同,但生物的性状是基因与环境共同控制的,所以一方患病另一方不一定患病,图中同卵双胞胎同时发病也只有75%,D错误。
故选D。
12.B
【详解】当神经元受到一定强度的刺激时,突触小泡内的神经递质会释放出来,若刺激强度过小,神经递质不会释放出来;神经递质包括兴奋性递质和抑制性递质,与突触后膜上的受体结合,可使下一个神经元兴奋或抑制;由于兴奋在神经元间传递具有单向性,所以兴奋在反射弧中传导是单向的;神经元细胞内K+外流是形成静息电位的基础。
【考点定位】本题考查神经兴奋的知识,意在考查考生理解所学知识的要点,把握知识间的内在联系,形成知识的网络结构的能力。
13.D
【详解】A、物质A是辅助性T细胞分泌的细胞因子,图中能特异性识别抗原的细胞有②辅助性T细胞、③B细胞、④记忆B细胞,①抗原呈递细胞没有特异性识别功能,A错误;
B、如果人群感染过腺病毒,在接种腺病毒载体疫苗时,人体之前产生的针对腺病毒的抗体会作用于腺病毒载体,使得腺病毒载体疫苗难以将新冠病毒核酸片段正常运输到受体细胞,从而降低疫苗的有效性,而不是提高免疫预防效果,B错误;
C、新冠病毒感染免疫预防人群时,会直接刺激④记忆B细胞迅速发生二次免疫反应,C错误;
D、腺病毒载体疫苗注入人体后,其发挥作用的机理是腺病毒将相关蛋白(抗原)基因转化到受体细胞中,并在受体细胞中表达出相关蛋白,作为抗原引起人体的免疫反应,故腺病毒载体疫苗不存在“灭活”,但需要新冠病毒核酸片段表达才能发挥作用,D正确。
故选D。
14.D
【详解】A、曲线表示种群瞬时增长量随种群数量的变化,当种群数量大于600时,种群数量下降,所以600为种群数量的最大值,即K值,当种群数量小于100时种群的瞬时增长量小于0,所以100是种群数量的最小值,即M值,A错误;
B、种群数量小于M值100时,种群瞬时增长量小于0,种群数量下降,故种群数量小于K值时种群数量不一定上升,B错误;
C、当种群数量大于K值600时,种群瞬时增长量小于0,种群数量下降,故种群数量大于M值时种群数量不一定下降,C错误;
D、当种群数量为75时,数量小于100,种群数量下降,最终数量为0,当种群数量为300时,种群数量增加到K值达到最大,最终数量为600,当种群数量为800时,种群数量下降到600,维持稳定,D正确。
故选D。
15.C
【详解】小囊虫在发现榆、松寄生植物后,会发出聚积信息素,属于化学信息;群居动物通过群体气味属于化学信息;榆树通过分泌一种化学物质属于化学信息;蚊能根据雌蚊飞行时所发出的低频声波而找到雌蚊属于物理信息。综上所述,ABD不符合题意,C符合题意。故选C。
16.A
【详解】A、生态浮床的美化体现了生物多样性的直接价值,间接价值是对生态系统起重要调节作用的价值,生态浮床的净化水质作用,体现了生物多样性的间接价值,A正确;
B、引种芦苇、香蒲只吸收水中的无机盐,不能直接吸收有机污染,B错误;
C、治理后增强了该水生生态系统的抵抗力稳定性,自我调节能力也有一定程度提高,C错误;
D、蓝细菌是原核生物,没有于叶绿体,D错误。
故选A。
17.D
【详解】A、浆细胞及其自身融合细胞均属于高度分化的细胞,不能增殖,A错误;
B、全合成途径被HAT培养基内的物质A阻断,因此杂交瘤细胞只能通过补救合成途径在HAT培养基上大量增殖,B错误;
C、HAT培养基上筛选出的杂交瘤细胞既能大量增殖,又能产生抗体,但不一定产生同一种特异性抗体,C错误;
D、单克隆抗体的作用之一是采用抗原-抗体杂交技术,利用抗体作为特异性探针,研究相应的抗原蛋白,D正确。
故选D。
18.B
【详解】A、高致病性微生物须在高等级生物安全实验室中开展实验活动,防止造成致病性微生物外泄,造成污染,危害生物健康,A正确;
B、生物技术可应用在新物种创造中,但对人类自身基因组改造到目前还存在相应的问题,难以实现,B错误;
C、外来入侵物种可能增加本土食物来源,但如果缺乏天敌会造成自然生态破坏,C正确;
D、长期使用抗生素,必然产生残留,而其残留在动物饲料中的抗生素,会随着食物链进入人体引发微生物的耐药性,D正确。
故选B。
19.(1) 主动运输 协助扩散 选择透过性
(2) 近端小管细胞膜两侧的钠离子浓度差 近端小管细胞膜上的SGLT数量 多
(3) SGLT2 SGLT1 加剧 肾(近端)小管对葡萄糖的重吸收 肠道细胞
【详解】(1)据图2判断,葡萄糖进入肾近端小管细胞内是从低浓度向高浓度运输,为主动运输,葡萄糖出近端小管细胞需要载体的协助,不消耗能量,属于协助扩散。这两种运输过程均体现了细胞膜的选择透过性。
(2)据图2可知近端小管细胞膜两侧的钠离子浓度差和近端小管细胞膜上的SGLT数量影响了肾近端小管细胞从原尿中重吸收葡萄糖。当血液中葡萄糖含量明显升高,超过了肾脏重吸收的能力时,尿中就会出现大量葡萄糖,同时导致重吸收水减少,最终导致尿量增加。
(3)①SGLT2是一种低亲和力、高转运能力的转运蛋白,可完成原尿中约90%葡萄糖的重吸收,所以在图1中①位置,SGLT1是一种高亲和力、低转运能力的转运蛋白,可结合原尿中剩余的少量的葡萄糖,因此SGLT1位于②段。
②SGLT2是重吸收葡萄糖的载体,则SCLT2的含量及转运能力增加,会使患者的高血糖症状加剧。
③SGLT2为Na+―葡萄糖协同转运蛋白,抑制SGLT2的功能,则葡萄糖不能被重吸收,随尿液排出,从而有助于糖尿病患者的血糖控制。SGLT1除少量分布于肾脏近曲小管外,还大量存在于小肠、心脏等多个器官,其主要功能是从肠道吸收葡萄糖,部分抑制SGLT1可以减少肠道细胞对葡萄糖的吸收,从而在一定程度上有效降低糖尿病患者的血糖水平,并大大减少不良反应。
20.(1) 性 显 自由组合
(2) AAZBW AaZBZb、aaZBZb
(3) 6 1/2 翻毛金羽
【详解】(1)实验①雌性银羽和雄性金羽杂交,子代雌性均为金羽,雄性均为银羽,雌雄表型不同,说明与性别有关,则控制该性状的基因B、b存在于性染色体上,由于鸡的性别决定为ZW型,分析可知银羽为显性性状。实验①雌性翻毛与雄性正常毛杂交,子一代无论雌雄均表现为轻度翻毛,说明控制该性状的A、a基因存在于常染色体上。两对等位基因存在于非同源染色体上,因此羽色和羽毛反卷程度的遗传遵循自由组合定律。
(2)①题干信息“羽毛反卷程度由等位基因A、a控制,翻毛是显性性状”,实验①雌性翻毛与雄性正常毛杂交,子一代无论雌雄均表现为轻度翻毛,所以亲本雌鸡控制羽毛反卷程度的基因型为AA。由小问1可知,金羽为隐形性状,且基因B、b存在于性染色体上,所以雌性银羽基因型为ZBW。综合分析实验①中亲本雌鸡的基因型为AAZBW。
②实验②雌性表型为轻度翻毛银羽,雄性为正常毛金羽,根据子代轻度翻毛:正常毛=1:1以及雌性全为金羽,雄性全为银羽可知亲本的基因型为AaZBW和aaZbZb,因此实验②中F1雄鸡的基因型为AaZBZb、aaZBZb。
(3)①实验①亲本的基因型为AAZBW和aaZbZb,所以F1基因型为AaZbW、AaZBZb,F1个体随机交配,仅从羽毛反卷程度和羽色分析(不分雌雄),用分离定律的思路求解:Aa和Aa杂交,子代有翻毛、轻度翻毛和正常毛三种表型,ZbW和ZBZb杂交,子代有金羽和银羽两种表型,综合分析F2的表型有6种。
②F1基因型为AaZbW、AaZBZb表型为轻度翻毛金羽和轻度翻毛银羽,用分离定律的思路求解:Aa和Aa杂交,子代有翻毛:轻度翻毛:正常毛=1:2:1,ZbW和ZBZb杂交,子代金羽:银羽=1:1,F2中与F1表型不同的个体占比为1/2×1=1/2。
③题干信息“翻毛鸡羽毛反卷、皮肤外露,散热性好,是我国南方地区饲养的优质鸡种之一”,为挑选最适合我国南方地区的优质蛋鸡,因此需要的是翻毛雌鸡。F2中的轻度翻毛银羽雌鸡AaZBW和轻度翻毛金羽雄鸡AaZbZb杂交,雌鸡均表型为金羽,因此应从杂交后代中选育表型为翻毛金羽的雏鸡。
21.(1) 种子 子房发育成果实需要IAA 从花柄运输到子房
(2) 1 2 施加 不施加 Ⅰ组>Ⅱ组 Ⅰ组<Ⅱ组
【详解】(1)①1组番茄花发育成果实,其子房生长所需的生长素主要来自发育中的种子。
②2、3组的不同在于是否在子房上涂抹IAA,比较2、3组实验结果可知,子房发育成果实需要IAA。
③4组涂抹的部位为花柄,果实平均重量为0,而3组果实平均重量为5.3,推测IAA不能从花柄运输到子房并促进子房发育为果实。
(2)①顶芽产生的生长素从形态学上端向形态学下端的运输方式是极性运输,若要研究芽产生的生长素并不用于调节子房发育成果实,则根据实验模型图,表中Ⅰ组应在图1的1处施加3H-IAA,在2处施加NPA,通过检测c段和d段放射性来判断顶芽的生长素是否向下通过花柄运输到子房中。
②该实验的自变量为顶芽的生长素是否能向下通过花柄运输到子房,因此自变量为是否施加NPA,故与Ⅰ组形成对照,Ⅱ组“?”处的处理从左到右依次应为施加、不施加。
③顶芽生长素能通过极性运输向形态学下端运输,Ⅰ组加入了NPA,使1处施加的NAA不能向下运输到b,而Ⅱ组没有施加NPA,因此使1处施加的NAA能向下运输到b,因此a段放射性结果为Ⅰ组>Ⅱ组;b段放射性结果为Ⅰ组<Ⅱ组。
22.(1) 湿热灭菌/高压蒸汽灭菌 凝固剂(琼脂等) A
(2) 增加解磷菌的浓度 稀释涂布平板法、平板划线法
(3)恒温箱
(4)透明圈(解磷圈)和菌落
(5) 上清液 增加培养液中的溶氧量 使菌株与培养液充分接触,有利于物质交换 M-3-01
2、微生物常见的接种的方法:(1)平板划线法:将已经熔化的培养基倒入培养皿制成平板,接种、划线,在恒温箱里培养.在线的开始部分,微生物往往连在一起生长,随着线的延伸,菌数逐渐减少,最后可能形成单个菌落。(2)稀释涂布平板法:将待分离的菌液经过大量稀释后,均匀涂布在培养皿表面,经培养后可形成单个菌落。
【详解】(1)培养基常用高压蒸汽灭菌法进行灭菌。由图观察可知,A是液体培养基,B是固体培养基,从成分上看,与A相比,B中多了凝固剂(琼脂)。解磷菌是异养生物,需要从有机物中获取能量,所以碳源最合适的是葡萄糖,其余的都为无机物。
故选A。
(2)在操作Ⅰ中,将1g土壤加入到100mL灭过菌的PVK培养基培养,目的是增加解磷菌的浓度。36h后,取10mL培养液接种于100mLPVK培养基继续富集培养,连续富集培养3次,这过程采用的接种方法是稀释涂布平板法;过程Ⅲ中,直接将菌落接种到固体培养基中,这过程没有进行一系列梯度稀释,采用的接种方法是平板划线法。
(3)细菌置于恒温箱中培养,为了防止冷凝水滴落污染培养基,接种了样品的平板应倒置培养,并同时在另一平板上接种无菌水作为对照进行实验,确保培养基灭菌合格。
(4)解磷菌能分解含磷化合物使得菌落周围会出现透明圈,在固体培养基中分离培养出解磷菌后,需通过测量透明圈和菌落的直径,比较它们的比值以确定其解磷能力从而筛选出目标菌株。
(5)上清液中是营养物质,所以应定期取上清液测定可溶性磷含量。摇床培养是实验室培养需氧微生物的常用方法,使用摇床培养,不仅可以增大培养液中溶氧量,促进微生物的有机呼吸,而且能够增加菌体与培养液的接触,提高营养物质的利用率。根据实验曲线图,不难看出M-3-01实际溶解磷能力最强。
实验
亲本
F₁
雌
雄
雌
雄
①
翻毛银羽
正常毛金羽
轻度翻毛金羽
轻度翻毛银羽
②
轻度翻毛银羽
正常毛金羽
轻度翻毛金羽:正常毛金羽=1:1
轻度翻毛银羽:正常毛银羽=1:1
组别
1组
2组
3组
4组
实验处理
受粉
未受粉
不涂抹IAA
不涂抹IAA
在子房上涂抹IAA
在花柄上涂抹IAA
果实平均重量(g)
4.1
0
5.3
0
实验处理
放射性检测结果比较
3H-IAA
NPA
a段
b段
c段
d段
Ⅰ组
施加
施加
Ⅰ组=Ⅱ组
Ⅰ组<Ⅱ组
Ⅱ组
?
?
题号
1
2
3
4
5
6
7
8
9
10
答案
B
C
A
C
B
C
A
D
B
D
题号
11
12
13
14
15
16
17
18
答案
D
B
D
D
C
A
D
B
相关试卷 更多
- 1.电子资料成功下载后不支持退换,如发现资料有内容错误问题请联系客服,如若属实,我们会补偿您的损失
- 2.压缩包下载后请先用软件解压,再使用对应软件打开;软件版本较低时请及时更新
- 3.资料下载成功后可在60天以内免费重复下载
免费领取教师福利 
.png)




