


湖北省随州市部分高中2024-2025学年高二下学期2月月考生物试题(解析版)
展开 这是一份湖北省随州市部分高中2024-2025学年高二下学期2月月考生物试题(解析版),共20页。试卷主要包含了选择题的作答,非选择题作答,考试结束后,请将答题卡上交等内容,欢迎下载使用。
考试范围:
选择性必修1 稳态与调节;选择性必修2 生物与环境
注意事项:
1.答题前,请将自己的姓名、准考证号、考场号、座位号填写在试卷和答题卡上,并将准考证号条形码粘贴在答题卡上的制定位置。
2.选择题的作答:每小题选出答案后,用2B铅笔把答题卡上对应题目的答案标号涂黑,写在试卷、草稿纸和答题卡上的非答题区域均无效。
3.非选择题作答:用黑色签字笔直接答在答题卡对应的答题区域内,写在试卷、草稿纸和答题卡上的非答题区域均无效。
4.考试结束后,请将答题卡上交。
一、单项选择题:本题共18小题,每题2分,共36分,在每小题给出的四个选项中,只有一项是符合题目要求的。
1. 2023年杭州亚运会乒乓球项目中,国乒获得了男女团、男女单、男双、混双6项冠军。下列对参赛运动员体内生理过程的描述,错误的是( )
A. 运动员的血浆渗透压大小主要与无机盐、蛋白质的含量有关
B. 运动员在比赛中擦伤出现红肿,可能与擦伤部位的血浆渗透压下降有关
C. 机体内环境稳态是指内环境的理化性质维持在相对稳定的范围内
D. 运动员的内环境稳态维持的主要调节机制是神经-体液-免疫调节网络
【答案】C
【分析】关于“内环境稳态的调节”应掌握以下几点:(1)实质:体内渗透压、温度、pH等理化特性呈现动态平衡的过程;(2)定义:在神经系统和体液的调节下,通过各个器官、系统的协调活动,共同维持内环境相对稳定的状态;(3)调节机制:神经-体液-免疫调节网络;(4)层面:水、无机盐、血糖、体温等的平衡与调节;(5)意义:机体进行正常生命活动的必要条件。
【详解】A、血浆渗透压大小主要与无机盐、蛋白质的含量有关,A正确;
B、运动员在比赛中擦伤出现红肿的原因是擦伤部位毛细细血管破裂,血浆蛋白进入组织液,血浆渗透压下降,组织液渗透压升高,B正确;
C、机体内环境稳态是指内环境的理化性质和化学成分维持在相对稳定的范围内,C错误;
D、目前普遍认为神经-体液-免疫调节网络是机体维持稳态的主要调节机制,D正确。
故选C。
2. 下图是体育运动对学习记忆的促进作用与蛋白质类神经营养因子(BDNF)关系的部分图解(AMPA受体参与调节学习、记忆活动)。下列分析错误的是( )
A. 图中a过程需RNA聚合酶等并消耗ATP
B. b物质和BDNF穿过突触前膜的方式相同
C. 长期记忆可能与新突触的建立有关
D. BDNF能抑制神经递质的释放并激活AMPA
【答案】D
【分析】一、突触分为:突触前膜、突触间隙、突触后膜。
二、兴奋在神经元之间的单向传递:由于递质只能由突触前膜释放,作用于突触后膜,因此神经元之间兴奋的传递只能是单方向的。
【详解】A、图中a过程是基因的表达过程,需RNA聚合酶等并消耗ATP,A正确;
B、b物质和BDNF穿过突触前膜的方式都是胞吐,B正确;
C、长期记忆可能与新突触的建立有关,C正确;
D、由图可知,BDNF具有促进神经递质的释放和激活突触后膜上相应受体的作用,D错误。
故选D。
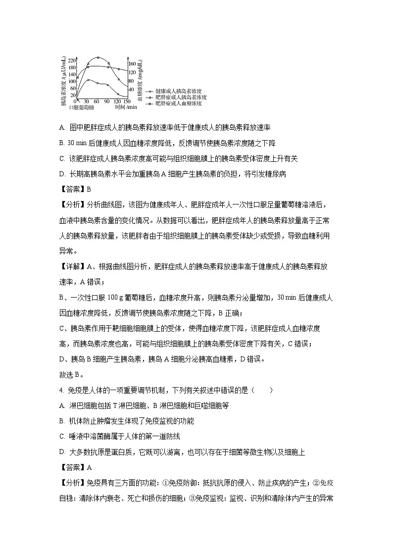
3. 高糖、高脂肪膳食习惯容易导致肥胖并引发高胰岛素血症。如图是健康成人和肥胖症成人一次性口服100 g葡萄糖后,150 min内测得两者血浆胰岛素浓度及肥胖症成人血糖浓度的变化曲线(注:健康人空腹下血浆胰岛素浓度为5~20 μU/mL)。下列相关叙述正确的是( )
A. 图中肥胖症成人的胰岛素释放速率低于健康成人的胰岛素释放速率
B. 30 min后健康成人因血糖浓度降低,反馈调节使胰岛素浓度随之下降
C. 该肥胖症成人胰岛素浓度高可能与组织细胞膜上的胰岛素受体密度上升有关
D. 长期高胰岛素水平会加重胰岛A细胞产生胰岛素的负担,将引发糖尿病
【答案】B
【分析】分析曲线图,该图为健康成年人、肥胖症成年人一次性口服足量葡萄糖溶液后,血液中胰岛素含量的变化情况。从数据可以看出,肥胖症成年人的胰岛素释放量高于正常人的胰岛素释放量,该肥胖者由于组织细胞膜上的胰岛素受体缺少或受损,导致血糖利用异常。
【详解】A、根据曲线图分析,肥胖症成人的胰岛素释放速率高于健康成人的胰岛素释放速率,A错误;
B、一次性口服100 g葡萄糖后,血糖浓度升高,则胰岛素分泌量增加,30 min后健康成人因血糖浓度降低,反馈调节使胰岛素浓度随之下降,B正确;
C、胰岛素作用于靶细胞细胞膜上的受体,使得血糖浓度下降,该肥胖症成人血糖浓度高,而胰岛素浓度也高,可能与组织细胞膜上的胰岛素受体密度下降有关,C错误;
D、胰岛B细胞产生胰岛素,胰岛A细胞分泌胰高血糖素,D错误。
故选B。
4. 免疫是人体的一项重要调节机制,下列有关叙述中错误的是( )
A. 淋巴细胞包括T淋巴细胞、B淋巴细胞和巨噬细胞等
B. 机体防止肿瘤发生体现了免疫监视的功能
C. 唾液中溶菌酶属于人体的第一道防线
D. 大多数抗原是蛋白质,它既可以游离,也可以存在于细菌等微生物以及细胞上
【答案】A
【分析】免疫具有三方面的功能:①免疫防御:抵抗抗原的侵入、防止疾病的产生;②免疫自稳:清除体内衰老、死亡和损伤的细胞;③免疫监视:监视、识别和清除体内产生的异常细胞。
【详解】A、淋巴细胞包括T淋巴细胞和B淋巴细胞等,淋巴细胞和巨噬细胞都属于免疫细胞,A错误;
B、免疫系统监视是免疫系统具有的识别杀伤,并且能够及时的清除体内的突变细胞,防止肿瘤发生的功能,B正确;
C、唾液是属于外分泌液,人体所有的外分泌液均属于第一道防线,因此唾液中溶菌酶属于人体的第一道防线,C正确;
D、抗原是能引发免疫反应的物质,大多数抗原是蛋白质,它既可以游离,也可以存在于细菌、病毒等病原微生物以及细胞上,D正确。
故选A。
5. 人体和动物的肠黏膜中存在着强大的免疫系统,由相应的免疫细胞和免疫活性物质等组成。排列在小肠绒毛上皮间的M细胞(溶酶体的数量非常低)负责摄取并转运肠道中大部分的病原体给DC(树突状细胞),具体免疫过程如图所示。下列分析错误的是( )
A. DC突起可以进入肠腔吞噬消化部分病原体,这属于非特异性免疫
B. 与DC相比,M细胞几乎不能处理抗原,但可以识别和呈递抗原
C. Th2能与B细胞结合,有利于B细胞分裂、分化为浆细胞,产生和分泌抗体
D. Th1能识别被病原体感染的靶细胞以及体内衰老和损伤的细胞
【答案】D
【分析】特异性免疫包括体液免疫和细胞免疫,其具体过程如下:
【详解】A、树突状细胞直接将病原体吞噬消灭,这属于非特异性免疫,A正确;
B、依据题干信息“M细胞溶酶体的数量非常低,负责摄取并转运肠道中大部分的病原体给DC”可知,M细胞几乎不能处理抗原,但可以识别和呈递抗原给DC,B正确;
C、Th2分泌的淋巴因子可作用于B细胞,促进B细胞增殖分化为浆细胞,从而产生并分泌抗体,C正确;
D、Th1分泌的淋巴因子作用于细胞毒性T细胞,细胞毒性T细胞才能识别被病原体感染的靶细胞以及体内衰老和损伤的细胞,D错误。
故选D。
6. 如图所示,a、b、c为对胚芽鞘做不同处理实验,d为一植株被纸盒罩住,纸盒的一侧开口,有单侧光照。下列对实验结果的描述,正确的是( )
A. a直立生长,b、c向光弯曲生长
B. a、b向光弯曲生长,c背光弯曲生长
C. 图d中如果固定植株,旋转纸盒,一段时间后,植株向左弯曲生长
D. 图d中如果将纸盒和植株一起旋转,则植株向纸盒开口方向弯曲生长
【答案】D
【分析】植物向光弯曲生长的原因是单侧光照射胚芽鞘尖端(感光部位)引起生长素向背光侧运输,生长素促进胚芽鞘尖端下部生长,背光侧生长速度大于向光侧。
【详解】AB、图a中玻璃片可以阻止生长素的横向运输,因此两侧生长素含量一致,a直立生长;图b生长素可以通过琼脂片,且有单侧光的照射,所以b向光弯曲生长;图c缺少胚芽鞘尖端的感光部位,但含有生长素的琼脂块放在左侧使尖端下部左侧生长素含量大于右侧,c背光弯曲生长,AB错误;
C、图d中如果只旋转纸盒,植株不动,只有当纸盒旋转至纸盒开口朝向光,植物才受到光照,因此胚芽鞘向右弯曲生长,C错误;
D、d图中如果将纸盒和植株一起旋转,那么只有纸盒开口部位受到单侧光照射,因此植株会向盒开口方向生长,D正确。
故选D。
7. 下列关于植物激素功能的叙述,错误的是( )
A. 赤霉素促进细胞伸长,引起植株增高
B. 乙烯促进果实脱落,不利于果实成熟
C. 脱落酸促进气孔关闭,降低植物蒸腾作用
D. 油菜素内酯促进花粉管生长,增加结实率
【答案】B
【分析】在植物的生长发育和适应环境变化的过程中,各种植物激素并不是孤立地起作用,而是多种激素相互作用、共同调节,例如乙烯能促进果实成熟,赤霉素也能促进果实成熟。
【详解】A、赤霉素具有促进细胞伸长、促进种子萌发等功能,可以引起植株增高,A正确;
B、乙烯可以促进果实成熟,脱落酸促进果实脱落,B错误;
C、脱落酸可以促进花、果实等脱落也具有促进气孔关闭的作用,C正确;
D、油菜素内酯可以促进花粉管的生长,促进种子形成,进而可增加结实率,D正确。
故选B。
8. 油菜素甾醇是近年新发现的第六类植物激素,芸苔素是一种人工合成的油菜素甾醇类似物。某科研人员为了研究芸苔素对侧枝长度的影响,以拟南芥的野生型植株和突变体植株为实验材料进行了相关实验,实验结果如图,下列说法错误的是:
A. 本实验的自变量是不同芸苔素浓度
B. 芸苔素能促进野生型拟南芥侧枝的伸长,可用于解除植物的顶端优势
C. 据图推测,拟南芥的突变体植物有可能缺乏识别芸苔素的特异性受体
D. 芸苔素作用于植物,可以调节植物体基因组的表达进而促进植物的生长
【答案】A
【分析】实验目的是研究芸苔素对侧枝长度的影响,根据题图,实验自变量有拟南芥的类型及芸苔素的浓度,因变量是侧枝长度;对比各组数据可知,施加不同浓度的芸苔素对突变体的侧枝长度无影响,而随着施加芸苔素浓度的增加,对野生型植株侧根的生长促进作用越来越大。
【详解】A. 据图可知,本实验的自变量有拟南芥的类型及芸苔素的浓度,A错误;
B. 顶端优势的存在会抑制侧枝的生长,据图可知施加芸苔素能促进野生型拟南芥侧枝的伸长,因此可用于解除植物的顶端优势,B正确;
C. 据图推测,施加不同浓度的芸苔素对突变体植株的侧枝生长无影响,推测拟南芥的突变体植物有可能缺乏识别芸苔素的特异性受体,C正确;
D. 油菜素甾醇是植物激素,植物激素主要功能是调节植物代谢,可以调节植物体基因组的表达,D正确。
9. 调查物种资源现状,可以评估濒危物种和生态系统的受威胁状况,提出科学合理的物种资源保护和利用建议。下列叙述错误的是( )
A. 植物种群的数量会随着季节的变化而出现波动
B. 人类活动和环境变化是导致物种濒危的重要因素
C. 物种调查的准确性与样方大小无关而与样方数量有关
D. 鸟类种群数量调查可通过辨别鸟类鸣叫声差异来进行
【答案】C
【分析】种群的特征包括种群密度、出生率和死亡率、迁入率和迁出率、年龄结构和性别比例。其中种群密度是种群最基本的数量特征;出生率和死亡率、迁入率和迁出率对种群数量起着决定性作用;年龄结构可以预测种群数量发展的变化趋势。
【详解】A、由于阳光、温度、水分等随季节而变化,群落的外貌和结构(如种群数量)也会随之发生有规律的变化,A正确;
B、人类活动和环境变化是导致物种濒危的重要因素,B正确;
C、物种调查的准确性与样方大小有关,与样方数量有关,C错误;
D、通过鸣唱来识别鸟类,不会对鸟类的生活产生影响,是一种非损伤、低干扰的识别方法,D正确。
故选C。
10. 种群的数量变动是各种因子综合作用的结果。下图是解释田鼠周期性数量变动的内分泌调节学说的主要机制。下列说法错误的是( )
A. 出生率和死亡率是田鼠种群最基本的数量特征
B. 田鼠种群数量增加会使其年龄结构趋向于衰退型
C. 社群压力增大,会使田鼠的平均体重趋向于下降
D. 田鼠种群数量的变化受神经—体液调节的影响
【答案】A
【分析】对题图分析:
1、下丘脑作用于垂体,使得生长激素减少,生长代谢阻碍,死亡率升高;
2、垂体产生的促性腺激素减少,进而影响生物的出生率,使种群数量减少。
【详解】A、种群密度是种群最基本的数量特征,A错误;
B、据图可知,种群数量增加,社群压力增大,会导致种群的出生率降低,幼年个体减少,死亡率升高,种群数量下降,会使其年龄结构趋向于衰退型,B正确;
C、据图可知,田鼠种群数量增加,会导致社群压力增加,通过下丘脑到垂体途径释放的生长激素减少,田鼠的生长代谢出现障碍,故会使田鼠的平均体重趋向于下降,C正确;
D、据图可知,田鼠种群数量的调节过程中有下丘脑的参与,也有生长激素等的参与,故其种群数量的变化受神经—体液调节的影响,D正确。
故选A。
11. 全球气候变暖导致北极地区冻土大规模解冻,影响了北极地区的生态环境。下列叙述错误的是( )
A. 北极地区生态系统脆弱与物种丰富度低有关
B. 气候变暖会导致北极地区各种群的K值变小
C. 伴随气候变暖,北极苔原生物群落发生次生演替
D. 气候变暖过程中,北极地区动物生态位发生改变
【答案】B
【分析】一、生态系统中的组成成分越多,营养结构就越复杂,生态系统的自动调节能力就越强,其抵抗力稳定性就越强,相反的其恢复力稳定性就越弱。
二、北极生态系统动植物种类稀少,营养结构简单,其抵抗力稳定性和恢复力稳定性都弱。
【详解】A、温度通过影响酶的活性影响代谢,由于温度的限制,北极地区生态系统中物种数目少,丰富度极低,所以生态系统脆弱,A正确;
B、气候变暖会导致北极地区各种群的K值可能会变大也可能会变小,也有可能不变,B错误;
C、伴随气候变暖,有利于灌木的生长,北极苔原生物群落发生次生演替,C正确;
D、气候变暖过程中,温度上升,北极地区动物生态位会发生改变,D正确。
故选B。
12. 以生物的有机物积累量(生物量)为指标,统计某农田在退耕3年、10年及30年后生态系统中草本植物、灌木和乔木生物量所占比例,结果如图。下列分析错误的是( )
A. 图中所示的演替结果显示,优势物种明显发生了改变
B. 在该退耕农田上群落演替的过程为草本阶段→灌木阶段→乔木阶段
C. 该演替过程中物种丰富度逐渐增加,营养结构变复杂
D. 该演替过程中,生态系统生物量基本不变
【答案】D
【分析】一、群落演替:随着时间的推移,一个群落被另一个群落代替的过程;初生演替:是指一个从来没有被植物覆盖的地面,或者是原来存在过植被,但是被彻底消灭了的地方发生的演替。次生演替:原来有的植被虽然已经不存在,但是原来有的土壤基本保留,甚至还保留有植物的种子和其他繁殖体的地方发生的演替。
二、群落演替的原因:生物群落的演替是群落内部因素(包括种内关系、种间关系等)与外界环境因素综合作用的结果。
【详解】A、据图分析:在图中所示演替过程中,占据优势的种类分别是草本、灌木和乔木,故优势物种明显发生了改变,A正确;
B、图示演替过程为发生在退耕农田的演替,属于次生演替,群落演替的过程为草本阶段→灌木阶段→乔木阶段,B正确;
C、该演替过程中丰富度发生改变:物种丰富度逐渐增加,营养结构变复杂,C正确;
D、图示为某农田在退耕3年、10年及30年后生态系统中草本植物、灌木和乔木生物量所占比例,而不是其生物量,演替过程中,群落生物量在不断增加后稳定不变,D错误。
故选D。
13. 下列关于营养级的叙述,正确的是( )
A. 营养级的位置越高,归属于这个营养级的能量通常越多
B. 自然生态系统中的所有绿色植物都属于生产者营养级
C. 营养级是指处于食物链同一环节上同种生物的总和
D. 食物链中的各营养级之间能量传递效率是相同的
【答案】B
【分析】营养级是指处于食物链同一环节上的全部生物的总和,营养级之间的关系是一类生物和处于不同营养级层次上的另一类生物之间的关系;所有绿色植物都位于食物链的起点,它们构成第一营养级,即生产者营养级;一般来说,营养级位置越高,归属于这个营养级的生物种类、数量和能量就越少;能量从植物到植食动物或从植食动物到肉食动物的传递效率一般只有约10%。
【详解】A、由于能量在流动过程中每传递一次损失一大半,从一个营养级传到下一个营养级的效率只有约10%,所以营养级的位置越高,归属于这个营养级的能量通常越少,A错误;
B、 自然生态系统中的所有绿色植物都能进行光合作用,将无机物转化为有机物,将光能转化为化学能,所以属于生产者营养级,B正确;
C、营养级是指处于食物链同一环节上所有生物,包括同种和不同种生物,C错误;
D、能量从植物到植食动物或从植食动物到肉食动物的传递效率一般只有约10%,不同食物链中相邻两个营养级之间的能量传递效率不一定相同, 即使在同一条食物链中, 不同的相邻两个营养级之间的能量传递效率也不一定相同,D错误。故选B。
14. 绿色植物通过光合作用所制造的有机物质或所固定的能量为生态系统的初级生产量,包括总初级生产量和净初级生产量(净初级生产量=总初级生产量-植物呼吸消耗量);动物和其他异养生物靠消耗初级生产量来制造有机物质或固定能量,它们的生产量称为次级生产量。如图表示某湖泊夏季的净初级生产量和次级生产量与水深的关系,下列说法正确的是( )
A. 净初级生产量是流经生态系统的总能量,初级消费者粪便中的能量属于次级生产量
B. 该湖泊水深6m时的次级生产量大于净初级生产量
C. 随着水深增加,净初级生产量下降,可能是光照强度和温度下降所致
D. 若该生态系统长期处于C点所示的状态,能够维持相对稳定
【答案】C
【分析】从图中看出,随着水深的增加,净初级生产量和次级生产量都减少。
【详解】A、流经生态系统的总能量是生产者同化的能量,即总初级生产量,初级消费者的粪便的能量不是其自身同化的能量,属于生产者的能量,即净初级生产量,A错误;
B、图中左右侧纵坐标数值不同,所以该湖泊水深6m时的次级生产量小于净初级生产量,B错误;
C、随着水深增加,由于光照强度和温度下降,导致植物的光合作用下降,所以净初级生产量下降,C正确;
D、C点时净初级生产量为0,即总初级生产量=植物呼吸消耗量,但由于生态系统中存在其他生物要进行呼吸作用,消耗氧气和有机物,所以该系统不能维持稳定,D错误。
故选C。
15. 萤火虫通过闪光来识别同伴;猫竖尾巴向对手示威;某种植物根系能分泌一种使休眠的真菌孢子发芽的化合物,如将这类物质在作物播种前施入土中,就可以使休眠孢子提前发芽,使其找不到寄主而死亡。以上三个实例分别体现了哪一类信息的作用( )
A. 物理信息、化学信息、行为信息
B. 物理信息、行为信息、化学信息
C. 行为信息、物理信息、化学信息
D. 化学信息、行为信息、物理信息
【答案】B
【分析】生态系统中信息的类型:(1)物理信息:生态系统中的光、声、颜色、温度、湿度、磁力等,通过物理过程传递的信息。(2)化学信息:生物在生命活动过程中,产生的一些可以传递信息的化学物质。(3)行为信息:是指某些动物通过某些特殊行为,在同种或异种生物间传递的某种信息。
【详解】萤火虫通过闪光来识别同伴,其中“闪光”属于物理形式,因此通过“闪光”传递的信息属于物理信息;猫竖尾巴向对手示威属于通过行为传递信息;植物根系分泌的化合物是一种化学物质,传递的是化学信息。以上三个实例分别体现了物理信息、行为信息、化学信息的作用,即B正确,ACD错误。
故选B。
16. 同且适宜。一段时间后,统计了三个样池中生产者同化的总能量(GPP)及呼吸作用散失量(R)与水层深度(Z)的关系,如图所示。下列叙述错误的是( )
A. 流入水池生态系统总能量是生产者同化量和有机物中的化学能
B. 水池长期处于Zeu点状态时生态系统的结构与功能的稳定不能维持
C. 随着有机物浓度增加,浅水层的GPP变大,深水层的GPP变小,Zeu变小
D. 定期搅动池水会降低生产者同化的总能量(GPP)及呼吸作用散失量(R)
【答案】D
【分析】生态系统的成分包含生物成分(生产者、消费者、分解者)和非生物成分。生态系统具有物质循环、能量流动和信息传递的作用。生态系统各生物之间通过一系列的取食与被取食关系,不断传递着生产者所固定的能量,这种单方向的营养关系,叫做食物链。在一个生态系统中,许多食物链彼此相互交错,连接的复杂营养关系叫做食物网。
【详解】A、流入水池生态系统总能量是生产者同化量和有机物中的化学能,A正确;
B、图中Zeu的含义是该生态系统生产者同化的总能量和呼吸作用散失量相等时所对应的水深。长期处于生产者同化的总能量和呼吸作用散失量相等这种状态时,没有用于生长、发育、繁殖的能量,无法流向分解者和下一营养级,所以不能维持生态系统的结构与功能的稳态,B正确;
C、据图可知,随着有机物浓度增加,浅水层的GPP变大,深水层的GPP变小,Zeu变小,C正确;
D、搅动池水破坏表层生物层的同时将底层低溶解氧的水提升到表层,有利于微生物分解作用,为生产者提供较多的无机盐,会增加生产者同化的总能量(GPP)及呼吸作用散失量(R),D错误。
故选D。
17. 2021年4月13日,日本政府正式决定将福岛第一核电站含有对海洋环境有害的核污水放入大海,此举立即引发多国抗议与国际社会的关注。德国一家研究机构计算结果显示,从排放日起,57天内放射性物质将扩散至太平洋大半个区域。以下说法错误的是( )
A. 核污染将会使海洋生物产生变异,不食用海产品就不会对人类造成伤害
B. 核污染产生废水无法彻底净化达标,说明人类海水净化处理技术有限
C. 物质循环具有全球性,因此核污染将会影响全球的水资源安全
D. 核不扩散条约各个国家都应遵守,地球是人类共同的家园
【答案】A
【分析】生态系统的能量流动和物质循环都是通过食物链和食物网的渠道实现的,物质是能量的载体,使能量沿着食物链(网)流动,而能量又作为动力,使物质能够不断地在生态系统和无机环境之间循环往复,两者密不可分。
【详解】A、核污染不仅是涉及元素本身,重要的是这些元素产生的核辐射可能会使海洋生物产生变异,因为这种核辐射对人类造成的伤害是不可避免的,即使是在不食用海产品的情况下也是如此,A错误;
B、由于人类对海水净化处理技术有限,因此,核污染产生废水无法彻底净化达标,B正确;
C、物质循环具有全球性、循环性,因此核污染将会随着物质循环过程影响全球的水资源安全,C正确;
D、核不扩散条约各个国家都应遵守且都有责任遵守,因为地球是人类共同的家园,保护地球是我们每个地球人都应该做到的,D正确。
故选A。
18. 如图是水生植物凤眼莲在不同Cd(重金属)浓度下的生长率情况,且经过测定,凤眼莲叶片中Cd浓度是其培养液中Cd浓度的100倍左右。下列相关叙述错误的是( )
A. 凤眼莲吸收Cd离子时需要ATP供能
B. 当Cd浓度超过1 mg/L时,凤眼莲可能无法生存
C. Cd等重金属都不会参与生态系统中的物质循环
D. 凤眼莲能吸收污水中Cd,这体现了生物多样性的间接价值
【答案】C
【分析】题干分析:“凤眼莲叶片中Cd浓度是其培养液中Cd浓度的100倍左右”,说明凤眼莲叶片细胞对Cd的吸收是逆浓度的吸收,是主动运输,需要消耗能量。
图示分析:Cd浓度为0mg/L、1mg/L时,增长速率是正值,当Cd浓度为2mg/L、3mg/L时,增长速率是负值。
【详解】A、凤眼莲通过主动运输方式吸收Cd离子,需水解ATP供能,A正确;
B、当水体中Cd浓度超过1mg/L时,其生长率呈负数,说明其无法生存,B正确;
C、重金属参与生态系统的物质循环,C错误;
D、凤眼莲叶片中Cd浓度是培养液中Cd浓度的100倍左右,说明凤眼莲能吸收污水中的Cd,具有净化水质的作用,这体现了生物多样性的间接价值,D正确。
故选C。
二、非选择题:本题共4小题,共64分。
19. Graves病和桥本甲状腺炎是甲状腺激素水平异常的两种疾病,其主要发病机制如下图所示。回答下列问题:
(1)TSH受体抗体、TG蛋白抗体是诊断这两种病的主要指标,这类抗体的产生是因为___________细胞都特异性识别了自身抗原,这两种疾病是由免疫系统的___________功能异常所致。
(2)据图可知,同一抗体不仅能结合抗原,还能结合___________细胞。
(3)NK细胞的功能与___________淋巴细胞的相似,但两者也有差异,NK细胞的功能特点是___________(答出一项即可)。
(4)甲~丁4位成年人血清检验的部分结果见下表。
①这4位成年人中___________可能患有Graves病。
②甲的激素水平异常的原因是___________。
③人体内甲状腺激素分泌的调节依赖于___________轴。
(5)下表中能治疗桥本甲状腺炎的药物是___________(填字母)。
【答案】(1)①. B细胞、辅助性T细胞和记忆B细胞 ②. 免疫自稳
(2)NK
(3)①. 细胞毒性T ②. 参与非特异性免疫;杀伤靶细胞不受细胞表面受体限制
(4)①. 丁 ②. NK细胞杀伤甲状腺细胞 ③. 下丘脑—垂体—甲状腺
(5)B
【分析】由图可知,Graves病患者,TSH受体抗体与甲状腺TSH受体结合,导致甲状腺激素增多。桥本甲状腺炎患者,TG蛋白抗体与甲状腺细胞和NK细胞融合,NK细胞杀伤甲状细胞。
【小问1详解】在体液免疫中,B细胞、辅助性T细胞和记忆B细胞具有特异性识别抗原能力。图中抗体与自身细胞受体结合形成疾病为自身免疫病,免疫系统的免疫自稳功能异常,容易发生自身免疫病。
【小问2详解】图中可以看到TG蛋白抗体既与甲状腺TG蛋白结合又与NK细胞结合。
【小问3详解】NK细胞杀伤甲状腺细胞与细胞毒性T细胞裂解靶细胞过程相似。图中NK细胞借助TG蛋白杀伤甲状腺细胞,不受细胞表面受体限制。
【小问4详解】丁血清中含有TSH受体抗体和游离甲状腺激素偏高,故可能患有Graves病。甲TG蛋白抗体偏高可使NK细胞杀伤甲状腺细胞导致甲状腺激素水平异常。人体内甲状腺激素分泌的调节依赖于下丘脑—垂体—甲状腺轴。
【小问5详解】桥本甲状腺炎是NK细胞杀伤甲状腺细胞引起的,减少甲状腺细胞数量导致甲状腺激素减少,不能治疗桥本甲状腺炎,替代甲状腺激素能治疗桥本甲状腺炎。
故选B。
20. 独脚金内酯是近年新发现的一类植物激素。为了研究独脚金内酯类似物GR24和生长素类似物NAA对侧枝生长发育的影响,科研人员进行了以下实验,结果如下。
(1)生长素是植物体内产生的,对生命活动起调节作用的__________(填“大量”或“微量”)有机物。对主茎(非成熟组织)处理时,NAA应加入图1中固体培养基____________(填“A”或“B”)。
(2)利用图1装置,分别做了四组实验,结果如图2。结果表明:单独使用GR24对侧枝生长几乎不起作用,单独使用NAA对侧枝生长起着___________作用,据此推测GR24影响侧枝生长的作用机理是________。
(3)据图2的结果,科研人员提出了一个假设:在顶芽产生的生长素沿主茎极性运输时,GR24会抑制侧芽的生长素向外(主茎)运输。为验证该假设,采用图1的切段进行实验。请在下表中的①②中填写相应处理内容,完成实验方案。
①_______________,②_____________。
【答案】(1)①. 微量 ②. A
(2)①. 抑制 ②. 通过促进NAA的作用进而抑制侧枝生长
(3)①. 一定量放射性的NAA(IAA) ②. 加入一定量的GR24
【分析】本实验是研究独脚金内酯类似物GR24和生长素类似物NAA对侧枝生长发育的影响,图1中切断形态学上端为固体培养基A,形态学下端为固体培养基B;据图2可知,实验共设置4组,据图中曲线可知,施加NAA+GR24组的侧芽长度最小,其次是施加NAA组,施加GR24组和对照组侧芽长度最长,且单独施加GR24几乎对侧芽的生长不起作用。
【小问1详解】生长素是一种植物激素,植物激素是对生命活动起调节作用的微量的有机物;生长素具有极性运输(只能从形态学上端运输至形态学下端)的特点,故图中的培养基,应该将生长素加在A中;
【小问2详解】分析图2:与对照组相比,单独使用GR24对侧枝生长几乎不起作用,单独使用NAA对侧枝生长起抑制作用,同时使用GR24和NAA时对侧枝的抑制作用更为显著,据此推测GR24影响侧枝生长的作用机理是通过促进NAA的作用进而抑制侧枝生长;
【小问3详解】本实验是验证在顶芽产生的生长素沿主茎极性运输时,GR24会抑制侧芽的生长素向外运输的假设,自变量为是否加GR24,放射性标记的NAA(或生长素)可以跟踪激素的运输情况,因此实验组:在主茎上端施加NAA,(①)在侧芽处施加放射性标记的NAA(或生长素),(②)在固体培养基中加入一定量的GR24;对照组:在主茎上端施加NAA,在侧芽处施加放射性标记的NAA(或生长素),在固体培养基中不加入GR24。
21. 研究群落中植物类群的丰富度时;不仅要统计物种数,还要统计物种在群落中的相对数量。群落中某一种植物的个体数占该群落所有植物个体数的百分比可用相对多度表示。在某退耕农田自然演替过程中,植物物种甲、乙和丙分别在不同阶段占据优势,它们的相对多度与演替时间的关系如图所示。
(1)该群落演替与在火山岩上进行的群落演替相比,除了演替起点的不同,区别还在于该群落演替类型______________(答出2点区别即可)
(2)在研究该群落植物类群丰富度的过程中,统计丙的相对数量采用了记名计算法。根据记名计算法适用对象的特点分析,丙的特点是___________。
(3)据图分析,第30年至第50年乙种群密度的变化是___________(填“增大”“减小”或“不能确定”),原因是_____________。
(4)该农田退耕前后的变化,说明人类活动对群落演替的影响是____________。
【答案】(1)时间短,速度较快
(2)个体较大,种群数量有限
(3)①. 不能确定 ②. 由于30-50年丙的相对多度在增加,故无法确定该群落总的植物个体数的变化,相应的,虽然乙植物占比(相对多度)在减小,但无法确定其具体的种群密度在减小,可能只是丙个体数目增加的更快,占比更多,优势取代
(4)人类活动会使群落演替按照不同于自然演替的方向和速度进行
【分析】初生演替:是指一个从来没有被植物覆盖的地面,或者是原来存在过植被,但是被彻底消灭了的地方发生的演替。初生演替的一般过程是裸岩阶段→地衣阶段→苔藓阶段→草本植物阶段→灌木阶段→森林阶段。
次生演替:原来有的植被虽然已经不存在,但是原来有的土壤基本保留,甚至还保留有植物的种子和其他繁殖体的地方发生的演替,次生演替的一般过程是草本植物阶段→灌木阶段→森林阶段。
【小问1详解】退耕农田自然演替是在有一定植被的基础上进行的,为次生演替,火山岩上进行的群落演替为初生演替。初生演替比次生演替经历的时间长,速度较缓慢,次生演替的影响因素是要是人类活动,而初生演替的影响因素是自然元素。
【小问2详解】记名计算法是指在一定面积的样地中,直接数出各种群的个体数目,这一般用于个体较大、种群数量有限的群落。
【小问3详解】群落中某一种植物的个体数占该群落所有植物个体数的百分比可用相对多度表示,第30年至第50年乙种群的相对多度下降,图中纵坐标为相对多度,是该种植物个体数所占百分比,而不是具体的数目,其变化无法直接反映种群密度的变化。由于30-50年丙的相对多度在增加,故无法确定该群落总的植物个体数的变化,相应的,虽然乙植物占比(相对多度)在减小,但无法确定其具体的种群密度在减小,可能只是丙个体数目增加的更快,占比更多,优势取代。
【小问4详解】该农田退耕前后的变化,说明人类活动往往会使群落演替按照不同于自然演替的方向和速度进行。
22. 我国是世界上雪豹数量最多的国家,并且拥有全球面积最大的雪豹栖息地,岩羊和牦牛是雪豹的主要捕食对象。雪豹分布在青藏高原及其周边国家和地区,是山地地区生物多样性的旗舰物种。随着社会发展,雪豹生存面临着越来越多的威胁因素,如栖息地丧失、食物减少、气候变化以及人为捕猎等。1972年雪豹被世界自然保护联盟列为濒危动物。气候变化可使山地物种栖息地丧失和生境破碎化程度加剧。模型模拟预测结果显示,影响雪豹潜在适宜生境分布的主要环境因子包括:两种气候变量(年平均气温和最冷月最低温度),两种地形变量(海拔和坡度)和一种水文变量(距离最近河流的距离)。回答下列问题:
(1)根据材料信息,写出一条食物链_______。
(2)如果气候变化持续加剧,雪豹种群可能会面临______的风险,原因是______。
(3)习近平总书记在二十大报告中提出了“实施生物多样性保护重大工程”。保护生物多样性的意义是___(回答一点即可)。根据上述材料,你认为对雪豹物种进行保护的有效措施有______和___等。
【答案】(1)草→牦牛→雪豹或草→岩羊→雪豹
(2)①. 灭绝 ②. 气候变化持续加剧,会影响雪豹栖息地内植被生长,食物减少,进而导致栖息地丧失和生境破碎化程度加剧,雪豹种群数量减少
(3)①. 保护生物多样性对于维持生态系统稳定性具有重要意义,或保护生物多样性可以为人类的生存和发展提供物质条件。 ②. 建立自然保护区 ③. 建立雪豹繁育中心
【分析】岩羊和牦牛是雪豹的主要捕食对象,而岩羊和牦牛都是食草动物。
【小问1详解】“岩羊和牦牛是雪豹的主要捕食对象”,据此可以写出食物链:草→牦牛→雪豹;草→岩羊→雪豹。
【小问2详解】气候变化持续加剧,会影响雪豹栖息地内植被生长,食物减少,进而导致栖息地丧失和生境破碎化程度加剧,雪豹种群数量减少,面临灭绝的风险。
【小问3详解】生物多样性有直接价值、间接价值和潜在价值,生物多样性对于维持生态系统稳定性具有重要意义,奠定了人类文明形成的物质条件,是人类赖以生存和发展的基础。
可以通过建立自然保护区,改善雪豹的栖息环境,建立雪豹繁育中心等对雪豹物种进行保护。
游离甲状腺激素(pml·L-1)
TSH(mU·L⁻¹)
TSH受体抗体(IU·L⁻¹)
TG蛋白抗体(IU·L-1)
甲
5.60
122.43
2.15
1954.00
乙
36.60
23.85
0.23
83.00
丙
15.70
8.17
0.02
97.00
丁
60.40
0.02
368.56
161.00
正常范围
10.30~25.70
2.00~10.00
相关试卷 更多
- 1.电子资料成功下载后不支持退换,如发现资料有内容错误问题请联系客服,如若属实,我们会补偿您的损失
- 2.压缩包下载后请先用软件解压,再使用对应软件打开;软件版本较低时请及时更新
- 3.资料下载成功后可在60天以内免费重复下载
免费领取教师福利 
.png)




