搜索
      上传资料 赚现金

      化学(新八省通用)-高考第一次模拟考试

      • 2.59 MB
      • 2025-03-10 19:31:21
      • 84
      • 1
      加入资料篮
      立即下载
      查看完整配套(共5份)
      包含资料(5份) 收起列表
      练习
      化学(新八省通用)(全解全析).docx
      预览
      练习
      化学(新八省通用)(考试版)A4.docx
      预览
      练习
      化学(新八省通用)(考试版)A3.docx
      预览
      练习
      化学(新八省通用)(参考答案).docx
      预览
      练习
      化学(新八省通用)(答题卡A4).docx
      预览
      正在预览:化学(新八省通用)(全解全析).docx
      化学(新八省通用)(全解全析)第1页
      高清全屏预览
      1/17
      化学(新八省通用)(全解全析)第2页
      高清全屏预览
      2/17
      化学(新八省通用)(全解全析)第3页
      高清全屏预览
      3/17
      化学(新八省通用)(考试版)A4第1页
      高清全屏预览
      1/9
      化学(新八省通用)(考试版)A4第2页
      高清全屏预览
      2/9
      化学(新八省通用)(考试版)A4第3页
      高清全屏预览
      3/9
      化学(新八省通用)(考试版)A3第1页
      高清全屏预览
      1/4
      化学(新八省通用)(考试版)A3第2页
      高清全屏预览
      2/4
      化学(新八省通用)(参考答案)第1页
      高清全屏预览
      1/2
      化学(新八省通用)(答题卡A4)第1页
      高清全屏预览
      1/2
      还剩14页未读, 继续阅读

      化学(新八省通用)-高考第一次模拟考试

      展开

      这是一份化学(新八省通用)-高考第一次模拟考试,文件包含化学新八省通用全解全析docx、化学新八省通用考试版A4docx、化学新八省通用考试版A3docx、化学新八省通用参考答案docx、化学新八省通用答题卡A4docx等5份试卷配套教学资源,其中试卷共34页, 欢迎下载使用。
      (考试时间:75分钟 试卷满分:100分)
      注意事项:
      1.答卷前,考生务必将自己的姓名、准考证号等填写在答题卡和试卷指定位置上。
      2.回答选择题时,选出每小题答案后,用铅笔把答题卡上对应题目的答案标号涂黑。如需改动,用橡皮擦干净后,再选涂其他答案标号。回答非选择题时,将答案写在答题卡上。写在本试卷上无效。
      3.考试结束后,将本试卷和答题卡一并交回。
      可能用到的相对原子质量:H-1 Be-9 C-12 N-14 Na-23 Cl-35.5 S-32 Ag-108
      第Ⅰ卷(选择题 共42分)
      一、选择题:本题共14小题,每小题3分,共42分。每小题只有一个选项符合题目要求。
      1.2024年巴黎奥运会不仅是全球体育健儿的竞技舞台,也是各种创新材料和技术的展示窗口。下列有关化学材料描述错误的是
      A.太阳能光伏板在奥运村广泛安装,转换太阳能为电能,材料主要是硅单质,为无机非金属材料
      B.奥运火炬燃料丙烷、丁烷等属于烃,燃烧热值高、化学性质较稳定
      C.“PARIS 2024”手环所采用的硅橡胶属于无机非金属材料
      D.奥运场馆建设常用的材料有钢材、混凝土、玻璃,钢材属于合金,混凝土、玻璃属于混合物
      2.化学用语的选择和书写是化学学习的基础,下列化学用语正确的是
      A.基态C原子核外价电子的轨道表达式:
      B.NH3分子的VSEPR模型:
      C.HClO的电子式:
      D.和互为同素异形体
      3.下列陈述Ⅰ和陈述Ⅱ均正确,且具有因果关系的是
      4.下列实验装置、操作及能够达成的目的均正确的是
      A.图甲:灼烧海带制海带灰B.图乙:准确量取15.00mL稀硫酸
      C.图丙:制备NaHCO3晶体D.图丁:准确测定中和反应的反应热
      5.W、X、Y、Z、Q是核电荷数依次增大的短周期元素,由这些元素组成的阴离子的结构如下图所示。W、Y原子序数之和等于Z,Y原子价电子数是Q原子价电子数的2倍。下列说法错误的是
      A.W、X、Y组成某种阴离子的水溶液可能显酸性
      B.第一电离能
      C.五种元素中简单离子半径最大的是Q
      D.该阴离子中X、Y、Q的杂化类型相同
      6.中药密蒙花具有抗氧化应激、肝脏保护作用、抗炎和神经保护功能,在临床被广泛用于治疗各类眼科疾病,其中一种活性成分的结构简式如图,下列说法正确的是
      A.该分子不能与酸反应
      B.可能发生取代反应,加成反应、缩聚反应
      C.一定条件下,与足量Na反应,1ml该分子最多消耗4mlNa
      D.分子中所有碳原子可能共平面
      7.可用作汽车安全气囊的气体发生剂,易溶于水,其水溶液显弱碱性。遇到撞击时发生反应。设为阿伏加德罗常数的值,下列说法正确的是
      A.中所含电子的数目为
      B.水溶液中所含的数目为
      C.常温常压下,中所含键的数目为
      D.生成时,转移的电子数目为
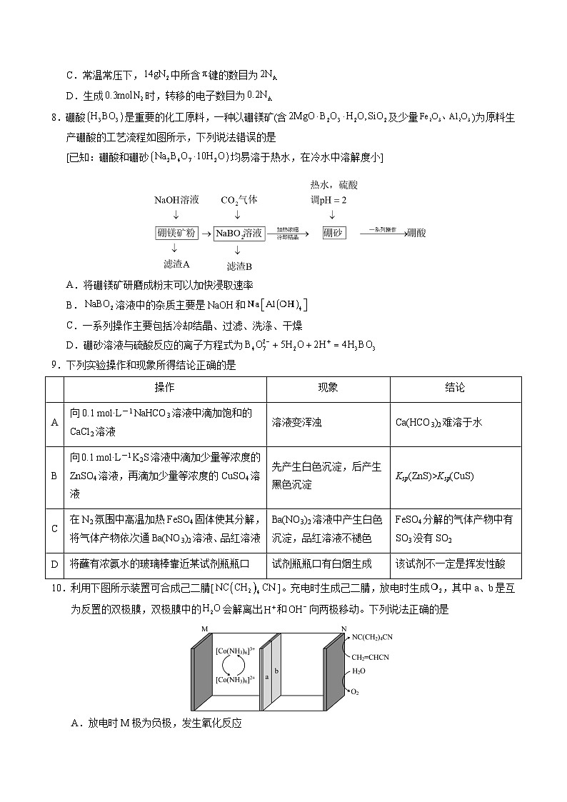
      8.硼酸是重要的化工原料,一种以硼镁矿(含及少量)为原料生产硼酸的工艺流程如图所示,下列说法错误的是
      [已知:硼酸和硼砂均易溶于热水,在冷水中溶解度小]
      A.将硼镁矿研磨成粉末可以加快浸取速率
      B.溶液中的杂质主要是和
      C.一系列操作主要包括冷却结晶、过滤、洗涤、干燥
      D.硼砂溶液与硫酸反应的离子方程式为
      9.下列实验操作和现象所得结论正确的是
      10.利用下图所示装置可合成己二腈[]。充电时生成己二腈,放电时生成,其中a、b是互为反置的双极膜,双极膜中的会解离出和向两极移动。下列说法正确的是
      A.放电时M极为负极,发生氧化反应
      B.放电时,双极膜中向N极移动
      C.放电时,每生成,双极膜解离
      D.充电时,N极的电极反应式为
      11.下列物质性质与用途对应的离子方程式书写正确的是
      A.H2O2氧化海带灰酸性浸出液提取碘:
      B.Na2O2与水反应用作潜水艇氧气来源:
      C.绿矾处理含的酸性废水:
      D.向NaHSO4溶液中加入足量Ba(OH)2溶液:
      12.两种含汞化合物的晶胞结构如图所示,其中甲为四方晶胞结构,乙为立方晶胞结构。下列说法错误的是
      A.甲和乙中Hg2+的配位数之比为3:2
      B.乙的化学式为HgS
      C.乙中相邻的两个S2-之间的距离为anm
      D.每个甲、乙晶胞中含有的阴离子数目不相等
      13.氧化制备发生的主要反应为 。向容积为2L的恒容密闭容器中投入2ml和2ml。不同温度下,测得5min时(反应均未达到平衡,其他副反应均不消耗和生成乙烯)的相关数据见下表,下列说法正确的是
      注:乙烯选择性。
      A.℃,5min时,容器内的物质的量为0.04ml
      B.℃,0∼5min内,平均速率mlLmin
      C.反应达到平衡后,其他条件不变,仅升高温度,平衡向逆反应方向移动
      D.该反应仅在低温条件下能正向自发进行
      14.25 ℃时,向1 L 0.100 ml·L-1 CH3COONa溶液中不断通入HCl气体(忽略溶液体积变化),溶液中c(CH3COOH)、c(CH3COO-) 与pH的关系如图所示。下列说法不正确的是
      A.该温度下,CH3COOH的Ka=10-4.75
      B.pH=3.5的溶液中:c(Na+)+c(H+)-c(OH-)-c(Cl-)+c(CH3COOH)=0.100 ml·L-1
      C.W点所表示的溶液中:c(Na+)=c(Cl-)>c(CH3COO-)>c(OH-)
      D.向原溶液中不断通入0.1 ml HCl气体:c(H+)=c(CH3COO-)+c(OH-)
      第II卷(非选择题 共58分)
      二、非选择题,共4题,共58分。
      15.(14分)阳极泥富集了矿石、精矿或熔剂中大部分的贵金属元素,因而具有很高的综合回收价值。从某阳极泥(主要成分有Cu、Ag、Au、Ag₂Se、Cu₂S和NiSO₄等)中回收Se和部分金属的工艺流程如图所示。
      已知:①该工艺中萃取与反萃取原理为。
      ②,相同条件下,与的氧化性相近。
      (1)“焙烧”产生的与的混合烟气用水吸收可制得单质Se,该反应的化学方程式为 。
      (2)“酸浸氧化”中通入氧气的目的是 ;“反萃取剂”选用 (填化学式)溶液。
      (3)沉银时加入NaCl,可将转化为AgCl,再用硫代硫酸盐溶液浸出银元素。
      已知:①

      若所得浸出液中ml⋅L,则溶液中 ml⋅L。
      (4)浸出Au的离子方程式为 。
      (5)是一种窄能带半导体材料,具有良好的光电、热电性能,其晶胞结构如图所示。
      已知图中A处的原子分数坐标为,则晶胞中B处原子分数坐标为 。若晶胞参数a nm,为阿伏加德罗常数的值,则晶体的密度为 g·cm。
      16.(15分)某实验小组以粗铍(含少量的Mg、Fe、Al、Si)为原料制备、提纯,并测定产品中的含量。已知:①乙醚沸点为34.5℃;溶于乙醚,不溶于苯,易与水发生反应;、不溶于乙醚和苯;溶于乙醚和苯。②与的化学性质相似。
      Ⅰ.制备:按如图所示装置(夹持装置略)制备。
      (1)仪器a的名称为 。
      (2)装置A中利用浓硫酸与浓盐酸混合制HCl,装置B的作用是 。
      (3)装置C中冷水应从冷凝管的 (填“c”或“d”)端管口进入,C中主要反应的化学方程式为 。
      (4)因反应放热使乙醚挥发,需控制冷凝回流速度1~2滴/秒。若发现回流速度过快,需进行的操作是 。
      Ⅱ.的提纯:充分反应后,装置C中乙醚溶液经过滤、蒸馏出乙醚得到固体,再用苯溶解固体,充分搅拌后过滤、洗涤、干燥得产品。
      (5)用苯溶解固体,充分搅拌后过滤,目的是 。
      (6)设计实验方案检验产品中是否含有: (完成后续实验操作、现象及结论)。
      Ⅲ.的纯度测定:取1.000g上述产品溶于盐酸配成250mL溶液;取25.00mL溶液,加入EDTA掩蔽杂质离子,用NaOH溶液调节pH,过滤、洗涤,得固体;加入KF溶液至固体恰好完全溶解,滴加酚酞作指示剂,用0.1000ml/L盐酸滴定其中的KOH,消耗盐酸24.00mL。(已知:;滴定过程中不与盐酸反应)。
      (7)用NaOH溶液调节pH不能过大,其原因为 (用化学方程式表示)。
      (8)的纯度为 。
      17.(14分)回答下列问题:
      I.元素锑被广泛用于制造半导体和二极管,在电子工业中有重要地位。
      (1)我国当前主流的炼锑工艺为鼓风炉挥发-反射炉熔炼法,其原理为利用硫化锑矿()在高温挥发氧化转化成,再经还原熔炼,制得粗锑。
      以下为有关反应的热化学方程式:
      反应1:
      反应2:
      反应3:
      ①碳燃烧的热化学方程式为 。
      ②反应1、2和3的随温度的变化关系如下图所示。工业还原熔炼粗锑的温度一般为,结合图像从热力学角度分析,宜选用 (填“C”或者“CO”)作还原剂,理由是 。
      II.有效去除大气中的是环境保护的重要课题。合理应用,在生产和生活中具有重要意义。
      (2)用焦炭还原法可除去废气中的,发生反应: 。
      ①一定温度下,向恒容密闭容器中分别加入足量活性炭和一定量的,一段时间达到平衡后,下列有关说法不正确的是 (填字母标号)。
      A.高温条件下有利于该反应自发进行
      B.增加活性炭的质量,平衡正向移动
      C.再向容器中充入一定量的,的百分含量减小
      D.混合气体颜色保持不变,说明反应达到平衡状态
      ②一定温度下,向容积不等的恒容密闭容器中分别加入足量活性炭和,经过相同时间,测得各容器中的转化率与容器容积的关系如下图所示。请解释容器体积在范围内,转化率随体积增大而增大的原因 。
      (3)汽油燃油车上安装三元催化转化器,可以使和两种尾气反应生成,可有效降低汽车尾气污染。已知反应: 。在密闭容器中充入和发生反应,平衡时的体积分数与温度、压强的关系如图所示:
      ①据图分析可知, (填“>”、“Ksp(CuS)
      C
      在N2氛围中高温加热FeSO4固体使其分解,将气体产物依次通Ba(NO3)2溶液、品红溶液
      Ba(NO3)2溶液中产生白色沉淀,品红溶液不褪色
      FeSO4分解的气体产物中有SO3没有SO2
      D
      将蘸有浓氨水的玻璃棒靠近某试剂瓶瓶口
      试剂瓶瓶口有白烟生成
      该试剂不一定是挥发性酸
      温度/℃
      乙烷转化率/%
      2
      9
      18
      乙烯选择性/%
      93
      80
      62

      相关试卷 更多

      资料下载及使用帮助
      版权申诉
      • 1.电子资料成功下载后不支持退换,如发现资料有内容错误问题请联系客服,如若属实,我们会补偿您的损失
      • 2.压缩包下载后请先用软件解压,再使用对应软件打开;软件版本较低时请及时更新
      • 3.资料下载成功后可在60天以内免费重复下载
      版权申诉
      若您为此资料的原创作者,认为该资料内容侵犯了您的知识产权,请扫码添加我们的相关工作人员,我们尽可能的保护您的合法权益。
      入驻教习网,可获得资源免费推广曝光,还可获得多重现金奖励,申请 精品资源制作, 工作室入驻。
      版权申诉二维码
      欢迎来到教习网
      • 900万优选资源,让备课更轻松
      • 600万优选试题,支持自由组卷
      • 高质量可编辑,日均更新2000+
      • 百万教师选择,专业更值得信赖
      微信扫码注册
      手机号注册
      手机号码

      手机号格式错误

      手机验证码 获取验证码 获取验证码

      手机验证码已经成功发送,5分钟内有效

      设置密码

      6-20个字符,数字、字母或符号

      注册即视为同意教习网「注册协议」「隐私条款」
      QQ注册
      手机号注册
      微信注册

      注册成功

      返回
      顶部
      学业水平 高考一轮 高考二轮 高考真题 精选专题 初中月考 教师福利
      添加客服微信 获取1对1服务
      微信扫描添加客服
      Baidu
      map