所属成套资源:山东省淄博市2025届高三下学期模拟考试(高考一模)
山东省淄博市2025届高三下学期模拟考试(高考一模)生物试题
展开
这是一份山东省淄博市2025届高三下学期模拟考试(高考一模)生物试题,文件包含山东省淄博市2025届高三下学期3月模拟考试淄博一模生物pdf、山东省淄博市2025届高三下学期3月模拟考试淄博一模生物答案docx、山东省淄博市2025届高三下学期3月模拟考试淄博一模生物答案pdf等3份试卷配套教学资源,其中试卷共10页, 欢迎下载使用。
一、选择题:本题共 15 小题,每小题 2 分,共 30 分。每小题给出的四个选项中,只有一 个选项符合题目要求。
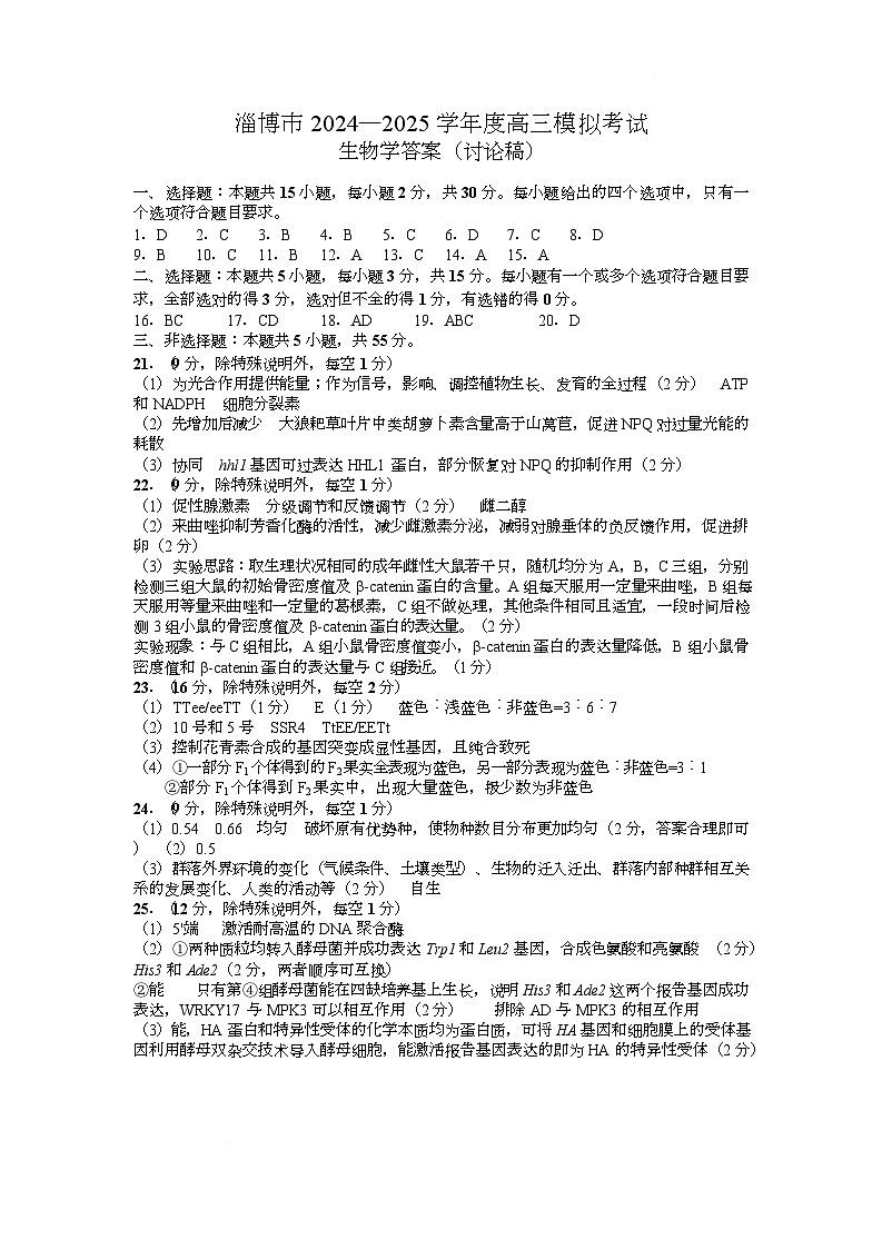
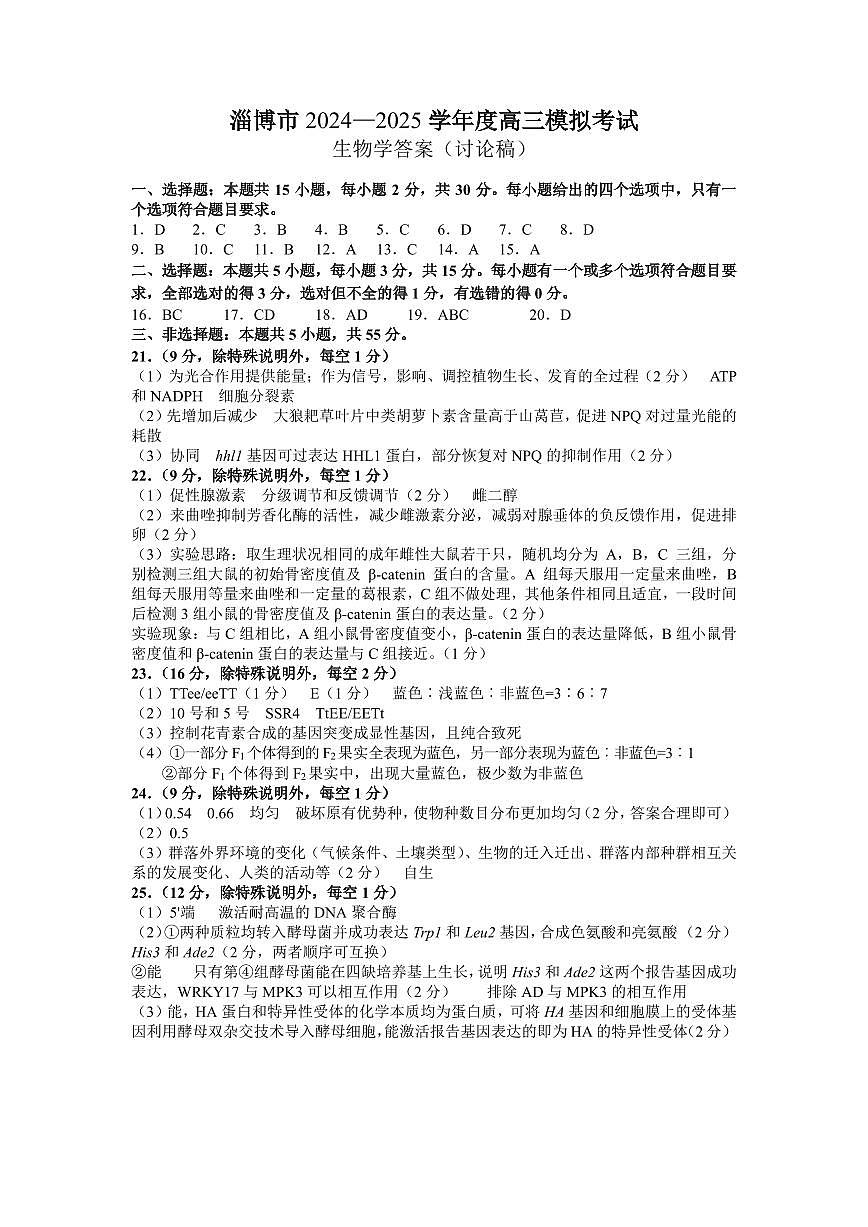
1.D 2.C 3.B 4.B 5.C 6.D 7.C 8.D 9.B 10.C 11.B 12.A 13.C 14.A 15.A
二、选择题:本题共 5 小题,每小题 3 分,共 15 分。每小题有一个或多个选项符合题目要
求,全部选对的得 3 分,选对但不全的得 1 分,有选错的得 0 分。
16.BC 17.CD 18.AD 19.ABC 20.D
三、非选择题:本题共 5 小题,共 55 分。
21.(9 分,除特殊说明外,每空 1 分)
(1)为光合作用提供能量;作为信号,影响、调控植物生长、发育的全过程(2 分) ATP 和 NADPH 细胞分裂素
(2)先增加后减少 大狼耙草叶片中类胡萝卜素含量高于山莴苣,促进 NPQ 对过量光能的 耗散
(3)协同 hhl1 基因可过表达 HHL1 蛋白,部分恢复对 NPQ 的抑制作用(2 分) 22.(9 分,除特殊说明外,每空 1 分)
(1)促性腺激素 分级调节和反馈调节(2 分) 雌二醇
(2)来曲唑抑制芳香化酶的活性,减少雌激素分泌,减弱对腺垂体的负反馈作用,促进排
卵(2 分)
(3)实验思路:取生理状况相同的成年雌性大鼠若干只,随机均分为 A,B,C 三组,分别
检测三组大鼠的初始骨密度值及β-catenin 蛋白的含量。A 组每天服用一定量来曲唑,B 组每
天服用等量来曲唑和一定量的葛根素,C 组不做处理,其他条件相同且适宜,一段时间后检
测 3 组小鼠的骨密度值及β-catenin 蛋白的表达量。(2 分)
实验现象:与 C 组相比,A 组小鼠骨密度值变小,β-catenin 蛋白的表达量降低,B 组小鼠骨 密度值和β-catenin 蛋白的表达量与 C 组接近。(1 分)
23.(16 分,除特殊说明外,每空 2 分)
(1)TTee/eeTT(1 分) E(1 分) 蓝色︰浅蓝色︰非蓝色=3︰6︰7 (2)10 号和 5 号 SSR4 TtEE/EETt
(3)控制花青素合成的基因突变成显性基因,且纯合致死
(4)①一部分 F1 个体得到的 F2 果实全表现为蓝色,另一部分表现为蓝色︰非蓝色=3︰1
②部分 F1 个体得到 F2 果实中,出现大量蓝色,极少数为非蓝色
24.(9 分,除特殊说明外,每空 1 分)
(1)0.54 0.66 均匀 破坏原有优势种,使物种数目分布更加均匀(2 分,答案合理即可 ) (2)0.5
(3)群落外界环境的变化(气候条件、土壤类型)、生物的迁入迁出、群落内部种群相互关 系的发展变化、人类的活动等(2 分) 自生
25.(12 分,除特殊说明外,每空 1 分) (1)5'端 激活耐高温的 DNA 聚合酶
(2)①两种质粒均转入酵母菌并成功表达 Trp1 和 Leu2 基因,合成色氨酸和亮氨酸 (2 分) His3 和 Ade2(2 分,两者顺序可互换)
②能 只有第④组酵母菌能在四缺培养基上生长,说明 His3 和 Ade2 这两个报告基因成功
表达,WRKY17 与 MPK3 可以相互作用(2 分) 排除 AD 与 MPK3 的相互作用
(3)能 ,HA 蛋白和特异性受体的化学本质均为蛋白质,可将 HA 基因和细胞膜上的受体基
因利用酵母双杂交技术导入酵母细胞,能激活报告基因表达的即为 HA 的特异性受体(2 分)
相关试卷
这是一份山东省淄博市、滨州市2025届高三高考模拟考试(淄博、滨州一模)生物试题(含答案),文件包含山东省淄博市滨州市2025届高三模拟考试生物pdf、山东省淄博市滨州市2025届高三模拟考试生物答案pdf等2份试卷配套教学资源,其中试卷共9页, 欢迎下载使用。
这是一份2025届山东省淄博市高考一模生物试题 含解析,共26页。
这是一份2024届山东省淄博市高三一模生物试题,文件包含2024word_淄博市高三一模考试生物docx、扫描件_淄博市高三一模考试生物pdf、生物答案淄博docx等3份试卷配套教学资源,其中试卷共17页, 欢迎下载使用。
相关试卷 更多
- 1.电子资料成功下载后不支持退换,如发现资料有内容错误问题请联系客服,如若属实,我们会补偿您的损失
- 2.压缩包下载后请先用软件解压,再使用对应软件打开;软件版本较低时请及时更新
- 3.资料下载成功后可在60天以内免费重复下载
免费领取教师福利

