若您为此资料的原创作者,认为该资料内容侵犯了您的知识产权,请扫码添加我们的相关工作人员,我们尽可能的保护您的合法权益。
还剩5页未读,
继续阅读
所属成套资源:山东省淄博市2025届高三下学期模拟考试(高考一模)
成套系列资料,整套一键下载
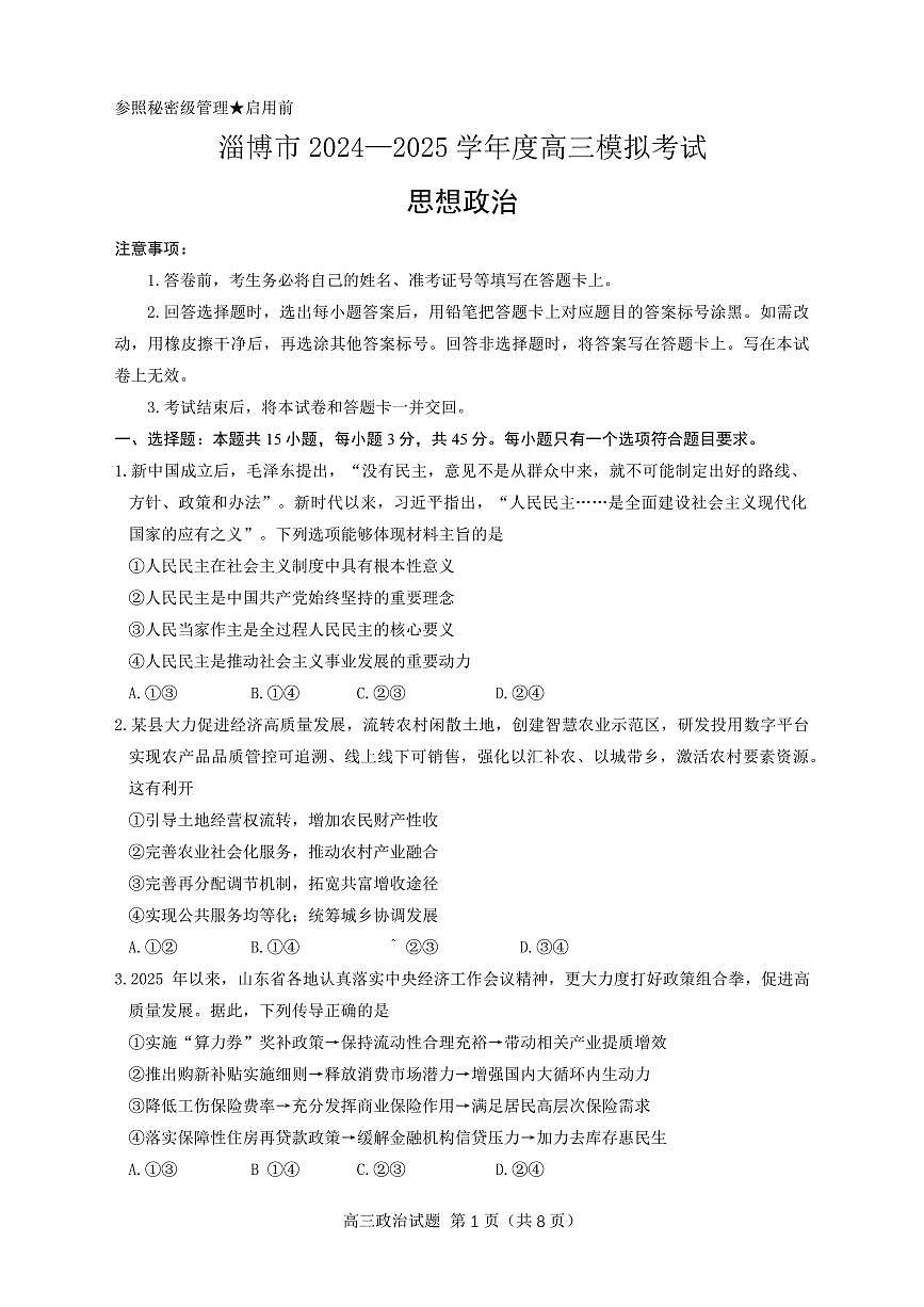
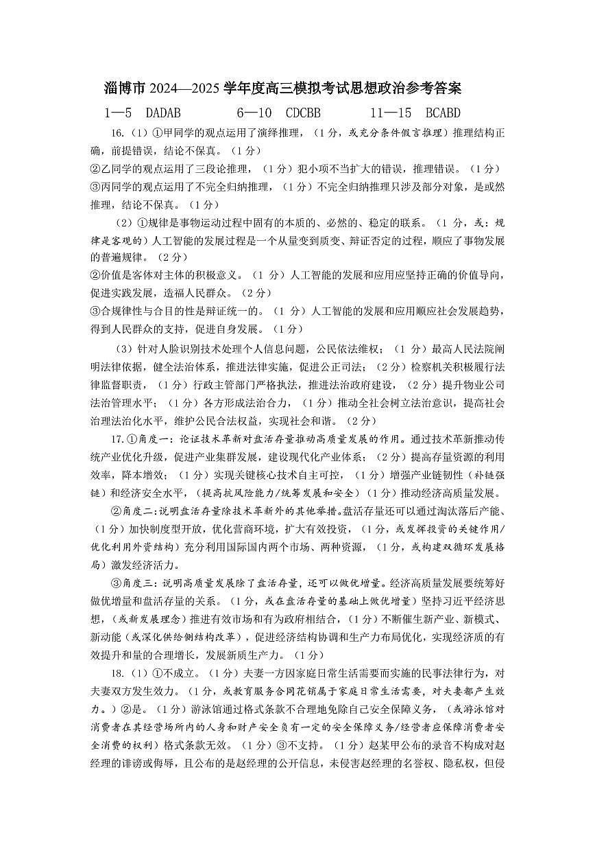
山东省淄博市2025届高三下学期模拟考试(高考一模)政治试题
展开
这是一份山东省淄博市2025届高三下学期模拟考试(高考一模)政治试题,文件包含山东省淄博市2025届高三下学期3月模拟考试淄博一模政治pdf、山东省淄博市2025届高三下学期3月模拟考试淄博一模政治答案pdf等2份试卷配套教学资源,其中试卷共10页, 欢迎下载使用。
相关试卷
山东省淄博市、滨州市2025届高三高考模拟考试(淄博、滨州一模)政治试题(含答案):
这是一份山东省淄博市、滨州市2025届高三高考模拟考试(淄博、滨州一模)政治试题(含答案),文件包含山东省淄博市滨州市2025届高三模拟考试政治pdf、山东省淄博市滨州市2025届高三模拟考试政治答案pdf等2份试卷配套教学资源,其中试卷共10页, 欢迎下载使用。
2024届山东省淄博市高三一模政治试题:
这是一份2024届山东省淄博市高三一模政治试题,共17页。
2024届山东省淄博市高三下学期一模考试 政治试题:
这是一份2024届山东省淄博市高三下学期一模考试 政治试题,文件包含2024届山东省淄博市高三下学期一模考试政治pdf、2024届山东省淄博市高三下学期一模考试政治答案pdf等2份试卷配套教学资源,其中试卷共6页, 欢迎下载使用。
相关试卷 更多
资料下载及使用帮助
版权申诉
- 1.电子资料成功下载后不支持退换,如发现资料有内容错误问题请联系客服,如若属实,我们会补偿您的损失
- 2.压缩包下载后请先用软件解压,再使用对应软件打开;软件版本较低时请及时更新
- 3.资料下载成功后可在60天以内免费重复下载
版权申诉
免费领取教师福利

