黑龙江省大庆实验中学2024-2025学年高二下学期开学质量检测生物试题(原卷版+解析版)
展开
这是一份黑龙江省大庆实验中学2024-2025学年高二下学期开学质量检测生物试题(原卷版+解析版),共52页。试卷主要包含了满分100分,考试时间90分钟, 雪卡毒素是从毒鱼体中, 人体激素的发现来自相关实验等内容,欢迎下载使用。
生物学科试题
说明:1.请将答案填涂在答题卡的指定区域内。
2.满分100分,考试时间90分钟。
一、单项选择题(本大题共35小题,每小题1分,共35分。在每小题给出的四个选项中,只有一项符合题目要求。)
1. 人在进行一定强度的体力劳动后,手掌或脚掌上可能会磨出水疱。一段时间后水疱可自行消失。下列有关说法不正确的是( )
A. 水疱中的液体属于人体内环境,其成分中蛋白质的含量最高
B. 水疱主要是由血浆中的水大量渗出到组织液形成的
C. 水疱自行消失是因为其中的液体可以渗入毛细血管和毛细淋巴管
D. 水疱的形成和消失说明内环境中物质是不断更新的
2. 考试时,你的阅读、理解是靠神经系统完成的;你的呼吸、心跳等也受神经系统的调控。下列有关神经系统及其调节的叙述,错误的是( )
A. 神经系统由脑神经和脊神经组成
B. 反射是神经调节的基本方式
C. 低级神经中枢会受相应高级神经中枢的调控
D. 神经元中树突和轴突末端的细小分支叫作神经末稍,它们分布在全身各处
3. 在游乐园乘坐过山车时,有些人会感到极度紧张,心跳加快、呼吸急促并大声尖叫。上述反应过程中,神经系统发挥了重要作用。下列有关神经系统的叙述,错误的是( )
A. 组成神经系统的细胞主要包括神经元和神经胶质细胞两大类
B. 呼吸急促与脑干有关,脑干是调节呼吸作用的基本活动中枢,是维持生命的必要中枢
C. 惊恐引起的心跳与呼吸的变化由内脏运动神经控制,是不随意的
D. 自主神经系统是脊神经的一部分,包括交感神经和副交感神经
4. 恐惧反射是一种条件反射,其建立的过程见下图,丙所示小鼠已建立起该反射。下列叙述错误的是( )
A. 恐惧反射的建立提高了小鼠应对复杂环境变化的能力
B. 图甲中的声音属于无关刺激,图乙中的电击属于条件刺激
C. 恐惧反射建立后要维持下去,还需要非条件刺激的强化
D. 若长期只给声音刺激,小鼠的恐惧反射会消退,该过程需要大脑皮层参与
5. 雪卡毒素是从毒鱼体中(如珊瑚鱼内脏、肌肉)发现的,毒性非常强。它能抑制乙酰胆碱酯酶的活性,乙酰胆碱酯酶会分解乙酰胆碱;它还是一种很强的钠通道激活毒素。下列叙述正确的是( )
A. 乙酰胆碱酯酶分解乙酰胆碱不利于稳态的调节
B. 雪卡毒素会导致神经肌肉突触间乙酰胆碱的量增多
C. 该毒素很强的钠通道激活特性,不利于动作电位的产生和维持
D. 乙酰胆碱酯酶的活性被抑制会导致兴奋不能传递到下一个神经元
6. 人体激素的发现来自相关实验。下列是发现部分激素实验的相关叙述,正确的是( )
A. 在盐酸的作用下,胰腺细胞分泌促胰液素,进而促进胰液分泌
B. 利用小狗正常胰腺的提取液可治疗因摘除正常胰腺而患糖尿病的小狗
C. 重新植入睾丸可恢复先前摘除睾丸公鸡求偶等行为,证明睾酮是其性激素
D. 抑制胰蛋白酶的活性,可直接提取正常胰腺中的胰岛素
7. 机体内各种激素彼此关联,相互影响,共同参与调节同一生理功能。下列对激素间相互关系的描述,正确的是( )
A. 胰岛素与胰高血糖素都对血糖的稳定起作用,二者为协同关系
B. 胰岛素可降低血糖,肾上腺素可使血糖升高,二者作用相抗衡
C. 雌激素和雄激素都抑制垂体分泌促性腺激素,二者为协同关系
D. 生长激素可促进生长,甲状腺激素可促进发育,二者作用相抗衡
8. 关于动植物体内产生的激素,相关分析正确的是( )
A. 动植物体内都有特定的合成、分泌激素的腺体
B. 动植物激素都属于小分子有机物,可被运输进细胞
C. 动植物激素都属于调节生命活动的信息分子
D. 在动植物体内,除作用部位外,其他部位检测不到激素的存在
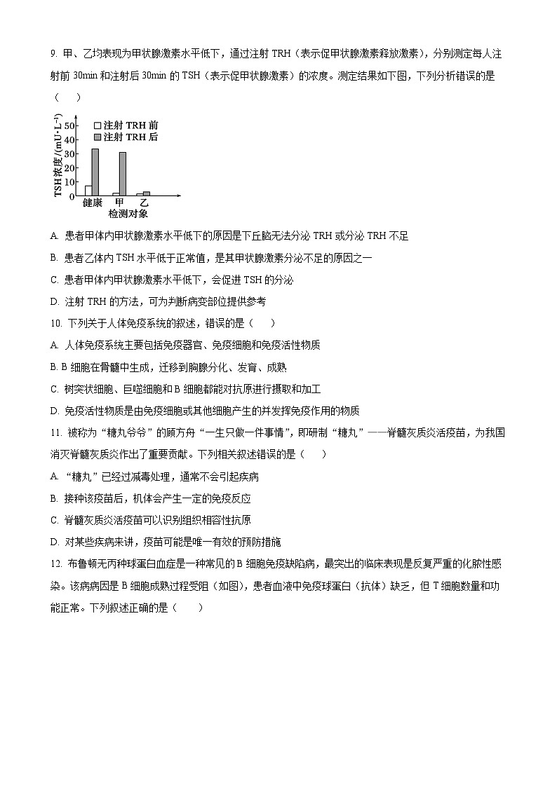
9. 甲、乙均表现为甲状腺激素水平低下,通过注射TRH(表示促甲状腺激素释放激素),分别测定每人注射前30min和注射后30min的TSH(表示促甲状腺激素)的浓度。测定结果如下图,下列分析错误的是( )
A. 患者甲体内甲状腺激素水平低下的原因是下丘脑无法分泌TRH或分泌TRH不足
B. 患者乙体内TSH水平低于正常值,是其甲状腺激素分泌不足的原因之一
C. 患者甲体内甲状腺激素水平低下,会促进TSH的分泌
D. 注射TRH的方法,可为判断病变部位提供参考
10. 下列关于人体免疫系统的叙述,错误的是( )
A. 人体免疫系统主要包括免疫器官、免疫细胞和免疫活性物质
B. B细胞在骨髓中生成,迁移到胸腺分化、发育、成熟
C. 树突状细胞、巨噬细胞和B细胞都能对抗原进行摄取和加工
D. 免疫活性物质是由免疫细胞或其他细胞产生的并发挥免疫作用的物质
11. 被称为“糖丸爷爷”的顾方舟“一生只做一件事情”,即研制“糖丸”——脊髓灰质炎活疫苗,为我国消灭脊髓灰质炎作出了重要贡献。下列相关叙述错误的是( )
A. “糖丸”已经过减毒处理,通常不会引起疾病
B. 接种该疫苗后,机体会产生一定的免疫反应
C. 脊髓灰质炎活疫苗可以识别组织相容性抗原
D. 对某些疾病来讲,疫苗可能是唯一有效的预防措施
12. 布鲁顿无丙种球蛋白血症是一种常见的B细胞免疫缺陷病,最突出的临床表现是反复严重的化脓性感染。该病病因是B细胞成熟过程受阻(如图),患者血液中免疫球蛋白(抗体)缺乏,但T细胞数量和功能正常。下列叙述正确的是( )
A. 布鲁顿无丙种球蛋白血症属于非特异性免疫缺陷病
B. 该病患者的前B细胞和浆细胞都明显低于正常范围
C 该病患者对多数细胞内寄生微生物完全不具有免疫能力
D. 可利用骨髓移植替换患者体内异常的造血干细胞治疗
13. 应激是一个以神经内分泌反应为基础,涉及整体、器官和细胞等多个层面的全身性反应。下图示为神经系统、内分泌系统和免疫系统共同调节机体的应激反应。动物实验表明切除双侧肾上腺后,动物几乎不能适应任何应激环境,再注射GC(糖皮质激素)动物可恢复其抗损伤的应激能力。下列说法错误的是( )
A. 神经系统、内分泌系统、免疫系统间存在相互调节,通过信息分子构成一个复杂网络
B. 神经调节、体液调节和免疫调节的实现都离不开信息分子
C. 应激反应调节机制体现出反馈调节和分级调节
D. 如果仅切除肾上腺皮质保留肾上腺髓质,动物仍能适应应激环境
14. 如图是关于生长素发现的部分实验过程,请结合所学知识判断,下列说法错误的是( )
A. 科学家发现植物生长素的科研实验顺序为②③⑤①④
B. ⑤实验的结论:胚芽鞘尖端产生的“影响”可以透过琼脂块传递给下部
C. ④所示的实验缺少空白琼脂块作为对照的实验
D. 实验①②③都能证明单侧光照射能够引起胚芽鞘尖端产生的“影响”发生横向运输
15. 下列关于生长素的说法,正确的有( )
①植物幼嫩叶片中的色氨酸经过一系列反应可转变成生长素
②顶芽合成的生长素通过自由扩散运输到侧芽
③幼芽、幼叶和发育中的种子都能产生大量的生长素
④生长素相对集中分布在生长旺盛的部分
⑤在成熟组织中,生长素可以通过疏导组织进行非极性运输
⑥生长素在细胞水平上起着促进细胞伸长生长、诱导细胞分化等作用
⑦生长素发挥作用时首先要与生长素受体特异性结合
A. ②③④⑥⑦B. ②③④⑤⑥C. ①④⑤⑥⑦D. ①②④⑥⑦
16. 环境因素参与调节植物的生命活动。下列现象与其主要环境影响因素不相符的是( )
A. ①B. ②C. ③D. ④
17. 休眠与萌发过程不仅是种子生命周期的关键,而且对农业生产具有重要影响。下列相关叙述错误的是( )
A. 种子的休眠与萌发受多种激素调节,其中脱落酸和赤霉素两种内源激素发挥重要作用
B. 光照和温度是影响种子休眠与萌发的两个关键环境因素
C. 种子萌发后根能朝地下生长,是因为根中具有感受重力的物质和细胞,将重力信号转换成合成生长素的信号,进而调节根的生长方向
D. 不同植物的种子萌发对光的需求不一样,有些植物的种子萌发甚至受光的抑制
18. 对黑龙江省大庆市龙凤湿地进行相关生物学调查。下列各项中正确的是( )
A. 用标记重捕法调查鸟类物种数量季节性变化
B. 用样方法调查某种鸟类巢穴的密度和分布情况
C. 用抽样检测法调查湿地中各种浮游植物的准确数量
D. 用黑光灯诱捕法调查湿地边缘土壤中鼠妇的种群密度
19. 下图为某人工池塘中鲫鱼种群的数量特征模型。下列分析正确的是( )
A. 图中的丙为年龄结构,可预测种群数量变化
B. 图中未表示出的种群数量特征还有迁入率和迁出率等
C. 种群密度能准确反映出种群数量的变化趋势
D. 池塘养鱼过程中投放饲料可持续增加鲫鱼的种群数量
20. 关于下列四幅图的表述,正确的是( )
A. 若种群的年龄结构如图甲所示,则该种群出生率约等于死亡率
B. 图乙种群数量呈“S”形增长,种群密度对其增长的制约逐渐减弱
C. 图丙中两种草履虫的数量此消彼长,彼此之间为种间竞争关系
D. 图丁中植物群落结构的分层现象是由于动物的分层导致的
21. 调查小组利用红外触发相机统计迁入适宜环境的某种动物种群数量,结果如下图所示。下列叙述正确的是( )
A. 此动物种群增长曲线呈“S”形,当达到d点后种群数量保持不变
B. 在b点时,该种群的增长速率最大,出生率增大,死亡率为零
C. 用标记重捕法调查种群密度时,若重捕过程中被标记的个体易被捕食,则调查结果将偏大
D. 气候条件变化不会改变图中d点对应的种群数量的大小
22. 同域共存是指一些生物生存在同一个区域,由于竞争关系而导致对环境的需求发生错位的现象。譬如共同生活在某岛屿上的两种安乐蜥,通过摄取不同食物的方式实现了同域共存。下列属于同域共存的是( )
A. 同一草原上生活的非洲狮以斑鬣狗为食
B. 豆科植物和根瘤菌共同生活,相互依存
C. 高海拔地区田鼠和鼹鼠在不同时间出来觅食
D. 细菌与其体内的噬菌体均利用培养基中的氨基酸
23. 下列关于“探究培养液中酵母菌种群数量的变化”实验操作叙述错误的是( )
A. 为减小误差,应从静置的培养液中吸取适量进行计数
B. 计数时先将盖玻片放在血细胞计数板的计数室上,再将培养液滴于盖玻片边缘
C. 完成滴加培养液的操作后,待酵母菌全部沉降到计数室底部再进行计数
D. 若一个小方格内酵母菌过多可将培养液适当稀释后再计数
24. 文须雀钟情大庆,四季不离开,老百姓又称其为“苇鸟”,其在生物多样性和生态平衡方面具有重要意义。下列叙述错误的是( )
A. 食物是影响文须雀种群数量变化的密度制约因素
B. 若将人工繁育的文须雀放生到野外可提高其环境容纳量
C. 文须雀作为消费者能够加快生态系统的物质循环
D. 限制在文须雀主要分布区内的开发建设行为很可能有利于其种群发展
25. 下列关于生物群落和生态系统的叙述,正确的是( )
A. 演替达到相对稳定的阶段后,群落内物种组成不再变化
B. 生态系统的结构是指由生产者和消费者构成的食物链和食物网
C. 热带雨林比温带针阔叶混交林的抵抗力稳定性低
D. 秸秆还田可为土壤微生物提供物质和能量,并可改善土壤结构
26. 不同群落的外貌特征存在明显的差异,群落内部生物的特征对环境具有适应性。下列叙述错误的是( )
A. 森林中生长的植物为乔木和灌木,没有草本植物
B. 草原生物群落中的动物大多都具有挖洞和快速奔跑的特点
C. 热带雨林中的乔木高大挺直,分支少、叶片大,以利于争夺阳光
D. 荒漠中的沙鼠具有与周围环境一致的沙土色,有利于逃避敌害
27. 某实验小组拟调查土壤中小动物类群的丰富度。下列实验方法不合理的是( )
A. 随机扫取土壤表层的土样,采集表层土样装入塑料袋中
B. 将无底花盆置于诱虫器上方,开灯后采集小动物
C. 采集到的小动物可以放入体积分数为70%的酒精溶液中
D. 借助放大镜、体视显微镜对小动物进行观察时,应一边观察一边做好记录
28. 1883年8月,印度尼西亚喀拉喀托火山爆发,岩浆滚滚而出,所到之处生物全部死亡,成了一片裸地,之后某科研小队对火山爆发后该地的环境进行多年监测,记录当地的环境变迁过程。该科研小队对两种优势物种的部分记录结果如图所示(λ表示种群后一年的数量是前一年的倍数)。下列叙述正确的是( )
A. 弃耕农田上进行的演替与火山爆发后该地进行的演替类型不同
B. 据图推测,t4时间点之后草本M的λ会持续减小,直至草本M不存在
C. 只要时间允许,该地区就可以恢复到火山爆发前的生物群落结构
D. 在t1~t2期间,灌木N的λ围绕在1.0上下波动,说明这期间无灌木N的个体死亡
29. 下列有关生态位的叙述,错误的是( )
A. 生态位越宽的生物,适应环境的能力可能越强
B. 生态位的形成一般要经过长期的自然选择
C. 研究小杜鹃的生态位,主要研究其种群数量的变化
D. 不同种群的生态位可以重叠也可以不重叠
30. 研究人员对某池塘生态系统的能量流动进行定量分析,数据如下表所示(能量单位为J·cm-2·a-1,所有肉食性动物作为一个营养级研究)。下列叙述正确的是( )
A. X的数值为20,流入该生态系统的总能量为176J·cm-2·a-1
B. Y中包括植食性动物粪便中的能量
C. 各营养级生物能量流动的过程均相同
D. 未利用的能量将来都会进入下一营养级或流入分解者中
31. 红树林湿地是以红树植物为主体,由滩涂、浅水水域等共同组成的生态系统,如图所示。从海水涨至最高时所淹没的地方至潮水退到最低时露出水面的地方即为潮间带,高潮区、中潮区、低潮区分别依次位于潮间带的上区、中区和下区。下列有关叙述错误的是( )
A. 红树植物可能具有较发达的通气组织
B. 潮间带不同区域内植物的分布主要体现了群落的垂直结构
C. 引种红树时保留原有物种,有利于提高生态系统的稳定性
D. 与高潮区相比,适应水体生活的底栖动物在低潮区中的种类数可能更多
32. 由于DDT严重危害生物健康且不易降解,许多国家禁用DDT。但DDT能杀灭按蚊,有效控制疟疾的传播,因此2006年世界卫生组织宣布允许非洲国家重新使用DDT,使得非洲疟疾的新增病例大幅下降。下列叙述不合理的是( )
A. DDT会沿着食物链逐渐在生物体内聚集,最终积累在食物链的顶端
B. DDT不易降解,不会生物圈中大面积扩散
C. 在严格管控的情况下,DDT可以局部用于预防疟疾
D. DDT不易降解表明不是所有物质都能较快地通过食物链回归到非生物环境
33. 下列关于生态系统稳定性的叙述,正确的是( )
A. 生态系统的稳定性是指生态系统维持自身结构与功能处于相对平衡状态的能力
B. 封山育林能有效提高生态系统的稳定性,是因为延长了生态系统中的食物链
C. 生态系统具有一定的自我调节能力,正反馈调节是其具备自我调节能力的基础
D. 不同的生态系统,抵抗力稳定性和恢复力稳定性的强度不同
34. 在某一栎林中,第一营养级生物为栎树,第二营养级生物为昆虫,第三营养级生物为蛙、蜥蜴和鸟,第四营养级生物为蛇。该栎林数量金字塔的示意图是( )
A. B. C. D.
35. 沿海生态系统中,海草固定的碳部分被运输到根和根状茎,凋落物会释放溶解性有机碳,并通过水流输出生态系统或被浮游细菌分解,过程如下图所示。下列分析错误的是( )
A. 海草属于生产者,分解沉积物的浮游细菌属于分解者
B. 碳在生物群落与非生物环境间的循环主要以CO2形式进行
C. 碳元素主要通过海草等植物的光合作用进入生物群落
D. 由图可知,碳元素可在生物群落内反复循环利用
二、不定项选择题(本大题共5小题,每小题2分,共10分。在每小题给出的四个选项中,有一项或多项符合题目要求。全部选对得2分,选对但不全得1分,有选错得0分。)
36. 2025年2月7日至14日,哈尔滨亚洲冬季运动会盛大举行。大批游客来到哈尔滨,体验了一把“冰雪大世界”。一般情况下,人在进入寒冷环境后,局部体温会发生一定的变化,经过机体调节,体温又可以恢复正常。下列有关人体体温调节的说法,正确的是( )
A. 代谢产热是机体热量的主要来源,皮肤是人体最主要的散热器官
B. 进入寒冷环境后,皮肤血管舒张,血流量增多,汗腺分泌减少,散热减少
C 寒冷刺激下人体可通过“下丘脑—垂体—肾上腺髓质轴”来参与体温平衡调节
D. 人如果在寒冷的环境中停留过久,机体产热不足以补偿散热,体温就会降低
37. 研究人员把生理状况相同的水稻的根用不同强度的单侧光照射相同时间后,生长状况如图1所示,黑暗、弱光、强光条件下测得的α分别为0°、17.5°、35.5°.已知光照不会影响生长素的合成。研究人员测定不同处理后根尖向光侧和背光侧的生长素含量,结果如图2所示。以下分析错误的是( )
A. 与弱光相比,强光对生长素在根尖的分布影响程度更大
B. 由图1结果可知,若逐渐增加单侧光光照强度,α角的数值也会逐渐增加
C. 由图2结果可知,水稻根向光侧生长素含量变化还可能与生长素分解有关
D. 水稻根在单侧光照射后的生长状况可能与根对生长素的敏感度有关
38. 生活型是生物对外界环境适应的外部表现形式,同一生活型的生物体形态相似,且在适应特点上也相似,生态学家Raunkiaer以不良季节时休眠芽的着生位置为标准,将陆生植物生活型划分为高芽位植物、地上芽植物、地面芽植物、隐芽植物和一年生植物五类。下列叙述正确的是( )
A. 不同植物表现出同一种生活型是它们对相同环境进行适应的结果
B. 群落中各类生活型植物的数量比能够反映群落所处环境的气候特点
C. 陆生群落的垂直分层现象是不同生活型植物在空间垂直排列的结果
D. 生活型是研究植物生态位的内容之一,生活型相同的生物占据相同的生态位
39. 人类基因D编码红细胞表面的RhD蛋白,其等位基因d不编码蛋白质。基因型为DD或Dd的被称为Rh阳性(Rh+),基因型为dd被称为Rh阴性(Rh-),人的血清中不存在抗RhD蛋白的天然抗体,只有当Rh⁻的人接受Rh+人的血液后,才会通过免疫反应产生该抗体。在一定比例的新生儿中会出现溶血现象,具体过程如下图所示。下列说法不正确的有( )
A. 新生儿溶血现象的实质是一种抗原—抗体反应
B. Rh阴性女性与Rh阳性男性婚配,若第一胎为Rh阳性,则其第二胎一定发生新生儿溶血
C. 在RhD抗体的产生过程中,辅助性T细胞的作用是将抗原呈递给B细胞
D. 为防止第二胎新生儿溶血,可在第一胎分娩后及时给母亲注射RhD抗体以清除RhD蛋白
40. 乌鳢俗称黑鱼,它生性凶猛,常能吃掉某个湖泊或池塘里的其他所有鱼类,甚至不放过自己的幼鱼,是人工鱼塘中的顶级捕食者。某人工鱼塘中混入了一些黑鱼,部分能量流动关系如下图所示。下列相关叙述正确的是( )
A. 流经投放饵料的人工鱼塘的总能量多于生产者固定的总能量
B. 图甲中B1可以表示生产者中未利用部分的能量
C. 图乙中初级消费者用于自身生长发育繁殖的能量可用图乙中的X表示
D. 乌鳢捕食初级消费者后未同化部分的能量包含在图乙的Z中
三、非选择题(本大题共5小题,共55分)
41. 排尿是受中枢神经系统控制的复杂反射活动。膀胱逼尿肌舒张,尿道括约肌收缩,膀胱内贮存的尿液不致外流。如图是与人体尿液形成、排出相关的部分调节简图,数字代表结构。请回答下列问题:
(1)人体直接完成排尿反射的神经中枢位于脊髓,脊髓对膀胱扩大和缩小的控制是由________支配的,其中________兴奋,会导致膀胱缩小。
(2)排尿反射发生时,膀胱壁逼尿肌的收缩使膀胱内压更加升高,进一步刺激牵张感受器,使脊髓排尿初级中枢更加兴奋,通过相关神经进一步加强膀胱壁逼尿肌的收缩,加速尿液排出,此过程为________(填“正反馈调节”或“负反馈调节”)。
(3)在医院做尿检时,在无尿意的情况下往往也能排出适量尿液,但不属于反射,原因是__________。
(4)某患者神经系统部分受损,若该患者不能自主控制排尿而出现尿失禁,推测其受损的部位可能是图中的________(填数字,答出2点)部位:若某人图中的④受损,则可能造成的现象是________。
42. 下图表示人体过敏反应发生的基本过程。请据图回答下列问题:
(1)过敏反应是由于免疫系统的________功能异常导致的。过敏反应的特点是________(答出2点)。
(2)图示过程中细胞①②③④中无识别过敏原功能的细胞是________(填序号)。
(3)图中的两处过敏原________(填“是”或“不是”)相同的过敏原,判断依据是________。
(4)有些药物可缓解过敏症状,据图分析,这些药物的作用机理可能是________(答出1点)。
43. 某兴趣小组用生长素类调节剂2,4-D对某植物进行了两次实验并得到甲、乙两图所示结果,图甲中两条曲线分别表示不同浓度2,4-D对该植物茎和根生长的影响;图乙是用不同浓度的2,4-D溶液处理该植物的扦插枝条生根的情况。回答下列问题:
(1)与植物激素相比,植物生长调节剂具有___________等优点,图甲中的曲线显示2,4-D对该植物具有___________的作用,曲线①表示2,4-D对___________(填“根”或“茎”)生长的影响。
(2)据图乙分析,该小组的同学认为12ppm并不一定是促进该植物生根的最适2,4-D浓度,理由是___________。欲探究促进该植物生根的最适浓度,可在该实验的基础上进行实验。实验思路:_________。
44. 崇明东滩鸟类国家自然保护区位于长江入海口,是重要的水鸟越冬区,每年有数万只水鸟于10月至次年2月在崇明东滩越冬。某研究团队以4种占优势的水鸟为研究对象,调查了它们的种群数量、在不同觅食生境出现的概率和主要的食物种类等,结果如下表所示。生境1为低潮盐沼—光滩带,宽度为2000m左右;生境2为海三棱藨草带,宽度为400m左右;生境3为海堤内鱼塘—芦苇区,芦苇在植物群落中占优势。请回答下列问题:
(1)区别以上三个生境的生物群落的重要特征是________;该调查结果并不能反映各个生物群落的物种丰富度,原因是________。
(2)选择觅食生境最相近的两种水鸟是________。从食物种类的角度分析,与绿头鸭存在种间竞争关系的水鸟有________。
(3)群落中每种生物都占据着相对稳定的生态位,这有利于不同生物________,是群落中物种之间及生物与环境间________的结果。
45. 在黄河下游某些地区,洪水泛滥塑造了独特的湿地生态。啮齿类动物会根据洪水情况逃避到高地或洞穴以躲避洪水。洪水过后,它们的数量常常发生显著变化,有的因适应性强、繁殖快而成为优势种。它们啃食植被,对植被的生长和分布产生着影响。狐狸、蛇等常捕食这些啮齿类动物,形成了食物链中的一环。下表为洪水期啮齿类动物数量百分比及它们在捕食者胃内出现的频率。请回答下列问题:
(1)河水泛滥和温度的季节性变化属于影响种群数量的________(填“密度制约因素”或“非密度制约因素”)。
(2)据表中数据分析,河水泛滥期________最有可能灭绝,理由是________。
(3)啮齿类动物数量增加后,蛇利用气味加大捕食从而控制其数量,这体现了生态系统信息传递具有________的作用。捕食者胃内容物中能量的去向有________。
(4)请尝试说出啮齿类动物的繁殖对当地生态环境的影响:________(答出1点)。
大庆实验中学实验一部2023级高二下学期
开学质量检测
生物学科试题
说明:1.请将答案填涂在答题卡的指定区域内。
2.满分100分,考试时间90分钟。
一、单项选择题(本大题共35小题,每小题1分,共35分。在每小题给出的四个选项中,只有一项符合题目要求。)
1. 人在进行一定强度的体力劳动后,手掌或脚掌上可能会磨出水疱。一段时间后水疱可自行消失。下列有关说法不正确的是( )
A. 水疱中的液体属于人体内环境,其成分中蛋白质的含量最高
B. 水疱主要是由血浆中的水大量渗出到组织液形成的
C. 水疱自行消失是因为其中的液体可以渗入毛细血管和毛细淋巴管
D. 水疱的形成和消失说明内环境中物质是不断更新的
【答案】A
【解析】
【分析】组织液、血浆和淋巴液之间的关系:
①血浆和组织液之间的物质交换是双向的,毛细血管壁有一定的通透性,正常情况下除血细胞和大部分血浆蛋白外,其他物质都可以通过毛细血管壁;
②淋巴液与组织液之间的物质交换是单向的,毛细淋巴管的功能是回收组织液,组织液中的一些物质一旦进入毛细淋巴管就成为淋巴,经过淋巴循环汇入血浆;
③淋巴液和血浆之间的物质交换也是单向的,淋巴液在左右锁骨下静脉处流入血浆。
【详解】A、水疱中的液体主要是组织液, 水疱中含量最高的化合物是水,A错误;
B、水疱中的液体主要是组织液,水疱主要是由血浆中的水大量渗出到组织液形成的,B正确;
C、水泡中液体的主要成分是组织液,组织液可单向渗透到淋巴管形成淋巴液,也可和血浆双向渗透,因此水疱自行消失是因为其中的液体可以渗入毛细血管和毛细淋巴管,C正确;
D、内环境的变化会引起机体自动地调节器官和系统的活动,共同维持内环境的相对稳定,水泡的形成和消失说明内环境中物质是不断更新的,D正确。
故选A。
2. 考试时,你的阅读、理解是靠神经系统完成的;你的呼吸、心跳等也受神经系统的调控。下列有关神经系统及其调节的叙述,错误的是( )
A. 神经系统由脑神经和脊神经组成
B. 反射是神经调节的基本方式
C. 低级神经中枢会受相应高级神经中枢的调控
D. 神经元中树突和轴突末端的细小分支叫作神经末稍,它们分布在全身各处
【答案】A
【解析】
【分析】神经系统是机体内对生理功能活动的调节起主导作用的系统,主要由神经组织组成,分为中枢神经系统和周围神经系统两大部分。中枢神经系统又包括脑和脊髓,周围神经系统包括脑神经和脊神经。
【详解】A、人的神经系统就包括中枢神经系统和外周神经系统两部分;中枢神经系统包括脑(大脑、脑干和小脑等,位于颅腔内)和脊髓(位于椎管内);外周神经系统分布在全身各处,包括与脑相连的脑神经和与脊髓相连的脊神经;可见神经系统是由脑、脊髓和与它们相连的脑神经和脊神经组成的,A错误;
B、神经调节的基本方式是反射,反射的结构基础是反射弧,B正确;
C、高级神经中枢是指挥中心,低级神经中枢会受高级神经中枢的调控,C正确;
D、神经元中树突和轴突末端的细小分支叫作神经末稍,它们分布在全身各处,可以支配其他的神经元及其他细胞,D正确。
故选A。
3. 在游乐园乘坐过山车时,有些人会感到极度紧张,心跳加快、呼吸急促并大声尖叫。上述反应过程中,神经系统发挥了重要作用。下列有关神经系统的叙述,错误的是( )
A. 组成神经系统的细胞主要包括神经元和神经胶质细胞两大类
B. 呼吸急促与脑干有关,脑干是调节呼吸作用的基本活动中枢,是维持生命的必要中枢
C. 惊恐引起的心跳与呼吸的变化由内脏运动神经控制,是不随意的
D. 自主神经系统是脊神经的一部分,包括交感神经和副交感神经
【答案】D
【解析】
【分析】1、人的神经系统包括中枢神经系统和外周神经系统两部分, 中枢神经系统包括脑(大脑、脑干和小脑等,位于颅腔内)和脊髓(位于椎管内);外周神经系统分布在全身各处,包括与脑相连的脑神经和与脊髓相连的脊神经,它们都含有传入神经(感觉神经)和传出神经(运动神经)。2、传出神经可分为支配躯体运动的神经(躯体运动神经)和支配内脏器官的神经(内脏运动神经)。
【详解】A、组成神经系统的细胞主要包括神经元和神经胶质细胞,其中神经胶质细胞对神经元具有营养、保护、支持和修复的作用,A正确;
B、脑干有许多重要的生命活动中枢,如心血管中枢、呼吸中枢等,因此呼吸急促与脑干有关,脑干是调节呼吸作用的基本活动中枢,是维持生命的必要中枢,B正确;
C、人在惊恐等紧急状态时交感神经活动占优势,交感神经是自主神经系统组成部分,其功能不受人类的意识支配,不随意的,C正确;
D、自主神经系统属于外周神经系统,包括与脑相连的脑神经和与脊髓相连的脊神经,包括交感神经和副交感神经,D错误。
故选D。
4. 恐惧反射是一种条件反射,其建立的过程见下图,丙所示小鼠已建立起该反射。下列叙述错误的是( )
A. 恐惧反射的建立提高了小鼠应对复杂环境变化的能力
B. 图甲中的声音属于无关刺激,图乙中的电击属于条件刺激
C. 恐惧反射建立后要维持下去,还需要非条件刺激的强化
D. 若长期只给声音刺激,小鼠的恐惧反射会消退,该过程需要大脑皮层参与
【答案】B
【解析】
【分析】反射是最基本的神经活动,分为条件反射和非条件反射.其中,非条件反射是动物和人生下来就具有的,即遗传下来的对外部生活条件特有的稳定的反应方式,在心理发展的早期阶段,这种反应方式提供最基本的生存技能,也就是本能,如:食物反射、防御反射等.条件反射是后天训练出来的。
【详解】A、恐惧反射是一种条件反射,条件反射使机体(小鼠)具有更强的预见性、灵活性和适应性,大大提高了动物对复杂环境变化的能力,A正确;
B、在图甲中,声音最初单独作用时不能引起小鼠的恐惧反射,所以声音属于无关刺激,图乙中,电击能直接引起小鼠产生恐惧反射,不需要经过学习和训练,所以电击属于非条件刺激,B错误;
C、恐惧反射建立后要维持下去,还需要非条件刺激的强化,若长期只给予声音刺激而没有电击强化,这种条件反射就会消退,C正确;
D、条件反射的消退并不是反射弧的简单消失,而是中枢把原先引起兴奋性效应的信号转变为产生抑制性效应的信号,需要大脑皮层的参与。因此,若长期只给声音刺激,小鼠的恐惧反射会消退,该过程需要大脑皮层参与,D正确;
故选B。
5. 雪卡毒素是从毒鱼体中(如珊瑚鱼内脏、肌肉)发现的,毒性非常强。它能抑制乙酰胆碱酯酶的活性,乙酰胆碱酯酶会分解乙酰胆碱;它还是一种很强的钠通道激活毒素。下列叙述正确的是( )
A. 乙酰胆碱酯酶分解乙酰胆碱不利于稳态的调节
B. 雪卡毒素会导致神经肌肉突触间乙酰胆碱的量增多
C. 该毒素很强的钠通道激活特性,不利于动作电位的产生和维持
D. 乙酰胆碱酯酶的活性被抑制会导致兴奋不能传递到下一个神经元
【答案】B
【解析】
【分析】静息时,神经细胞膜对钾离子的通透性大,钾离子大量外流,形成内负外正的静息电位;受到刺激后,神经细胞膜的通透性发生改变,对钠离子的通透性增大,钠离子内流,形成内正外负的动作电位,兴奋部位和非兴奋部位形成电位差,产生局部电流,兴奋传导的方向与膜内电流方向一致。
【详解】A、乙酰胆碱发挥作用后乙酰胆碱酯酶会将其分解,使其不会持续发挥作用,故乙酰胆碱酯酶分解乙酰胆碱有利于稳态的调节,A错误;
B、雪卡毒素能抑制乙酰胆碱酯酶的活性,乙酰胆碱酯酶会分解乙酰胆碱,所以雪卡毒素可以抑制乙酰胆碱被酶分解的过程,从而会使神经肌肉突触间乙酰胆碱的量增加,B正确;
C、动作电位的产生是由于钠离子内流造成的,由题意可知,雪卡毒素是一个很强的钠通道激活毒素,所以会使钠离子内流增多,即雪卡毒素对动作电位的产生和维持起促进作用,C错误;
D、乙酰胆碱酯酶的活性被抑制不会导致兴奋不能传递到下一个神经元,相反乙酰胆碱酯酶的活性被抑制则神经肌肉突触间乙酰胆碱的量增加,兴奋会增多,也会传递到下一个神经元,D错误。
故选B。
6. 人体激素的发现来自相关实验。下列是发现部分激素实验的相关叙述,正确的是( )
A. 在盐酸的作用下,胰腺细胞分泌促胰液素,进而促进胰液分泌
B. 利用小狗正常胰腺的提取液可治疗因摘除正常胰腺而患糖尿病的小狗
C. 重新植入睾丸可恢复先前摘除睾丸公鸡求偶等行为,证明睾酮是其性激素
D. 抑制胰蛋白酶的活性,可直接提取正常胰腺中的胰岛素
【答案】D
【解析】
【分析】促胰液素的发现过程中,沃泰默、斯他林和贝利斯做了如下实验:①稀盐酸→小肠→分泌胰液;②稀盐酸→血液→不分泌胰液;③稀盐酸→小肠(去除通往该段的神经)→分泌胰液;④(稀盐酸+离体小肠黏膜)提取液→血液→分泌胰液。
【详解】A、在盐酸的作用下,小肠黏膜上皮细胞分泌促胰液素,进而促进胰腺分泌胰液,A错误;
B 、小狗正常胰腺的提取液中含有胰蛋白酶,会将胰岛素水解,不可治疗因摘除正常胰腺而患糖尿病的小狗,B错误;
C、重新植入睾丸可恢复先前摘除睾丸公鸡求偶等行为,能说明睾丸与雄性性征有关,不能说明睾酮是其性激素,C错误;
D、由于胰腺分泌的胰蛋白酶会将胰岛素水解,提取有活性的胰岛素之前抑制胰蛋白酶的活性是必要的,D正确。
故选D。
7. 机体内各种激素彼此关联,相互影响,共同参与调节同一生理功能。下列对激素间相互关系的描述,正确的是( )
A. 胰岛素与胰高血糖素都对血糖的稳定起作用,二者为协同关系
B. 胰岛素可降低血糖,肾上腺素可使血糖升高,二者作用相抗衡
C. 雌激素和雄激素都抑制垂体分泌促性腺激素,二者为协同关系
D. 生长激素可促进生长,甲状腺激素可促进发育,二者作用相抗衡
【答案】B
【解析】
【分析】胰岛分泌的主要物质是胰高血糖素和胰岛素。其中胰高血糖素能促进糖原分解,并促进一些非糖物质转化为葡萄糖,从而使血糖水平升高;胰岛素能促进组织细胞加速摄取、利用和储存葡萄糖,从而使血糖水平降低。
【详解】A、胰岛素能降低血糖水平,而胰高血糖素能使血糖水平升高,它们之间的作用相反,属于相抗衡作用,A错误;
B、胰岛素可降低血糖,肾上腺素可使血糖升高,二者作用作用相反,相抗衡,B正确;
C、雌激素和雄激素都抑制垂体分泌促性腺激素,属于负反馈调节,但两者不在同一个生物体内发挥作用,不属于协同关系,C错误;
D、生长激素可促进生长,甲状腺激素可促进生长发育,二者作用相同,为协同关系,D错误。
故选B。
8. 关于动植物体内产生的激素,相关分析正确的是( )
A. 动植物体内都有特定的合成、分泌激素的腺体
B 动植物激素都属于小分子有机物,可被运输进细胞
C. 动植物激素都属于调节生命活动的信息分子
D. 在动植物体内,除作用部位外,其他部位检测不到激素的存在
【答案】C
【解析】
【分析】动物激素的化学成分一般是大分子的有机物。而植物激素的化学成分一般为小分子有机物。它们的功能是相同的,即都能调节生物体的生命活动。
【详解】A、植物没有专门产生激素的腺体,A错误;
B、动物激素中生长激素的化学本质是蛋白质,是生物大分子化合物,激素与受体结合发挥作用,不一定都需要被运进细胞才能发挥作用,B错误;
C、激素是生物体分泌的具有调节作用的物质,参与调节生命活动,C正确;
D、动物激素可以运输到全身各处;植物激素往往分布广泛,只是发挥作用的部位含量较多,D错误。
故选C。
9. 甲、乙均表现为甲状腺激素水平低下,通过注射TRH(表示促甲状腺激素释放激素),分别测定每人注射前30min和注射后30min的TSH(表示促甲状腺激素)的浓度。测定结果如下图,下列分析错误的是( )
A. 患者甲体内甲状腺激素水平低下的原因是下丘脑无法分泌TRH或分泌TRH不足
B. 患者乙体内TSH水平低于正常值,是其甲状腺激素分泌不足的原因之一
C. 患者甲体内甲状腺激素水平低下,会促进TSH的分泌
D. 注射TRH的方法,可为判断病变部位提供参考
【答案】C
【解析】
【分析】1、在甲状腺激素的分级调节中,下丘脑可以分泌促甲状腺激素释放激素作用于垂体,促进垂体分泌促甲状腺激素,该激素可作用于甲状腺,促进甲状腺激素的分泌;但是当甲状腺激素分泌过多时就会反过来抑制下丘脑和垂体的分泌。这属于激素的反馈调节。2、据图中数据可知,患者甲注射TRH30min后,体内TSH浓度基本恢复至正常水平,说明患者甲体内缺乏TRH,故患者可能是下丘脑功能缺陷;患者乙注射TRH30min后,TSH浓度无显著变化,说明患者乙垂体功能缺陷。
【详解】A、据图中数据可知,患者甲注射TRH30min后,体内TSH浓度基本恢复至正常水平,说明患者甲体内缺乏TRH,故患者可能是下丘脑功能缺陷,下丘脑功能缺陷导致不能分泌TRH,不能促进垂体分泌TSH,不能促进甲状腺分泌甲状腺激素,导致甲状腺激素水平低下,A正确;
B、患者乙注射TRH30min后,TSH浓度无显著变化,说明患者乙垂体功能缺陷,分泌TSH较少,导致甲状腺激素分泌不足,B正确;
C、甲状腺激素对下丘脑和垂体有抑制作用,患者甲体内甲状腺激素水平低下,对下丘脑和垂体的抑制作用减弱,C错误;
D、据题意可知,通过注射TRH的方法,可为判断病变部位提供参考,D正确。
故选C。
10. 下列关于人体免疫系统的叙述,错误的是( )
A. 人体免疫系统主要包括免疫器官、免疫细胞和免疫活性物质
B. B细胞在骨髓中生成,迁移到胸腺分化、发育、成熟
C. 树突状细胞、巨噬细胞和B细胞都能对抗原进行摄取和加工
D. 免疫活性物质是由免疫细胞或其他细胞产生的并发挥免疫作用的物质
【答案】B
【解析】
【分析】免疫系统的组成:免疫器官:脾脏、胸腺、骨髓、淋巴结、扁桃体等;免疫细胞:巨噬细胞、树突状细胞、淋巴细胞(T、B);免疫活性物质:抗体、细胞因子和溶菌酶等。
【详解】A、人体免疫系统主要由免疫器官(如扁桃体、淋巴结等)、免疫细胞(如淋巴细胞、树突状细胞、巨噬细胞等)和免疫活性物质(如抗体、细胞因子、溶菌酶等)组成,A正确;
B、B 细胞在骨髓中生成、分化、发育、成熟,T 细胞在骨髓中生成,迁移到胸腺中分化、发育、成熟,B错误;
C、树突状细胞、巨噬细胞和B细胞都属于抗原呈递细胞,都能对抗原进行摄取和加工,然后将抗原信息暴露在细胞表面,以便呈递给其他免疫细胞,C正确;
D、免疫活性物质是由免疫细胞(如浆细胞产生抗体)或其他细胞(如唾液腺细胞分泌溶菌酶等)产生的并发挥免疫作用的物质,D正确。
故选B。
11. 被称为“糖丸爷爷”的顾方舟“一生只做一件事情”,即研制“糖丸”——脊髓灰质炎活疫苗,为我国消灭脊髓灰质炎作出了重要贡献。下列相关叙述错误的是( )
A. “糖丸”已经过减毒处理,通常不会引起疾病
B. 接种该疫苗后,机体会产生一定的免疫反应
C. 脊髓灰质炎活疫苗可以识别组织相容性抗原
D. 对某些疾病来讲,疫苗可能是唯一有效的预防措施
【答案】C
【解析】
【分析】减毒疫苗是将病原微生物(细菌和病毒)在人工条件下使其丧失致病性,但仍保留其繁衍能力和免疫原性,以此制成减毒活疫苗。将减毒品活疫苗接种于人体后,使人体产生一次亚临床感染,类似一次轻型的人工自然感染过程,从而引起与疾病类似的免疫反应,既不会发病,又可以获得抵御这种疾病的免疫力。它在体内的作用时间长,往往只需要接种一次,即可产生稳固的免疫力,这类疫苗有脊髓灰质炎疫苗、麻疹疫苗等。
【详解】A、“糖丸”是用活的脊髓灰质炎病毒制成的减毒疫苗,通常不会引起疾病,A正确;
B、接种脊髓灰质炎活疫苗后,机体会产生一定的免疫反应,产生相应抗体和记忆细胞,使机体对脊髓灰质炎病毒引起的疾病具有抵抗力,B正确;
C、脊髓灰质炎活疫苗为抗原,接种脊髓灰质炎活疫苗后,机体内首先发生的是体液免疫,疫苗不能识别并结合人体内的组织相容性抗原,C错误;
D、疫苗的应用是人们根据免疫反应的规律来设计的,这样可以促进对机体有利的免疫反应,从而维护人体健康,到目前为止,疫苗仍是人类发明的对抗传染病的一件有效的武器,对某些疾病来讲,疫苗可能是唯一有效的预防措施,例如狂犬病,D正确。
故选C。
12. 布鲁顿无丙种球蛋白血症是一种常见的B细胞免疫缺陷病,最突出的临床表现是反复严重的化脓性感染。该病病因是B细胞成熟过程受阻(如图),患者血液中免疫球蛋白(抗体)缺乏,但T细胞数量和功能正常。下列叙述正确的是( )
A. 布鲁顿无丙种球蛋白血症属于非特异性免疫缺陷病
B. 该病患者的前B细胞和浆细胞都明显低于正常范围
C. 该病患者对多数细胞内寄生微生物完全不具有免疫能力
D. 可利用骨髓移植替换患者体内异常的造血干细胞治疗
【答案】D
【解析】
【分析】题图分析,XLA患者由于Btk突变导致合成布鲁顿酪氨酸激酶功能异常,致使B淋巴细胞无法顺利分化成熟而停留在前B细胞阶段,造成周边血液循环系统B淋巴细胞稀少,造成免疫球蛋白数值极低的情形,但是患者T淋巴细胞的数目与功能正常。
【详解】A、题意显示,布鲁顿无丙种球蛋白血症(XLA)是一种常见的B细胞免疫缺陷病,B细胞是体液免疫的中心细胞,因此,布鲁顿无丙种球蛋白血症(XLA)属于特异性免疫缺陷病,A错误;
B、结合题图和分析可知,由于B细胞发育受阻,导致前B细胞不能正常发育为浆细胞,无法合成丙种球蛋白,因此,浆细胞和丙种球蛋白明显低于正常范围,B错误;
C、该病患者表现的是B细胞免疫缺陷,但T细胞的成熟过程无影响,且细胞毒性T细胞是细胞免疫的中心细胞,因而患者对多数细胞内寄生微生物有免疫能力,C错误;
D、利用骨髓移植替换患者体内异常的造血干细胞,使之形成正常的B细胞,D正确。
故选D。
13. 应激是一个以神经内分泌反应为基础,涉及整体、器官和细胞等多个层面的全身性反应。下图示为神经系统、内分泌系统和免疫系统共同调节机体的应激反应。动物实验表明切除双侧肾上腺后,动物几乎不能适应任何应激环境,再注射GC(糖皮质激素)动物可恢复其抗损伤的应激能力。下列说法错误的是( )
A. 神经系统、内分泌系统、免疫系统间存在相互调节,通过信息分子构成一个复杂网络
B. 神经调节、体液调节和免疫调节的实现都离不开信息分子
C. 应激反应调节机制体现出反馈调节和分级调节
D. 如果仅切除肾上腺皮质保留肾上腺髓质,动物仍能适应应激环境
【答案】D
【解析】
【分析】下丘脑释放的促肾上腺皮质激素释放激素作用于垂体,促进促肾上腺皮质激素(ACTH)的释放。肾上腺皮质在ACTH的作用下合成糖皮质激素,糖皮质激素的分泌量达到一定的程度可以抑制下丘脑和垂体的活动,糖皮质激素的分泌存在分级调节和反馈调节。
【详解】A、结合题图可知,下丘脑通过自主神经(包括交感神经和副交感神经)直接支配免疫系统,神经系统、内分泌系统、免疫系统间存在相互调节,通过信息分子构成一个复杂网络,A正确;
B、题图中,细胞因子可作用于垂体和下丘脑,说明垂体和下丘脑相关的细胞可以表达细胞因子受体,细胞因子也可作用于B细胞和细胞毒性T细胞 ,神经调节依靠神经递质,体液调节依靠激素,故神经调节、体液调节和免疫调节的实现都离不开信息分子,B正确;
C、实验表明切除双侧肾上腺后,动物几乎不能适应任何应激环境,再注射GC(糖皮质激素)动物可恢复其抗损伤的应激能力,说明应激反应调节机制体现出反馈调节和分级调节,C正确;
D、动物实验表明切除双侧肾上腺后,几乎不能适应任何应激环境,再注射GC动物可恢复其抗损伤的应激能力,故如果仅切除肾上腺皮质保留肾上腺髓质,机体仍不能分泌GC,动物在损伤应激状态下仍不能存活,D错误。
故选D。
14. 如图是关于生长素发现的部分实验过程,请结合所学知识判断,下列说法错误的是( )
A. 科学家发现植物生长素的科研实验顺序为②③⑤①④
B. ⑤实验的结论:胚芽鞘尖端产生的“影响”可以透过琼脂块传递给下部
C. ④所示的实验缺少空白琼脂块作为对照的实验
D. 实验①②③都能证明单侧光照射能够引起胚芽鞘尖端产生的“影响”发生横向运输
【答案】D
【解析】
【分析】分析图示,表示生长素发现过程的实验,①是拜尔实验,②③是达尔文的实验,④是温特的实验,⑤是詹森的实验。
【详解】A、分析图示可知,表示生长素发现过程的实验,①是拜尔实验,②③是达尔文的实验,④是温特的试验,⑤是詹森的实验,科学家发现植物的生长素的科研实验顺序是②③⑤①④,A正确;
B、序号⑤所表示的实验验证的结论是胚芽鞘尖端产生的刺激(物质)可以透过琼脂块,B正确;
C、实验设计要遵循单一变量和对照性原则,序号④所表示的实验的单一变量是琼脂块是否与胚芽鞘尖端接触过,故④所示的实验缺少空白琼脂块作为对照的实验,C正确;
D、实验①的自变量是胚芽鞘尖端的位置,不具有单侧光照,因此不能验证植物单侧光照射的影响,D错误。
故选D。
15. 下列关于生长素的说法,正确的有( )
①植物幼嫩叶片中的色氨酸经过一系列反应可转变成生长素
②顶芽合成的生长素通过自由扩散运输到侧芽
③幼芽、幼叶和发育中的种子都能产生大量的生长素
④生长素相对集中分布在生长旺盛的部分
⑤在成熟组织中,生长素可以通过疏导组织进行非极性运输
⑥生长素在细胞水平上起着促进细胞伸长生长、诱导细胞分化等作用
⑦生长素发挥作用时首先要与生长素受体特异性结合
A. ②③④⑥⑦B. ②③④⑤⑥C. ①④⑤⑥⑦D. ①②④⑥⑦
【答案】C
【解析】
【分析】1、植物激素:由植物体内产生,能从产生部位运送到作用部位,对植物的生长发育有显著影响的微量有机物,叫作植物激素。
2、生长素的合成、运输与分布
生长素的合成:生长素主要的合成部位是芽、幼嫩的叶和发育中的种子。在这些部位,色氨酸经过一系列反应可转变成生长素。
生长素的运输:在胚芽鞘、芽、幼叶和幼根中,生长素只能从形态学上端运输到形态学下端,而不能反过来运输,也就是只能单方向地运输,称为极性运输。极性运输是一种主动运输。
在成熟组织中,生长素可以通过输导组织进行非极性运输。生长素的非极性运输和其他有机物的运输没有区别。
生长素的分布:生长素在植物体各器官中都有分布,但相对集中分布在生长旺盛的部分,如胚芽鞘、芽和根尖的分生组织、形成层、发育中的种子和果实等处。
3、生长素的生理作用
在植物体内,生长素在细胞水平上起着促进细胞伸长生长、诱导细胞分化等作用;在器官水平上则影响器官的生长、发育,如促进侧根和不定根发生,影响花、叶和果实发育等。
生长素首先与细胞内某种蛋白质--生长素受体特异性结合,引发细胞内发生一系列信号转导过程,进而诱导特定基因的表达,从而产生效应。
【详解】①生长素主要的合成部位是芽、幼嫩的叶和发育中的种子。在这些部位,色氨酸经过一系列反应可转变成生长素,①正确;
②在胚芽鞘、芽、幼叶和幼根中,生长素只能从形态学上端运输到形态学下端,即发生极性运输,因此顶芽合成的生长素通过极性运输也就是主动运输,运输到侧芽,②错误;
③幼芽、幼叶和发育中的种子都能产生生长素,生长素属于植物激素,是含量微小的有机物,③错误;
④生长素在植物体各器官中都有分布,但相对集中分布在生长旺盛的部分,如胚芽鞘、芽和根尖的分生组织、形成层、发育中的种子和果实等处,④正确;
⑤生长素在成熟部位进行的是非极性运输,可以通过疏导组织进行非极性运输,⑤正确;
⑥在植物体内,生长素在细胞水平上起着促进细胞伸长生长、诱导细胞分化等作用,⑥正确;
⑦生长素首先与细胞内某种蛋白质--生长素受体特异性结合,引发细胞内发生一系列信号转导过程,进而诱导特定基因的表达,从而产生效应,⑦正确。综上所述,①④⑤⑥⑦正确,ABD错误,C正确。
故选C。
16. 环境因素参与调节植物的生命活动。下列现象与其主要环境影响因素不相符的是( )
A. ①B. ②C. ③D. ④
【答案】B
【解析】
【分析】年轮形成的原因是:在春夏季细胞分裂快、细胞体积大,在树干上形成颜色较浅的带;在秋冬季细胞分裂慢、细胞体积较小,树干上形成颜色较深的带。
【详解】A、水平放置植株的根由于受到重力的影响,生长素发生横向运输,近地侧生长素浓度大于远地侧,由于根对生长素比较敏感,高浓度的生长素抑制生长,低浓度的生长素促进生长,因此根表现为向地生长,A正确;
B、树木年轮的季节周期性变化与温度变化有关,春夏季细胞分裂快、细胞体积大,在树干上形成颜色较浅的带,在秋冬季细胞分裂慢、细胞体积小,树干上形成颜色较深的带,B错误;
C、很多植物的开花与昼夜长短有关,如菊、水稻则要在白天短于一定的时长才开花;可见菊花在夏季不开花,在秋季开花,与光照长短有关,C正确;
D、有些植物在生长期需要经历一段时期的低温之后才能开花,这种经历低温诱导促使植物开花的作用,称为春化作用,说明温度也参与调节植物的生长发育,D正确。
故选B。
17. 休眠与萌发过程不仅是种子生命周期的关键,而且对农业生产具有重要影响。下列相关叙述错误的是( )
A. 种子的休眠与萌发受多种激素调节,其中脱落酸和赤霉素两种内源激素发挥重要作用
B. 光照和温度是影响种子休眠与萌发的两个关键环境因素
C. 种子萌发后根能朝地下生长,是因为根中具有感受重力的物质和细胞,将重力信号转换成合成生长素的信号,进而调节根的生长方向
D. 不同植物的种子萌发对光的需求不一样,有些植物的种子萌发甚至受光的抑制
【答案】C
【解析】
【分析】赤霉素主要作用是促进细胞伸长,从而引起植株增高,促进种子萌发和果实发育;脱落酸的主要作用是抑制细胞分裂,促进叶和果实的衰老和脱落。
【详解】A、脱落酸可抑制种子萌发,赤霉素可促进种子萌发,种子的休眠与萌发受多种激素共同作用,A正确;
B、有些种子的萌发过程需要光照,温度通过影响酶的活性进而影响种子萌发,即光照和温度是影响种子休眠与萌发的两个关键环境因素,B正确;
C、种子萌发后形成的根总能朝地下生长,是因为植物根中具有感受重力的物质和细胞,可以将重力信号转换成运输生长素的信号,进而实现对根生长的调节,并非是通过影响生长素的合成来调节根的生长方向,C错误;
D、一般种子萌发和光线关系不大,无论在黑暗或光照条件下都能正常进行,但有少数植物的种子,需要在有光的条件下,才能萌发良好,还有一些百合科植物和洋葱、番茄、曼陀罗的种子萌发则为光所抑制,即不同植物的种子萌发对光的需求不一样,D正确。
故选C。
18. 对黑龙江省大庆市龙凤湿地进行相关生物学调查。下列各项中正确的是( )
A. 用标记重捕法调查鸟类物种数量的季节性变化
B. 用样方法调查某种鸟类巢穴的密度和分布情况
C. 用抽样检测法调查湿地中各种浮游植物的准确数量
D. 用黑光灯诱捕法调查湿地边缘土壤中鼠妇的种群密度
【答案】B
【解析】
【分析】对于植物以及活动能力弱、活动范围小的动物采用样方法调查其种群密度;对于活动能力强、活动范围大的动物采用标记重捕法调查其种群密度。
【详解】A、鸟类活动能力强、活动范围广,因此,可用标记重捕法调查某种鸟类种群数量的变化,但如迁徙这样的季节性变化不适合用标记重捕法,A错误;
B、调查鸟类巢穴的密度和分布情况可用样方法进行,B正确;
C、可用抽样检测法对湿地中各种浮游植物的数量进行估测,C错误;
D、鼠妇不具有趋光性,因而不可用黑光灯诱捕法调查湿地边缘土壤中鼠妇的种群密度,D错误。
故选B。
19. 下图为某人工池塘中鲫鱼种群的数量特征模型。下列分析正确的是( )
A. 图中的丙为年龄结构,可预测种群数量变化
B. 图中未表示出的种群数量特征还有迁入率和迁出率等
C. 种群密度能准确反映出种群数量的变化趋势
D. 池塘养鱼过程中投放饲料可持续增加鲫鱼的种群数量
【答案】B
【解析】
【分析】种群的 数量特征:①种群密度:种群最基本的数量特征;②出生率和死亡率、迁入率和迁出率:决定种群数量种群的变化的主要因素;③年龄结构和性别比例:预测种群数量变化的主要依据为年龄结构。
【详解】AB、题图为某人工池塘中鲫鱼种群的数量特征模型,甲为出生率,乙为死亡率,丙能影响出生率从而影响种群密度,丙为性别比例,丁能影响出生率和死亡率,丁为年龄结构,图中的丁为年龄结构,可预测种群数量变化,图中未表示出的种群数量特征还有迁入率和迁出率等,A错误,B正确;
C、种群密度可以准确反应调查种群密度的那个区域内的种群数量,但是无法准确反映出种群数量的变化趋势,群数量的变化趋势受到各种因素的综合影响,C错误;
D、池塘养鱼过程中投放饲料,由于食物来源增加,鲫鱼的种群数量在一定时间内增加,但是由于生存空间有限,鲫鱼种群数量不会持续增加,D错误。
故选B。
20. 关于下列四幅图的表述,正确的是( )
A. 若种群的年龄结构如图甲所示,则该种群出生率约等于死亡率
B. 图乙种群数量呈“S”形增长,种群密度对其增长的制约逐渐减弱
C. 图丙中两种草履虫的数量此消彼长,彼此之间为种间竞争关系
D. 图丁中植物群落结构的分层现象是由于动物的分层导致的
【答案】C
【解析】
【分析】图甲为某种群的年龄结构,其中幼年个体明显多于老年个体,即出生率大于死亡率,因此该种群年龄结构为增长型。
图乙是种群数量的S型增长曲线,在t~t1时期,种群的增长速率逐渐增大,此阶段种群的年龄结构为增长型;在t1时期,种群的增长速率最大,此时种群的年龄结构为增长型;在t1 ~t2时期,种群的增长速率逐渐减小,但种群数量仍在增大,此阶段种群的年龄结构仍为增长型;在t2时期,种群的增长速率为0,种群数量到达最大值,此时年龄结构为稳定性。
图丙中大小草履虫属于竞争关系。
图丁表示植物群落垂直结构上的分层现象,主要与光照条件有关。
【详解】A、年龄结构能预测未来种群的变化趋势,图甲中幼年个体明显多于老年个体,种群的年龄结构为增长型,则该种群出生率可能大于死亡率,种群数量可能会上升,A错误;
B、据分析可知:图乙种群数量呈"S"形增长,种群数量先逐渐增加,最后保持稳定,种群密度对其增长的制约逐渐增强,B错误;
C、图丙中两种草履虫的数量此消彼长,两者争夺相同区域资源,因此他们之间为竞争关系,C正确;
D、图丁中植物群落结构的分层现象是光照条件导致的,动物群落垂直结构是由植物群落垂直结构决定的,D错误。
故选C。
21. 调查小组利用红外触发相机统计迁入适宜环境的某种动物种群数量,结果如下图所示。下列叙述正确的是( )
A. 此动物种群增长曲线呈“S”形,当达到d点后种群数量保持不变
B. 在b点时,该种群的增长速率最大,出生率增大,死亡率为零
C. 用标记重捕法调查种群密度时,若重捕过程中被标记的个体易被捕食,则调查结果将偏大
D. 气候条件变化不会改变图中d点对应的种群数量的大小
【答案】C
【解析】
【分析】S形曲线中,种群数量增长率:开始时,种群的增长率为0;种群数量达到K/2之前,种群的增长率在增大,种群数量增长速度加快;种群数量为K/2时,种群增长率最大,此时种群数量增长速度最快,可见虫害的防治应在K/2点之前;种群数量在K/2~K之间时,受到环境阻力的影响,种群的增长率在减小,种群数量增长速度减慢;种群数量为K时,种群的增长率为0,种群数量到达最大值(K值)。
【详解】A、此动物种群增长曲线呈“S”形,当达到d点后种群数量(K值)处于相对稳定状态,可能会发生改变,A错误;
B、在b点时,该种群的增长速率最大,此时出生率>死亡率,但死亡率不为0,B错误;
C、种群数量=初捕数×重捕数/重捕标计数,若在重捕过程中带有标记的个体易被捕食,则第二次捕获的个体中标记的个体数减少(即重捕标计数减少),因此调查结果将偏大,C正确;
D、气候条件变化会影响种群的环境容纳量,会改变图中d点对应的种群数量的大小,D错误。
故选C。
22. 同域共存是指一些生物生存在同一个区域,由于竞争关系而导致对环境的需求发生错位的现象。譬如共同生活在某岛屿上的两种安乐蜥,通过摄取不同食物的方式实现了同域共存。下列属于同域共存的是( )
A. 同一草原上生活的非洲狮以斑鬣狗为食
B. 豆科植物和根瘤菌共同生活,相互依存
C. 高海拔地区田鼠和鼹鼠不同时间出来觅食
D. 细菌与其体内的噬菌体均利用培养基中的氨基酸
【答案】C
【解析】
【分析】分析同域共存的概念:一些生物生存在同一个区域,由于竞争关系而导致对环境的需求发生错位的现象,即两种或多种生物之间存在竞争关系,选择不同的取食方式适应环境。
【详解】A、同域共存是由于竞争关系而导致对环境的需求发生错位的现象。同一草原上生活的非洲狮和斑鬣狗是捕食关系,不属于同域共存,A错误;
B、豆科植物能为根瘤菌提供所需的有机物,而根瘤菌固定的氮可被豆科植物利用,二者之间是互利共生关系,不属于同域共存,B错误;
C、田鼠和鼢鼠都生活在高海拔地区,选择在不同的时间取食,是同域共存,C正确;
D、噬菌体寄生于细菌中,利用细菌的原料进行增殖,二者构成寄生关系,不属于同域共存,D错误。
故选C。
23. 下列关于“探究培养液中酵母菌种群数量的变化”实验操作叙述错误的是( )
A. 为减小误差,应从静置的培养液中吸取适量进行计数
B. 计数时先将盖玻片放在血细胞计数板的计数室上,再将培养液滴于盖玻片边缘
C. 完成滴加培养液的操作后,待酵母菌全部沉降到计数室底部再进行计数
D. 若一个小方格内酵母菌过多可将培养液适当稀释后再计数
【答案】A
【解析】
【分析】该实验的注意事项:(1)由于酵母就是单细胞微生物,因此计数必须在显微镜下进行;显微镜计数时,对于压线的酵母菌,应只计固定的相邻两个边及其顶角的酵母菌;(2)从试管中吸出培养液进行计数前,需将试管轻轻振荡数次,目的是使培养液中的酵母菌均匀分布,减少误差;(3)每天计算酵母菌数量的时间要固定;(4)溶液要进行定量稀释;(5)本实验不需要设置对照和重复,因为该实验在时间上形成前后对照,只要分组重复实验,获得平均值即可。
【详解】A、从试管中吸出培养液进行计数前,需将试管轻轻振荡数次,目的是使培养液中的酵母菌均匀分布,减少误差,A错误;
B、计数时先将盖玻片放在血细胞计数板的计数室上,再将培养液滴于盖玻片边缘,让培养液自行渗入,不能直接滴入计数室,B正确;
C、完成滴加培养液的操作后,稍待片刻,待酵母菌细胞全部沉降到计数室底部,再将计数板放在显微镜的载物台上计数,可减少实验误差,C正确;
D、血细胞计数板中一个小方格内酵母菌过多时适当稀释培养液,再计数,最后计数的结果需要乘以稀释的倍数,这可减少实验误差,D正确。
故选A。
24. 文须雀钟情大庆,四季不离开,老百姓又称其为“苇鸟”,其在生物多样性和生态平衡方面具有重要意义。下列叙述错误的是( )
A. 食物是影响文须雀种群数量变化的密度制约因素
B. 若将人工繁育的文须雀放生到野外可提高其环境容纳量
C. 文须雀作为消费者能够加快生态系统的物质循环
D. 限制在文须雀主要分布区内的开发建设行为很可能有利于其种群发展
【答案】B
【解析】
【分析】1、种群的特征有:种群密度、出生率和死亡率、迁出率和迁入率、年龄组成和性别比例四个基本特征。种群在单位面积或单位体积中的个体数就是种群密度。环境容纳量是指特定环境所能容许的种群数量的最大值,用K值表示。种群的数量不是固定不变,而是在某值上下波动的。2、估算种群密度常用样方法和标记重捕法,其中样方法适用于调查植物和活动能力弱、活动范围小的动物,而标记重捕法适用于调查活动能力强、活动范围广的动物。
【详解】A、食物对文须雀的影响与其种群数量有关,是影响文须雀种群数量变化的密度制约因素,A正确;
B、环境容纳量是指一定环境条件下所能维持的种群最大数量,人工辅助繁殖震旦鸦雀再放生到野外湿地的措施,并未改变环境条件,故不能提高该湿地中震旦鸦雀种群的环境容纳量,B错误;
C、消费者捕食生产者,文须雀作为消费者能够加快生态系统的物质循环,C正确;
D、限制在文须雀主要分布区内的开发建设行为会保护其栖息环境有利于生物的进化发展,D正确。
故选B。
25. 下列关于生物群落和生态系统的叙述,正确的是( )
A. 演替达到相对稳定的阶段后,群落内物种组成不再变化
B. 生态系统的结构是指由生产者和消费者构成的食物链和食物网
C. 热带雨林比温带针阔叶混交林的抵抗力稳定性低
D. 秸秆还田可为土壤微生物提供物质和能量,并可改善土壤结构
【答案】D
【解析】
【分析】抵抗力的稳定性是指生态系统抵抗外界干扰并使自身的结构与功能保持原状的能力。一般来说,生态系统中的组分越多,食物网越复杂,其自我调节能力就越强,抵抗力稳定性就越高。
【详解】A、演替达到相对稳定的阶段后,群落内物种组成仍然会发生变化,A错误;
B、生态系统的结构是指生态系统的组成成分和生态系统的营养结构,营养结构是由生产者和消费者构成的食物链和食物网,B错误;
C、热带雨林与温带针阔叶混交林相比较,生态系统中的组分更多,食物网更复杂,所以其自我调节能力就更强,抵抗力稳定性就更高,C错误;
D、秸秆可以被分解者分解,从而土壤微生物提供物质和能量,此外秸秆还田可以提高土壤水分的保蓄能力,能有效增加土壤有机质含量,改善土壤结构,D正确。
故选D。
26. 不同群落的外貌特征存在明显的差异,群落内部生物的特征对环境具有适应性。下列叙述错误的是( )
A. 森林中生长的植物为乔木和灌木,没有草本植物
B. 草原生物群落中的动物大多都具有挖洞和快速奔跑的特点
C. 热带雨林中的乔木高大挺直,分支少、叶片大,以利于争夺阳光
D. 荒漠中的沙鼠具有与周围环境一致的沙土色,有利于逃避敌害
【答案】A
【解析】
【分析】根据群落的外貌和物种组成等方面的差异,可以将陆地生物群落大致分为荒漠、草原、森林等类型:(1)荒漠生物群落:分布在极度干旱区,这里年降水量稀少且分布不均匀,荒漠里物种少,群落结构非常简单,荒漠中的生物具有耐旱的特性;(2)草原生物群落:草原主要分布在半干旱地区、不同年份或季节雨量不均匀的地区。草原上动植物的种类较少,群落结构相对简单;(3)森林生物群落:森林分布在湿润或较湿润的地区,群落结构非常复杂且相对稳定。
【详解】A、乔森林中生长的植物乔木是优势种,但也有草本植物,只是草本植物不占优势,A错误;
B、草原生物群落分布在半干旱地区、不同年份或季节雨量不均匀的地区,草原上各种耐寒的旱生多年生草本植物占优势,多数动物有快速奔跑的特点,B正确;
C、热带雨林中的乔木分枝少,树冠通常不大,稀疏,一般有大型的叶片,便于吸收光能,C正确;
D、荒漠动物如沙鼠等具有与周围环境一致的沙土色,是一种保护色,有利于逃避敌害,D正确。
故选A。
27. 某实验小组拟调查土壤中小动物类群的丰富度。下列实验方法不合理的是( )
A. 随机扫取土壤表层的土样,采集表层土样装入塑料袋中
B. 将无底花盆置于诱虫器上方,开灯后采集小动物
C. 采集到的小动物可以放入体积分数为70%的酒精溶液中
D. 借助放大镜、体视显微镜对小动物进行观察时,应一边观察一边做好记录
【答案】A
【解析】
【分析】土壤动物中许多有较强的活动能力,而且身体微小,不适于用样方法或标记重捕法进行调查。在土壤中小动物丰富度的调查实验中,常用取样器取样的方法进行采集、调查,常用记名计算法和目测估计法对丰富度进行统计。有些小动物用肉眼难以识别,可借助放大镜和实体镜进行观察,对于无法知道名称的小动物,不能忽略,可记为“待鉴定××”,并记录下它们的特征。
【详解】A、表层土中生存的小动物很少,大多数小动物生存在土壤中下层,因此调查土壤小动物丰富度时,随机扫取表层土样进行取样会导致结果偏小,取样时应将表土的落叶轻轻拨开,用手来回旋转罐子(取样器),将其按入土中,按压到罐底与地表几乎平齐,用花铲将罐内的土连同罐子一起挖出,将罐子中的土壤倒入塑料袋中,A错误;
B、用诱虫器采集时,将无底花盆置于诱虫器上方,开灯后采集小动物,B正确;
C、采集的小动物可以放入体积分数为70%的酒精溶液中,这样可以起到杀死、固定和防腐的作用,C正确;
D、土壤中小动物种类比较多,可使用肉眼观察、放大镜或体视显微镜观察,进行动物种类的鉴定,应一边观察一边做好记录,D正确。
故选A。
28. 1883年8月,印度尼西亚喀拉喀托火山爆发,岩浆滚滚而出,所到之处生物全部死亡,成了一片裸地,之后某科研小队对火山爆发后该地的环境进行多年监测,记录当地的环境变迁过程。该科研小队对两种优势物种的部分记录结果如图所示(λ表示种群后一年的数量是前一年的倍数)。下列叙述正确的是( )
A. 弃耕农田上进行的演替与火山爆发后该地进行的演替类型不同
B. 据图推测,t4时间点之后草本M的λ会持续减小,直至草本M不存在
C. 只要时间允许,该地区就可以恢复到火山爆发前的生物群落结构
D. 在t1~t2期间,灌木N的λ围绕在1.0上下波动,说明这期间无灌木N的个体死亡
【答案】A
【解析】
【分析】初生演替是指在一个从来没有被植物覆盖的地面,或者是原来存在过植被、但被彻底消灭了的地方发生的演替,如在沙丘、火山岩、冰川泥上进行的演替。次生演替是指在原有植被虽已不存在,但原有土壤条件基本保留,甚至还保留了植物的种子或其他繁殖体(如能发芽的地下茎)的地方发生的演,如在火灾过后的草原、过量砍伐的森林、弃耕的农田上进行的演替。
【详解】A、弃耕农田上进行的演替属于次生演替,火山爆发后该地区进行的演替属于初生演替,A正确;
B、群落演替指随时间的推移,一个群落被另一个群落代替的过程,主要是物种组成的改变或优势种的取代,而不是取而代之,故t4时间点之后草本M可能仍然存在,B错误;
C、群落的演替终点受到环境等条件影响,若环境条件较差,即使时间足够长,生态系统的恢复也不一定能完全恢复到火山爆发前的状态,C错误;
D、t1~t2期间,灌木N的λ围绕在1.0上下波动,说明种群数量几乎无变化,说明出生个体数量与死亡个体数量基本相等,D错误。
故选A。
29. 下列有关生态位的叙述,错误的是( )
A. 生态位越宽的生物,适应环境的能力可能越强
B. 生态位的形成一般要经过长期的自然选择
C. 研究小杜鹃的生态位,主要研究其种群数量的变化
D. 不同种群的生态位可以重叠也可以不重叠
【答案】C
【解析】
【分析】生物群落中,多个物种取食相同食物的现象就是生态位重叠的一种表现。在食物短缺时,生态位重叠会造成物种间竞争加剧。
【详解】A、生态位越宽的生物,食物来源越广泛,适应环境的能力越强,A正确;
B、生态位的形成是不同物种之间,生物与环境之间的关系,故其形成一般要经过长期的自然选择,B正确;
C、生态位是指一个种群在生态系统中,在时间、空间上所占据的位置及其与相关种群之间的功能关系与作用,属于群落水平研究的问题。而研究小杜鹃的种群数量的变化,属于同一物种,不属于生态位的范畴,C错误;
D、一个种群的生态位,是按照其食物和生存环境来确定的,故不同种群的生态位可以重叠,也可以不重叠,D正确。
故选C。
30. 研究人员对某池塘生态系统的能量流动进行定量分析,数据如下表所示(能量单位为J·cm-2·a-1,所有肉食性动物作为一个营养级研究)。下列叙述正确的是( )
A. X的数值为20,流入该生态系统的总能量为176J·cm-2·a-1
B. Y中包括植食性动物粪便中的能量
C. 各营养级生物能量流动的过程均相同
D. 未利用的能量将来都会进入下一营养级或流入分解者中
【答案】A
【解析】
【分析】生态系统某一营养级的同化能的去向包括呼吸作用消耗和用于生长、发育和繁殖的能量,用于生长、发育和繁殖的能量主要包括流向下一营养级、流向分解者和未被利用。
【详解】A、植食性动物从生产者获得的能量为9.5+1.5+11+3-5=20J·cm-2·a-1,即生产者流向植食性动物的能量为20J·cm-2·a-1,则生产者固定的能量为44+5+91+20=160J·cm-2·a-1,结合表格信息可知,外来有机物输入到该生态系统中的能量为11+5=16J·cm-2·a-1,因此,流入该生态系统的总能量值为160+16=176J·cm-2·a-1,A正确;
B、Y是植食性动物流入分解者的能量,包括肉食性动物粪便中的能量和植食性动物遗体中的能量,B错误;
C、最高营养级没有流入下一营养级的能量,C错误;
D、未利用的能量是指未被自身呼吸作用消耗,也未被后一个营养级和分解者利用的能量,未利用的能量的去向也包括化石燃料中的能量,D错误。
故选A。
31. 红树林湿地是以红树植物为主体,由滩涂、浅水水域等共同组成的生态系统,如图所示。从海水涨至最高时所淹没的地方至潮水退到最低时露出水面的地方即为潮间带,高潮区、中潮区、低潮区分别依次位于潮间带的上区、中区和下区。下列有关叙述错误的是( )
A. 红树植物可能具有较发达的通气组织
B. 潮间带不同区域内植物的分布主要体现了群落的垂直结构
C. 引种红树时保留原有物种,有利于提高生态系统的稳定性
D. 与高潮区相比,适应水体生活的底栖动物在低潮区中的种类数可能更多
【答案】B
【解析】
【分析】群落的空间结构分为垂直结构和水平结构:(1)群落的垂直结构指群落在垂直方面的配置状态,其最显著的特征是分层现象,即在垂直方向上分成许多层次的现象.影响植物群落垂直分层的主要因素是光照,影响动物群落垂直分层的主要因素为食物和栖息空间;(2)群落水平结构:在水平方向上,由于地形的起伏、光照的阴暗、湿度的大小等因素的影响,不同地段往往分布着不同的种群,种群密度也有差别,群落水平结构的特征是镶嵌性,镶嵌性即植物种类在水平方向不均匀配置,使群落在外形上表现为斑块相间的现象。
【详解】A、红树林湿地会被海水淹没,红树植物可能具有较发达的通气组织,以适应缺氧环境,A正确;
B、潮间带不同区域是由于地形起伏等因素导致的不同地段,潮间带不同区域内植物的分布主要体现了群落的水平结构,而不是垂直结构,B错误;
C、引种红树时保留原有物种,可增加物种多样性,有利于提高生态系统的稳定性,C正确;
D、低潮区淹没在水中的时间更长,环境更稳定,适应水体生活的底栖动物在低潮区中的种类数更多一些,D正确。
故选B。
32. 由于DDT严重危害生物健康且不易降解,许多国家禁用DDT。但DDT能杀灭按蚊,有效控制疟疾的传播,因此2006年世界卫生组织宣布允许非洲国家重新使用DDT,使得非洲疟疾的新增病例大幅下降。下列叙述不合理的是( )
A. DDT会沿着食物链逐渐在生物体内聚集,最终积累在食物链的顶端
B. DDT不易降解,不会在生物圈中大面积扩散
C. 在严格管控的情况下,DDT可以局部用于预防疟疾
D. DDT不易降解表明不是所有物质都能较快地通过食物链回归到非生物环境
【答案】B
【解析】
【分析】生物体从周围环境吸收、积蓄“某种元素或难以降解的化合物”,使其在机体内浓度超过环境浓度的现象,称作生物富集。一旦含有“某种元素或难以降解的化合物”的生物被更高营养级的动物食用,就会沿着食物链逐渐在生物体内聚集,最终积累在食物链的顶端。
【详解】A、在生态系统中,有害物质如DDT等重金属和某些杀虫剂,可以通过食物链在生物体内不断积累,其浓度随着营养级别的升高而逐步增加,这种现象叫生物富集,所以DDT会沿着食物链逐渐在生物体内聚集,最终积累在食物链的顶端,A正确;
B、物质循环具有全球性,DDT不易降解,可以通过大气、水和生物迁移等途径扩散到世界各地,若使用不当,可能会导致DDT在生物圈中大面积扩散,B错误;
C、由题意“DDT能杀灭按蚊,有效控制疟疾的传播”可知,在严格管控的情况下,DDT可以局部用于预防疟疾,C正确;
D、DDT不易降解,长期存在于生物体内或环境中,这表明不是所有物质都能较快地通过食物链回归到非生物环境,D正确。
故选B。
33. 下列关于生态系统稳定性的叙述,正确的是( )
A. 生态系统的稳定性是指生态系统维持自身结构与功能处于相对平衡状态的能力
B. 封山育林能有效提高生态系统的稳定性,是因为延长了生态系统中的食物链
C. 生态系统具有一定的自我调节能力,正反馈调节是其具备自我调节能力的基础
D. 不同的生态系统,抵抗力稳定性和恢复力稳定性的强度不同
【答案】D
【解析】
【分析】1、抵抗力稳定性:指生态系统抵抗外界干扰并使自身的结构与功能保持原状的能力;恢复力稳定性:指生态系统在受到外界干扰因素的破坏后恢复到原状的能力影响。2、生态系统中的组成成分越多,营养结构就越复杂,生态系统的自动调节能力就越强,其抵抗力稳定性就越强,相反的其恢复力稳定性就越弱。
【详解】A、 生态系统的稳定性是生态系统维持或恢复自身结构与功能处于相对平衡状态的能力,A错误;
B、封山育林能有效提高生态系统的稳定性,不是因为延长了生态系统中的食物链,而是增加了植物的数量和种类,从而也增加了其他物种的生存机会,营养结构越复杂,生态系统的自动调节能力就越强,B错误;
C、生态系统具有一定的自我调节能力,负反馈调节是其具备自我调节能力的基础,C错误;
D、不同的生态系统,物种的数目和种类存在差异,抵抗力稳定性和恢复力稳定性的强度有所不同,D正确。
故选D。
34. 在某一栎林中,第一营养级生物为栎树,第二营养级生物为昆虫,第三营养级生物为蛙、蜥蜴和鸟,第四营养级生物为蛇。该栎林数量金字塔的示意图是( )
A. B. C. D.
【答案】B
【解析】
【分析】1、能量金字塔:是指将单位时间内各个营养级所得到的能量数值由低到高绘制成的图形呈金字塔形,称为能量金字塔;营养级别越低,占有的能量就越多;反之,营养级别越高,占有的能量就越少。
2、生物数量金字塔:是以每个营养级的生物个体数量为依据绘制的金字塔;这种类型的金字塔也往往出现倒置现象。
【详解】由于一棵栎树可以为较大数量的昆虫提供食物,故在数量金字塔中昆虫的数量远远大于栎树的数量,第三营养级生物的数量小于昆虫的数量,第四营养级生物的数量小于第三营养级生物的数量,B正确,ACD错误。
故选B。
35. 沿海生态系统中,海草固定的碳部分被运输到根和根状茎,凋落物会释放溶解性有机碳,并通过水流输出生态系统或被浮游细菌分解,过程如下图所示。下列分析错误的是( )
A. 海草属于生产者,分解沉积物的浮游细菌属于分解者
B. 碳在生物群落与非生物环境间的循环主要以CO2形式进行
C. 碳元素主要通过海草等植物的光合作用进入生物群落
D. 由图可知,碳元素可在生物群落内反复循环利用
【答案】D
【解析】
【分析】物质循环是指在生态系统中,组成生物体的化学元素,从无机环境开始,经生产者,消费者和分解者又回到无机环境中,完成一个循环过程,其特点是物质循环是周而复始的。
【详解】A、海草能进行光合作用,属于生产者,分解沉积物的浮游细菌属于分解者,A正确;
B、碳在生物群落和非生物环境间的循环主要以CO2形式进行,碳元素在食物链中以有机物形式传递,B正确;
C、碳元素主要通过海草等植物的光合作用由非生物环境进人生物群落,C正确;
D、碳元素无法在群落内循环,是在群落与非生物环境之间循环,D错误。
故选D。
二、不定项选择题(本大题共5小题,每小题2分,共10分。在每小题给出的四个选项中,有一项或多项符合题目要求。全部选对得2分,选对但不全得1分,有选错得0分。)
36. 2025年2月7日至14日,哈尔滨亚洲冬季运动会盛大举行。大批游客来到哈尔滨,体验了一把“冰雪大世界”。一般情况下,人在进入寒冷环境后,局部体温会发生一定的变化,经过机体调节,体温又可以恢复正常。下列有关人体体温调节的说法,正确的是( )
A. 代谢产热是机体热量的主要来源,皮肤是人体最主要的散热器官
B. 进入寒冷环境后,皮肤血管舒张,血流量增多,汗腺分泌减少,散热减少
C. 寒冷刺激下人体可通过“下丘脑—垂体—肾上腺髓质轴”来参与体温平衡调节
D. 人如果在寒冷的环境中停留过久,机体产热不足以补偿散热,体温就会降低
【答案】AD
【解析】
【分析】体温调节是指温度感受器接受体内、外环境温度的刺激,通过体温调节中枢的活动,相应地引起内分泌腺、骨骼肌、皮肤血管和汗腺等组织器官活动的改变,从而调整机体的产热和散热过程,使体温保持在相对恒定的水平。
【详解】A、人体最主要的散热器官是皮肤,细胞代谢产热是机体热量的主要来源,A正确;
B、进入寒冷环境后,皮肤血管收缩,减少热量散失,B错误;
C、肾上腺髓质是受交感神经支配的,肾上腺素的分泌没有分级调节,C错误;
D、人如果在寒冷的环境中停留过久,产热小于散热,体温会降低,D正确。
故选AD。
37. 研究人员把生理状况相同的水稻的根用不同强度的单侧光照射相同时间后,生长状况如图1所示,黑暗、弱光、强光条件下测得的α分别为0°、17.5°、35.5°.已知光照不会影响生长素的合成。研究人员测定不同处理后根尖向光侧和背光侧的生长素含量,结果如图2所示。以下分析错误的是( )
A. 与弱光相比,强光对生长素在根尖的分布影响程度更大
B. 由图1结果可知,若逐渐增加单侧光光照强度,α角的数值也会逐渐增加
C. 由图2结果可知,水稻根向光侧生长素含量变化还可能与生长素分解有关
D. 水稻根在单侧光照射后的生长状况可能与根对生长素的敏感度有关
【答案】B
【解析】
【分析】分析题意可知,本实验是探究单侧光对根生长的影响,黑暗组为对照组,弱光和强光组为实验组。分析图2可知,黑暗条件下,根向光侧和背光侧生长素含量相同,弱光和强光条件下背光侧生长素含量高于向光侧,且向光侧生长素的减少量大于背光侧生长素的增加量,强光条件下的差异略大于弱光条件下。
【详解】A、根据弯曲角度可知,与弱光相比,强光对生长素在根尖的分布影响程度更大,A正确;
B、由题干信息可知,黑暗、弱光,强光条件下测得的α分别为0°、17.5°、35.5°,这一结果体现了根具有背光生长的特性,若逐渐增加单侧光光照强度,α角的数值不会一直增加,B错误;
C、分析图2可知,黑暗条件下两侧生长素的总量为700ng·g-1,而弱光、强光条件下生长素的总量分别为539.8ng·g-1(138.2+401.6)、506.6ng·g-1(92.2+414.4),推测单侧光可能引起向光侧生长素的分解;弱光、强光条件下背光侧生长素的含量分别为401.6ng·g-1、414.4ng·g-1,均大于黑暗条件下的一侧生长素含量350ng·g-1,故推知单侧光引起了生长素的横向运输,部分生长素由向光侧向背光侧运输。故水稻根向光侧生长素含量变化不仅仅与生长素运输有关,还可能与单侧光可能引起向光侧生长素的分解有关,C正确;
D、由题图分析可知,单侧光照射后,水稻根向光侧生长素含量少,生长快,背光侧生长素含量多,反而生长慢,说明水稻根在单侧光照射后的生长状况可能与根对生长素的敏感度有关,D正确。
故选B。
38. 生活型是生物对外界环境适应的外部表现形式,同一生活型的生物体形态相似,且在适应特点上也相似,生态学家Raunkiaer以不良季节时休眠芽的着生位置为标准,将陆生植物生活型划分为高芽位植物、地上芽植物、地面芽植物、隐芽植物和一年生植物五类。下列叙述正确的是( )
A. 不同植物表现出同一种生活型是它们对相同环境进行适应的结果
B. 群落中各类生活型植物的数量比能够反映群落所处环境的气候特点
C. 陆生群落的垂直分层现象是不同生活型植物在空间垂直排列的结果
D. 生活型是研究植物生态位的内容之一,生活型相同的生物占据相同的生态位
【答案】ABC
【解析】
【分析】1、一个物种在群落中的地位或作用,包括所处的空间位置,占用资源的情况,以及与其他物种的关系等,称为这个物种的生态位。
2、研究某种植物的生态位,通常要研究它在研究区域内的出现频率、种群密度、植株高度等特征,以及它与其他物种的关系等。
3、在群落中,各个生物种群分别占据了不同的空间,使群落形成一定的空间结构。群落的空间结构包括垂直结构和水平结构等。
【详解】A、生活型是生物对外界环境适应的外部表现形式,则不同植物表现出同一种生活型是植物对相同环境条件趋同适应的结果,A正确;
B、群落中各类生活型植物的数量比能够反映群落所处环境的气候特点,比如具有耐热特性的生活型植物的比例较高可说明群落所处的环境气候炎热,B正确;
C、由题意可知,陆生群落的垂直分层现象说明了植物对不同环境适应的结果,即是不同生活型植物在空间垂直排列的结果,C正确;
D、由生态位的概念可知,要研究某种植物的生态位,通常要研究它在研究区域内的出现频率、种群密度、植株高度等特征,以及它与其他物种的关系等,而生活型是生物对外界环境适应的外部表现形式,故生活型是研究植物生态位的内容之一,但生活型相同的生物占据的生态位不一定相同,如同一地区同一生活型的植物的出现频率、种群密度、植株高度都不一定相同,D错误。
故选ABC。
39. 人类基因D编码红细胞表面RhD蛋白,其等位基因d不编码蛋白质。基因型为DD或Dd的被称为Rh阳性(Rh+),基因型为dd被称为Rh阴性(Rh-),人的血清中不存在抗RhD蛋白的天然抗体,只有当Rh⁻的人接受Rh+人的血液后,才会通过免疫反应产生该抗体。在一定比例的新生儿中会出现溶血现象,具体过程如下图所示。下列说法不正确的有( )
A. 新生儿溶血现象的实质是一种抗原—抗体反应
B. Rh阴性女性与Rh阳性男性婚配,若第一胎为Rh阳性,则其第二胎一定发生新生儿溶血
C. 在RhD抗体的产生过程中,辅助性T细胞的作用是将抗原呈递给B细胞
D. 为防止第二胎新生儿溶血,可在第一胎分娩后及时给母亲注射RhD抗体以清除RhD蛋白
【答案】BC
【解析】
【分析】溶血反应产生的原因,接触到Rh阳性血后,Rh阴性体内产生了抗体,此时再次接触Rh阳性血就会使Rh阳性血发生溶血反应。
【详解】A、新生儿溶血现象的实质是一种抗原一抗体反应,该过程中母亲体内的抗体攻击新生儿体内的抗原,A正确;
B、Rh阴性女性(dd)与Rh阳性男性(D-)婚配,第一胎为Rh阳性,该女性体内会产生抗RhD的抗体,第二胎若为Rh阴性,则不会发生溶血,B错误;
C、在RhD抗体的产生过程中,抗原呈递细胞(巨噬细胞、树突状细胞、B细胞)的作用是呈递抗原给B细胞,辅助性T细胞是提供激活B淋巴细胞的第二信号并分泌细胞因子促进B淋巴细胞的增殖和分化,C错误;
D、为防止二胎新生儿溶血可在一胎分娩后及时给母亲注射RhD抗体以中和RhD蛋白,避免RhD蛋白刺激母体产生抗体,D正确。
故选BC。
40. 乌鳢俗称黑鱼,它生性凶猛,常能吃掉某个湖泊或池塘里的其他所有鱼类,甚至不放过自己的幼鱼,是人工鱼塘中的顶级捕食者。某人工鱼塘中混入了一些黑鱼,部分能量流动关系如下图所示。下列相关叙述正确的是( )
A. 流经投放饵料的人工鱼塘的总能量多于生产者固定的总能量
B. 图甲中B1可以表示生产者中未利用部分的能量
C. 图乙中初级消费者用于自身生长发育繁殖的能量可用图乙中的X表示
D. 乌鳢捕食初级消费者后未同化部分的能量包含在图乙的Z中
【答案】AB
【解析】
【分析】图甲中,W是生产者固定的太阳能总量,A1是呼吸作用消耗,B1是未利用,C1流向分解者,D1是流向下一营养级;
图乙为初级消费者所摄入能量的去向,其摄入量=其同化量(X)+粪便量(Z),同化量=呼吸作用散失的量+生长、发育和繁殖的能量(N);生长、发育和繁殖的能量=分解者利用的能量(M)+乌鳢摄入的量。
【详解】A、流经投放饵料的人工鱼塘的总能量是生产者固定的太阳能和投放饲料中有机物中的能量,多于生产者固定的总能量,A正确;
B、图甲中,W是生产者固定的太阳能总量,A1是呼吸作用消耗的能量,B1可以表示生产者中未利用部分的能量,C1流向分解者的能量,D1是流向下一营养级的能量,B正确;
C、图乙中,摄入量=粪便中的能量+同化量,Z表示初级消费者粪便中的能量,X表示初级消费者的同化量;同化量=呼吸消耗的能量+用于自身生长、发育、繁殖的能量,Y表示呼吸消耗的能量,N表示用于自身生长发育繁殖的能量,初级消费者用于自身生长发育的能量可用图乙中的N表示,C错误;
D、乌鳢捕食初级消费者后未同化部分的能量是指乌鳢粪便中的能量,属于上一营养级(即初级消费者)同化量中流入分解者的能量,包含在M中,D错误。
故选AB。
三、非选择题(本大题共5小题,共55分)
41. 排尿是受中枢神经系统控制的复杂反射活动。膀胱逼尿肌舒张,尿道括约肌收缩,膀胱内贮存的尿液不致外流。如图是与人体尿液形成、排出相关的部分调节简图,数字代表结构。请回答下列问题:
(1)人体直接完成排尿反射的神经中枢位于脊髓,脊髓对膀胱扩大和缩小的控制是由________支配的,其中________兴奋,会导致膀胱缩小。
(2)排尿反射发生时,膀胱壁逼尿肌的收缩使膀胱内压更加升高,进一步刺激牵张感受器,使脊髓排尿初级中枢更加兴奋,通过相关神经进一步加强膀胱壁逼尿肌的收缩,加速尿液排出,此过程为________(填“正反馈调节”或“负反馈调节”)。
(3)在医院做尿检时,在无尿意的情况下往往也能排出适量尿液,但不属于反射,原因是__________。
(4)某患者神经系统部分受损,若该患者不能自主控制排尿而出现尿失禁,推测其受损的部位可能是图中的________(填数字,答出2点)部位:若某人图中的④受损,则可能造成的现象是________。
【答案】(1) ①. 自主神经系统 ②. 副交感神经
(2)正反馈调节 (3)该过程未经过完整的反射弧,而是在大脑皮层的调控下直接作出的
(4) ①. ①②⑦(答出其中两点即可) ②. 能产生尿意,但大量尿液滞留在膀胱内(或无法完成排尿)
【解析】
【分析】1.神经调节的基本方式是反射,反射是指在神经系统的参与下,动物体或人体对内外环境变化做出的规律性应答。完成反射的结构基础是反射弧,反射弧通常由感受器、传入神经、神经中枢、传出神经和效应器组成。传出神经末梢和它所支配的肌肉或腺体等组成效应器,感觉神经末梢,或传入神经末梢组成感受器。最简单的反射弧也由两个神经元组成。2.反馈调节:在一个系统中,系统本身的工作效果,反过来又作为信息调节该系统的工作,这种调节方式叫做反馈调节。辨析正、负反馈的关键就是将一个放大器的输出信号的一部分回送到输入端。如果反馈信号与输入信号又叠加后加强了原来的输入信号,就称为正反馈;如果反馈信号与输入信号叠加后减弱了输入信号,称为负反馈。
【小问1详解】
脊髓对膀胱扩大和缩小的控制一般不受意识支配,是由自主神经系统控制的;副交感神经兴奋,会导致膀胱缩小,促进尿液排出。
【小问2详解】
由分析可知,排尿反射发生时,膀胱壁逼尿肌的收缩使膀胱内压更加升高,进一步刺激牵张感受器,使脊髓排尿初级中枢更加兴奋,通过相关神经进一步加强膀胱壁逼尿肌的收缩,加速尿液排出,由于此过程中的反馈信号是在进一步加强的过程,故此过程为正反馈调节,另外,尿液进入尿道后,还会刺激尿道感受器,产生的兴奋也会传至脊髓排尿初级中枢,使中枢更加兴奋,也通过相关神经加强膀胱壁逼尿肌的收缩,加速尿液排出,此过程为正反馈调节,最终的结果是膀胱内的尿液排出。
【小问3详解】
在医院做尿检时,在无尿意的情况下排出尿液不属于反射,因为该过程并没有经过完整的反射弧,而是在大脑皮层的调控下直接作出的。
【小问4详解】
正常人在没有合适的时机或场所时,能够憋尿,说明位于脊髓的低级中枢受脑中相应的高级中枢的调控,进而使得排尿反射无法完成,而脊髓胸段损伤的患者由于无法将兴奋传到大脑皮层,进而大脑皮层的指令也无法下达,导致“尿失禁”现象出现,图中的①②⑦受损,均可导致大脑皮层与脊髓之间的联系异常;④受损,当尿液充盈使膀胱内压升高时,可以传至大脑皮层感觉中枢产生尿意,但脊髓对其无法控制,即能产生尿意,但大量尿液滞留在膀胱内(或无法完成排尿)。
42. 下图表示人体过敏反应发生的基本过程。请据图回答下列问题:
(1)过敏反应是由于免疫系统的________功能异常导致的。过敏反应的特点是________(答出2点)。
(2)图示过程中细胞①②③④中无识别过敏原功能的细胞是________(填序号)。
(3)图中的两处过敏原________(填“是”或“不是”)相同的过敏原,判断依据是________。
(4)有些药物可缓解过敏症状,据图分析,这些药物的作用机理可能是________(答出1点)。
【答案】(1) ①. 免疫防御 ②. 有快慢之分,还有明显的遗传倾向和个体差异
(2)细胞④(④) (3) ①. 是 ②. 过敏反应是已免疫的机体,在再次接触相同抗原时,发生的引发组织损伤或功能紊乱的免疫反应(答出过敏反应是机体再次接触相同过敏原所引发的意思即可)
(4)抑制致敏细胞释放生物活性介质或抑制生物活性介质发挥作用或抑制过敏介质发挥作用(合理即可)
【解析】
【分析】过敏反应:1、过敏反应是指已产生免疫的机体在再次接受相同抗原刺激时所发生的组织损伤或功能紊乱的反应。2、反应的特点:3、过敏反应的原理:机体第一次接触过敏原时,机体会产生抗体,吸附在某些细胞的表面;当机体再次接触过敏原时,被抗体吸附的细胞会释放组织胺等物质,导致毛细血管扩张、血管通透增强、平滑肌收缩、腺体分泌增加等,进而引起过敏反应。
【小问1详解】
免疫防御是指机体抵御外来抗原性异物入侵的一种保护功能,过敏反应是指已产生免疫的机体在再次接受相同抗原刺激时所发生的组织损伤或功能紊乱的反应,是免疫防御功能异常导致的;过敏反应有快慢之分,过敏者可能在接触过敏原后数分钟内出现反应,也可能24h后才有症状。许多过敏反应还有明显的遗传倾向和个体差异。
【小问2详解】
细胞④是浆细胞,无识别抗原的能力,因此无识别过敏原功能。
【小问3详解】
过敏反应是已免疫机体,在再次接触相同抗原时,发生的引发组织损伤或功能紊乱的免疫反应,因此图中的两处过敏原是相同的过敏原。
【小问4详解】
据图可知,致敏细胞释放生物活性介质导致过敏症状,这些药物可能可以抑制致敏细胞释放生物活性介质或抑制生物活性介质发挥作用或抑制过敏介质发挥作用,从而缓解过敏症状。
43. 某兴趣小组用生长素类调节剂2,4-D对某植物进行了两次实验并得到甲、乙两图所示结果,图甲中两条曲线分别表示不同浓度2,4-D对该植物茎和根生长的影响;图乙是用不同浓度的2,4-D溶液处理该植物的扦插枝条生根的情况。回答下列问题:
(1)与植物激素相比,植物生长调节剂具有___________等优点,图甲中的曲线显示2,4-D对该植物具有___________的作用,曲线①表示2,4-D对___________(填“根”或“茎”)生长的影响。
(2)据图乙分析,该小组的同学认为12ppm并不一定是促进该植物生根的最适2,4-D浓度,理由是___________。欲探究促进该植物生根的最适浓度,可在该实验的基础上进行实验。实验思路:_________。
【答案】(1) ①. 原料广泛、容易合成、效果稳定 ②. 低浓度促进生长高浓度抑制生长 ③. 根
(2) ①. 该实验过程2,4-D浓度梯度范围大,8~16ppm范围内均有可能出现最适浓度(或对该植物生根的影响是外源2,4-D和植物内源生长素共同发挥作用的结果) ②. 在2,4-D溶液浓度为8~16ppm范围内设置更小的浓度梯度,分别处理该植物的扦插枝条,统计并比较每组插条生根情况,生根数目最多组对应浓度即为最适浓度
【解析】
【分析】植物激素指的是在植物体内一定部位合成,从产生部位运输到作用部位,并且对植物体的生命活动产生显著调节作用的微量有机物。植物生长调节剂是指人工合成的对植物的生长发育有调节作用的化学物质。
【小问1详解】
植物生长调节剂具有原料广泛、容易合成、效果稳定等优点。图甲中的曲线显示2,4-D对该植物根、茎具有低浓度促进生长高浓度抑制生长的作用,曲线①表示2,4-D对根生长的影响,判断的依据是根对生长素更敏感。
【小问2详解】
12ppm并不是促进该植物生根的最适浓度,该实验过程2,4-D浓度梯度范围大,8~16ppm范围内均有可能出现最适浓度(或对该植物生根的影响是外源2,4-D和植物内源生长素共同发挥作用的结果),所以无法确定。若想要探究促进该植物生根的最适浓度,可在2,4-D溶液浓度为8~16ppm范围内设置更小的浓度梯度,分别处理该植物的扦插枝条,统计并比较每组插条生根情况,生根数目最多组对应浓度即为最适浓度。
44. 崇明东滩鸟类国家自然保护区位于长江入海口,是重要的水鸟越冬区,每年有数万只水鸟于10月至次年2月在崇明东滩越冬。某研究团队以4种占优势的水鸟为研究对象,调查了它们的种群数量、在不同觅食生境出现的概率和主要的食物种类等,结果如下表所示。生境1为低潮盐沼—光滩带,宽度为2000m左右;生境2为海三棱藨草带,宽度为400m左右;生境3为海堤内鱼塘—芦苇区,芦苇在植物群落中占优势。请回答下列问题:
(1)区别以上三个生境的生物群落的重要特征是________;该调查结果并不能反映各个生物群落的物种丰富度,原因是________。
(2)选择觅食生境最相近的两种水鸟是________。从食物种类的角度分析,与绿头鸭存在种间竞争关系的水鸟有________。
(3)群落中每种生物都占据着相对稳定的生态位,这有利于不同生物________,是群落中物种之间及生物与环境间________的结果。
【答案】(1) ①. 物种组成 ②. 物种丰富度是指一个群落中的物种数目,而该调查结果仅包括4种鸟类
(2) ①. 绿翅鸭和鹤鹬 ②. 绿翅鸭、鹤鹬、青脚鹬
(3) ①. 充分利用环境资源 ②. 协同进化
【解析】
【分析】生态位:一个物种在群落中的地位或作用,包括所处的空间位置,占用资源的情况,以及与其它物种的关系等,称为这个物种的生态位。因此,研究某种动物的生态位,通常要研究它的栖息地、食物、天敌以及与其他物种的关系等。研究某种植物的生态位,通常要研究它在研究区域内的出现频率、种群密度、植株高度等特征,以及它与其他物种的关系等。
【小问1详解】
物种组成是区别不同生物群落的重要特征,物种丰富度是指一个群落中的物种数目,而该调查结果主要是研究了4种水鸟的生态位,没有对其他物种进行调查,不能反映各个生物群落的物种丰富度。
【小问2详解】
由表可知,绿翅鸭和鹤鹬的觅食生境均有1和3,且食物种类高度相似,说明二者觅食生境最相近;绿头鸭主要以小坚果、螺类、贝壳沙砾为食,以小坚果为食的有绿翅鸭,以螺类为食的有鹤鹬、青脚鹬,故与绿头鸭存在竞争关系的有绿翅鸭、鹤鹬、青脚鹬。
【小问3详解】
群落中每种生物都占据着相对稳定的生态位,这有利于不同生物充分利用环境资源,是群落中物种之间及生物与环境间协同进化的结果。
45. 在黄河下游某些地区,洪水泛滥塑造了独特的湿地生态。啮齿类动物会根据洪水情况逃避到高地或洞穴以躲避洪水。洪水过后,它们的数量常常发生显著变化,有的因适应性强、繁殖快而成为优势种。它们啃食植被,对植被的生长和分布产生着影响。狐狸、蛇等常捕食这些啮齿类动物,形成了食物链中的一环。下表为洪水期啮齿类动物数量百分比及它们在捕食者胃内出现的频率。请回答下列问题:
(1)河水泛滥和温度的季节性变化属于影响种群数量的________(填“密度制约因素”或“非密度制约因素”)。
(2)据表中数据分析,河水泛滥期________最有可能灭绝,理由是________。
(3)啮齿类动物数量增加后,蛇利用气味加大捕食从而控制其数量,这体现了生态系统信息传递具有________的作用。捕食者胃内容物中能量的去向有________。
(4)请尝试说出啮齿类动物的繁殖对当地生态环境的影响:________(答出1点)。
【答案】(1)非密度制约因素
(2) ①. 黑线姬鼠 ②. 泛滥期种群数量百分比最低,在捕食者胃内出现频率较高
(3) ①. 调节生物的种间关系,进而维持生态系统的平衡与稳定 ②. 一部分不能被同化,以粪便形式排出,被其他生物利用,另一部分被捕食者同化,成为捕食者的同化量
(4)为其他生物提供食物来源,维持食物链稳定(或大量啃食植物,导致植被破坏,影响生态平衡,合理即可)
【解析】
【分析】表格分析,普通田鼠、根田鼠、欧䶄和黑线姬鼠的种群数量关系为:普通田鼠>欧䶄>根田鼠>黑线姬鼠;捕食者胃内容物出现频率,说明捕食量普通田鼠>黑线姬鼠>欧䶄>根田鼠,说明普通田鼠的死亡率高。
【小问1详解】
河水泛滥和温度的季节性变化属于影响种群数量的非密度制约性,这些因素会对种群的生存和繁殖产生影响,但不是由生物之间的关系导致的。
【小问2详解】
从表中数据看,黑线姬鼠在泛滥期种群数量百分比仅为4.5%,是几种啮齿类动物中数量最少的,同时其在捕食者胃内出现的频率却达到16%,相对较高,说明其被捕食的比例较大,在河水泛滥这种环境变化下,更有可能因数量少且被捕食压力大而灭绝。
【小问3详解】
蛇利用啮齿类动物数量增加的信息(气味)加大捕食,从而控制啮齿类动物数量,使得生态系统中生物的数量保持相对稳定,体现了生态系统信息传递的作用是调节生物的种间关系,以维持生态系统的稳定。捕食者摄入的能量,一部分不能被同化,以粪便形式排出,另一部分被捕食者同化,成为捕食者的同化量。
【小问4详解】
啮齿类动物的繁殖对当地生态环境具有多方面的影响,从正面角度来看,啮齿类动物繁殖后,其数量增多,可能会作为其他生物的食物来源,为当地生态系统中的捕食者提供更丰富的食物资源,有助于维持生态系统食物链的稳定和生物多样性。例如在草原生态系统中,增多的鼠类可为鹰、狼等捕食者提供更多食物,促进这些捕食者种群的发展。 从反面角度来看,啮齿类动物繁殖能力较强,若繁殖过快,数量过多,可能会大量啃食植物,导致植被破坏,影响生态平衡。比如在草原上,大量繁殖的老鼠过度啃食牧草,使草原植被覆盖率下降,进而引发土地沙化等生态问题。
序号
现象
主要环境影响因素
①
水平放置植株的根向地生长
重力
②
树木年轮的季节周期性变化
水分
③
菊夏季不开花,在秋季开花
日照时长
④
有些植物在生长期需经历一段时期的低温之后才能开花
温度
生物类型
呼吸作用散失的能量
分解者利用
未利用
流向下一营养级的能量
外来有机物输入的能量
生产者
44.0
5.0
91.0
X
0
植食性动物
9.5
Y=1.5
11.0
3.0
5.0
肉食性动物
6.8
0.5
7.2
0
11
物种
观察数量/只
觅食生境出现率/%
鸟胃中主要的食物种类/%
生境1
生境2
生境3
小坚果
茎类
草屑
螺类
贝壳沙砾
甲壳类
其他
绿翅鸭
2120
67
0
33
52.8
16.7
0
12.0
13.0
0
5.5
绿头鸭
1513
98
1
1
78.3
0.8
0
7.1
5.6
1.1
7.1
鹤鹬
1678
64
0
36
0
0
50.0
25.0
25.0
0
0
青脚鹬
1500
29
28
43
0
0
33.3
33.3
0
33.3
0.1
啮齿类动物种类
普通田鼠
根田鼠
欧䶄
黑线姬鼠
泛滥期种群数量(%)
46.5
8.0
41.0
4.5
捕食者胃内容物出现频率(%)
63.5
6.7
12
16
序号
现象
主要环境影响因素
①
水平放置植株的根向地生长
重力
②
树木年轮的季节周期性变化
水分
③
菊在夏季不开花,在秋季开花
日照时长
④
有些植物在生长期需经历一段时期的低温之后才能开花
温度
生物类型
呼吸作用散失的能量
分解者利用
未利用
流向下一营养级的能量
外来有机物输入的能量
生产者
44.0
5.0
91.0
X
0
植食性动物
9.5
Y=1.5
11.0
3.0
50
肉食性动物
6.8
0.5
7.2
0
11
物种
观察数量/只
觅食生境出现率/%
鸟胃中主要的食物种类/%
生境1
生境2
生境3
小坚果
茎类
草屑
螺类
贝壳沙砾
甲壳类
其他
绿翅鸭
2120
67
0
33
52.8
16.7
0
12.0
13.0
0
5.5
绿头鸭
1513
98
1
1
78.3
0.8
0
7.1
5.6
1.1
7.1
鹤鹬
1678
64
0
36
0
0
50.0
25.0
25.0
0
0
青脚鹬
1500
29
28
43
0
0
33.3
33.3
0
33.3
0.1
啮齿类动物种类
普通田鼠
根田鼠
欧䶄
黑线姬鼠
泛滥期种群数量(%)
46.5
8.0
41.0
4.5
捕食者胃内容物出现频率(%)
63.5
6.7
12
16
相关试卷
这是一份黑龙江省大庆实验中学2024-2025学年高二下学期开学质量检测生物试题(Word版附解析),文件包含黑龙江省大庆实验中学2024-2025学年高二下学期开学质量检测生物试题原卷版docx、黑龙江省大庆实验中学2024-2025学年高二下学期开学质量检测生物试题Word版含解析docx等2份试卷配套教学资源,其中试卷共53页, 欢迎下载使用。
这是一份黑龙江省大庆实验中学2024-2025学年高一下学期开学生物试题(原卷版+解析版),共53页。试卷主要包含了单项选择题,不定项选择题,非选择题等内容,欢迎下载使用。
这是一份黑龙江省大庆市让胡路区大庆市大庆中学2024-2025学年高一下学期开学生物试题(原卷版+解析版),共36页。试卷主要包含了请将答案正确填写在答题卡上等内容,欢迎下载使用。
相关试卷 更多
- 1.电子资料成功下载后不支持退换,如发现资料有内容错误问题请联系客服,如若属实,我们会补偿您的损失
- 2.压缩包下载后请先用软件解压,再使用对应软件打开;软件版本较低时请及时更新
- 3.资料下载成功后可在60天以内免费重复下载
免费领取教师福利

