所属成套资源:人教版高中物理(必修一)同步讲与练 (2份,原卷版+解析版)
物理必修 第一册1 牛顿第一定律巩固练习
展开
这是一份物理必修 第一册1 牛顿第一定律巩固练习,文件包含人教版高中物理必修一同步讲与练41牛顿第一定律原卷版doc、人教版高中物理必修一同步讲与练41牛顿第一定律解析版doc等2份试卷配套教学资源,其中试卷共21页, 欢迎下载使用。
1.知道伽利略的理想实验及其主要推理过程和推论,知道理想实验是科学研究的重要方法。
2.理解牛顿第一定律的内容及意义。
3.理解力和运动的关系,知道物体的运动不需要力来维持。
4理解惯性的概念,知道质量是惯性大小的量度。
一、理想实验的魅力
1、亚里士多德认为:必须有力作用在物体上,物体才能运动;没有力的作用,物体就要静止在一个地方.
2、伽利略的理想实验
(1)斜面实验:让静止的小球从第一个斜面滚下,冲上第二个斜面,如果没有摩擦,小球将上升到原来释放时的 高度.减小第二个斜面的倾角,小球滚动的距离增大,但所达到的高度相同.当第二个斜面放平,小球将永远运动下去.
(2)推理结论:力不是(填“是”或“不是”)维持物体运动的原因.
3、笛卡尔的观点:如果运动中的物体没有受到力的作用,它将继续以同一速度沿同一直线运动,既不停下来也不偏离原来的方向.
二、牛顿第一定律
1、内容:一切物体总保持匀速直线运动状态或静止状态,除非作用在它上面的力迫使它改变这种状态.
2、运动状态改变即速度发生变化,有三种情况:
(1)速度的方向不变,大小改变.(2)速度的大小不变,方向改变.(3)速度的大小和方向同时发生改变.
3、意义:①揭示了物体的固有属性:一切物体都具有惯性,因此牛顿第一定律又被叫作惯性定律;
②揭示了运动和力的关系:力不是维持物体运动的原因,而是改变物体运动状态的原因,即力是产生加速度的原因.
③物体不受外力时的运动状态:匀速直线运动状态或静止状态.
④牛顿第一定律是经过科学抽象、归纳推理总结出来的.
三、惯性和质量
1.惯性是物体的固有属性,一切物体都具有惯性.
2.物体惯性的大小由质量决定,与物体的运动状态无关,与是否受力无关,与物体的速度大小无关.
3.惯性的表现
(1)在不受力的条件下,惯性表现出“保持”原来的运动状态,有“惰性”的意思.
(2)在受力的条件下,惯性表现为运动状态改变的难易程度.质量越大,惯性越大,运动状态越难改变.
题型1伽利略理想斜面实验
(多选)(2023秋•福州期末)图(a)、(b)是伽利略的两个斜面实验,开创了科学实验和逻辑推理相结合的科学研究方法。下列说法符合物理史实的是( )
A.图(a)中通过研究小球在斜面上的运动,推理出自由落体运动规律
B.图(a)中让小球从斜面滚下,可“冲淡”重力,使速度测量更容易
C.图(b)中斜面没有摩擦,小球上升到等高的位置是真实的实验结果
D.图(b)中伽利略通过逻辑推理得出力不是维持物体运动的原因
根据伽利略理想斜面实验和对自由落体运动的研究相关内容即可进行判断。
(多选)(2023秋•密云区期末)伽利略在研究力和运动的关系时,设计了如下理想实验:让一个小球沿斜面从静止状态开始运动,小球将“冲”上另一个斜面,如果没有摩擦,小球将到达原来的高度;如果第二个斜面倾角减小,小球仍将到达原来的高度,但是运动的距离更长;由此可以推断,当斜面最终变为水平面时,小球要到达原有高度将永远运动下去。伽利略由这个理想实验得到的结论是( )
A.力是维持物体运动的原因
B.力不是维持物体运动的原因
C.如果物体不受到力,运动状态就不会改变
D.如果物体受到的力一定时,质量越大,它的加速度越小
(2023•西城区校级开学)如图所示是伽利略的“理想实验”示意图,根据该实验,下列说法正确的是( )
A.该实验为牛顿第一定律的提出提供了有力的实验依据
B.该实验是理想实验,是在思维中进行的,无真实的实验基础,故其结果并不可信
C.该实验充分证实了亚里士多德“力是维持物体运动的原因”的结论
D.该实验说明物体的运动需要力来维持
题型2牛顿第一定律
(多选)(2023秋•台州期末)关于力与运动的认识,下列说法正确的是( )
A.牛顿第一定律能通过现代的实验手段直接验证
B.伽利略首先建立了平均速度、瞬时速度和加速度等概念
C.伽利略首先提出了力的概念,并指出力不是维持运动的原因
D.伽利略通过实验和逻辑推理相结合的方法得到自由落体运动的性质
牛顿第一定律无法通过实验进行验证;根据物理学史和常识解答,记住著名物理学家的主要贡献即可。
(2023秋•沙坪坝区校级期末)力与运动无处不在,亚里士多德、伽利略、笛卡尔、牛顿等一大批著名学者都致力研究力与运动的关系,带来了人类科学进步,下列说法正确的是( )
A.伽利略通过理想实验和逻辑推理得出力不是维持物体运动的原因
B.笛卡尔认为如果运动物体不受任何力的作用,它将保持静止
C.牛顿第一定律能够通过现代实验手段直接验证
D.亚里士多德根据生活经验提出轻的物体和重的物体下落一样快
(2023春•吉安期末)关于牛顿定律,下列说法正确的是( )
A.牛顿通过理想斜面实验得出力是维持物体运动状态的原因
B.牛顿第一定律又被称为惯性定律,物体的速度越大,惯性越大
C.伽利略和笛卡尔的思想观点对牛顿第一定律的建立做出了基础性的贡献
D.牛顿第三定律指出先有作用力,后有反作用力
题型3惯性与质量
(2023秋•温州期末)关于惯性,下列说法正确的是( )
A.超速行驶非常危险,因为汽车在高速行驶时将具有更大的惯性
B.高铁列车没有为乘客配备安全带,因为高铁采用的先进技术减小了乘客的惯性
C.汽车行驶过程中车上人员应系好安全带,它可以在汽车发生碰撞时减小人员惯性
D.摆放在汽车中控台上的物品存在安全隐患,由于惯性它在汽车急刹车时易撞向前挡玻璃
物体保持原来的匀速直线运动状态或静止状态的性质叫做惯性。惯性的量度:惯性的大小与物体运动的速度无关,与物体是否受力无关,仅与质量有关,质量是物体惯性大小的唯一量度。
(2023秋•宁波期末)如图,甲车快速启动时车头撞上静止的乙车车尾,导致两车司机受伤。根据牛顿运动定律,下列情形最有可能出现的是( )
A.甲车司机背部受伤
B.乙车司机背部受伤
C.两车司机都是背部受伤
D.两车司机都是胸部受伤
(2023秋•南京期末)一个盛有水的玻璃碗置于水平向右行驶的火车车厢内的水平桌面上。垂直于火车行驶方向从碗的侧面观察,水面形状分别如图(a)、(b)所示。关于火车运动情况,下列说法正确的是( )
A.图(a)中,火车向右加速运动
B.图(a)中,火车向右匀速运动
C.图(b)中,火车向右加速运动
D.图(b)中,火车向右匀速运动
【基础强化】
(2023秋•新城区期末)物体A的质量为2kg,物体B的质量为1kg,它们分别以10m/s和20m/s的速度运动。下列说法正确的是( )
A.物体A的惯性比物体B的惯性大
B.物体B的惯性比物体A的惯性大
C.物体A、B的惯性一样大
D.条件不足,无法比较物体A、B的惯性大小
(2023秋•广州期末)下列情况不可能出现的是( )
A.惯性很小的物体速度很大
B.质量很小的物体惯性很大
C.惯性很小的物体体积很大
D.惯性很大的物体受力很小
(2023秋•南充期末)两轮自平衡电动车具有运动灵活、操作简单,绿色环保等优点,如图所示,下列分析正确的是( )
A.自平衡电动车运动灵活是因为惯性比较小
B.轮胎上凹凸不平的花纹是为了增加车与地面的压力
C.自平衡电动车及人受到的重力和对地面的压力是一对平衡力
D.地面对自平衡电动车的支持力是由于自平衡电动车发生形变而产生的
(2023秋•滨海新区期末)关于物体的惯性,下列说法正确的是( )
A.汽车转弯后运动方向变了,其惯性也跟着改变了
B.被抛出的小球,尽管速度的大小和方向都改变了,但其惯性不变
C.汽车静止时,没有惯性,只有当它加速运动或减速运动时才具有惯性
D.汽车速度越大,越难停下来,表明物体的速度越大,其惯性越大
(多选)(2023秋•台州期末)关于惯性,以下描述正确的是( )
A.图甲,从地面带到太空中,冰墩墩的惯性变小
B.图乙,急转弯时,行李箱向汽车转弯轨迹内侧运动
C.图丙,迅速向右抽拉白纸,小钢球相对白纸向左运动
D.图丁,匀速运动的小车上装有弹射管,弹出的钢球将会落回弹射管
【素养提升】
在东京奥运会男子100米半决赛中,某运动员跑出9秒83的成绩,成功闯入决赛并创造亚洲纪录,成为中国首位闯入奥运男子百米决赛的运动员。在他百米赛跑的过程中( )
A.该运动员起跑时脚蹬地的瞬间,地面对脚的支持力与脚对地面的压力大小相等
B.该运动员双脚离地后,他还受到向前冲的作用力
C.该运动员有一段时间做匀速直线运动,该时间内他没有惯性
D.该运动员最后冲刺时,速度很大,很难停下来,说明速度越大,物体的惯性也越大
下列说法正确的是( )
A.物体的惯性仅与物体的质量有关,质量大的惯性大,质量小的惯性小
B.物体运动状态改变的快慢仅由物体受到外力的大小所决定
C.静止的火车启动慢是因为静止时惯性大
D.物体所受到的合外力为零时,运动状态可能会改变
【能力培优】
如图,在车厢中的A是用绳拴在底部上的氢气球,B是用绳挂在车厢顶的金属球,开始时它们和车顶一起向右做匀速直线运动,若忽然刹车使车向右做匀减速运动。则下列哪个图能正确表示刹车期间车内的情况( )
A.B.
C.D.
找两个相同的瓶子,内盛清水,用细绳分别系一铁球、一泡沫塑料球置于水中,使铁球悬挂、塑料球悬浮,如图甲所示.当瓶子突然向右运动时(有向右的加速度),观察比较两个球的运动状态.你看到的现象也许会让你惊讶,小铁球的情况正如你所想的一样,相对瓶子向左运动,但塑料球却相对瓶子向右运动,如图乙所示.为什么会这样呢?
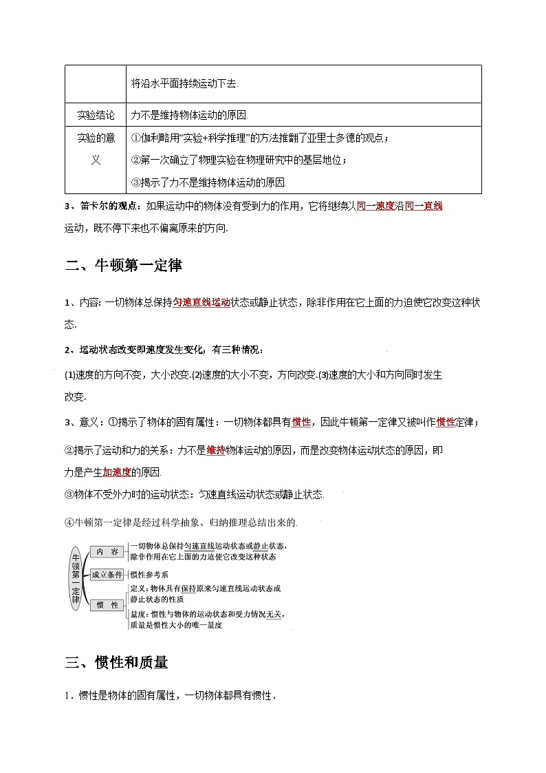
实验事实
让小球沿一个斜面从静止滚下,小球将滚上另一个对接的斜面
推理 1
如果没有摩擦力,小球将上升到原来的高度.
推理 2
如果减小第二个斜面的倾斜度,小球会通过更长的路程,仍然可以达到原来的高度.
推理 3
继续减小第二个斜面的倾斜度,使它最终成为水平面,小球就再也达不到原来的高度,而
将沿水平面持续运动下去.
实验结论
力不是维持物体运动的原因.
实验的意义
①伽利略用“实验+科学推理”的方法推翻了亚里士多德的观点;
②第一次确立了物理实验在物理研究中的基层地位;
③揭示了力不是维持物体运动的原因.
相关试卷
这是一份高中物理第四章 光1 光的折射课后测评,文件包含人教版高中物理选择性必修一同步讲与练41光的折射原卷版doc、人教版高中物理选择性必修一同步讲与练41光的折射解析版doc等2份试卷配套教学资源,其中试卷共28页, 欢迎下载使用。
这是一份人教版 (2019)必修 第一册第三章 相互作用——力2 摩擦力课后复习题,文件包含人教版高中物理必修一同步讲与练32摩擦力原卷版doc、人教版高中物理必修一同步讲与练32摩擦力解析版doc等2份试卷配套教学资源,其中试卷共34页, 欢迎下载使用。
这是一份人教版 (2019)必修 第一册1 牛顿第一定律精练,文件包含人教版高中物理必修一同步题型训练专题41牛顿第一定律学生版docx、人教版高中物理必修一同步题型训练专题41牛顿第一定律解析版docx等2份试卷配套教学资源,其中试卷共29页, 欢迎下载使用。

