所属成套资源:人教版(2024)地理七年级下册同步教学(课件+教案)
人教版(2024)七年级下册(2024)第二节 东南亚课堂教学课件ppt
展开
这是一份人教版(2024)七年级下册(2024)第二节 东南亚课堂教学课件ppt,文件包含人教版七下82《东南亚》第2课时山河相间与城市分布课件pptx、人教版七下82《东南亚》第2课时山河相间与城市分布教案docx等2份课件配套教学资源,其中PPT共29页, 欢迎下载使用。
1.运用地图说出中南半岛城市分布的特点。(区域认知)2.分析河流对城市分布的影响,并能说明人口和农业沿河分布的原因。(区域认知、综合思维、人地和谐)
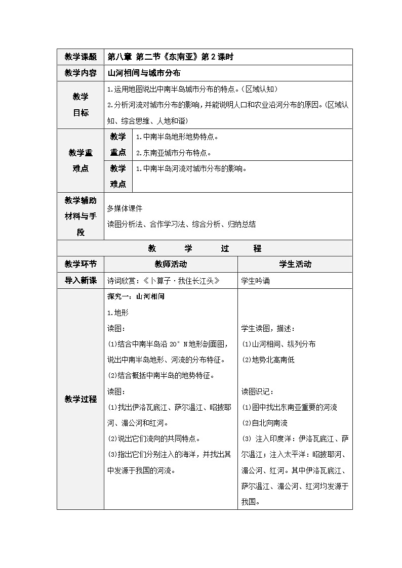
读图:(1)结合中南半岛沿20°N地形剖面图,说出中南半岛地形、河流的分布特征。(2)结合概括中南半岛的地势特征。
中南半岛河流与城市的分布
中南半岛沿20°N地形剖面
读图:(1)找出伊洛瓦底江、萨尔温江、昭披耶河、湄公河和红河。(2)说出它们流向的共同特点。(3)指出它们分别注入的海洋,并找出其中发源于我国的河流。
注入印度洋:伊洛瓦底江、萨尔温江注入太平洋:昭披耶河、湄公河、红河其中伊洛瓦底江、萨尔温江、湄公河、红河均发源于我国。
湄公河湄公河,其上游是中国境内的澜沧江,湄公河干流全长4908千米,是亚洲最重要的跨国水系,世界第七长河流,亚洲第四长河流。流经中国云南省、老挝、缅甸、泰国、柬埔寨和越南,于越南胡志明市以南省份流入南海,是亚洲流经国家最多的河流,有“亚洲多瑙河”之称。
(1)读图,完成表格内容。
灌溉、航运等,是人口集中、农业发达的地方
找出河内、金边、万象、曼谷、仰光等城市,看看它们附近的河流及所在国家,完成表格内容。
红河 越南
昭披耶河 泰国
湄公河 柬埔寨
湄公河 老挝
伊洛瓦底江 缅甸
认识河流对城市分布的影响
世界许多著名的城市因临近河流而发展起来,河流在给城市带来便利的同时,也会带来危害甚至灾难。可以从东南亚主要河流和城市的位置关系,认识河流对城市分布的影响。
2.世界上大多数城市沿河分布。讨论城市分布在河流沿岸的利弊。(1)你学校所在的城镇是不是分布在河流沿岸?(2)至少说出我国两个位于河流沿岸的城市名称。
黄河沿岸:兰州、郑州、济南等长江沿岸:重庆、武汉、南京等
(3)城市分布在河流沿岸有哪些利弊?将你想到的答案补充填写在下面的横线上。利:A.河流沿岸地形平坦,为城市提供建筑用地;B.______________________________________________:C.______________________________________________。弊:A.雨季容易发生洪涝突害,对人们的生产和生活造成成胁;B.______________________________________________;C.______________________________________________。
提供水运,对外交通运输便利;
提供生产和生活水源;河流上游水能资源丰富
工业废水和居民生活污水过度排放,会导致河流污染、城市生态环境恶化
过量取水会破坏流域内水循环和更新
当地时间2024年1月1日5时23分,印尼伊里莱沃托洛科火山发生喷发,火山灰柱高300米,喷发持续时间为53秒。
当地时间2024年5月22日12时49分,印度尼西亚北苏拉威西省附近海域发生5.6级地震,震源深度119千米。
2024年2月25日,印度尼西亚爪哇岛以南海域发生5.7级地震。
东南亚地处环太平洋火山地震带和地中海—喜马拉雅火山地震带交接处,地壳活跃,多火山地震。
马来群岛地处亚欧板块、太平洋板块和印度洋板块交界处,地壳活跃,多火山地震。
1.修建中老泰铁路的建设者说:“中老泰铁路不是铺出来的,而是挖出来的、架出来的”。铁路沿线多铺设桥梁,开凿隧道,主要原因是( )A.植被茂密,森林广布B.地形崎岖,河流众多C.季风气候,降水丰富D.富有特色,造型美观
2023年2月7日,一列搭载19个冷链集装箱,约280吨新鲜蔬菜的国际货物列车从云南昆明驶向泰国曼谷,标志着“中老泰”全程铁路运输往返班列成功首发。读“中老泰”铁路线路图”,结合相关知识完成1-5题。
2.据图分析,中南半岛山河分布特点可概括为( )A.南高北低,横向分布B.山河相间,纵列分布C.东高西低,横向分布D.西高东低,纵向分布
3.图中甲地区与乙地区相比,河流( )A.水量更小B.流速更慢C.水面更窄D.落差更大
4.中南半岛上许多大城市都分布在河流沿岸及河口三角洲,主要原因是( ) ①易于灌溉 ②水运便利③水能丰富 ④地形平坦A.①②③B.①③④C.②③④D.①②④
5.中南半岛的城市面临的主要自然灾害是( )A.洪涝B.地震C.火山D.寒潮
6.【地理实践】实践名称:中南半岛的地理特征实践资料:中南半岛局部地形图、气温曲线和降水量柱状图。
(1)根据资料,说出中南半岛的地势特征。(2)说出发源于我国,流经中南半岛且途经国家最多的国际性河流的名称。(3)图中某地的气温曲线和降水量柱状图反映了中南半岛的气候特点,请描述该地区气候特点并说出气候类型。(4)分析图中所示中南半岛大多数城市的分布特点。
终年高温,旱雨季明显;热带季风气候
城市多分布在河流沿岸和河口三角洲地区
相关课件
这是一份初中地理人教版(2024)七年级下册(2024)第八章 我们邻近的地区和国家第二节 东南亚教学演示ppt课件,共28页。PPT课件主要包含了半球位置,纬度位置,地形特点,印度洋,太平洋,知识讲解,城市分布,巴厘岛,新加坡等内容,欢迎下载使用。
这是一份初中地理人教版(2024)七年级下册(2024)第二节 东南亚获奖教学ppt课件,文件包含822东南亚课件第2课时山河相间与城市分布2025新教材人教版初一地理下册pptx、822东南亚教学设计第2课时山河相间与城市分布2025新教材人教版初一地理下册docx等2份课件配套教学资源,其中PPT共20页, 欢迎下载使用。
这是一份人教版 (新课标)七年级下册第二节 东南亚教课内容课件ppt,共26页。PPT课件主要包含了东南亚2,山河相间与城市分布,热带旅游胜地,北高南低,湄公河,伊洛瓦底江,萨尔温江,湄南河,在东南亚的名称,在中国的名称等内容,欢迎下载使用。

