所属成套资源:人教版高中地理同步选择性必修第三册课件PPT+讲义+专练(新教材)
高中地理人教版 (2019)选择性必修3 资源、环境与国家安全第三节 环境问题及其危害获奖课件ppt
展开
这是一份高中地理人教版 (2019)选择性必修3 资源、环境与国家安全第三节 环境问题及其危害获奖课件ppt,文件包含第一章第三节环境问题及其危害pptx、第一章第三节环境问题及其危害专练docx、第一章第三节环境问题及其危害教师版docx、第一章第三节环境问题及其危害学生版docx等4份课件配套教学资源,其中PPT共60页, 欢迎下载使用。
第一章 自然环境与人类社会
1.运用图文资料,分析环境问题产生的原因。2.结合实例,说明环境问题的危害。
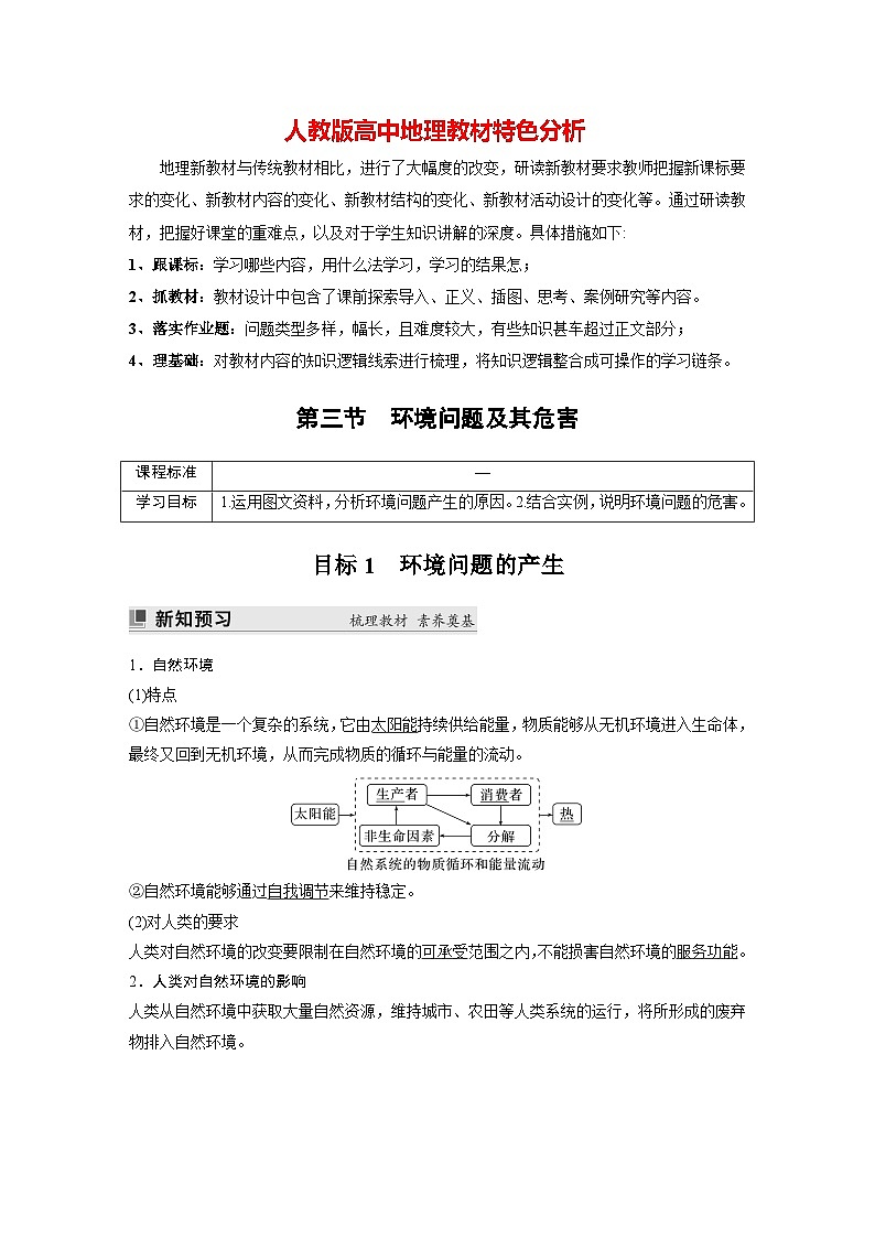
1.自然环境(1)特点①自然环境是一个复杂的系统,它由 持续供给能量,物质能够从无机环境进入生命体,最终又回到无机环境,从而完成物质的循环与能量的流动。
②自然环境能够通过 来维持稳定。
(2)对人类的要求人类对自然环境的改变要限制在自然环境的 范围之内,不能损害自然环境的__________。
2.人类对自然环境的影响人类从自然环境中获取大量自然资源,维持城市、农田等人类系统的运行,将所形成的废弃物排入自然环境。
3.环境问题的产生(1)环境问题的分类按照成因,环境问题可分为原生环境问题和次生环境问题。原生环境问题是由自然界本身引起的,没有或很少有人为因素参与的环境问题;次生环境问题是由人类不适当的生产和消费活动引起的环境问题,是狭义的环境问题。
(2)环境问题产生的原因①自然原因从地理位置和自然要素(地形、气候、水文、土壤、生物)等方面分析。分析自然原因时应注意以下几个方面:a.地形条件:封闭低洼的地形,使污染物不易向外扩散,容易产生大气污染和酸雨。b.逆温天气:空气的垂直运动受阻,使污染物停留在地面附近,加剧了大气污染。c.水域条件:相对封闭的水域,流速缓慢,使水体更新速度减慢,降低了水体的自净能力,容易引起水体污染。
②人为原因人类对自然环境的影响已在某些方面超过自然环境的 能力,损害自然环境的______服务功能,使自然环境偏离应有的稳定状态。环境问题的产生,人为原因更为重要,具体表现为以下矛盾冲突:
影响水体污染程度大小的因素有哪些?
答案 污染物排放量;水体的水量多少;水体的流动性;水体的开放性。
酸雨为酸性沉降中的湿沉降。湿沉降是指污染物随着雨、雪、雾、雹等降水形态而降落到地面;干沉降是指在不下雨的日子,从空中降下来的落尘所带的酸性物质。20世纪80年代,酸雨只发生在以重庆为代表的西南地区; 20世纪90年代中期,酸雨发展到长江以南、青藏高原以东的广大地区。以湖南、江西为代表的华中酸雨区中心区年降水pH值低于4.0,酸雨频率高达90%。目前华北、东北的局部地区也出现酸性降水。右图示意我国酸雨空间分布。
1.[区域认知]据图描述我国酸雨区分布特征。
答案 空间分布不均匀,东南部多于西北部,轻酸雨区主要分布在东部地区,重酸雨区主要分布在南方地区。
2.[综合思维]北方二氧化硫排放点众多,但酸雨发生频率远低于南方。试分析其自然原因。
答案 北方降水量较南方少,空气湿度低;土壤偏碱性,扬尘可中和酸性物质。
3.[区域认知]结合区域特征,说明重庆酸雨发生频率高的原因。
答案 重庆工业发达,能源以含硫较多的煤炭为主;汽车保有量大,排放大量酸性尾气;地处四川盆地,污染物不易扩散,大气自净能力差;多阴雨天气。
读“人类社会与自然环境的相关模式图”,回答1~2题。1.图中箭头a表示的人类活动若超过自然资源的供给服务功能,可能会引起A.石油资源短缺 B.酸雨危害C.臭氧层空洞 D.土壤污染
2.图中箭头b表示的人类活动损害的自然环境的主要服务功能及可能引起的环境问题是A.调节服务功能——煤炭资源枯竭B.供给服务功能——土壤盐渍化C.调节服务功能——大气污染D.支撑服务功能——水土流失
2022年冬奥会由北京、张家口联合举办,为满足冬奥会需求,延庆小海坨山区将依托现有山体地形修建场地。小海坨山坐落于北京延庆西北部,区内有多种国家级保护动植物,其中大花杓兰因具有较高的观赏价值,被人类肆意采摘、盗挖,其种群逐年减小。有学者担心冬奥会场地建设会进一步破坏小海坨山动植物的生存环境。据此完成3~4题。3.大花杓兰种群逐年减小,体现的生态环境问题是A.草场退化 B.森林资源匮乏C.水土流失 D.生物多样性减少
4.大花杓兰数量减少的原因是①生长环境遭到破坏 ②水土流失 ③土地退化 ④人类高强度采挖A.①② B.②③ C.③④ D.①④
1.环境问题对自然环境服务功能的损害
2.环境问题带来的危害(1)影响生活 ,危害人类健康:大气、水、固体废弃物和噪声等污染,会直接损害人的生活质量和健康。(2)环境问题制约社会经济发展:环境问题不仅直接造成生命财产的损失,也对自然环境的 造成损害,进而制约社会经济发展。
3.主要环境问题及其危害
巴西热带雨林被大量砍伐,对自然环境的服务功能会造成哪些损害?
答案 自然环境的供给服务功能下降,导致森林资源稀缺甚至枯竭;自然环境的调节服务功能失常,加剧水土流失和全球变暖,并增加自然灾害的风险;自然环境的文化服务功能降低,会降低人的舒适感、审美体验等。
2020年1月15日晚起,天津市出现连续重污染天气过程,根据《天津市重污染天气应急预案》有关规定,经市人民政府批准,发布重污染天气橙色预警。据此回答1~2题。1.此次雾霾天气,不会A.影响生活质量 B.危害人体健康C.影响交通安全 D.增加到达地面的紫外线
2.为了减少雾霾天气,下列做法目前有效且可行的是A.倡导科学利用秸秆,尽量减少燃烧秸秆培肥B.汽车全部采用电池做动力C.北方冬季尽量分散供暖,减小烟尘排放量D.砍伐高大树木,做到通风散尘
以人为本,合理布局生活垃圾收集点,并对垃圾分类回收,是落实科学发展观,建设和谐社区的重要途径。读“城市固体废弃物分类收集图”,完成3~4题。3.固体废弃物的主要危害是A.妨碍人们的出行和工作B.危害人体健康和环境C.导致交通阻塞和能源浪费D.限制城市规模和城市发展
4.对城市固体废弃物进行分类收集的意义有①改善城市环境 ②抑制臭氧消耗 ③节约自然资源 ④增加耕地面积A.①② B.①③ C.③④ D.②④
下图为“某环境问题形成过程示意图”,此问题对农业发展十分不利。据此完成1~3题。1.此图所揭示的环境问题是A.土地沙化 B.土壤酸化C.土壤盐碱化 D.土地石漠化
2.引起盐分向地表运动的主要人类活动是A.过度放牧 B.大水漫灌C.大量施肥 D.围湖造田
3.该环境问题可导致当地A.生物物种减少 B.水土流失加剧C.土壤肥力下降 D.地下水位下降
地膜覆盖具有保温、保湿、保土等作用,可有效提高农作物产量和农产品质量。我国目前使用的地膜多是超薄型地膜,易破,难回收,难以自然降解,造成严重的“白色污染”。据此完成4~5题。4.下列地区相比较,地膜覆盖的保温、保湿、保土作用最显著的是A.东南沿海地区 B.西南地区C.东北地区 D.西北地区
5.残留在土壤中的地膜会①危害作物根系发育 ②阻碍土壤温度提升 ③阻碍土壤水肥运移 ④加快表土流失速度A.①③ B.①④C.②③ D.②④
近年来图中M湖水域面积明显缩小。据推测,该湖在未来几年内或将完全消失。读“M湖位置图”,完成6~7题。6.导致M湖水域变化的人为原因主要是A.工业发达,酸雨侵蚀B.植被破坏,泥沙淤积C.过度引入湖河水灌溉D.全球变暖,蒸发加剧
7.M湖消失对该地区带来的影响可能是A.气温年较差变小,降水减少B.气温年较差变大,盐尘暴频发C.地下水水质恶化,地面沉降D.灌溉水源增加,农业增产
(2022·河北石家庄期末)昆虫是自然界种群最丰富的动物。据研究,近几年昆虫灭绝的速度是爬行动物、哺乳动物和鸟类的八倍,已有近三分之一濒临灭绝,40%的种类正在减少。目前昆虫数量正以每年2.5%的速度急剧下降,这意味着所有的昆虫可能在21世纪末消失。这将造成自然生态系统崩溃。据此完成8~9题。8.导致昆虫数量锐减的最主要原因是A.矿产开发规模扩大B.农业生产方式转变C.全球气候变化显著D.自然植被退化严重
9.昆虫锐减或灭绝对人类活动的影响是A.社会系统崩溃B.食物链条中断C.人类文明倒退D.农业产量下降
(2022·河南洛阳期末)“烧芭”属于印度尼西亚的传统农耕方式,是指放一把火将郁郁葱葱的热带雨林烧成“空地”以用于耕作,并利用燃烧的灰烬作为“天然”肥料。“烧芭”垦荒整理出来的土地用于种植棕榈树或满足种植园需求。据此完成10~11题。10.印度尼西亚热带雨林消失速度加快的主要原因是①林区农民“烧芭”种植 ②大量种植棕榈树的农场和其他种植园的滥伐滥垦 ③气候恶化,频繁发生洪灾,大量原始森林被淹没 ④沿海城市人口激增,大量居民迁居雨林深处A.①② B.③④C.①③ D.②④
11.印度尼西亚热带雨林消失速度加快,可能引起的环境问题有①水土流失,河流含沙量增大 ②珍贵的野生动物灭绝,生物多样性减少 ③沙尘暴急剧增加,风沙危害严重 ④引发世界性的人口流动,该地人口急剧增加A.③④ B.②③C.①② D.①③
某年12月7日21时35分,两艘外籍集装箱船在珠江口担杆岛东北约11海里处发生碰撞,泄漏燃油约1 200吨。交通运输部牵头全力组织清污,采用围油栏截污、向海上洒消油剂和吸油毡等方法来清除油污。据此回答12~13题。12.若泄油区内的鱼类迅速死亡,则有关鱼类死亡原因的叙述,正确的有①油膜覆盖海面,水中异常黑暗,鱼类缺少必要的光照 ②油膜覆盖水面,海水中缺氧,鱼类窒息 ③海水严重污染,鱼类中毒 ④石油比较黏稠,鱼类难以游动A.①② B.①④C.②③ D.①②③④
13.下列对油污的处理方案中,对海洋环境影响最小的是A.喷洒强效洗涤剂,使油污迅速分散B.利用吸油毡、麦秆等物质吸收,集中处理C.直接用燃烧法清除D.播撒粉状石灰,使油污分散
14.阅读图文材料,完成下列要求。(14分)呼伦湖又名达赉湖,水域辽阔,素有“草原明珠”的美誉,湖面呈不规则斜长方形,平均水深为5.7 m。呼伦湖的补给来源除大气降水和地下水外,主要来自发源于蒙古国东部的克鲁伦河以及连接贝尔湖和呼伦湖的乌尔逊河。呼伦湖降水集中在6~9月。科研人员对呼伦湖周围环境进行实地勘察后,最终选取具有代表性的11个取样点作为呼伦湖常年水质观测点(图1),
并测得这些采样点水体的总氮(TN)和总磷(TP)数据(图2)。
(1)说明呼伦湖总氮(TN)的空间分布特点及成因。(6分)
答案 特点:湖边及入湖河口处总氮(TN)浓度高于湖心区。原因:湖边和河口污染物来源多;湖泊狭长,入湖径流量小,水循环慢。
(2)实际观测发现呼伦湖总氮(TN)和总磷(TP)在每年7、8月份数值最大,分析其原因。(4分)
答案 7、8月降雨较多,污染物会随地表径流入湖;呼伦湖属于浅水湖泊,7、8月湖泊水体温度较高,有利于湖底底泥中营养物质的释放。
(3)从牧业生产的角度简述改善呼伦湖水质的措施。(4分)
答案 保护呼伦湖流域草地,严禁过度放牧;转变草地利用方式,以轮牧方式替代传统放牧方式;合理利用牲畜粪便。
相关课件
这是一份人教版 (2019)选择性必修3 资源、环境与国家安全第一节 自然环境的服务功能精品课件ppt,文件包含第一章第一节自然环境的服务功能pptx、第一章第一节自然环境的服务功能专练docx、第一章第一节自然环境的服务功能教师版docx、第一章第一节自然环境的服务功能学生版docx等4份课件配套教学资源,其中PPT共60页, 欢迎下载使用。
这是一份高中地理人教版 (2019)选择性必修3 资源、环境与国家安全第一章 自然环境与人类社会第二节 自然资源及其利用优质课件ppt,文件包含第一章第二节自然资源及其利用pptx、第一章第二节自然资源及其利用专练docx、第一章第二节自然资源及其利用教师版docx、第一章第二节自然资源及其利用学生版docx等4份课件配套教学资源,其中PPT共60页, 欢迎下载使用。
这是一份高中地理人教版 (2019)选择性必修3 资源、环境与国家安全第三节 环境问题及其危害一等奖课件ppt,文件包含人教版2019高中地理必修第三册13《环境问题及其危害》课件pptx、人教版2019高中地理必修第三册13《环境问题及其危害》教学设计docx等2份课件配套教学资源,其中PPT共47页, 欢迎下载使用。

