所属成套资源:人教版高中地理同步选择性必修第三册课件PPT+讲义+专练(新教材)
高中地理人教版 (2019)选择性必修3 资源、环境与国家安全第一节 走向生态文明完整版ppt课件
展开
这是一份高中地理人教版 (2019)选择性必修3 资源、环境与国家安全第一节 走向生态文明完整版ppt课件,文件包含第四章第一节走向生态文明pptx、第四章第一节走向生态文明专练docx、第四章第一节走向生态文明教师版docx、第四章第一节走向生态文明学生版docx等4份课件配套教学资源,其中PPT共60页, 欢迎下载使用。
第四章 保障国家安全的资源、环境战略与行动
1.运用图文资料,说明人类走向生态文明的过程。2.结合实例,说明人与自然和谐共生的资源与环境安全观的内涵,并举例说明生产方式和生活方式绿色化的途径。3.联系实际,践行人与自然和谐共生的资源与环境安全观。
举例说明环境保护政策、措施与国家安全的关系。
从工业文明向生态文明转变
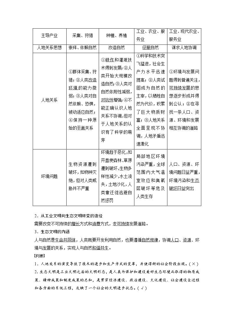
1.不同发展阶段的人类与自然的关系
2.从工业文明向生态文明转变的途径需要改变不可持续的 方式和 方式,走 发展道路。3.生态文明的内涵人与自然是 ,人类既要开发利用自然,也要遵循 ,协调 、_____、环境与 的关系,实现人与自然 。
1.人地关系的演变导致了技术的进步和生产方式的变革,并使得新的社会阶段出现。( )2.生态文明是工业文明之后的文明形态,是人类为保护和建设美好生态环境而取得的物质成果、精神成果和制度成果的总和,是贯穿经济建设、政治建设、文化建设、社会建设全过程和各方面的系统工程,反映了一个社会的文明进步状态。( )
在墨西哥人类学博物馆中陈列着一块太阳历石,是博物馆的镇馆之宝。这块圆形巨石直径为3.6米、重24吨,表面用繁复的文字符号和图画形象地雕刻出阿兹特克太阳历:太阳历石中间的人像是给生命以力量的太阳神;周围4个圆圈分别代表了太阳时代前的4个时代;内环20个不同的图标代表太阳历每个月的20天;外环的“V”字符号象征着带给大地能量的阳光;环绕巨石的两条巨蛇则象征羽蛇神和火神。它充分反映了古印加文明对太阳神的崇拜。1.[区域认知]古印加文明时期为什么会崇拜太阳神?
答案 古印加文明时期生产力水平低下,人类对自然既崇拜又敬畏。
2.[综合思维]古印加文明时期的人地关系如何?这个时期有没有环境问题?为什么?
答案 人地关系基本协调。此时期为采猎文明时期,也存在环境问题,只不过环境问题的影响较小。原因:生产力低下且发展缓慢,人类改造环境的能力微弱,环境对人类的制约作用较强。
读“人类文明进程与人口、资源、环境变化示意图”,完成1~2题。1.在人类社会发展的四个阶段中,人类只能被动地适应环境的是A.采集渔猎时代 B.农业社会C.工业社会 D.生态文明时代
2.在生态文明阶段,资源曲线呈上升趋势,主要得益于A.人口数量的下降 B.科技的进步C.环境质量的改善 D.资源质量的提高
右图表示收入和环境恶化程度关系。完成3~4题。3.人与自然的关系处在征服自然阶段的是A.Ⅰ B.Ⅱ C.Ⅲ D.Ⅳ
4.从中华人民共和国成立初开发北大荒,使之变成北大仓,到现在退耕还荒,保护北大荒,反映了人们对自然环境态度的转变是A.依赖自然—改造自然 B.改造自然—征服自然C.改造自然—善待自然 D.依赖自然—善待自然
生态文明下的资源、环境与国家安全
1.生态文明的具体体现——人与自然和谐共生的资源与环境安全观(1)资源、环境安全的本质就是寻求 服务的可持续利用和服务效益最大化的平衡。(2)应在地球资源、 所允许的边界内,避免资源短缺和环境问题对人类社会可持续发展构成威胁。(3)应避免资源安全和环境安全问题对 、区域稳定和国际安全构成威胁。
2.保障措施(1)根本措施:牢固树立人与自然和谐共生的资源与环境安全观,以 建设为目标,变革发展模式。(2)具体措施:①推进生产方式的 ;②推进 的绿色化。
3.我国进行生态文明建设的重要途径
4.工业可持续发展模式——清洁生产
将下列绿色生产方式与其对应的产业部门连线。
绿色消费正在全球兴起,成为时尚。“绿色产品”是指产品的生产和消费对环境都不造成污染。下图为产品在社会中的一般流程图。
1.[人地协调观]在生产过程中,保证产品是“绿色产品”的关键主要取决于哪两个环节?
答案 原材料采集和处理,产品的加工制作。
2.[地理实践力]举例说明我们在日常生活中如何做到“绿色消费”。
答案 节约用水;使用无磷洗衣粉;出行多乘公交车;少用空调;使用节能灯;选购环保产品;多用可再生资源,少用一次性制品;实行垃圾分类投放;不吃野生动物等。
读“绿色农业流程图”,完成1~2题。1.下列为该生态农业模式直接销往市场的主要农副产品的是A.玉米油、饲料 B.沼气、饲料C.秸秆、糟液 D.酒精、杂醇油
2.以下关于该生态农业模式描述正确的是①有利于当地植被的保护 ②实现了农业废弃物资源化和无害化 ③实现了废弃物的零排放 ④有效增加了耕地面积 ⑤增加了就业岗位A.①②③ B.③④⑤C.①②⑤ D.②③④
如图为“甜菜制糖废水的末端处理方式示意图”。读图完成3~4题。3.从可持续发展的角度看,该流程A.实现了废弃物的零排放B.实现了生态、经济、社会效益的和谐统一C.提高了糖的产量和质量D.促进了技术的进步
4.应用新流程后该厂附近最适合布局A.罐头厂 B.啤酒厂C.纺织厂 D.养猪场
阅读下列材料,完成1~3题。①珍惜地球资源 转变发展方式。(第43个“世界地球日”主题)②地球上各个荒无人烟的角落几乎都有了捕鲸船的“足迹”,它发现了大量不为外人所知的洋面和岛屿。如今欧美的兵舰在那些地方纵横驰骋,他们大约应该为早期的开发者——捕鲸者——鸣炮致敬吧!(椎尔威尔《白鲸》)③打死虎,打死豹。……分肠肚,分骨头,饱饱吃,啾!啾!啾!(傣族古歌谣《欢乐歌》)④种豆南山下,草盛豆苗稀。(陶渊明《归园田居》其三)1.四段文字中,描述采猎文明时期生活场景的是A.① B.② C.③ D.④
2.材料②描述的生产场景体现人类对自然的态度是A.依赖自然 B.改造自然C.征服自然 D.善待自然
3.亟待解决的全球性环境问题出现在材料______描述的文明时期A.① B.② C.③ D.④
(2022·陕西西安月考)下图为“自然资源利用强度与人类文明发展关系示意图”。读图完成4~6题。4.图中乙代表的资源类型及Ⅱ代表的社会发展阶段分别是A.土地资源 农业社会阶段B.土地资源 采集渔猎阶段C.矿产资源 工业社会阶段D.海洋资源 后工业化阶段
5.在Ⅰ阶段孕育的城市大多分布在A.著名旅游胜地 B.矿产资源富集地C.铁路交会处 D.河流中下游平原
6.在Ⅲ阶段,自然资源在经济发展中的作用相对下降的主要原因是A.产业布局集中 B.人地关系紧张C.科学技术进步 D.交通运输发展
加快生态文明体制改革,建设美丽中国,建设生态文明,是关系中华民族永续发展的千年大计。下图为“生态文明宣传示意图”。读图完成7~8题。7.以下对图中所表达的含义理解正确的是A.生态文明建设就是把可持续发展提升到绿色发展高度B.生态文明建设必须加强对外开放,拓展能源进口渠道, 从源头上改变能源来源C.生态文明建设就是污染控制和生态恢复,是工业文明 的进一步发展D.生态文明建设在一定时空范围内不会制约经济发展
8.下列关于生态文明建设的相关举措,不合理的是A.生态文明建设要重点调整经济结构和能源结构,优化国土 空间开发布局B.深入推进生态文明建设,倡导简约适度、绿色低碳的生活 方式C.要积极谋求生产与消费、经济与社会、城乡和地区之间的 协调发展D.生态文明建设要加大区域资源开发力度,大力推进区域经济水平快速提高
读“人类不同发展阶段就业结构变化图”,回答9~10题。9.符合人类社会发展先后顺序的是A.①④②③ B.①②③④C.①③②④ D.②①③④
10.②阶段人地关系的特点表现为A.人类与地理环境建立平等友好、互惠共生、和谐互进的伙伴关系B.人类认识自然、改造自然的能力很低,只能被动地适应环境C.人类对自然地理环境的依赖性很大,地理环境对人类社会发展的影响也很大D.人类单纯地把地理环境看成人类活动的场所和开发的对象
(2022·吉林白城模拟)资源环境是经济增长的物质基础,中国经济发展迅速,但大规模地快速推进工业化以及粗放型的增长方式使中国付出了巨大的代价。资源环境急剧恶化,经济发展与资源环境之间的矛盾日益显现,成为制约中国未来发展的“瓶颈”。因此,采用科学标准的体系全面测量中国绿色GDP,能较好地全面考核中国的资源环境效率,提高经济增长质量。据此完成11~13题。11.当前,我国倡导绿色GDP,其内涵是A.保护环境,放弃经济增长B.大力发展绿色食品C.强调经济发展与环境保护的统一D.强调发展无污染的产业
12.有关绿色GDP的理解,正确的是①绿色GDP的实质是实现人与自然的和谐统一 ②绿色GDP概念的提出,最关键的是促使决策部门和公众观念的变化 ③绿色GDP的含义是不追求GDP的增长速度,而追求环境质量 ④绿色GDP的提高会增加资源的相对消耗量A.①② B.②③C.③④ D.①④
13.下列经济增长方式可以反映绿色GDP理念的是①大力发展传统工业,提高经济收入水平 ②砍伐出售林木,获得巨大经济收益的同时,得到大片耕地 ③发展循环经济,获得经济收益 ④实行清洁生产,获得经济收益A.①③ B.②④C.②③ D.③④
(2022·河北唐山月考)“被动房”是20世纪80年代由德国学者提出来的绿色建筑方式之一,指的是仅通过建筑的能源环境机满足室内的通风、空气净化,且不用主动采暖和使用空调系统就可以维持舒适室内热环境的建筑。近年来,中国也开始高度重视建筑业的环境问题,积极推动“绿色建筑”的发展。据此完成14~15题。14.修建“被动房”建筑的直接目的是A.节约建筑能源消耗B.降低建筑成本C.提高城市绿化面积D.缓解城市热岛效应
15.下列属于能源环境机的作用是①过滤室外新风,净化空气 ②节约空调用电量 ③燃烧煤炭为建筑物供暖 ④保持恒定的室内温度A.①② B.②③C.①③ D.②④
(2022·广西南宁模拟)加强和改进农村生活垃圾分类处理,是乡村振兴战略中的重要内容。右图为“陕西省某农村生活垃圾分类处理流程图”。据此完成16~18题。16.下列垃圾适合填埋的是A.废旧金属 B.废旧电池C.建筑余土 D.厨余垃圾
17.从可持续发展角度看,适合用作垃圾专业填埋场的是A.弃耕地 B.弃矿坑C.山谷 D.山顶
18.建阳光堆肥房对农村生态环境的积极影响表现为可以防止①病虫害 ②土壤盐碱化 ③土地肥力下降 ④水土流失A.①③ B.①④C.②③ D.②④
19.阅读图文材料,回答下列问题。(12分)常熟市大豆产业循环链是江苏大力发展循环经济的典型,这条大豆循环产业链上游的甲公司,通过低温榨油获取豆油和低温豆粕,下游的丙公司将残余豆渣加工成饼干、生物有机肥和饲料。居核心的乙公司从豆粕中提取蛋白制成“第八大人造纤维”——大豆蛋白纤维,并从废水中提取淀粉酶,将其加工成啤酒催化剂和食品添加剂。这样原来被遗弃的豆渣、废水、豆粕都得到了充分利用,从而使大豆在从生产、加工到肥料回田过程中形成了一条以大豆深加工为主的循环经济产业链。
(1)丙公司生产的有机肥与普通的工业化肥相比,其显著的特点有哪些?(4分)
答案 普通的工业化肥会导致土壤板结,使土壤肥力下降,有机肥有利于提高土壤肥力;工业化肥生产消耗的原料、能源多,生产成本高,而有机肥可就地取材,成本低廉。
(2)乙公司的产品很容易地打破了欧美贸易的“绿色壁垒”,畅销欧美市场,其主要原因是什么?(2分)
答案 其原料为天然植物蛋白纤维,产品属于绿色产品。
答案 提高了资源利用率,有利于节约资源;实现了“变废为宝”,既提高了经济效益,又有利于保护环境;实现了农、工、商紧密结合,有利于促进农业生态系统向良性循环方向发展;延长了产业链,提高了农产品的加工深度,丰富了产品种类,拓宽了产品市场;创造了更多的就业机会,促进了地方经济的发展;提高了农民的生产积极性,增加了农民的收入。
(3)该循环生产模式与普通生产模式相比,突出的好处有哪些?(6分)
相关课件
这是一份期中检测试卷--人教版高中地理选择性必修第三册同步课件+讲义+专练,文件包含期中检测试卷pptx、期中检测试卷教师版docx、期中检测试卷专练docx等3份课件配套教学资源,其中PPT共50页, 欢迎下载使用。
这是一份期末检测试卷--人教版高中地理选择性必修第三册同步课件+讲义+专练,文件包含期末检测试卷pptx、期末检测试卷教师版docx、期末检测试卷专练docx等3份课件配套教学资源,其中PPT共48页, 欢迎下载使用。
这是一份人教版 (2019)选择性必修3 资源、环境与国家安全第一节 自然环境的服务功能精品课件ppt,文件包含第一章第一节自然环境的服务功能pptx、第一章第一节自然环境的服务功能专练docx、第一章第一节自然环境的服务功能教师版docx、第一章第一节自然环境的服务功能学生版docx等4份课件配套教学资源,其中PPT共60页, 欢迎下载使用。

