所属成套资源:人教版高中地理同步择性必修第一册课件PPT+讲义+专练(新教材)
期末检测试卷(二)--人教版高考地理选择性必修第一册课件+讲义+专练
展开
这是一份期末检测试卷(二)--人教版高考地理选择性必修第一册课件+讲义+专练,文件包含期末检测试卷二课件pptx、期末检测试卷二教师版docx、期末检测试卷二专练docx等3份课件配套教学资源,其中PPT共60页, 欢迎下载使用。
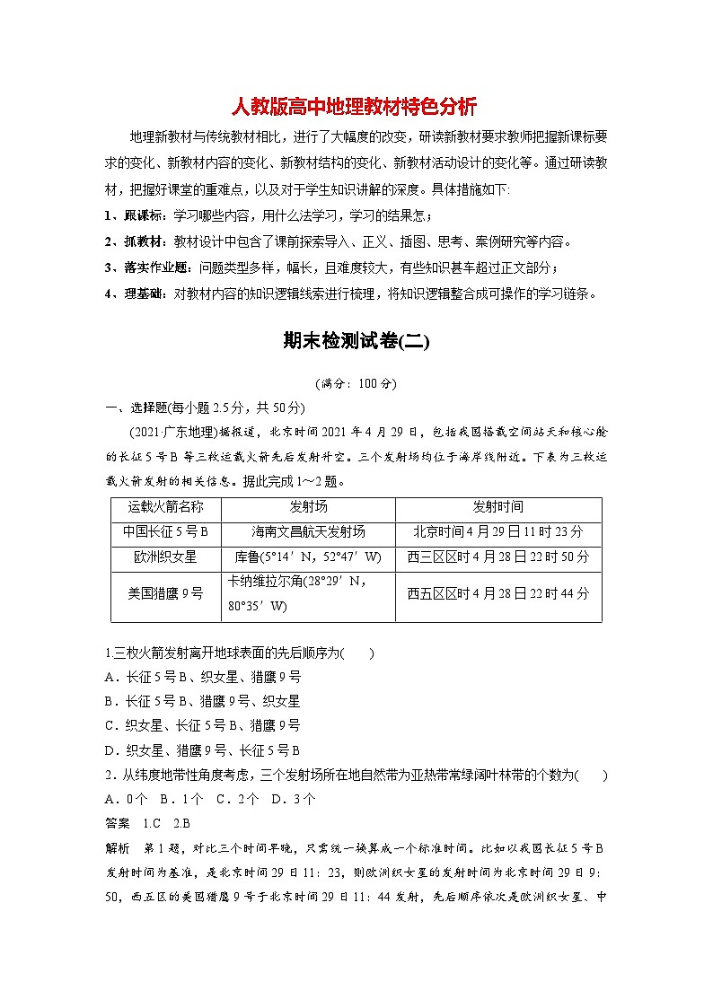
(2021·广东地理)据报道,北京时间2021年4月29日,包括我国搭载空间站天和核心舱的长征5号B等三枚运载火箭先后发射升空。三个发射场均位于海岸线附近。下表为三枚运载火箭发射的相关信息。据此完成1~2题。
1.三枚火箭发射离开地球表面的先后顺序为A.长征5号B、织女星、猎鹰9号B.长征5号B、猎鹰9号、织女星C.织女星、长征5号B、猎鹰9号D.织女星、猎鹰9号、长征5号B
2.从纬度地带性角度考虑,三个发射场所在地自然带为亚热带常绿阔叶林带的个数为A.0个 B.1个 C.2个 D.3个
北京时间2021年5月5日14时47分迎来立夏节气。据《逸周书·时训解》记载,立夏分三候:一候蝼蝈鸣,二候蚯蚓出,三候王瓜生。立夏只是夏季的一个预告,并不意味着“入夏”。气象学对于入夏有严格的标准,只有当一个地区连续5日的平均气温达到22 ℃以上时,才确定为夏季开始。下表为不同节气太阳直射点的纬度。据此完成3~5题。
3.下列有关立夏的说法,正确的是A.南方地区正式进入夏季B.立夏一候约为15天C.立夏时美国西部为6日D.立夏时华北地区旱情严重
4.立夏之后,民间有“立夏、小满,江满、河满”说法,此处“江、河”最可能是A.淮河 B.闽江C.嫩江 D.汾河
5.推测立夏时太阳直射点的纬度最可能是° °° °
(2023·浙江宁波模拟)下面图1为某位驴友在云南喀斯特地貌区拍摄的“孤峰残丘油菜花”,图2为“岩石圈物质循环示意图”,甲、乙、丙、丁代表三类岩石和岩浆,①~⑥代表地质作用。据此完成6~7题。6.图中“孤峰残丘”形成的地质作用先后次序是A.岩浆喷出、地壳抬升、冰川侵蚀B.外力沉积、流水侵蚀、风力侵蚀C.外力沉积、地壳抬升、流水侵蚀D.地壳下沉、冰川沉积、岩浆侵入
(2023·浙江宁波模拟)下面图1为某位驴友在云南喀斯特地貌区拍摄的“孤峰残丘油菜花”,图2为“岩石圈物质循环示意图”,甲、乙、丙、丁代表三类岩石和岩浆,①~⑥代表地质作用。据此完成6~7题。7.该地的岩石类型及其地质作用对应正确的是A.甲—② B.乙—①C.丙—③ D.丁—④
(2023·甘肃兰州模拟)石勒喀河与额尔古纳河汇合形成黑龙江干流(如图),该区域的石勒喀河南岸分布大面积的河漫滩,河流交汇处形成沙洲。据此完成8~9题。8.河心沙洲一年中面积最小的时间是A.2月 B.5月 C.8月 D.11月
(2023·甘肃兰州模拟)石勒喀河与额尔古纳河汇合形成黑龙江干流(如图),该区域的石勒喀河南岸分布大面积的河漫滩,河流交汇处形成沙洲。据此完成8~9题。9.额尔古纳河南岸泥沙淤积较少的主要原因是A.额尔古纳河南岸狭窄B.额尔古纳河含沙量小C.额尔古纳河流速较快D.地转偏向力向右偏转
2020年2月,世界最大的撒哈拉沙漠连续几天刮起了强风,卷起了漫天黄沙,卫星监测到撒哈拉沙漠的大量沙尘飘过大西洋,抵达亚马孙平原。如图为“世界局部图”。读图,完成10~11题。 10.卫星监测到撒哈拉沙漠沙尘不断向亚马孙平原输送,原因是A.赤道盛行上升气流B.副热带高压带控制C.东北信风定向吹送D.洋流自东向西流动
2020年2月,世界最大的撒哈拉沙漠连续几天刮起了强风,卷起了漫天黄沙,卫星监测到撒哈拉沙漠的大量沙尘飘过大西洋,抵达亚马孙平原。如图为“世界局部图”。读图,完成10~11题。 11.盛行风给加勒比海沿岸地区带来的影响是A.丰沛的水汽 B.大量的沙尘C.夏季的高温 D.冬季的寒潮
读“某地区某日海平面气压分布图”,回答12~13题。12.图中甲天气系统正在西伸北进(即势力变强),此日最可能在A.1月 B.2月 C.6月 D.12月
读“某地区某日海平面气压分布图”,回答12~13题。13.关于此日下列地区天气状况的叙述,正确的是A.我国长江中下游地区炎热干燥 B.菲律宾群岛北部地区天气晴朗C.我国南海大部分地区阴雨连绵D.我国台湾岛盛行西北风
(2023·北京东城区期末)如图为“太平洋海区洋流分布示意图”。读图,完成14~15题。14.太平洋海域A.①洋流受东北信风影响,自东向西流B.②洋流比流经海域的水温低,为寒流C.③与④洋流的成因相同、性质也相同D.中低纬度海区的洋流均呈顺时针流动
(2023·北京东城区期末)如图为“太平洋海区洋流分布示意图”。读图,完成14~15题。15.甲海域夏季多雾的主要原因是A.陆地气温比较低,导致水汽冷凝B.气候炎热,空气上升,水汽易凝结C.暖流流经,使所经地区增温增湿D.寒流流经,使当地空气受冷凝结
如图示意我国东部不同气候区三个典型流域一年内水文变化情况。据此完成16~17题。16.对甲、乙、丙三河判断正确的是 A.甲河流域位于海洋性气候区B.乙河可能位于湘江流域C.三河中丙河流域面积最大D.三河中乙河有春汛和夏汛
17.径流深是将计算时段内的径流总量均匀铺在某断面以上的流域面积上,其相应的水层深度即是径流深。关于图中河流径流深的说法,合理的是A.三河的最大径流深都在7月B.甲河径流深与流域蒸发量无关C.径流深和人类用水情况关联不大D.乙、丙两河降水量和径流深存在相关性
(2023·广西南宁期中)英国动物地理学者华莱士在马来群岛研究中发现,婆罗洲与苏拉威西岛、巴厘岛和龙目岛之间似乎有一条隐形的界线“华莱士线”(如图)将两边的陆生动物分开,该线以西是典型的亚洲动物,以东是典型的大洋洲动物。据此完成18~20题。18.“华莱士线”两侧动物分布差异性形成的地理条件是两侧岛屿A.曾分离甚远 B.地形特征差异大C.被海洋包围 D.分属南、北半球
(2023·广西南宁期中)英国动物地理学者华莱士在马来群岛研究中发现,婆罗洲与苏拉威西岛、巴厘岛和龙目岛之间似乎有一条隐形的界线“华莱士线”(如图)将两边的陆生动物分开,该线以西是典型的亚洲动物,以东是典型的澳洲动物。据此完成18~20题。19.华莱士在马来群岛研究时可能会遇到A.火山喷发 B.台风袭击C.丛林山火 D.雷电暴雨
(2023·广西南宁期中)英国动物地理学者华莱士在马来群岛研究中发现,婆罗洲与苏拉威西岛、巴厘岛和龙目岛之间似乎有一条隐形的界线“华莱士线”(如图)将两边的陆生动物分开,该线以西是典型的亚洲动物,以东是典型的澳洲动物。据此完成18~20题。20.马来群岛生物资源丰富,最主要原因是A.土壤肥沃 B.气候类型多样C.纬度较低 D.无人类活动干扰
21.阅读图文材料,回答下列问题。(10分)鄂毕河是俄罗斯第三大河,河流源头位于阿尔泰山脉,穿越西西伯利亚,最后注入北冰洋喀拉海。鄂毕河上游部分(巴尔瑙尔附近)春汛时间较长,通常有2次水位和流量的升高,第一次在4月末,第二次在5月末至6月中旬;中游段每年均有浩大的洪水,有时洪水漫过河岸达24~80千米远,并持续2~3个月;中下游地区冻土广布,沼泽众多。如图为鄂毕河流域图。
(1)分析巴尔瑙尔附近春汛时间长的原因。(4分)
答案 冬季气温低,巴尔瑙尔附近平原区和上游山区产生大面积积雪;4月末气温升高,平原上积雪融化,使河水水位和流量升高;5月末至6月中旬,高山积雪开始融化,河水水位、河流量又开始升高,形成较长时间春汛。
(2)根据材料推测鄂毕河中游段洪水漫过河岸导致两岸地区积水时间长的原因。(6分)
答案 鄂毕河中游段洪水期来水量大且持续时间长;河流两岸地区地势低平,排水不畅;河流两岸沼泽较多,滞留河水;河流两岸地区冻土广布,河水难以下渗;鄂毕河纬度高,蒸发弱。
22.阅读下列材料,回答问题。(16分)材料一 下面为非洲略图和维多利亚湖及周边地质构造示意图。
材料二 下表示意图中甲地(海拔1 800 m)1月和7月的气温、降水资料。
(1)对比分析,维多利亚湖盆与爱德华湖盆成因上的异同点。(4分)
答案 相同点:地壳运动(内力作用)。不同点:维多利亚湖盆岩层向下弯曲,中间新、两翼老,形成向斜;爱德华湖盆岩层断裂下陷。
(2)据表简述图中甲地的主要气候特点并分析原因。(6分)
答案 特点:年温差小;7月降水多,1月降水少,降水季节变化大。原因:地处赤道附近;海拔高;7月来自海洋的东南风带来水汽,加上地形抬升作用,降水多;1月受来自大陆的东北风影响,降水少。
(3)比较维多利亚湖东岸和西岸降水量的差异并说明理由。(4分)
答案 西岸多于东岸。理由:无论是东南风还是东北风,到达西岸前都经过湖面,受到湖泊的增湿作用;维多利亚湖东岸位于山地背风坡,降水少。
(4)图中乙海区夏半年盛行离岸风,使底层海水上泛,这对沿岸气候有何影响?(2分)
23.(2023·湖北宜昌模拟)阅读图文材料,完成下列要求。(12分)沙山沟特大桥是敦格铁路的控制性工程,是我国唯一一座穿越流动性沙漠的桥梁(图1)。沙山沟原为阿尔金山山前洪积平原,后因地质作用的变化而形成沟谷,地表分布着大量砾石和低矮的沙丘。该区域以偏北风为主,偏角较小。图2示意敦格铁路经过的局部区域。
(1)分析沙山沟原洪积平原的形成原因。(4分)
答案 阿尔金山山坡风化强烈,疏松风化物多,来自阿尔金山的季节性河流挟带大量砂石;北麓(山前)地势平缓,河流流速下降,砂石堆积形成洪积平原。
(2)说明沙山沟地貌由山前洪积平原演变成沟谷的主要地质作用过程。(4分)
答案 该地受构造运动影响,地壳运动由下沉到逐渐抬升,坡度变大;来自阿尔金山的季节性洪水冲刷加剧而发育沟谷。
(3)沙山沟地区风沙活动频繁,但沙山沟特大桥受风沙沉积影响小,试分析原因。(4分)
答案 盛行风向与沙山沟大致相同,风沙走向与沙山沟特大桥几乎平行,利于疏导风沙,不利于风沙沉积;该地多低矮沙丘,铁路为高架桥形式,风沙掩埋铁轨可能性低。
24.阅读图文资料,完成下列要求。(12分)长白山西坡高山苔原是我国最为典型的山地苔原,它位于长白山火山锥体上部 (2 000~2 500 m)。30年前长白山苔原带植被为灌木苔原,主要是灌木和苔藓地衣植物,很少有草本植物。目前,来自林线附近的林下喜温草本植物已经占据苔原带全域。如图是长白山高山苔原灌木和草本优势种聚集强度K值的空间分布格局。(注:聚集强度K值小,表明该植物聚集分布明显;反之则聚集分布弱。)
(1)读图,指出近30年来长白山高山苔原带植被的空间变化特点,并说出判断理由。(6分)
答案 变化特点:在海拔2 300 m及以下,草本植物入侵,占据了部分空间,草本和灌木都呈较强的聚集分布;在海拔2 300 m以上,草本聚集分布,灌木呈广泛分布。判断理由:在海拔2 300 m及以下,灌木和草本优势种聚集强度K值都小,差异不大;在海拔2 300 m以上,灌木优势种聚集强度K值大,草本优势种聚集强度K值小。
相关课件
这是一份期末检测试卷--人教版高中地理选择性必修第三册同步课件+讲义+专练,文件包含期末检测试卷pptx、期末检测试卷教师版docx、期末检测试卷专练docx等3份课件配套教学资源,其中PPT共48页, 欢迎下载使用。
这是一份期中检测试卷--人教版高考地理选择性必修第一册课件+讲义+专练,文件包含期中检测试卷课件pptx、期中检测试卷教师版docx、期中检测试卷专练docx等3份课件配套教学资源,其中PPT共53页, 欢迎下载使用。
这是一份期末检测试卷(一)--人教版高考地理选择性必修第一册课件+讲义+专练,文件包含期末检测试卷一课件pptx、期末检测试卷一教师版docx、期末检测试卷一专练docx等3份课件配套教学资源,其中PPT共60页, 欢迎下载使用。

