所属成套资源:人教版高中地理同步必修第一册课件PPT+讲义+专练(新教材)
期中检测试卷--人教版高中地理必修第一册同步课件+讲义+专练
展开
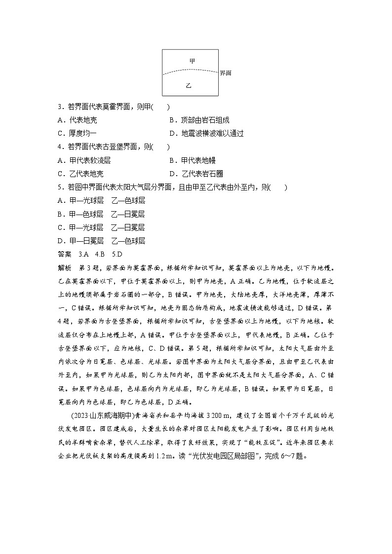
这是一份期中检测试卷--人教版高中地理必修第一册同步课件+讲义+专练,文件包含期中检测试卷课件pptx、期中检测试卷教师版docx、期中检测试卷专练docx等3份课件配套教学资源,其中PPT共40页, 欢迎下载使用。
一、选择题(每小题2.5分,共50分)(2022·河北衡水中学期末)1996年9月18日由中国科学院国家天文台兴隆观测站的施密特CCD小行星项目组发现的一颗主带小行星,1999年10月,经国际小天体命名委员会批准,该小行星被命名为“袁隆平星”(8117Yuanlngping),以示对“杂交水稻之父”袁隆平的敬意。据此完成1~2题。1.试推断“袁隆平星”位于下列哪个天体系统中A.地月系 B.太阳系C.比邻星系 D.河外星系
2.下列关于“袁隆平星”的说法,正确的是A.它环绕太阳运动B.它的体积与地球相似C.它位于地球和火星轨道之间D.它四周被厚厚的大气层所包裹
下图为“太阳辐射量随纬度分布示意图”。“可能辐射总量”是考虑了受大气削弱之后到达地面的太阳辐射;“有效辐射总量”是考虑了受大气和云的削弱之后到达地面的太阳辐射。据此完成3~4题。3.云量最多的地区是A.赤道 B.北纬20°C.北纬40° D.北纬60°
4.影响“可能辐射总量”分布的主要因素是A.大气云量 B.大气厚度C.纬度 D.通过的大气路径
(2021·重庆江北区十八中月考)山东诸城是中生代地层较为发育的小型盆地,被古生物专家誉为“世界恐龙化石宝库”。下图是诸城发掘出土的角龙科恐龙化石。据研究,该类恐龙体型较大,多以植物的嫩枝叶和多汁的根、茎为食。据此完成5~7题。5.推测该角龙存在时期诸城的气候特征为A.温暖湿润 B.炎热干燥C.寒冷干燥 D.低温湿润
6.推测该角龙存在的地质时期A.联合古陆形成B.主要的成煤期C.现代海陆位置形成D.三叶虫等海洋无脊椎动物空前繁盛
7.恐龙繁盛的地质年代,兴盛的植物是A.孢子植物 B.被子植物C.裸子植物 D.藻类植物
下图为“某区域地壳厚度等值线图”。据此完成8~9题。8.下列关于图示区域的说法,正确的是A.地壳厚度自南向北逐渐增加B.地壳厚度最大的地区海拔最高C.海拔一致的地区地壳厚度一致D.两地地壳厚度的差值不等于其高差
9.若绘制地壳厚度剖面图,其0千米为A.海平面 B.岩石圈底部C.莫霍界面 D.上地幔上部
2020年11月24日4时30分,中国探月工程“嫦娥五号”探测器在我国海南文昌航天发射场顺利升空,火箭飞行约2 200秒后顺利将探测器送入预定轨道,开启我国首次地外天体采样返回之旅。据此完成10~11题。10.“嫦娥五号”探测器返回时进入图示②层至地面所经历的大气温度变化情况是A.不断升高 B.不断下降C.先下降后升高 D.先升高后下降
11.图示大气圈层中A.①层大气层内常见云雨现象B.②层大气处于高度电离状态C.③层中的臭氧层是“地球生命的保护伞”D.④层大气能见度好,适合航空飞行
(2022·安徽宣城期末)如图是“南京9月5日和9月6日天气预报图”和“大气受热过程图”。读图,完成12~13题。12.南京9月6日与9月5日相比A.温度较低 B.温差较大C.风力较弱 D.光照较弱
13.南京在9月5日A.①较弱 B.②较强 C.③较弱 D.④较强
(2022·山东青岛市期末)读“水循环与四大圈层联系示意图”,完成14~15题。14.图中甲、乙、丙、丁所代表的圈层对应正确的是A.甲——大气圈 B.乙——岩石圈C.丙——水圈 D.丁——生物圈
15.水循环A.造成海陆变迁的速度加快B.促进物质迁移和能量交换C.使地表形态变得高低起伏D.加剧水资源空间分布不均
与陆地淡水相比,海水常因水域面积大、水深、盐度大,更难结冰。下图示意渤海及附近区域年平均气温≤-4 ℃日数的分布。据此完成16~18题。16.正常年份,该地区最先形成海冰景观的城市最可能是A.葫芦岛 B.秦皇岛C.大连 D.烟台
17.甲、乙、丙、丁四海域中,海冰厚度最大的是A.甲 B.乙 C.丙 D.丁
18.该地区海冰面积最大的月份可能是A.10月 B.12月 C.2月 D.4月
(2021·山东济南期末)下图为“某海域表层海水年平均等温线分布图”,图中虚线表示流经该海区的洋流,b、c处于同一纬度,a、d处于同一纬度。据此完成19~20题。19.由图可知A.a是北半球寒流 B.b是南半球暖流C.c是北半球暖流 D.d是南半球寒流
20.以下对该海域表层海水的盐度及密度大小判断正确的是A.a海域与d海域的盐度大小相同B.a海域密度大于b海域密度C.b海域盐度小于c海域盐度D.d海域密度大于c海域密度
二、非选择题(共4题,共50分)21.(2022·湖南长沙市期末)下图为“我国部分地区年太阳辐射总量分布图”。读图回答下列问题。(11分)
(1)比较昆明、重庆年太阳辐射总量的差异,并分别阐释原因。(5分)
答案 差异:昆明年太阳辐射总量丰富,重庆年太阳辐射总量贫乏。原因:昆明地势高,大气稀薄,晴天多,大气对太阳辐射的削弱作用小,且日照时间长,故年太阳辐射总量丰富。重庆属于盆地地形,雨雾天较多,大
气对太阳辐射削弱作用强,且日照时间短,故年太阳辐射总量贫乏。
(2)简要评价大规模利用太阳能发电的优缺点。(6分)
答案 优点:太阳能分布范围广,能量巨大,清洁无污染。缺点:占地面积大,成本高;受纬度、天气、季节、昼夜等因素影响较大,不稳定。
22.阅读图文材料,完成下列要求。(12分)图1为某时刻海陆等压面示意图,图2为四川某地传统民居穿堂风(穿堂风是流动于建筑物内部空间的风。我国许多地区民居设计都充分考虑了穿堂风,在炎热的夏季能取得较好的纳凉效果)示意图。
(1)读图,比较图1①②③④四地数值大小并排序。气压:_____________;气温:____________。(4分)
(2)比较①②两地的降水概率:__________,两地昼夜温差:__________。(4分)
(3)屋前石子地面、屋后种植林木,可以明显增强夏季穿堂风。请运用热力环流原理加以解释。(4分)
答案 石子地面比热容小(吸热快),升温快;林地比热容大(吸热慢),升温慢,不同地表使屋前屋后的温差增大,加强了屋前屋后的气压差,加大了空气流动。
23.如图为“波罗的海地区图”。海冰范围为2017年1月22日遥感资料,海水冰点随海水盐度增加而降低。读图完成下列问题。(12分)(1)描述图示波罗的海海冰的分布特点,并简述其成因。(6分)
答案 分布特点:北部海冰面积大于南部;边缘海冰面积大于中部。
成因:北部纬度高,水温低;陆地比热容小于海洋,沿岸海水受陆地影响大,冬季降温快;沿岸海水较浅,海水热容量较中部小,冬季降温快;沿岸有河流淡水注入,盐度较低,易结冰。
(2)依据图文信息,结合所学知识,说明波罗的海盐度低的原因。(6分)
答案 波罗的海的形成时间短,水质较好;波罗的海海区闭塞,与外海的通道又浅又窄,盐度高的海水不易进入;波罗的海纬度较高,气温低,蒸发弱;气候湿润,降水量大于蒸发量;四周有多条河流注入。
24.阅读图文材料,完成下列各题。(15分)如图为某大陆沿海地区等高线地形图,图中M海域盛行离岸风,渔业资源丰富,是世界重要渔场之一,主要生产鳕鱼、沙丁鱼等。(1)说明图中M海域渔场的成因。(5分)
答案 该海域有寒流经过且盛行离岸风,沿海地带的表层海水被吹离海岸,底层冷海水上泛,形成上升流,底层大量的营养盐类物质被带到表层,为浮游生物提供养分,浮游生物繁盛,鱼类饵料丰富,有利于形成渔场。
相关课件
这是一份期中检测试卷--人教版高中地理选择性必修第三册同步课件+讲义+专练,文件包含期中检测试卷pptx、期中检测试卷教师版docx、期中检测试卷专练docx等3份课件配套教学资源,其中PPT共50页, 欢迎下载使用。
这是一份期末检测试卷--人教版高中地理选择性必修第三册同步课件+讲义+专练,文件包含期末检测试卷pptx、期末检测试卷教师版docx、期末检测试卷专练docx等3份课件配套教学资源,其中PPT共48页, 欢迎下载使用。
这是一份期中检测试卷--人教版高考地理选择性必修第一册课件+讲义+专练,文件包含期中检测试卷课件pptx、期中检测试卷教师版docx、期中检测试卷专练docx等3份课件配套教学资源,其中PPT共53页, 欢迎下载使用。

