高中地理人教版 (2019)必修 第二册第二节 城镇化优质课课件ppt
展开
这是一份高中地理人教版 (2019)必修 第二册第二节 城镇化优质课课件ppt,文件包含第二章第二节城镇化课件pptx、第二章第二节城镇化专练docx、第二章第二节城镇化教师版docx、第二章第二节城镇化学生版docx等4份课件配套教学资源,其中PPT共60页, 欢迎下载使用。
1.结合实例或图表,理解城镇化的概念,说明不同地区城镇化的过程和特点,解释城镇化的意义。2.结合实例,分析城镇化过程中出现的问题,并提出有效的解决措施。3.结合实例,说出地理信息技术在城市管理中的应用。
1.运用资料,说明不同地区城镇化的过程和特点,以及城镇化的利弊。2.通过探究有关人文地理问题,了解地理信息技术的应用。
目标1 城镇化及其进程
目标2 城镇化对地理环境的影响
1.城镇化的意义(1)概念:城镇化也称城市化,一般是指 人口向城镇地区集聚和乡村地区转变为 地区的过程。
城镇 增加城镇人口占区域 的比例上升(最重要指标)城镇 规模扩大
(3)与工业化的关系一个国家和地区城镇化的水平,体现其 水平。
工业化程度和社会经济发展
1.一个地区城镇人口越多,城镇化水平越高。( )2.城镇化可促进区域的发展,但区域发展对城镇化没有影响。( )
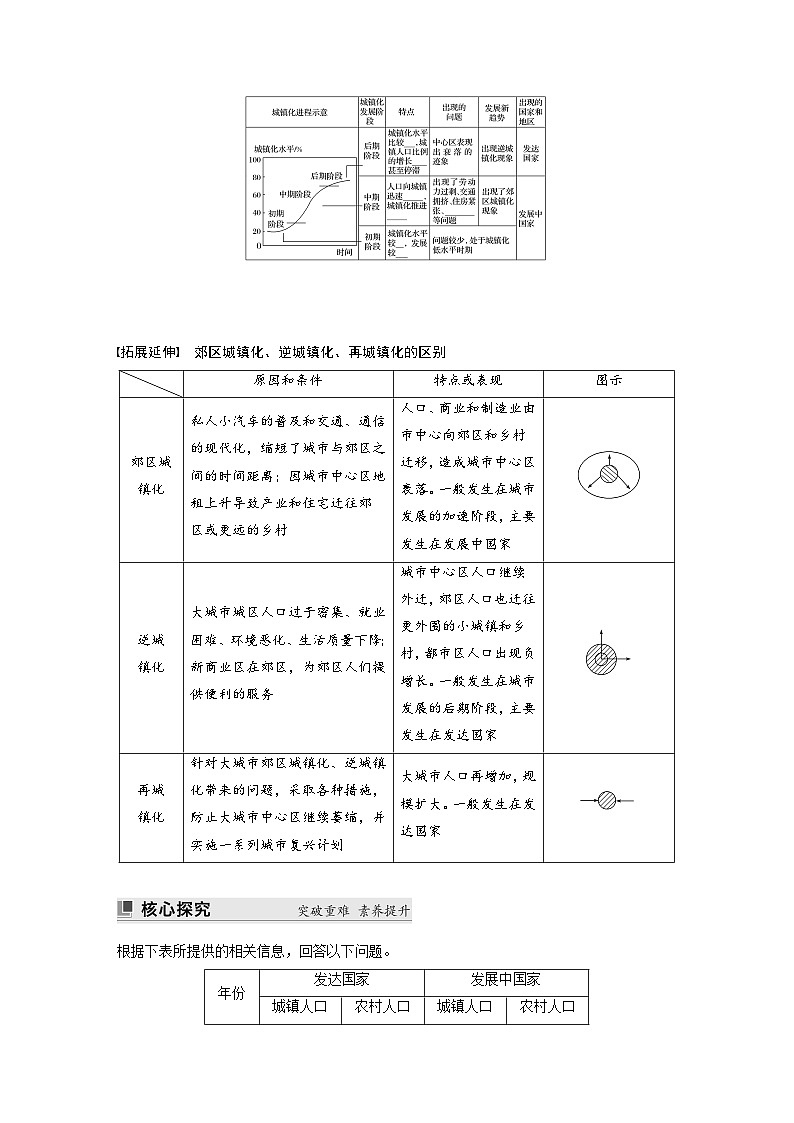
2.世界城镇化进程(1)世界城镇化进程
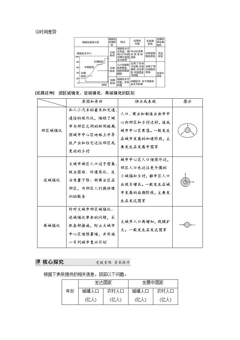
(2)世界城镇化进程的差异①空间差异
郊区城镇化、逆城镇化、再城镇化的区别
根据下表所提供的相关信息,回答以下问题。
1.[地理实践力]根据表中提供的相关数据,在坐标系图中画出1920~2000年发达国家(用——表示)和发展中国家(用 表示)城镇人口比重变化的折线图。
答案 首先计算出城镇人口占总人口的比重,然后利用描点法作图即可,如下图所示。
2.[综合思维]20世纪70年代以来,发达国家出现了与城镇化过程相反的人口流动现象,我们常称之为逆城镇化现象,在这种过程之中,人口迁移的主要原因是什么?
答案 ①大城市中心区环境恶化;②人们对环境质量要求越来越高;③乡村和小城镇基础设施逐步完善;④交通发展,城乡交通便捷。
3.[区域认知]根据表格和绘制的折线图以及对城镇化的理解,简述发展中国家城镇化的特点是什么?发达国家城镇化的特点是什么?
答案 发展中国家城镇化的特点:①起步较晚;②城镇化水平较低;③有的发展中国家的城镇化出现畸形发展的情况。发达国家城镇化的特点:①起步早;②城镇化水平较高;③有的国家出现逆城镇化现象。
读“四川省和广东省四个年份城镇化水平统计图”,回答1~2题。1.2010年以来,四川省城镇化处于A.初期阶段 B.中期阶段C.后期阶段D.逆城镇化阶段
2.与四川省相比,目前广东省城镇化A.速度较慢 B.水平较低C.水平超过经济水平D.对地理环境没影响
(2022·云南昆明市期末)下图为“1850~2050年中国、英国和美国城镇化进程示意图(含预测)”。据此完成3~4题。3.关于图中说法正确的是A.英国城镇化进程的速度始终快于美国B.美国先于英国城镇化水平达到80%C.1970年以后中国城镇化进程快于美国D.城市人口数量是衡量城镇化水平的最 重要指标
4.与2000年相比,到2030年我国城镇化将带来的变化有A.第一产业比重增加B.第二产业产值明显下降C.第三产业成为主导产业D.城市环境质量持续恶化
城镇化对地理环境的影响
1.城镇化过程中出现的问题(1)城镇化问题的成因及解决措施
(2)城镇化问题的区域差异①发达国家:城镇化过程中曾出现过 问题,经过后来的不断治理,大部分得以有效解决。②发展中国家:a.现在正处于城镇化 发展阶段,各类城镇化问题相对较多。b.有的发展中国家城镇化畸形发展,与 不相适应,失业率高、贫困等社会问题突出。
1.城镇化对自然地理环境的不利影响
2.图解“城市病”的表现及解决措施
2.地理信息技术在城市管理中的应用(1)应用领域: 规划、市政建设、公共服务等。(2)举例
近年来媒体频现“亲嘴楼”“握手楼”的报道,城中村的楼房一幢贴着一幢,且疯狂向上生长,楼与楼之间的空间极小。如图是广州某区的“亲嘴楼”。
1.[区域认知]“亲嘴楼”“握手楼”反映了城镇化发展过程中出现的主要问题是什么?除此之外,这类地区还存在哪些问题?
答案 住房紧张。交通拥挤、资源紧张、环境污染、发展空间受限、就业困难等问题。
2.[综合思维]结合生活常识,你认为“亲嘴楼”“握手楼”给人们带来哪些负面影响?
答案 建筑通风、采光差;交通不便,影响消防、医疗救援,存在安全隐患;造成居民心理压抑等障碍。
3.[综合思维]解决“亲嘴楼”“握手楼”可以采取哪些措施?
答案 合理规划功能区;控制城市人口规模;分散城市职能,建设卫星城;扩大城市绿地,兴建生态城市等。
2020年6月,南方多地拉响暴雨预警,纷纷进入“城市看海”模式。读漫画“城市看海”,完成1~2题。1.图中反映的城镇化问题是A.内涝严重 B.交通堵塞C.住房紧张 D.环境污染
2.下列缓解图示城镇化问题的合理措施有①居民出行选择乘坐公共交通工具 ②改造城市地下管网,实现雨污分流 ③硬化城市路面 ④建设下凹式绿地A.①② B.③④ C.①③ D.②④
面临城市无限制低密度向外扩张的问题,美国规划师协会于2003年提出城市“精明增长”的理念,推行高效、集约、紧凑的城市发展模式。美国“精明增长”的先锋城市——波特兰,通过制定通过严格的城市增长边界来控制城市向外蔓延,同时在城市增长边界内提高建筑密度,并采取增加绿色环境和公共空间、大力推行公交和慢行系统来缓解高密度带来的负面影响。经过数十年的努力,波特兰成为一个宜居、绿色、可持续的现代化城市。据此完成3~4题。3.波特兰通过“精明增长”的规划方案,可以A.保护城市边缘农田 B.解决城市交通拥堵C.提高城镇化水平 D.优化城市产业结构
4.波特兰城市规划建设对我国建设宜居城市最具有借鉴意义的是A.进一步提高城市建筑密度B.积极开发老城区、棚户区C.大力推动郊区城镇化D.兴建卫星城,疏解城市职能
(2022·江苏南京期末)2021年5月11日,国家统计局发布了第七次人口普查数据。数据显示,近10年间,中国常住人口城镇化率在突破50%后仍保持快速增长趋势,2020年,大陆地区常住人口城镇化率达63.89%,相较于上次人口普查,上升了约14.2个百分点。据此回答1~2题。1.衡量城镇化水平的最重要指标是A.城镇人口数量B.城镇用地规模C.城镇数量D.城镇人口占总人口的比例
2.我国城镇化水平不断提高主要是因为A.经济高速发展 B.政府政策支持C.农业的产业化经营 D.交通设施日益完善
如图示意安徽省1990~2030年城镇化水平统计及预测。读图完成3~4题。3.安徽省城镇化进程的表现有A.2000~2010年已进入城镇化后期成熟阶段B.2020~2030年城镇化速度最快C.2010~2012年城镇化速度最慢D.1990~1995年城镇化速度最慢
4.目前安徽省城镇化进程的特点是A.水平较低,发展较快B.水平较高,发展缓慢C.水平低,发展缓慢D.出现大城市中心空洞化现象
(2022·广东深圳市期中)“睡城”也称“卧城”,主要指大城市周边人口相对集中的大型社区或居民点,人口虽然大量入住,但是仅局限于晚上回家睡觉,白天照样开车或乘车赶往市中心。燕郊隶属于河北省三河市,是我国众多“睡城”中的典型代表。每日跨省上班的京漂族,在燕郊和北京之间的道路上,呈现出明显的“潮汐式”流动。如图为“燕郊相对位置示意图”,图中箭头及数字表示京漂族每天上班的方向及平均距离。读图,完成5~6题。
5.燕郊成为“睡城”,其原因有①房价相对较低 ②工资水平高 ③与北京、天津的距离较近 ④交通便利A.①②③ B.①②④C.①③④ D.②③④
6.人口“潮汐式”流动会给北京带来一系列的问题,下列最有利于缓解这些问题的措施是A.在燕郊与北京之间增建高速公路B.北京调整产业结构,大力发展高科技产业C.将北京的部分企业转移至燕郊及附近地区D.在燕郊及北京地区大量增建住宅区
城市渠化是指将城市内河河道取直,硬化河堤、河底,改造岸坡为直立砌墙或混凝土墙,把天然河道变成人工明渠(如下图)。据此回答7~8题。7.我国各地在城镇化过程中均存在不同程度的城市渠化现象,其主要作用是A.改善城市供水条件B.增加休憩娱乐场所C.提升内河航运能力D.增强排污排涝能力
8.城市渠化对地理环境产生的负面影响是A.河流流速减慢,泥沙淤积加重B.底栖生物生存环境变化,生物多样性减少C.阻断与地下径流的联系,地下水位上升D.河道取直,水质恶化
应用地理信息技术可以大大提高出警效率,城市“110”指挥中心在接到报警电话后,能在最短的时间内指挥警车到达事故地点。下图是“城市最快出警示意图”。读图,回答9~10题。9.“110”指挥中心可以随时掌握每辆巡警车在城市中的位置,所利用的地理信息技术是A.遥感 B.地理信息系统C.全球卫星导航系统 D.数字地球
10.“110”指挥中心要确定哪一辆巡警车离事故地点最近,可以利用的地理信息技术有A.遥感B.全球卫星导航系统、地理信息系统C.地理信息系统、遥感D.全球卫星导航系统、遥感
(2022·福建莆田市月考)城镇人口比重指标是衡量一个国家或区域城镇化水平的常用测度指标,而综合城镇化水平是从经济、产业结构、人口、生活方式、城镇基础设施水平等方面考虑的,是更能反映城镇化内涵的一项综合指标。下图示意东南亚部分国家综合城镇化水平与城镇化率的对比情况。据此完成11~12题。11.图中滞后城镇化(即人口向城镇集中的速度低于工业化速度)最显著的国家是A.菲律宾 B.马来西亚C.泰国 D.新加坡
12.下列有关图中各国城镇化进程的说法,正确的是A.柬埔寨处于城镇化发展的初期阶段B.菲律宾处于城镇化发展的初期阶段C.文莱处于城镇化发展的中期阶段D.泰国处于城镇化发展的后期阶段
都市区由都市核心区和边缘区组成。下图为“某都市区不同发展阶段人口变化率图”。读图回答13~14题。13.该都市区在发展的Ⅱ阶段可能会出现A.城市总人口数量持续减少B.人口由边缘区向核心区集聚C.城市环境质量得到改善D.城市对人口迁入的拉力下降
14.从Ⅲ到Ⅳ阶段过程中A.城市规模持续扩大 B.郊区城镇化水平提高C.新兴产业不断兴起 D.城市居住环境恶化
15.(2022·云南昆明期末)读“1990年与2019年我国部分省级行政区城镇化率比较图”,完成下列问题。(12分)(1)简述与广东省相比,1990~2019年辽宁省的城镇化的特点。(6分)
答案 辽宁城镇化起步较早;发展速度较慢,现已落后于广东;早期城镇化的推进与资源的开发密切相关。
(2)分析2019年江苏省城镇化水平远高于内陆省份的原因。(6分)
答案 地处沿海,改革开放时间较早;受上海的影响大;产业结构调整和工业化进程速度快,大批乡村人口涌向城市,城镇化水平急剧提高。
16.城镇化过程使我们的生活发生了很大的变化,也对环境产生深刻的影响。阅读材料回答问题。(11分)材料一 某城市1949~2002年发展统计图。
材料二 该城市中心与郊区平原的数据比较表。
(1)据材料一描述该市城镇化水平提高的表现。(3分)
答案 非农业人口增加(城镇人口增加);城镇人口比重增加;建成区(城镇用地)面积增加。
(2)据材料二,运用水循环的知识分析城市发展过程中出现的问题。(4分)
答案 城市硬化面积大,雨水下渗量少,地表径流增大,易形成城市洪(内)涝。
相关课件
这是一份人教版 (2019)必修 第二册第二节 工业区位因素及其变化精品ppt课件,文件包含第三章第二节工业区位因素及其变化课件pptx、第三章第二节工业区位因素及其变化专练docx、第三章第二节工业区位因素及其变化教师版docx、第三章第二节工业区位因素及其变化学生版docx等4份课件配套教学资源,其中PPT共60页, 欢迎下载使用。
这是一份高中地理人教版 (2019)必修 第二册第一节 乡村和城镇空间结构优秀课件ppt,文件包含第二章第一节乡村和城镇空间结构课件pptx、第二章第一节乡村和城镇空间结构专练docx、第二章第一节乡村和城镇空间结构教师版docx、第二章第一节乡村和城镇空间结构学生版docx等4份课件配套教学资源,其中PPT共60页, 欢迎下载使用。
这是一份高中地理人教版 (2019)必修 第二册第二章 乡村和城镇第三节 地域文化与城乡景观优秀ppt课件,文件包含第二章第三节地域文化与城乡景观课件pptx、第二章第三节地域文化与城乡景观专练docx、第二章第三节地域文化与城乡景观教师版docx、第二章第三节地域文化与城乡景观学生版docx等4份课件配套教学资源,其中PPT共60页, 欢迎下载使用。

