所属成套资源:中考物理一轮复习考点分项练习 (2份,原卷版+教师版)
中考物理一轮复习考点分项练习专题1 机械运动 1.3运动的快慢(2份,原卷版+教师版)
展开
这是一份中考物理一轮复习考点分项练习专题1 机械运动 1.3运动的快慢(2份,原卷版+教师版),文件包含中考物理一轮复习考点分项练习专题1机械运动13运动的快慢教师版docx、中考物理一轮复习考点分项练习专题1机械运动13运动的快慢学生版docx等2份试卷配套教学资源,其中试卷共19页, 欢迎下载使用。
一、单选题
1.(2023·山东日照·统考中考真题)姐姐和弟弟在同一所学校上学。某一天吃过早餐后,姐弟俩约定从小区门口出发去学校大门口会合。作出他们的路程与时间的关系图象分别如图中的两条实线所示,弟弟的图线为直线。下列判断正确的是( )
A.弟弟比姐姐早5min离开家
B.弟弟和姐姐的平均速度相同
C.弟弟和姐姐行走时的速度相等,均为100m/min
D.姐姐一直做匀速直线运动
【答案】C
【详解】A.根据上图可知,计时的第5分钟弟弟才出发,姐姐比弟弟早5min离开家,故A错误;
B.由上图可知,弟弟的平均速度为
姐姐的平均速度
故弟弟和姐姐的平均速度不相同,故B错误;
C.根据上图知,姐姐自5-15分钟通过的距离为0,即处于静止状态,故姐姐行走的时间为
t=20min-10min=10min
故姐姐行走时的速度
弟弟和姐姐行走时的速度相等,均为100m/min,故C正确;
D.因姐姐自5-15分钟处于静止状态,故D错误。
故选C。
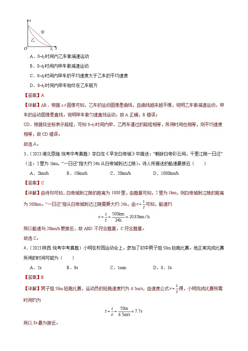
2.(2023·黑龙江大庆·统考中考真题)甲、乙两辆汽车在同一条平直公路上同地同时出发,并排同向行驶,路程一时间图像如图所示。在两辆汽车运动过程中, 说法正确的是( )
A.0~t1时间内乙车做减速运动
B.0~t1时间内甲车做减速运动
C.0~t1时间内甲车的平均速度大于乙车的平均速度
D.0~t1时间内甲车始终在乙车前方
【答案】A
【详解】AB.根据s-t图像可知,乙车的运动图像是曲线,且曲线越来越平缓,说明乙车做减速运动,甲车的运动图像是直线,说明甲车做匀速直线运动,故A正确,B错误;
CD.根据纵坐标表示路程,可知0~t1时间内甲、乙两车通过的路程相等,所用时间也相等,则平均速度相等,故CD错误。
故选A。
3.(2023·湖北恩施·统考中考真题)李白在《早发白帝城》中描述:“朝辞白帝彩云间,千里江陵一日还”(注:2里为1km,“一日还”指大约24h从白帝城到达江陵)。诗人所描述的船速最接近( )
A.2km/hB.10km/hC.20km/hD.1000km/h
【答案】C
【详解】由诗句可知,白帝城到江陵的距离为1000里,由题意可知,2里为1km,则白帝城到江陵的距离为500km。“一日还”指从白帝城到达江陵需要大约24h,由可知,船速约
所以船速与20km/h更接近,故ABD不符合题意,C符合题意。
故选C。
4.(2023·陕西·统考中考真题)小明在校园运动会上,参加了初中男子组50m短跑比赛。他正常完成比赛所用的时间可能为( )
A.2sB.8sC.1minD.0.1h
【答案】B
【详解】男子组50m短跑比赛,运动员的短跑速度约为6.5m/s,由速度公式得,小明完成比赛所需时间约为
所以8s最为接近。
故选B。
5.(2023·上海·统考中考真题)甲车从P出发、乙车从Q点出发,甲乙相向而行;乙比甲早出发1s,甲到Q点时,乙离P点1m,求此时乙到Q的距离( )
A.可能为2米B.可能为4米C.一定为8米D.一定为6米
【答案】B
【详解】由图像可知,甲的速度
乙的速度
设PQ的距离为s,甲到Q点时,乙还未到达P点,且离P点1m,则
解得;s=9m
则此时乙到Q的距离
当甲到Q点时,乙已经过P点,且离P点1m,则
解得:s=3m
则此时乙到Q的距离
故此时乙到Q的距离可能是4m,也可能为8m,故ACD不符合题意,B符合题意。
故选B。
6.(2023·四川成都·统考中考真题)小智在成都绕城绿道上跑步,看见一群白鹭从远处飞来。下列说法正确的是( )
A.以绿道为参照物,小智是静止的
B.以白鹭为参照物,小智是运动的
C.小智的速度一定大于白鹭的速度
D.白鹭做机械运动,其速度一定不变
【答案】B
【详解】A.以绿道为参照物,小智与绿道的相对位置不断发生变化,因此小智是运动的,故A错误;
B.以白鹭为参照物,小智与白鹭的相对位置不断发生变化,因此小智是运动的,故B正确;
C.由于不知道小智和白鹭运动时单位时间内通过的路程,故无法比较它们的速度,故C错误;
D.白鹭在运动时,若白鹭在相同的时间内通过的路程发生变化,则白鹭做变速运动,故D错误。
故选B。
7.(2022·上海·统考中考真题)甲、乙两小车沿同一直线相向而行,其s-t图像如图(a)、(b)所示。当甲经过P点时,乙刚好经过Q点,再过3秒,甲、乙两车相距4米,则P、Q两点间的距离( )
A.可能为8米B.可能为12米
C.一定为16米D.一定为20米
【答案】B
【详解】甲、乙两小车沿同一直线相向而行,如图所示:
由图可知,经过3s,甲乙通过的路程分别为s甲=6m,s乙=10m。
A.如果P、Q两点间的距离为8m,经过3s,甲车和P点的距离是6m,乙车经过P点,乙和P点的距离是
10m-8m=2m
甲、乙两车相距
6m+2m=8m
故A不符合题意;
B.如果P、Q两点间的距离为12m,经过3s,甲车和P点的距离是6m,乙车和P点的距离是
12m-10m=2m
甲、乙两车相距
6m-2m=4m
故B符合题意;
C.如果P、Q两点间的距离为16m,经过3s,甲车和P点的距离是6m,乙车和P点的距离是
16m-10m=6m
乙两车相距
6m-6m=0m
故C不符合题意;
D.如果P、Q两点间的距离为20m,经过3s,甲车和P点的距离是6m,乙车和P点的距离是
20m-10m=10m
乙两车相距
10m-6m=4m
由选项B可知,P、Q两点间的距离可能是12m,不一定是20m,故D不符合题意。
故选B。
8.(2022·湖南株洲·统考中考真题)“3.12”植树节,学校组织同学们乘车去农场参加植树劳动,如图所示是汽车行驶过程中的导航截图,由图提供的信息可知,剩余路段汽车的平均速度大约是( )
A.60km/hB.10km/hC.10m/sD.6m/s
【答案】C
【详解】ABCD.剩余路段的路程s=24km,需要的时间t=40min,剩余路段汽车的平均速度
故ABD不符合题意,C符合题意。
故选C。
9.(2021·四川绵阳·统考中考真题)甲、乙两辆汽车在某段公路上行驶,它们的路程s随时间t变化的关系如图所示,下列说法正确的是( )
A.0~10min,甲车平均速度大于乙车平均速度
B.10~20min,甲车平均速度等于乙车平均速度
C.20~30min,甲车平均速度小于乙车平均速度
D.0~30min,甲车平均速度大于乙车平均速度
【答案】C
【详解】A.由图可知,0~10min,乙的路程大于甲的路程,由可知乙的平均速度大于甲的平均速度,故A错误;
B.10~20min,甲做匀速直线运动,乙处于静止状态,甲车平均速度不等于乙车平均速度,故B错误;
C.20~30min,乙的路程大于甲的路程,由可知甲车平均速度小于乙车平均速度,故C正确;
D.0~30min,甲乙运动的路程相等,由可知甲车平均速度等于乙车平均速度,故D错误。
故选C。
10.(2021·内蒙古·统考中考真题)如图为某物体沿直线运动的路程s随时间t变化的图像,下列对该物体在0 -5s内运动情况分析正确的是( )
A.物体在1~3s内做匀速直线运动B.物体在1~3s内的平均速度为0.5m/s
C.物体在0~5s内运动的路程为2mD.物体在0~5s内的平均速度为0.67m/s
【答案】C
【详解】AB.根据图像可知物体在1~3s内,物体运动的路程为零,其速度为0,故AB错误;
CD.由图可知,物体在0~5s内运动的路程为2m,在0~5s内的平均速度为
故C正确,D错误。
故选C。
二、填空题
11.(2023·湖北宜昌·统考中考真题)李老师参加了2023年宜昌马拉松比赛,在比赛过程中,以李老师为参照物,站在路旁的啦啦队员是 的(选填“运动”或“静止”),赛后成绩证书上显示其全程平均配速为4min10s/km,则他全程的平均速度为 m/s。
【答案】 运动 4
【详解】[1]在比赛过程中,以李老师为参照物,站在路旁的啦啦队员相对于李老师的位置发生改变,站在路旁的啦啦队员是运动的。
[2]他全程的平均速度为
12.(2023·湖南株洲·统考中考真题)株洲南站到长沙站的S7908次城际列车运行时刻表如表所示,根据此表回答下列问题。
(1)列车从株洲南站发车,行驶 km到达株洲站,用时 min,列车的平均速度是 km/h;
(2)列车在“株洲南—株洲”段的运行速度比在“株洲—田心东”段的 (填“大”或“小”)。
【答案】 8 6 80 大
【详解】(1)[1][2][3]如表可知,列车从株洲南站发车,行驶8km到达株洲站,用时间为
列车在这段路程的平均速度是
(2)[4]如表所示,在“株洲—田心东”段的路程为16km,时间为
则列车在这段路程的平均速度是
由上述结果可知,列车在“株洲南—株洲”段的运行速度比在“株洲—田心东”段的大。
13.(2023·山东济宁·统考中考真题)济宁内环高架项目由高架路和地面快速路两部分组成,其中高架路36km,设计速度80km/h,合 m/s。小明跟随爸爸开车行完高架路全程用时36min,则这段时间内车的平均速度为 km/h。(结果保留一位小数)
【答案】 22.2 60
【详解】[1] 换算单位
[2] 行完高架路全程这段时间内车的平均速度为
14.(2023·湖南益阳·统考中考真题)比较物体运动的快慢有两种方法:一种是比较相同时间内物体经过的路程;另一种方法是 。若甲物体在5s内通过的路程是60m,乙物体在7s内通过的路程为80m,运动较快的是 物体。
【答案】 比较相同的路程所用的时间 甲
【详解】[1]比较物体运动快慢,一是在相同的时间内,比较物体通过的路程的多少;二是通过相同的路程,比较物体用了时间的多少。
[2]甲物体的速度
乙物体的速度
因为
v甲>v乙
所以甲物体运动较快。
15.(2022·贵州黔西·统考中考真题)2022年4月30日,在位于湖北襄阳的航空救生试验基地完成了最大速度近2.3马赫的双轨火箭橇试验,创造了双轨超音速火箭橇试验速度的新记录。马赫,是航空航天领域速度的单位,1马赫相当于340m/s。2.3马赫等于 km/h。
【答案】2815.2
【详解】因为
1马赫=340m/s,1m/s=3.6km/h
所以
2.3马赫=2.3×340×3.6km/h=2815.2km/h
16.(2022·山东菏泽·统考中考真题)甲、乙两位同学分别骑自行车沿平直公路自西向东行驶,他们运动的s~t图像如图所示,则甲同学骑行的速度为 m/s;以甲为参照物,乙运动的方向为 。
【答案】 4 向西
【详解】[1]由图像知,甲、乙运动的s~t图像都为过原点的直线,故甲、乙都做匀速直线运动,15s内甲同学运动的路程为s甲=60m,故甲同学的运动速度为
[2]15s内乙同学运动的路程小于60m,根据速度公式可知乙同学的运动速度小于甲的速度。已知甲、乙两位同学分别骑自行车沿平直公路自西向东行驶,若以速度较大的甲同学为参照物,乙与甲的距离不断增大,以甲为参照物,乙向相反的方向运动,即乙运动的方向为向西。
17.(2022·湖北襄阳·统考中考真题)如图甲所示,交警利用无人机对高速公路通行情况进行实时监测。无人机上安装有摄像机,在飞行过程中,以地面为参照物,摄像机是 (选填“运动”或“静止”)的;图乙是无人机上升到某高度后水平飞行的v-t图像,它在第25s时的速度为 m/s。
【答案】 运动 10
【详解】[1]无人机上安装有摄像机,在飞行过程中,以地面为参照物,地面与无人机上的摄像机之间有位置的变化,摄像机是运动的。
[2]分析图乙可知,在10~30s内,无人机的做匀速直线运动,其速度为10m/s,则在第25s时的速度为10m/s。
18.(2021·四川德阳·统考中考真题)小明划着一条小船在平直的河流中逆水前行,经过桥下时,他的草帽落于水中顺流而下,0.5h后小明发现草帽落水,他立即调转船头追赶,结果在桥下游距桥6km处追上草帽,不考虑小明调转船头的时间,且水流速度及划船速度大小恒定,则水流速度的大小为 km/h。(假设船与草帽的运动均在同一直线上)
【答案】6
【详解】以河岸为参照物,设船的速度为v1,水流速度为v2,则小船在河中逆水划行的速度为v1-v2,小船在水中顺流而下的速度为v1+v2,小船逆水划行所走的路程为
s1=(v1-v2)t1=(v1-v2)×h
小船顺流而下所走的路程为
s2=s1+6km
小船在水中顺流而下所需的时间为
草帽落于水中顺流而下所走的路程为6km,所需时间为
由题意可知小船所用的全部时间和草帽顺流而下所用时间相等,即
t0=t1+t2
解得v2=6km/h。
三、计算题
19.(2022·江苏常州·统考中考真题)2021年12月22日,常州发生4.2级地震,震源处同时产生并向各个方向发出P波和S波,P波的传播速度是,S波的传播速度是。常州市地震局于当日探测到P波、于当日探测到S波,问:
(1)地震局距离震源有多远?
(2)震源发生地震的时刻?
【答案】(1);(2)21h46min05s
【详解】(1)假设地震位置离地震局距离为s,由题意可知常州市地震局于当日21h46min07s探测到P波、于当日21h46min09s探测到S波,说明走同样的距离s,S波用时比P波多2秒,故可得
解得
(2)地震位置离地震局距离为,根据P波的传播速度是可得P波传递到地震局所需时间
根据P波传递到地震局的时间为21h46min07s,可知地震发生的时间为21h46min05s。
答:(1)地震局距离震源有1.4×104;
(2)震源发生地震的时刻21h46min05s。
20.(2021·江苏常州·统考中考真题)常州地铁1号线的开通,为市民出行提供了极大的便利,如表为地铁1号线从茶山站到常州火车站的运行时刻表,问:
(1)地铁从茶山站出发直至抵达常州火车站,用时多长?
(2)地铁从茶山站出发直至抵达常州火车站,平均速度为多少千米每小时?合多少米每秒?
【答案】(1)9min;(2)36km/h,10m/s
【详解】解:(1)地铁从茶山站出发直至抵达常州火车站,用时
(2)平均速度为
答:(1)地铁从茶山站出发直至抵达常州火车站,用时9min;
(2)地铁从茶山站出发直至抵达常州火车站,平均速度为36km/h,合10m/s。
车站
到达
发车
里程/km
株洲南
始发站
07:44
0
株洲
07:50
07:52
8
大丰
07:57
07:58
13.5
田心东
08:01
08:03
16
…
…
…
…
长沙
08:54
终点站
58
站名
茶山
清凉寺
同济桥
文化宫
博爱路
常州火车站
到站时刻/(时:分)
——
6:01
6:03
6:05
6:07
6:09
发车时间/(时:分)
6:00
6:02
6:04
6:06
6:08
——
路程/km
0
1.2
2.3
3.3
4.4
5.4
相关试卷
这是一份中考物理一轮复习考点分项练习专题20 电与磁 20.5磁生电(2份,原卷版+教师版),文件包含中考物理一轮复习考点分项练习专题20电与磁205磁生电教师版docx、中考物理一轮复习考点分项练习专题20电与磁205磁生电学生版docx等2份试卷配套教学资源,其中试卷共18页, 欢迎下载使用。
这是一份中考物理一轮复习考点分项练习专题20 电与磁 20.2电生磁(2份,原卷版+教师版),文件包含中考物理一轮复习考点分项练习专题20电与磁202电生磁教师版docx、中考物理一轮复习考点分项练习专题20电与磁202电生磁学生版docx等2份试卷配套教学资源,其中试卷共15页, 欢迎下载使用。
这是一份中考物理一轮复习考点分项练习专题13 内能 13.2内能(2份,原卷版+教师版),文件包含中考物理一轮复习考点分项练习专题13内能132内能教师版docx、中考物理一轮复习考点分项练习专题13内能132内能学生版docx等2份试卷配套教学资源,其中试卷共14页, 欢迎下载使用。

