湖北省荆州中学2024-2025学年高一上学期期末考试生物试卷(Word版附解析)
展开
这是一份湖北省荆州中学2024-2025学年高一上学期期末考试生物试卷(Word版附解析),共21页。试卷主要包含了选择题,填空题等内容,欢迎下载使用。
一、选择题:本题共 20 个小题,每小题 2 分,共 40 分。
1. 细胞是生物体结构和功能的基本单位。下列有关细胞的叙述中正确的是( )
A. 病毒通常是由蛋白质外壳和核酸构成的单细胞生物
B. 原核细胞和真核细胞中都有生物膜和生物膜系统
C. 细胞内需要耗能的生命活动一般由 ATP 直接供能
D. 原核生物因为没有线粒体只能进行无氧呼吸
【答案】C
【解析】
【分析】原核细胞和真核细胞最主要的区别是原核细胞没有核膜包被的典型的细胞核,但是它们均具有细
胞膜、细胞质、核糖体以及遗传物质 DNA 等结构。原核生物虽没有叶绿体和线粒体,但是少数生物也能进
行光合作用和有氧呼吸,如蓝藻。
【详解】A、病毒没有细胞结构,A 错误;
B、原核细胞只有一种生物膜(生物膜),所以没有生物膜系统,真核细胞中多种有生物膜和它们组成的生
物膜系统,B 错误;
C、ATP 是驱动细胞生命活动的直接能源物质,细胞内需要耗能的生命活动一般由 ATP 直接供能,C 正确;
D、原核生物也可以进行有氧呼吸,有些原核细胞中也含有与有氧呼吸相关的酶,D 错误。
故选 C。
2. 关于技术进步与科学发现之间的促进关系,下列叙述错误的是( )
A. 电子显微镜的发明促进细胞学说的提出
B. 差速离心法的应用促进对细胞器的认识
C. 同位素标记法的使用促进了对光合原理的研究
D. 脲酶提取的成功促进了对酶的本质的认识
【答案】A
【解析】
【分析】差速离心法可以通过不同的离心速度将细胞内大小、密度不同的细胞器分离开来,使得科学家能
够单独对各种细胞器进行研究和分析,从而极大地促进了对细胞器的结构、功能等方面的认识。像线粒体、
第 1页/共 21页
叶绿体、内质网等细胞器的详细研究,都得益于差速离心法的应用。
【详解】A、电子显微镜的发明是在细胞学说提出之后,细胞学说的提出主要基于光学显微镜的观察和研究,
A 错误;
B、差速离心法可以通过不同的离心速度将细胞内大小、密度不同的细胞器分离开来,促进对细胞器的认识,
B 正确;
C、同位素标记法的基本原理是利用放射性同位素或稳定同位素作为示踪剂,通过追踪其在生物体内的分布
和动态变化,来研究生物体内各种生理和生化过程。这种方法可以帮助科学家了解物质在生物体内的代谢
途径、反应机制以及与其他物质的相互作用。在光合作用的研究中,科学家们使用了同位素标记法来探明
二氧化碳和水是如何转化为葡萄糖和氧气的。例如,卡尔文循环的发现就是通过使用 14C 标记的二氧化碳来
追踪碳原子在光合作用中的转移路径,C 正确;
D、从刀豆种子中提取出脲酶是美国科学家萨姆纳为“探索酶的本质”做出的成就之一,脲酶提取的成功促进
了对酶的本质的认识,后来当时证明了酶的本质是蛋白质,D 正确。
故选 A。
3. 种子萌发形成幼苗离不开糖类等能源物质,也离不开水和无机盐。下列叙述正确的是( )
A. 种子吸收的水与多糖等物质结合后,水仍具有溶解性
B. 种子萌发过程中糖类含量逐渐下降,有机物种类不变
C. 幼苗细胞中的无机盐可参与细胞构建,水不参与
D. 幼苗中的水可参与形成 NADPH,也可参与形成 NADH
【答案】D
【解析】
【分析】1、有氧呼吸的第一、二、三阶段的场所依次是细胞质基质、线粒体基质和线粒体内膜。有氧呼吸
第一阶段是葡萄糖分解成丙酮酸和[ H]],合成少量 ATP ;第二阶段是丙酮酸和水反应生成二氧化碳和[
H ],合成少量 ATP ;第三阶段是氧气和[ H ]反应生成水,合成大量 ATP 。
2、光合作用:①光反应场所在叶绿体类囊体薄膜,发生水的光解、 ATP 和 NADPH 的生成;②暗反应场
所在叶绿体的基质,发生 CO2 的固定和 C3 的还原,消耗 ATP 和 NADPH 。
【详解】A、种子吸收的水与多糖等物质结合后,这部分水为结合水,失去了溶解性,A 错误;
B、种子萌发过程中糖类含量逐渐下降,有机物种类增加,B 错误;
C、水也参与细胞构成,如结合水是细胞的重要组成成分,C 错误;
D、幼苗中的水可参与光合作用形成 NADPH,也可通过有氧呼吸第二阶段丙酮酸和水生成 NADH,D 正确。
故选 D。
第 2页/共 21页
4. 苏轼诗“小饼如嚼月,中有酥和饴”中,“饴”是麦芽糖,“酥”是酥油(从牛奶、羊奶中提炼出的脂肪)。
下列相关叙述正确的是( )
A. “饴”不需要水解可直接被人体细胞吸收
B. “饴”是淀粉、纤维素、糖原等多糖的基本单位
C. “酥”中主要含熔点较高的饱和脂肪酸,容易凝固
D. “酥”中含有 C、H、O、N、P 等大量元素
【答案】C
【解析】
【分析】糖类分为单糖、二糖和多糖,葡萄糖、核糖、脱氧核糖等不能水解的糖称为单糖,由 2 个单糖脱
水缩合形成的糖称为二糖,多糖有淀粉、纤维素和糖原,糖原是动物细胞的储能物质,淀粉是植物细胞的
储能物质,纤维素是植物细胞壁的成分。
【详解】A、“饴”是麦芽糖,是二糖,需要水解形成单糖才能被人体细胞吸收,A 错误;
B、淀粉、纤维素、糖原等多糖的基本单位是葡萄糖,“饴”是麦芽糖,不是葡萄糖,B 错误;
C、“酥”是酥油(从牛奶、羊奶中提炼出的脂肪),大多数动物脂肪是熔点较高的饱和脂肪酸,容易凝固,C
正确;
D、“饴”是麦芽糖,含有 C、H、O 大量元素,没有 N、P,D 错误。
故选 C。
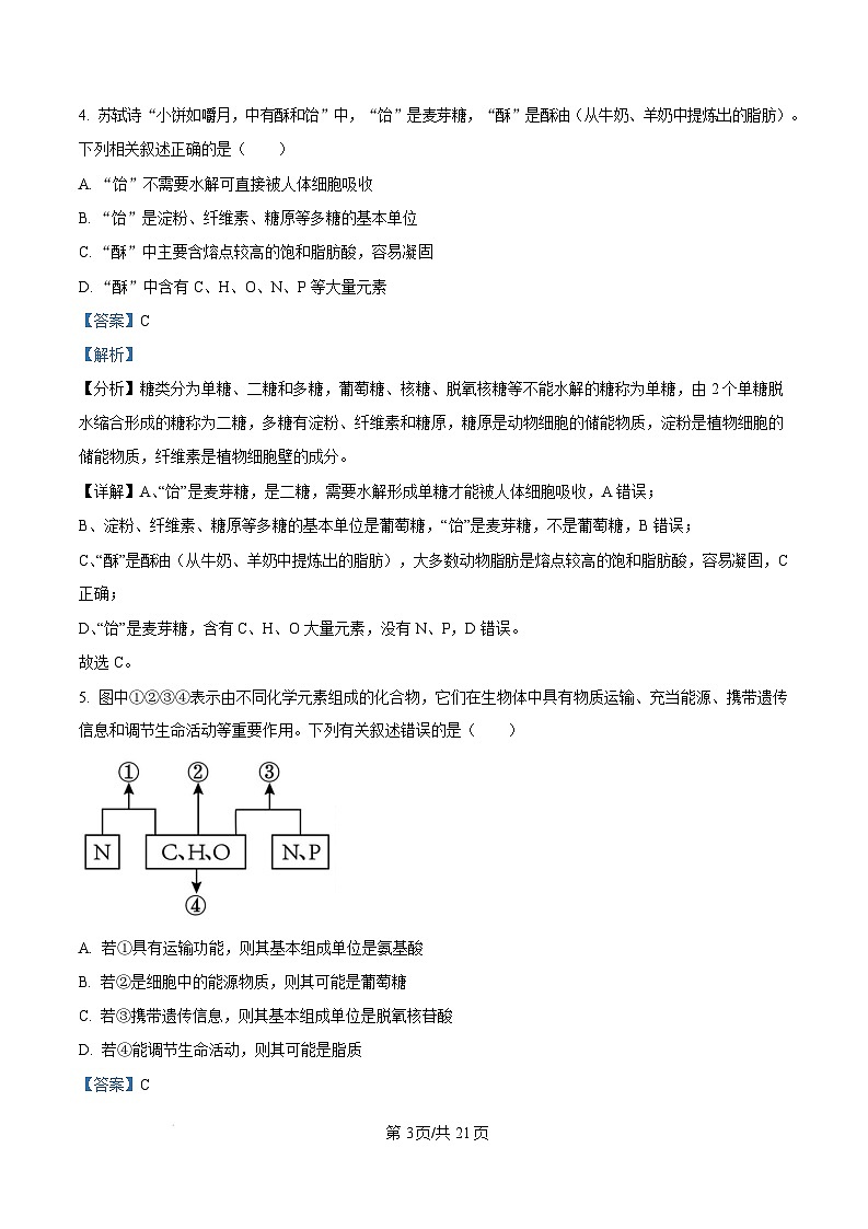
5. 图中①②③④表示由不同化学元素组成的化合物,它们在生物体中具有物质运输、充当能源、携带遗传
信息和调节生命活动等重要作用。下列有关叙述错误的是( )
A. 若①具有运输功能,则其基本组成单位是氨基酸
B. 若②是细胞中的能源物质,则其可能是葡萄糖
C. 若③携带遗传信息,则其基本组成单位是脱氧核苷酸
D. 若④能调节生命活动,则其可能是脂质
【答案】C
第 3页/共 21页
【解析】
【分析】细胞中的化合物包括无机化合物和有机化合物,其中有机化合物主要包括糖类、脂质、蛋白质和
核酸,糖类是主要的能源物质,蛋白质是生命活动的主要承担者,核酸是生物的遗传物质。
【详解】A、①的元素组成为 C、H、O、N,具有运输功能,推测其可能是在载体蛋白或者血红蛋白等,蛋
白质的基本单位是氨基酸,A 正确;
B、②的元素组成为 C、H、O,是细胞中的能源物质,可能是糖类或者脂肪,葡萄糖属于糖类,因此可能
是葡萄糖,B 正确;
C、③的元素组成为 C、H、O、N、P,携带遗传信息,推测其可能是 DNA 或者 RNA,DNA 的基本组成单
位是脱氧核苷酸,RNA 的基本单位核糖核苷酸,C 错误;
D、④的元素组成为 C、H、O,能调节生命活动,可能是性激素,性激素属于脂质,D 正确。
故选 C。
6. 下列关于真核细胞生物膜结构和功能的叙述,正确的是( )
A. 构成细胞膜的脂质主要是磷脂、脂肪和胆固醇
B. 生物膜是细胞内所有化学反应进行的场所
C. 细胞膜上的受体是细胞间信息交流所必需的结构
D. 肌细胞的细胞膜上有协助葡萄糖跨膜运输的载体
【答案】D
【解析】
【分析】真核细胞生物膜主要由脂质和蛋白质组成,还有少量的糖类。细胞膜的结构特点是具有一定的流
动性,功能特性是具有选择透过性。细胞膜与其他生物膜的化学组成大致相同,但是在不同的生物膜中,
化学物质的含量有差别,其特定功能主要由膜蛋白的种类和数量决定。
【详解】A、构成细胞膜的脂质主要是磷脂,A 错误;
B、细胞内的化学反应有些是在生物膜上进行(如有氧呼吸第三阶段),有些是在基质中进行(如有氧呼吸
的第一阶段在细胞质基质进行,第三阶段在线粒体基质进行),B 错误;
C、细胞膜上的受体不是细胞间信息交流所必需的结构,如植物细胞通过胞间连丝进行的信息交流无需受体,
C 错误;
D、肌细胞吸收葡萄糖的方式是主动运输,所以其细胞膜上有协助葡萄糖跨膜运输的载体,D 正确。
故选 D。
7. 存在于高尔基体膜上的 GM130 蛋白具有维持高尔基体结构稳定和捕获来自内质网的囊泡的功能。下列有
关叙述错误的是( )
第 4页/共 21页
A. 高尔基体是单层膜细胞器,其周围的囊泡可以来自内质网和自身产生
B. 若 GM130 蛋白结构异常,则会影响高尔基体对蛋白质的合成、加工和发送
C. 若 GM130 蛋白结构异常,则会影响来自内质网的囊泡与高尔基体膜融合
D. 若 GM130 蛋白异常出现在线粒体外膜上,则内质网产生的囊泡很可能会与线粒体外膜融合
【答案】B
【解析】
【分析】高尔基体是参与分泌蛋白的合成与分泌的重要细胞器,其过程大致是:首先在核糖体中以氨基酸
为原料开始多肽链的合成,当合成了一段肽链后,这段肽链会边合成边转移到内质网腔内,再经过加工、
折叠,形成具有一定空间结构的蛋白质。内质网膜鼓出形成囊泡,包裹着蛋白质离开内质网,到达高尔基
体,与高尔基体膜融合,囊泡膜成为高尔基体膜的一部分。高尔基体对蛋白质做进一步的修饰加工, 然后
由高尔基体膜形成包裹着蛋白质的囊泡,囊泡转运到细胞膜,与细胞膜融合,将蛋白质分泌到细胞外。
【详解】A、高尔基体是单层膜构成的囊状结构;内质网膜鼓出形成囊泡,包裹着蛋白质到达高尔基体,高
尔基体对蛋白质做进一步的修饰加工后形成包裹着蛋白质的囊泡,将其运送到胞外,因此高尔基体周围的
囊泡可来自内质网和自身产生,A 正确;
B、蛋白质的合成场所在核糖体,若 GM130 蛋白结构异常,不会影响高尔基体对蛋白质的合成,B 错误;
C、GM130 蛋白具有维持高尔基体的结构和捕获来自内质网的囊泡的功能,故结构异常会影响高尔基体对
蛋白质的加工、发送,高尔基体也无法与来自内质网的囊泡融合,C 正确;
D、若 GM130 蛋白在线粒体外膜上出现,则内质网产生的囊泡很可能会被线粒体膜上的 GM130 蛋白捕获,
即囊泡运送到线粒体,与线粒体外膜融合,D 正确。
故选 B。
8. 如图表示真核细胞的细胞核结构及部分细胞器,下列说法正确的( )
A. ①是大分子物质自由进出的通道
B. ④是圆柱状或杆状的染色体
C. ⑤与⑦的形成有关
第 5页/共 21页
D. ⑥在细胞内的物质运输中起着重要的交通枢纽作用
【答案】C
【解析】
【分析】根据题意和图示分析可知:①是核孔、②是核外膜、③是核内膜、④是染色质、⑤是核仁、 ⑥是
内质网、⑦是核糖体。
【详解】A、①表示核孔,是大分子物质进出细胞核的通道,但也有选择性,不是自由进出,如 DNA 不会
出细胞核,A 错误;
B、④是丝状的染色质,B 错误;
C、⑤表示核仁,与某种 RNA 的合成以及核糖体(⑦)的形成有关,C 正确;
D、根据分析可知,⑥表示内质网,在细胞内的物质运输中起着重要的交通枢纽作用为高尔基体,D 错误。
故选 C。
9. 研究发现,人体内某种酶的主要作用是切割、分解细胞膜上的“废物蛋白”。下列有关叙述错误的是(
)
A. 该酶的空间结构由氨基酸的种类决定
B. 该酶作用的强弱可用酶活性表示
C. “废物蛋白”被该酶切割过程中发生肽键断裂
D. “废物蛋白”分解产生的氨基酸可被重新利用
【答案】A
【解析】
【分析】酶是由活细胞产生的具有催化作用的有机物,大多数为蛋白质,少数是 RNA。
【详解】A、该酶的化学本质为蛋白质,蛋白质空间结构具有多样性的原因是氨基酸的种类、数目、排列顺
序和肽链的空间结构不同造成的,A 错误;
B、该酶作用的强弱可用酶活性表示,酶活性可用在一定条件下酶所催化一定化学反应的速率表示,B 正确;
C、结合题意可知,“废物蛋白”被该酶切割的过程中会发生分解,肽键断裂,C 正确;
D、氨基酸是蛋白质的基本单位,因此“废物蛋白”分解产生的氨基酸可被重新利用,D 正确。
故选 A。
10. 骨骼肌细胞处于静息状态时,钙泵可维持细胞质基质的低 Ca2+浓度。骨骼肌细胞中 Ca2+主要运输方式
如图所示。下列叙述错误的是( )
第 6页/共 21页
A. Ca2+与钙泵结合,会激活钙泵 ATP 水解酶的活性
B. 钙泵转运 Ca2+过程中,会发生磷酸化和去磷酸化
C. Ca2+进入内质网是主动运输,出内质网是协助扩散
D. Ca2+进入细胞质基质的过程,需要与通道蛋白结合
【答案】D
【解析】
【分析】1、协助扩散的特点是:顺浓度梯度、需要转运蛋白、不消耗能量,如图中 Ca2+通过通道蛋白进行
运输;主动运输的特点是:逆浓度梯度、需要载体蛋白、消耗能量,如图中 Ca2+通过钙泵进行运输。
2、ATP 水解释放的磷酸基团使蛋白质等分子磷酸化,这在细胞中是常见的。这些分子被磷酸化后,空间结
构发生变化,活性也被改变,因而可以参与各种化学反应。
【详解】A、参与 Ca2+主动运输的钙泵是一种能催化 ATP 水解的酶,当 Ca2+ 与其相应位点结合时,其 ATP
水解酶活性就被激活了,A 正确;
B、钙泵转运 Ca2+过程中,ATP 水解释放的磷酸基团会使钙泵磷酸化,导致其空间结构发生变化,将 Ca2+ 释
放到膜另一侧,然后钙泵去磷酸化结构恢复到初始状态,为再次运输 Ca2+做准备,B 正确;
C、Ca2+进入内质网需要 ATP 提供能量、需要载体蛋白,运输方式为主动运输;钙泵可维持细胞质基质的低
Ca2+浓度,所以细胞质基质中 Ca2+浓度低于内质网中 Ca2+的浓度,Ca2+出内质网需要通道蛋白的协助、顺
浓度梯度运输,运输方式为协助扩散,C 正确;
D、Ca2+进入细胞质基质的过程,需要通道蛋白的协助,分子或离子通过通道蛋白时,不需要与通道蛋白结
合,D 错误。
故选 D。
11. 下列有关中学生物学实验中观察指标的描述,正确的是( )
选项 实验名称 观察指标
A 探究植物细胞的吸水和失水 细胞壁的位置变化
第 7页/共 21页
B 绿叶中色素的提取和分离 滤纸条上色素带的颜色、次序和宽窄
C 探究酵母菌细胞呼吸的方式 酵母菌培养液的浑浊程度
D 探究环境因素对光合作用影响 同一段时间内圆形小叶片下沉的数量
A. A B. B C. C D. D
【答案】B
【解析】
【分析】1、绿叶中色素的提取和分离实验,提取色素时需要加入无水乙醇(溶解色素)、石英砂(使研磨
更充分)和碳酸钙(防止色素被破坏);分离色素时采用纸层析法,原理是色素在层析液中的溶解度不同,
随着层析液扩散的速度不同,最后的结果是观察到四条色素带,从上到下依次是胡萝卜素(橙黄色)、叶黄
素(黄色)、叶绿素 a(蓝绿色)、叶绿素 b(黄绿色);
2、观察植物细胞质壁分离及复原实验的原理:(1)原生质层的伸缩性比细胞壁的伸缩性大。(2)当外界溶
液浓度大于细胞液浓度时,细胞失水,原生质层收缩进而质壁分离。(3)当细胞液浓度大于外界溶液浓度
时,细胞渗透吸水,使质壁分离复原。
【详解】A、在植物细胞质壁分离和复原的实验中,细胞壁伸缩性很小,位置基本不变,主要是以原生质层
的位置做观察指标,A 错误;
B、绿叶中色素的提取和分离实验中,不同色素颜色不同、溶解度及含量也不同,观察指标是滤纸条上色素
带的颜色、次序和宽窄,B 正确;
C、探究酵母菌细胞呼吸的方式,观察指标是培养液的滤液能否使重铬酸钾转变成灰绿色或澄清石灰水的浑
浊程度等,C 错误;
D、探究环境因素对光合作用影响的实验中,对光合速率的衡量指标是同一段时间内圆形小叶片浮起的数量,
D 错误。
故选 B。
12. 为了探究温度和氧气含量对某植物幼根吸收 M 离子的影响,某兴趣小组进行了相关实验,一段时间后,
测定根吸收 M 离子的量,实验的培养条件及结果如表所示。下列相关叙述错误的是( )
项目 密闭培养瓶中气体 温度(℃) 离子相对吸收量(%)
甲组 空气 17 100
第 8页/共 21页
乙组 氮气 17 10
丙组 空气 3 28
A. 该植物幼根细胞可通过主动运输的方式吸收 M 离子
B. 甲组和丙组可构成对照实验,甲组和乙组也可构成对照实验
C. 氮气环境中该植物幼根细胞吸收 M 离子时需要载体蛋白的协助
D. 低温主要通过影响膜的流动性来降低该幼根细胞吸收 M 离子的速率
【答案】D
【解析】
【分析】分析表格数据可知:该实验的自变量是氧气的有无和温度,因变量是离子相对吸收量,由实验结
果可以看出:温度和氧气都影响离子相对吸收量,根本原因是离子的吸收为主动运输,需要呼吸作用提供
能量,而氧气浓度和温度都影响呼吸作用。
【详解】A、植物幼根细胞吸收无机盐离子时需要载体蛋白的协助,且有氧组比无氧组吸收快,说明吸收 M
离子消耗能量,由此说明该植物幼根细胞可通过主动运输的方式吸收 M 离子,A 正确;
B、甲组和丙组,甲组和乙组都遵循单一变原则,可构成对照实验,B 正确;
C、植物幼根细胞吸收无机盐离子时需要载体蛋白的协助,C 正确;
D、低温主要通过影响酶的活性来降低该幼根细胞吸收 M 离子的速率,D 错误。
故选 D。
13. 生菜是一种在保存和运输过程中易发生褐变的蔬菜。多酚氧化酶(PPO)在有氧条件下能催化酚类物质
形成褐色的醌类物质,导致植物组织褐变。某团队研究生菜多酚氧化酶在不同条件下的特性,结果如图所
示。下列叙述正确的是( )
A. 低氧环境可促进褐变发生 B. 喷洒柠檬酸可抑制褐变发生
C. 保存和运输生菜的最适 pH 值为 6 D. 40℃时 PP0 活性最高,适于生菜保存
【答案】B
第 9页/共 21页
【解析】
【分析】酶是活细胞产生的具有催化作用的有机物,主要是蛋白质,少部分是 RNA。酶具有高效性、专一
性和易受环境因素影响的特性。
【详解】A、多酚氧化酶(PPO)在有氧条件下能催化酚类物质形成褐色的醌类物质,因此低氧环境可抑制
褐变发生,A 错误;
B、图示可知,柠檬酸可以减弱 PPO 相对活性,从而减少醌类物质的形成,即抑制褐变发生,B 正确;
C、结合图示可知,PH 为 6 时吸光度最大,而吸光度和醌类物质含量成正相关,说明 PH 为 6 时褐变易发
生,从而不利于保存和运输生菜,C 错误;
D、结合图示可知,温度为 40℃时吸光度最大,而吸光度和醌类物质含量成正相关,说明温度为 40℃时褐
变易发生,从而不利于生菜的保存,D 错误。
故选 B。
14. GTP 的结构和性质与 ATP 相似,仅碱基 A 被 G 替代。蛋白质 Arf 需要与 GTP 结合才能被激活,从而发
挥其运输功能。下列有关分析错误的是( )
A. GTP 中的字母“G”代表的是鸟嘌呤
B. GTP 丢失 2 个磷酸基团后可参与构成 RNA
C. 蛋白质 Arf 被激活可能需要 GTP 提供能量
D. 蛋白质 Arf 被激活过程中其空间结构可能发生改变
【答案】A
【解析】
【分析】ATP 又叫腺苷三磷酸,简称为 ATP,其结构式是:A-P~P~P。A 表示腺苷、T 表示三个、P 表示
磷酸基团、“~”表示特殊化学键。ATP 水解释放能量断裂的是末端的那个特殊磷酸键。ATP 来源于光合作用
和呼吸作用。放能反应一般与 ATP 的合成相联系,吸能反应一般与 ATP 的水解相联系。
【详解】A、GTP 的结构和性质与 ATP 相似,仅碱基 A 被 G 替代,ATP 中 A 表示腺苷,那么 GTP 中的字
母“G”代表的是鸟苷,A 错误;
B、GTP 丢失 2 个磷酸基团后,表示鸟嘌呤核糖核苷酸,是 RNA 的基本单位之一,可参与构成 RNA,B 正
确;
C、ATP 是生物体内直接的能源物质,GTP 的结构和性质与 ATP 相似,推测 GTP 也能为生物体生命活动提
供能量,蛋白质 Arf 需要与 GTP 结合才能被激活,从而发挥其运输功能,推测蛋白质 Arf 被激活可能需要
GTP 提供能量,C 正确;
D、结构决定功能,蛋白质 Arf 被激活过程中其空间结构可能发生改变,从而发挥其运输功能,D 正确。
第 10页/共 21页
故选 A。
15. 心肌损伤诱导某种巨噬细胞吞噬、清除死亡的细胞,随后该巨噬细胞线粒体中 NAD+浓度降低,生成
NADH 的速率减小,引起有机酸 ITA 的生成增加。ITA 可被细胞膜上的载体蛋白 L 转运到细胞外。下列说
法错误的是( )
A. 细胞呼吸为巨噬细胞吞噬死亡细胞的过程提供能量
B. 转运 ITA 时,载体蛋白 L 的构象会发生改变
C. 该巨噬细胞清除死亡细胞后,有氧呼吸产生 CO2 的速率增大
D. 被吞噬的死亡细胞可由巨噬细胞的溶酶体分解
【答案】C
【解析】
【分析】由题意可知,心肌损伤诱导某种巨噬细胞吞噬、清除死亡 细胞,随后该巨噬细胞线粒体中 NAD
+浓度降低,生成 NADH 的速率减小,说明有氧呼吸减弱。
【详解】A、巨噬细胞吞噬死亡细胞的过程为胞吞,该过程需要细胞呼吸提供能量,A 正确;
B、转运 ITA 为主动运输,载体蛋白 L 的构象会发生改变,B 正确;
C、由题意可知,心肌损伤诱导某种巨噬细胞吞噬、清除死亡的细胞,随后该巨噬细胞线粒体中 NAD+浓度
降低,生成 NADH 的速率减小,说明有氧呼吸减弱,即该巨噬细胞清除死亡细胞后,有氧呼吸产生 CO2 的
速率减小,C 错误;
D、被吞噬的死亡细胞可由巨噬细胞的溶酶体分解,为机体的其他代谢提供营养物质,D 正确。
故选 C。
16. 如图为寒冷的深海里,某种海鱼部分细胞在缺氧条件下的无氧呼吸途径。下列叙述正确的是( )
A. 图中②过程产生丙酮酸的同时也产生了少量[H],这些[H]会积累起来
B. 图中通过②③过程,葡萄糖中的化学能大部分转化为了热能
C. 在低氧条件下,该海鱼细胞呼吸产生的 CO2 可能多于消耗的 O2
D. 在寒冷的深海里,影响该海鱼细胞呼吸强度的外界因素只有温度
【答案】C
第 11页/共 21页
【解析】
【分析】无氧呼吸的全过程,可以概括地分为两个阶段,这两个阶段需要不同酶的催化,但都是在细胞质
基质中进行的。第一个阶段与有氧呼吸的第一个阶段完全相同。第二个阶段是,丙酮酸在酶(与催化有氧呼
吸的酶不同)的催化作用下,分解成酒精和二氧化碳,或者转化成乳酸。
【详解】A、图中②过程产生丙酮酸的同时也产生了少量[H],这些[H]会参与形成酒精,不会积累起来,A
错误;
B、图中通过②③过程是无氧呼吸过程,葡萄糖分子中的大部分能量存留在酒精中,B 错误;
C、在低氧条件下,该海鱼某些细胞有氧呼吸产生 CO2 和水,肌细胞无氧呼吸产生酒精和 CO2,所以该海鱼
细胞呼吸产生 CO2 的量可能多于消耗 O2 的量,C 正确;
D、在寒冷的深海里,影响该海鱼细胞呼吸强度的外界因素有温度、O2 浓度等,D 错误。
故选 C。
17. 呼吸作用的原理在生产、生活中有很多应用,如食品的保存、指导农业生产等。下列叙述错误的是(
)
A. 肉类食品低温保存可以降低微生物的呼吸作用,延缓肉类腐坏变质
B. 选用透气纱布等敷料包扎伤口主要目的是促进伤口细胞有氧呼吸
C. 健康生活倡导有氧运动,在锻炼身体的同时可以避免乳酸的积累
D. “犁地深一寸,等于上层粪”主要是促进根的有氧呼吸,从而促进无机盐的吸收
【答案】B
【解析】
【分析】细胞呼吸原理的应用:(1)种植农作物时,疏松土壤能促进根细胞有氧呼吸,有利于根细胞对矿
质离子的主动吸收。(2)利用酵母菌发酵产生酒精的原理酿酒,利用其发酵产生二氧化碳的原理制作面包、
馒头。(3)利用乳酸菌发酵产生乳酸的原理制作酸奶、泡菜。(4)稻田中定期排水可防止水稻因缺氧而变
黑、腐烂。(5)皮肤破损较深或被锈钉扎伤后,破伤风芽孢杆菌容易大量繁殖,引起破伤风。(6)提倡慢
跑等有氧运动,是不致因剧烈运动导致氧的不足,使肌细胞因无氧呼吸产生乳酸,引起肌肉酸胀乏力。(7)
粮食要在低温、低氧、干燥的环境中保存。(8)果蔬、鲜花的保鲜要在低温、低氧、适宜湿度的条件下保
存。
【详解】A、低温可以降低微生物的活性,减缓其生长速度,肉类食品低温保存可以降低微生物的呼吸作用,
延缓肉类腐坏变质,A 正确;
B、透气纱布包扎伤口,其目的是抑制厌氧微生物的无氧呼吸过程,B 错误;
C、慢跑等有氧运动能避免肌细胞进行无氧呼吸产生大量乳酸,引起肌肉酸胀乏力,C 正确;
第 12页/共 21页
D、“犁地深一寸,等于上层粪”说明犁地松土有利于根部细胞的有氧呼吸,促进根细胞对矿质元素的吸收,D
正确。
故选 B。
18. 如图所示的实验中,试管中色素若是分别来自水稻的叶黄素缺失突变体叶片和缺镁条件下生长的水稻叶
片,则在光屏上形成较明显暗带的条数分别是( )
A. 1、1 B. 1、2 C. 2、2 D. 2、1
【答案】D
【解析】
【分析】叶绿体色素有四种,分别是胡萝卜素、叶黄素、叶绿素 a、叶绿素 b,胡萝卜素和叶黄素主要吸收
蓝紫光,而叶绿素主要吸收红光和蓝紫光。叶绿素合成的条件需要镁、光照和适宜的温度。
【详解】叶黄素缺失的突变体水稻不能合成叶黄素,而试管中叶绿素主要吸收红光和蓝紫光,则在光屏上
形成 2 条较明显暗带;缺镁条件下生长的水稻,叶绿素合成受阻,则试管中的类胡萝卜素主要吸收蓝紫光,
则在光屏上形成 1 条较明显暗带,ABC 错误,D 正确。
故选 D。
19. 淀粉和蔗糖是光合作用的主要终产物,其合成过程如下图所示。细胞质内形成的蔗糖可以通过跨膜运输
进入液泡进行临时性贮藏,该过程是由位于液泡膜上的蔗糖载体介导的逆蔗糖浓度梯度运输。下列说法正
确的是( )
A. 参与蔗糖生物合成的酶位于叶绿体基质中
B. 呼吸抑制剂不会抑制蔗糖进入液泡的过程
第 13页/共 21页
C. 细胞质基质中 Pi 不会影响叶绿体中的淀粉的合成量
D. 磷酸丙糖的输出量过多会影响 C5 的再生,使暗反应速率下降
【答案】D
【解析】
【分析】光合作用的光反应阶段:场所是叶绿体的类囊体膜上,水的光解产生[H]与氧气,以及 ATP 的形成;
光合作用的暗反应阶段:场所是叶绿体的基质中,CO2 被 C5 固定形成 C3,C3 在光反应提供的 ATP 和[H]的
作用下还原生成糖类等有机物。
【详解】A、细胞质内形成的蔗糖可以通过跨膜运输进入液泡进行临时性贮藏,故参与蔗糖生物合成的酶位
于细胞质基质中,A 错误;
B、结合题意“蔗糖可以通过跨膜运输进入液泡进行临时性贮藏,该过程是由位于液泡膜上的蔗糖载体介导
的逆蔗糖浓度梯度运输”可知,蔗糖进入液泡的方式为主动运输过程,主动运输需要能量,故呼吸抑制剂可
以通过抑制呼吸作用影响能量供应,进而抑制蔗糖进入液泡的过程,B 错误;
C、结合题图分析可知,当细胞质基质中 Pi 浓度降低时,会抑制磷酸丙糖从叶绿体中运出,从而促进淀粉
的合成, C 错误;
D、据图可知,磷酸丙糖的输出量增多会影响 C5 的再生,暗反应速率下降,D 正确。
故选 D。
20. 如图的纵坐标表示某种植物 吸收相对速率的变化(非适宜条件下),下列说法不正确的是( )
A. 该植物细胞呼吸消耗 的相对速率是 4
B. d 点时叶肉细胞内的光合速率等于其呼吸速率
C. 降低土壤中的 浓度,d 点将向右移
D. 提高大气中的 浓度,e 点将向右下移
【答案】B
第 14页/共 21页
【解析】
【分析】据图分析,光照强度为 0 时,植物细胞只能进行呼吸作用,因此曲线与纵坐标相交的点代表呼吸
作用强度;随着光照强度的增加,光合速率逐渐增加,在 d 点以前光合速率小于呼吸速率;d 点为光补偿点,
该点光合速率与呼吸速率相等;d 点以后光合速率大于呼吸速率;e 点对应的光照强度为光饱和点,该点光
合速率达到最大值。
【详解】A、光照强度为 0 时,植物细胞只能进行呼吸作用,因此曲线与纵坐标相交的点代表呼吸作用强度,
据图可知,该植物细胞呼吸消耗 的相对速率是 4,A 正确;
B、d 点为光补偿点,该点时植物的光合速率与呼吸速率相等,叶肉细胞内的光合速率大于其呼吸速率,B
错误;
C、降低土壤中的 浓度,光合速率降低,d 点将向右移,C 正确;
D、提高大气中的 浓度,光合速率增大,e 点将向右下移,D 正确
故选 B。
二、填空题:本题共 4 个小题,共 60 分。
21. 将某种植物的成熟细胞放入一定浓度的 溶液中,发现其原生质体(植物细胞除去细胞壁后剩余的
部分)的体积变化趋势如图曲线 ABCDEF 所示。用溶液甲替代 溶液重复实验,得到曲线 AGH,在 t
时,再将该细胞置入清水中,得到曲线 HEF。回答下列问题:
(1)据图中曲线 ABCDEF 可知,在一定浓度的 溶液中,该植物细胞的原生质层与细胞壁先逐渐分
离,随后原生质层与细胞壁又恢复成原来的状态。该植物细胞能发生自动复原,除了与细胞以______方式
跨膜转运 、 相关,还与______相关。
(2)在一定浓度的 溶液中,该植物细胞从______(填“A”“B”“C”或“D”)点时开始吸收 、 。
第 15页/共 21页
比较 a、b、c、d 四点所对应时刻的植物细胞液浓度,其大小关系为______。
(3)曲线 AG 段,该植物细胞的吸水能力______(填“逐渐减弱”或“逐渐增强”)。曲线 GH 段,该植物细胞
细胞液的浓度______(填“大于”或“等于”或“小于”)外界溶液的浓度。
【答案】(1) ①. 主动运输 ②. 原生质层的伸缩性比细胞壁大
(2) ①. A ②. c>b>a=d
(3) ①. 逐渐增强 ②. 等于
【解析】
【分析】分析曲线图:AC 段,原生质体的相对体积不断缩小,说明此时期细胞失水而发生质壁分离;CD
段,原生质体的相对体积不断增大,说明此时期细胞吸水发生质壁分离的自动复原。
【小问 1 详解】
在一定浓度的 KNO3 溶液中,该植物细胞的原生质层与细胞壁先逐渐分离,随后原生质层与细胞壁又恢复
成原来的状态,因为细胞壁的伸缩性小于原生质层,因此质壁分离,细胞以主动运输转运 K+、NO3-,细胞液
浓度升高,因此原生质层与细胞壁又恢复成原来的状态;
【小问 2 详解】
在一定浓度的 KNO3 溶液中,该植物细胞从 A 点时开始吸收 K+、NO3-,a、b、c、d 四点的细胞液总体积相
等;在 KNO3 溶液中,该植物细胞以主动运输的方式吸收 K+、NO3-,,b 与 c 两点的细胞液中溶质含量增多,
且 c 点溶质的含量大于 b 点;在溶液甲和清水中,只有水进出细胞,a 与 d 点细胞液中溶质含量不变,因此
a、b、c、d 四点所对应时刻的植物细胞液浓度,其大小关系为 c>b>a=d;
【小问 3 详解】
曲线 AB 段发生了渗透失水。曲线 AG 段,该植物细胞不断失水,细胞液浓度提升,吸水能力逐渐增强,曲
线 GH 段,该植物细胞细胞液的浓度等于外界溶液的浓度,水分进出达到动态平衡。
22. 某同学查阅资料得知,a-淀粉酶的最适温度是 55℃,如表是他为此进行的验证实验,但因各组结果相同
而不能达到实验目的,回答以下问题:
试管 实验温度 3%淀粉溶液 1%a-淀粉酶 1min 后碘液检测
1 50℃ 2mL 1mL 溶液呈棕黄色
2 55℃ 2mL 1mL 溶液呈棕黄色
3 60℃ 2mL 1mL 溶液呈棕黄色
(注:碘液本身呈棕黄色)
第 16页/共 21页
(1)本实验的自变量是______。关于实验中因变量的分析,3 支试管都呈棕黄色,说明______。
(2)为了完成验证实验,从无关变量的角度分析,需要改进的是:______。
(3)实验中用到的a-淀粉酶和其他大多数酶的化学本质为______;验证这类酶本质的最简单的方法是______
。
(4)若要使酶的活性达到最大,除了最适温度外,还需要的条件是______。
(5)大量实验证明 a-淀粉酶只能催化淀粉水解,而不能催化其他糖类水解,说明酶具有______。酶的其他
两个特性分别是______和______。
【答案】(1) ①. 温度 ②. 淀粉完全水解
(2)增加淀粉的量、增大淀粉溶液的浓度、减少淀粉酶的量、降低淀粉酶的浓度(答出一点即可)
(3) ①. 蛋白质 ②. 向酶溶液中滴加双缩脲试剂,如果出现紫色则证明酶的成分为蛋白质
(4)最适 pH (5) ①. 专一性 ②. 高效性 ③. 作用条件温和
【解析】
【分析】由题意知,该实验的目的是验证 a-淀粉酶的最适温度是 55℃,实验的原理是淀粉酶能催化淀粉水
解,淀粉遇碘变蓝色。
【小问 1 详解】
由题意知,该实验的目的是验证 a-淀粉酶的最适温度是 55℃,根据题干表格显示不同组别的实验温度不同,
本实验的自变量是温度;淀粉遇碘变蓝色,若淀粉完全被分解,则试管内显示加入的碘液的颜色,即棕黄
色,因此 3 支试管都呈棕黄色,说明淀粉被完全水解。
小问 2 详解】
由于在实验时间内 3 支试管内的淀粉均被分解完,无法得出 a-淀粉酶的最适温度是 55℃,要完成该验证实
验,从无关变量的角度分析,可以通过增加淀粉溶液的浓度或减小酶的浓度或用量或缩短反应时间等方面
进行改进;
【小问 3 详解】
a-淀粉酶和其他大多数酶的化学本质均为蛋白质,只有少数酶的本质为 RNA,验证这类酶本质的最简单的
方法是向酶溶液中滴加适量的双缩脲试剂,如果出现紫色反应,则证明酶的成分为蛋白质;
【小问 4 详解】
温度、pH 等均会影响酶的活性,进而影响反应速率,因此若要使酶的活性达到最大,除了温度外,还需要
提供酶活性最大时的最适 pH;
【小问 5 详解】
大量实验证明 a-淀粉酶只能催化淀粉水解,而不能催化其它糖类水解,说明酶具有专一性。除此以外,酶
第 17页/共 21页
还具有高效性和作用条件温和的特性。
23. 癌症,亦称恶性肿瘤,其最大特点就是可以无限增殖,为此细胞需要合成大量的核酸与蛋白质。研究表
明,癌细胞和正常细胞在有氧条件下产生的 ATP 总量没有明显差异,但癌细胞从血浆中摄取并用于细胞呼
吸的葡萄糖是正常细胞的若干倍。下图是癌细胞在有氧条件下葡萄糖的部分代谢过程,据图分析回答问题:
(1)人体正常情况下,血糖浓度升高时,葡萄糖进入肝细胞后可合成______以储存能量。胰腺中胰岛 A 细
胞分泌的胰高血糖素,与肝细胞膜上的受体结合后调节糖代谢过程,这反映了细胞膜具有______的功能。
(2)葡萄糖进入癌细胞后,在代谢过程中可通过氨基转换作用形成______(填“必需氨基酸”或“非必需氨基
酸”),也可通过形成五碳糖进而合成______作为 DNA 复制的原料。
(3)在有氧条件下,癌细胞呼吸作用的方式为______。与正常细胞相比,①-④过程在癌细胞中明显增强的
有______(填编号)。
(4)若要研制药物来抑制癌症患者癌细胞异常增殖,图中的过程______(填编号)不宜选为药物抑制作用
的位点。
(5)用 标记的葡萄糖研究癌细胞内糖代谢的过程中,发现血浆中的 X 蛋白亦出现放射性,在 X 蛋白合
成和分泌过程中,依次出现放射性的具膜细胞器是______。
【答案】(1) ①. 肝糖原(肝糖原和脂肪) ②. 进行细胞间信息交流
(2) ①. 非必需氨基酸 ②. 脱氧核苷酸
(3) ①. 有氧呼吸和无氧呼吸 ②. ①②③
(4)①④ (5)内质网、高尔基体
【解析】
【分析】题图分析:图示表示癌细胞在有氧条件下葡萄糖的部分代谢过程,①表示癌细胞吸收葡萄糖的过
程,其中 A 最可能是细胞膜上运输葡萄糖的载体;②表示葡萄糖代谢形成中间产物五碳糖;③表示癌细胞
无氧呼吸第二阶段;④表示癌细胞有氧呼吸第二阶段与第三阶段。
【小问 1 详解】
人体正常情况下,血糖浓度升高时,机体通过调节会促进葡萄糖进入组织细胞进行利用和储存,葡萄糖进
入肝细胞后可合成肝糖原,多余的葡萄糖还可以转化成脂肪储存起来,因为脂肪是细胞中良好的储能物质;
第 18页/共 21页
胰腺中胰岛 A 细胞分泌的胰高血糖素,与肝细胞膜上的受体结合后调节糖代谢过程,这体现了细胞膜具有
进行细胞间信息交流的功能。
小问 2 详解】
细胞能合成的氨基酸为非必需氨基酸,因此葡萄糖进入癌细胞后,在代谢过程中通过氨基转换作用形成的
氨基酸为非必需氨基酸;也可通过形成五碳糖进而合成脱氧核苷酸,参与 DNA 的合成。
【小问 3 详解】
图示是癌细胞在有氧条件下葡萄糖的部分代谢过程,从图中可以看出,癌细胞在有氧条件下既可进行④有
氧呼吸,也能进行③无氧呼吸。由题意可知,癌细胞和正常分化细胞在有氧条件下产生的 ATP 总量没有明
显差异,因此④并没有增强,而癌细胞从内环境中摄取并用于细胞呼吸的葡萄糖是正常细胞的若干倍,所
以与正常细胞相比,明显增强的有①②③。这种代谢途径的变化能产生大量的中间产物,为合成 DNA 和蛋
白质等重要物质提供原料,从而有利于癌细胞增殖。
【小问 4 详解】
由图可知,①④是正常细胞代谢所必需的途径,所以要研制药物来抑制癌症患者细胞中的异常代谢途径,
图中的过程①④不宜选为作用位点。
【小问 5 详解】
用 14C 标记的葡萄糖研究癌细胞内糖代谢的过程中,由于葡萄糖分解过程中会产生许多中间产物,进而可
以合成带有 14C 标记的氨基酸,因而可以发现血浆中的 X 蛋白出现放射性,则在 X 蛋白合成和分泌过程中,
依次出现放射性的细胞器是核糖体、内质网、高尔基体,即分泌蛋白合成和分泌的途径依次经过了核糖体
(合成肽链)、内质网(对蛋白质进行初加工)、高尔基体(对蛋白质进行进一步加工)。
24. 在植物体内,制造或输出有机物的组织器官被称为“源”,接纳有机物用于生长或贮藏的组织器官被称为
“库”。小麦是重要的粮食作物,其植株最后长出的、位于最上部的叶片称为旗叶(如图所示),旗叶对籽粒
产量有重要贡献。回答以下问题:
(1)旗叶是小麦最重要的“源”。与其他叶片相比,旗叶光合作用更有优势的环境因素是______。
(2)“源”光合作用所制造的有机物一部分用于“源”自身的______和______,另一部分输送至“库”。
第 19页/共 21页
(3)籽粒是小麦开花后最重要的“库”。为指导田间管理和育种,,科研人员对多个品种的小麦旗叶在不同时
期的光合特性指标与籽粒产量的相关性进行了研究,结果如表所示。表中数值代表相关性,数值越大,表
明该指标对籽粒产量的影响越大。
不同时期旗叶光合特性指标与籽粒产量的相关性
抽 穗 开 花 灌 浆 灌 浆 灌 浆 灌 浆 时期相关性光合特性指标
期 期 前期 中期 后期 末期
气孔导度* 0.30 0.37 0.70 0.63 0.35 0.11
胞间 浓度 0.33 0.33 0.60 0.57 0.30 0.22
叶绿素含量 0.22 0.27 0.33 0.34 0.48 0.45
*气孔导度表示气孔张开的程度。
①以上研究结果表明,在______期旗叶气孔导度对籽粒产量的影响最大。若在此时期因干旱导致气孔开放
程度下降,籽粒产量会明显降低,有效的增产措施是______。
②根据以上研究结果,在小麦的品种选育中,针对灌浆后期和末期,应优先选择旗叶______的品种进行进
一步培育。
(4)若研究小麦旗叶与籽粒的“源”“库”关系,以下研究思路合理的有______(多选)。
A. 阻断旗叶有机物的输出,检测籽粒产量的变化
B. 阻断籽粒有机物 输入,检测旗叶光合作用速率的变化
C. 使用 浇灌小麦,检测籽粒中含 的有机物的比例
D. 使用 饲喂旗叶,检测籽粒中含 的有机物的比例
【答案】(1)光照强度
(2) ①. “源”自身的呼吸作用 ②. 生长发育
(3) ①. 灌浆前期 ②. 合理灌溉 ③. 叶绿素含量高 (4)ABD
【解析】
【分析】光合作用包括光反应和暗反应两个阶段,其中光反应包括水的光解和 ATP 的生成,暗反应包括二
氧化碳的固定和三碳化合物的还原等。
【小问 1 详解】
据图可知:旗叶靠近麦穗最上端,能接受较多 光照,故与其他叶片相比,旗叶光合作用更有优势的环境
第 20页/共 21页
因素是光照强度;制造或输出有机物的组织器官被称为“源”,故源”光合作用所制造的有机物一部分用于“源”
自身的呼吸作用,一部分用于生长发育,其余部分运输至“库”。
【小问 2 详解】
光反应可为暗反应阶段提供 NADPH 和 ATP,同时暗反应为光反应提供 ADP、Pi、NADP+,故在光合作用
过程中,光反应与暗反应相互依存。
【小问 3 详解】
①据表格数据可知,灌浆前期气孔导度最大,即此时对籽粒产量的影响最大;二氧化碳是暗反应的原料,
气孔导度可影响二氧化碳的吸收,因“干旱导致气孔开放程度下降”,故为避免产量下降,应保证水分供应,
即应合理灌溉。
②据表格可知:灌浆后期和末期,叶绿素含量指数最高,对于光合速率影响较大,故应优先选择旗叶叶绿
素含量高的品种进行进一步培育。
【小问 4 详解】
据题干信息可知:本实验为“研究小麦旗叶与籽粒的“源”“库”关系”,且据以上分析可知,源物质可转移至库,
也可用于自身生长发育等,故可从阻断向库的运输及检测自身物质方面入手:AB、阻断旗叶有机物的输出,
检测籽粒产量的变化、阻断籽粒有机物的输入,检测旗叶光合作用速率的变化均为阻断向“库”的运输后检测
的效果,AB 正确;CD、使用 14CO2 饲喂旗叶,检测籽粒中含 14C 的有机物的比例为检测自身的有机物变化,
而检测有机物的变化一般不用 18O 进行,C 错误,D 正确。
故选 ABD。
第 21页/共 21页
相关试卷
这是一份湖北省荆州市2024-2025学年高一上学期期末联考生物试卷(Word版附解析),共20页。
这是一份湖北省荆州中学2024-2025学年高一上学期期中考试生物试卷(Word版附答案),文件包含湖北省荆州中学2024-2025学年高一上学期期中考试生物试卷docx、湖北省荆州中学2024-2025学年高一上学期期中考试生物试卷答案docx等2份试卷配套教学资源,其中试卷共9页, 欢迎下载使用。
这是一份湖北省荆州市荆州中学2024-2025学年高一上学期10月月考生物试卷(Word版附解析),文件包含湖北省荆州中学2024-205学年高一上学期10月月考生物试题Word版含解析docx、湖北省荆州中学2024-205学年高一上学期10月月考生物试题Word版无答案docx等2份试卷配套教学资源,其中试卷共28页, 欢迎下载使用。

