初中数学华东师大版(2024)七年级下册(2024)1.等式的性质与方程的简单变形教案
展开
这是一份初中数学华东师大版(2024)七年级下册(2024)1.等式的性质与方程的简单变形教案,共4页。教案主要包含了思考探究,获取新知等内容,欢迎下载使用。
1.借助天平的操作活动,发现并理解等式的性质.
2.应用等式的性质进行等式的变换.
教学重点
等式的性质和运用.
教学难点
引导学生发现并概括出等式的性质.
情境导入,初步认识
同学们,你们还记得“曹冲称象”的故事吗?请同学说说这个故事.
小时候的曹冲是多么地聪明啊!随着社会的进步,科学水平的发达,我们有越来越多的方法测量物体的重量.
最常见的方法是用天平测量一个物体的质量.
我们来做这样一个实验,测一个物体的质量(设它的质量为x).首先把这个物体放在天平的左盘内,然后在右盘内放上砝码,并使天平处于平衡状态,此时两边的质量相等,那么砝码的质量就是所要称的物体的质量.
二、思考探究,获取新知
请同学来做这样一个实验:如下图,天平处于平衡状态,它表示左右两个盘内物体的质量a,b是相等的.
得到:a=b.
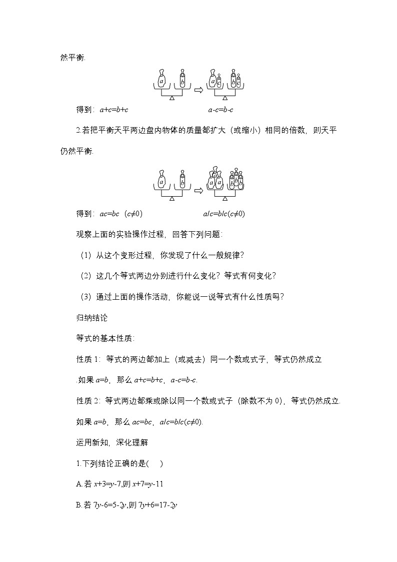
1.若在平衡天平两边的盘内都添上(或都拿去)质量相等的物体,则天平仍然平衡.
得到:a+c=b+c a-c=b-c
2.若把平衡天平两边盘内物体的质量都扩大(或缩小)相同的倍数,则天平仍然平衡.
得到:ac=bc(c≠0) a/c=b/c(c≠0)
观察上面的实验操作过程,回答下列问题:
(1)从这个变形过程,你发现了什么一般规律?
(2)这几个等式两边分别进行什么变化?等式有何变化?
(3)通过上面的操作活动,你能说一说等式有什么性质吗?
归纳结论
等式的基本性质:
性质1:等式的两边都加上(或减去)同一个数或式子,等式仍然成立
.如果a=b,那么a+c=b+c,a-c=b-c.
性质2:等式两边都乘或除以同一个数或式子(除数不为0),等式仍然成立.
如果a=b,那么ac=bc,a/c=b/c(c≠0).
运用新知,深化理解
1.下列结论正确的是( )
A.若x+3=y-7,则x+7=y-11
B.若7y-6=5-2y,则7y+6=17-2y
C.若0.25x=-4,则x=-1
D.若7x=-7x,则7=-7
2.下列说法错误的是( )
A.若x/a=y/a(a≠0),则x=y
B.若x2=y2,则-4x2=-4y2
C.若-1/4x=6,则x=-3/2
D.若6=-x,则x=-6
3.已知等式ax=ay,下列变形不正确的是( )
A.x=y
B.ax+1=ay+1
C.ay=ax
D.3-ax=3-ay
4.下列说法正确的是( )
A.等式两边都加上一个数或一个整式,所得结果仍是等式
B.等式两边都乘以一个数,所得结果仍是等式
C.等式两边都除以同一个数,所得结果仍是等式
D.一个等式的左、右两边分别与另一个等式的左、右两边分别相加,所得结果仍是等式
5.在方程的两边都加上4,可得方程x+4=5,那么原方程是_________.
6.在方程x-6=-2的两边都加上_________,可得x=_________.
7.方程5+x=-2的两边都减5得x=_________.
8.如果-7x=6,那么x=_________.
9.只列方程,不求解.
某制衣厂接受一批服装订货任务,按计划天数进行生产,如果每天平均生产20套服装,就比订货任务少100套,如果每天平均生产32套服装,就可以超过订货任务20套,问原计划几天完成?
【答案】
1.B 2.C 3.A 4.D
5.x=1 6. 6 4 7.-7 8.-6/7
9.解:设原计划x天完成.
20x+100=32x-20
课堂小结
通过及时的练习对所学新知进行巩固和深化,在练习中,要求学生说出计算的依据,帮助学生巩固等式性质的同时,也提升了说理能力.
相关教案
这是一份华东师大版(2024)七年级下册(2024)2.解一元一次方程教案设计,共5页。
这是一份初中华东师大版(2024)1.等式的性质与方程的简单变形教案,共5页。教案主要包含了教学目标,教学重点,教学难点,教学过程,课后作业等内容,欢迎下载使用。
这是一份初中数学2 解一元一次方程教案,共6页。教案主要包含了运用新知,深化理解等内容,欢迎下载使用。

