人教版(2024)七年级下册(2024)12.1.2 抽样调查教案及反思
展开
这是一份人教版(2024)七年级下册(2024)12.1.2 抽样调查教案及反思,共6页。教案主要包含了设计意图,情境导入,教学建议,对应训练,随堂训练,课堂总结,知识结构,作业布置等内容,欢迎下载使用。
解题大招一 调查方式的选取
在调查实际生活中的相关问题时,选择全面调查还是抽样调查,要灵活处理,既要考虑问题本身的需要,又要考虑实现的可能性和所付出代价的大小.
例1 下列调查中,调查方式选择合理的是(C)
A.为了解全国中学生的视力情况,选择全面调查
B.为了解一批袋装食品是否含有防腐剂,选择全面调查
C.为了检测某城市的空气质量,选择抽样调查
D.为了检测乘坐飞机的旅客是否携带违禁物品,选择抽样调查
解析:选项A,B若采用全面调查,所付出的代价太大,不太现实;D选项中,检测乘坐飞机的旅客是否携带违禁物品,必须进行全面调查,抽样调查是可能会有遗漏的;只有C选项中的例子是合适的.故选C.
解题大招二 样本的代表性问题
样本不具有代表性的情形:
(1)抽取的样本遗漏了某个群体;
(2)样本不具有广泛性,数量过少.
例2 为了解“五项管理”政策的落实情况,某中学计划调查七年级600名学生每晚的睡眠时间,下列调查对象选取最合适的是B
A.选取该校七年级一个班级的60名学生
B.随机选取该校七年级60名学生
C.选取该校七年级60名女生
D.随机选取该校七年级4名学生
解析:A.只选取一个班级的学生显然不具有代表性,不符合题意;B.符合抽样调查的样本要求,符合题意;C.只选取女生不具有代表性,太偏颇,不符合题意;D.选取的学生数量过少(样本太少),不符合题意.故选B.
教学目标
课题
12.1.2 抽样调查
授课人
素养目标
1.经历数据的收集、整理和分析的模拟过程,了解抽样调查、样本等统计概念.
2.初步感受抽样调查的必要性,初步体会用样本估计总体的思想.
3.学会从样本中分析、归纳出较为正确的结论,增强用统计方法解决问题的意识.
教学重点
抽样调查、样本等概念以及用样本估计总体的思想,样本的分析、归纳.
教学难点
合理抽取样本.
教学活动
教学步骤
师生活动
活动一:创设情境,导入新课
【设计意图】
根据实际生活情境,引出抽样调查.
【情境导入】
你在日常生活中,是否有经历过下面的情况?
1.厨师在煮汤时,尝一口就能知道整锅汤的味道,原因是什么?
2.如果厨师觉得味道淡了一些,怎么办?
3.为什么可以这么做呢?
为了回答上面的问题,今天我们学习另外一种调查方法——抽样调查.
【教学建议】
让学生根据生活经验,自由讨论.
活动二:引入新知,探究学习
【设计意图】
让学生感受引进抽样调查的必要性,并了解抽样调查的相关概念,让学生学会合理抽样,学会用样本估计总体.
探究点1 抽样调查
1.抽样调查及相关概念
(教材P153问题2)育人中学有2 000名学生,要想了解全校学生对文学、科技、体育、艺术和劳技五类课外活动的喜爱情况,应该怎样进行调查?
(1)与教材P151问题1相比,这个问题有何区别?
教材P151问题1是调查全班同学,这里是调查全校2 000名学生.
(2)要调查2 000名学生,采用全面调查方式是否合适?
不合适,如果采用全面调查的方式收集数据,不仅花费的时间长,而且消耗的人力、物力也非常大.
(3)你能找出既省时省力又能解决问题的办法吗?
可以抽取一部分学生进行调查.
概念引入:
只抽取一部分对象进行调查,然后根据调查数据推断全体对象的情况,这种方法就是抽样调查.
在上面的问题中,全校学生是要考察的总体,而被抽取调查的那部分学生构成总体的一个样本.结合这个例子,总体与样本的关系可用下面的图示来说明:
2.样本的抽取
(1)在上面的问题中,我们要抽取部分学生进行调查,你认为抽取多少名学生进行调查比较合适?
可抽取100名学生(学生回答的数量合适即可).
教师总结:抽取的学生数量要适当.数量过少,样本就不容易具有代表性,也就不能客观地反映总体的情况;数量过多,达不到省时省力的目的.
概念引入:
一个样本中包含的个体的数目称为样本容量,样本容量没有单位.如抽取100名学生,则样本容量为100.
(2)抽取样本时,除了数量外还应该注意什么问题?
不能偏向某些学生,应使学校中的每一名学生都有相等的机会被抽到.
概念引入:
在抽取样本的过程中,使总体中的每一个个体都有相等的机会被抽到,像这样的抽样方法称为简单随机抽样.
3.样本处理
抽取100名学生进行调查.根据调查结果,绘制统计表如下.
抽样调查100名学生最喜爱课外活动的人数统计表
课外活动类型
划记
人数
百分比
文学(A)
正正
13
13%
科技(B)
正正正
18
18%
体育(C)
正正正正正正
32
32%
艺术(D)
正正正正正
27
27%
劳技(E)
正正
10
10%
合计
100
100%
4.用样本估计总体
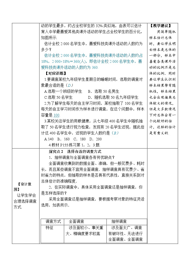
从表中可以看出,样本中最喜爱体育类课外活动的学生最多,所占百分比为32%.据此可以估计,这所学校的学生中,最喜爱体育类课外活动的学生最多,约占全校学生的32%.类似地,由表可以估计育人中学最喜爱其他类课外活动的学生占全校学生的百分比,如图所示.
估计全校2 000名学生中,喜爱科技类课外活动的人数约为多少?
估计全校2 000名学生中,喜爱科技类课外活动的人数约占18%,2 000×18%=360(人),即估计全校2 000名学生中,喜爱科技类课外活动的人数约为360.
【对应训练】
1.要调查某校九年级学生星期日的睡眠时间,选取的调查对象最合适的是(D)
A.选取一个班级的学生 B.选取50名男生
C.选取50名学生 D.随机选取50名九年级学生
2.为了解学生每天的自主学习时间,某校抽取了100名学生每天的自主学习时间作为样本进行调查,在这个问题中,样本容量是100.
3.某校关注学生的用眼健康,从七年级400名学生中随机抽取了50名学生进行视力检查,发现有20名学生近视,据此估计这400名学生中,近视的学生人数约是(B)
A.140 B.160 C.180 D.200
4.教材P155练习第1,2,3题.
【教学建议】
教科书通过一个图示说明“总体”“样本”“抽样”之间的关系,教学中要让学生在具体问题中理解概念,不要追究严格的定义.
【教学建议】
关于简单随机抽样,可结合教材上的例子给学生解释清楚(例如,上学时在学校门口随意调查100名学生…).
【教学建议】
用简单随机样本估计总体时,要让学生明白样本是总体的一部分,样本中喜爱各类课外活动的比例不是总体的比例.同时要让学生认识到样本结果带有随机性,样本结果也会出现偏离总体较大的情况,但是大多数情况下对总体会有一个比较好的估计,这样的估计是有意义的.
【设计意图】
让学生学会合理选择调查方式.
探究点2 选择合适的调查方式
1.抽样调查与全面调查各有何优缺点?
全面调查收集到的数据全面、准确,但一般花费多、耗时长,而且某些调查不宜用全面调查.抽样调查具有花费少、省时省力的特点,但抽取的样本是否具有代表性,直接关系到对总体估计的准确程度.
2.在实际调查中,具体采用全面调查还是抽样调查,你是怎样选择的?
采用全面调查还是抽样调查,要根据考察对象的特征灵活选用,如表所示.
调查方式
全面调查
抽样调查
特征
涉及面较小、事关重大、精确度要求较高
涉及面太广、调查有破坏性、无法进行全面调查、全面调查的意义或价值不大
【对应训练】
1.以下调查中,适宜采用抽样调查的是(C)
A.了解七年级(1)班学生的身高情况
B.企业招聘,对应聘人员进行面试
C.检测某城市的空气质量
D.检测“神舟十九号”载人飞船零件的质量
2.教材P156练习第4题.
【教学建议】
在对应训练中,针对每个选项,给学生讲解不适合另外一种调查方式的原因.
活动三:重点突破,提升探究
【设计意图】
强化由统计图分析数据的能力.
例 某校为满足学生的阅读需求,欲购买一批学生喜欢的图书,学校组织学生会成员随机抽取部分学生进行问卷调查,被调查学生须从“社科类”“文史类”“生活类”“小说类”中选择自己喜欢的一类.根据调查结果绘制了如图所示的统计图(未完成).
请根据图中信息,解答下列问题:
(1)此次共调查了200名学生;
(2)将条形图补充完整;
(3)若该校共有学生2 000人,估计该校喜欢“社科类”图书的学生人数.
解:(2)选择“生活类”图书的学生人数为200×15%=30,选择“小说类”图书的学生人数为200-24-76-30=70,则补全条形图如图所示.
(3)2 000×eq \f(24,200)=240(人).
答:估计该校喜欢“社科类”图书的学生人数为240.
【教学建议】
给学生指出解此类题常用的两个等量关系:①某一项的数量÷该项所占百分比=总数;②各项数量之和=总数.
活动四:随堂训练,课堂总结
【随堂训练】相应课时【随堂训练】.
【课堂总结】师生一起回顾本节课所学主要内容,并请学生回答以下问题:
1.什么是抽样调查?抽样调查中样本的选取应该注意什么?
2.怎样根据样本估计总体的情况?怎样判断选用全面调查还是抽样调查?
【知识结构】
【作业布置】
1.教材P157习题12.1第2,3,4,6,8,9题.
2.相应课时训练.
板书设计
12.1.2 抽样调查
1.概念:抽样调查、样本、样本容量、简单随机抽样.
2.用样本估计总体.
教学反思
合理抽取样本,通过部分情况来估计整体情况,对学生来说是一个新颖的实践性课题.要给学生强调调查的最终目的,引导学生制作合理的调查方案,最终有效地解决问题.
相关教案
这是一份人教版(2024)七年级下册(2024)12.1.2 抽样调查教学设计,共2页。教案主要包含了教学目标,教学重难点,教学过程,教学反思等内容,欢迎下载使用。
这是一份初中人教版(2024)12.1.2 抽样调查教案,共3页。教案主要包含了导入新课,合作探究,当堂检测,课堂小结【板书设计】等内容,欢迎下载使用。
这是一份初中数学人教版七年级下册10.2 直方图教学设计,共1页。

