资料中包含下列文件,点击文件名可预览资料内容
还剩3页未读,
继续阅读
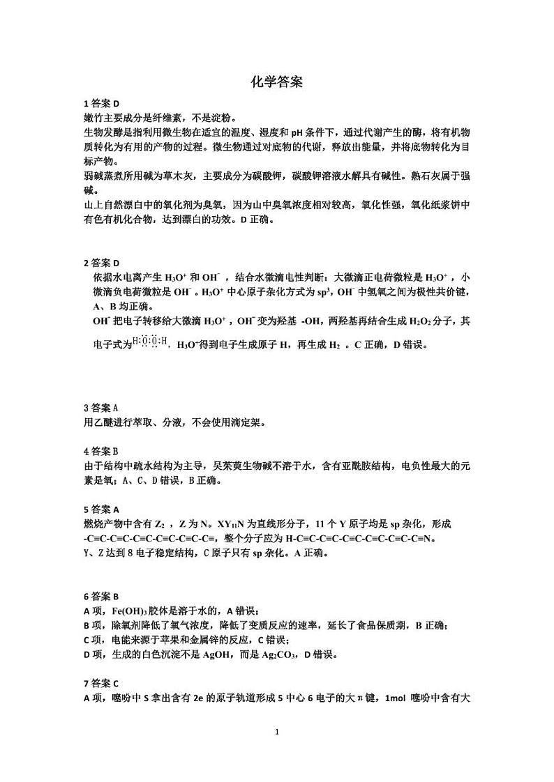
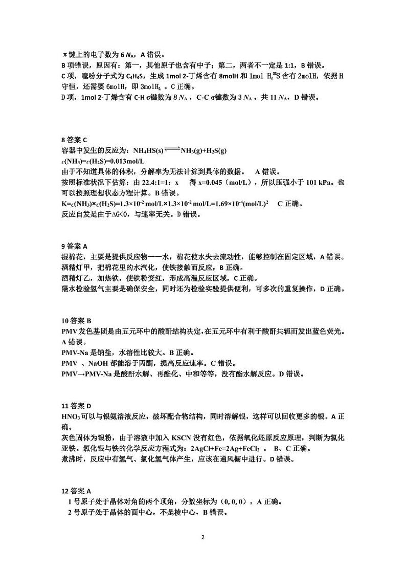
江西省赣州市十八县(市、区)二十四校11月期中联考化学试题及参考答案
展开
这是一份江西省赣州市十八县(市、区)二十四校11月期中联考化学试题及参考答案,文件包含2025届江西省赣州市十八县市区二十四校高三上学期期中考试化学试题pdf、高三化学答案pdf等2份试卷配套教学资源,其中试卷共11页, 欢迎下载使用。
相关试卷
2025届江西省赣州市十八县二十四校高三上学期11月考-化学+答案:
这是一份2025届江西省赣州市十八县二十四校高三上学期11月考-化学+答案,共11页。
江西省赣州市十八县(市、区)二十四校2024-2025学年高二上学期期中联考化学试卷(解析版):
这是一份江西省赣州市十八县(市、区)二十四校2024-2025学年高二上学期期中联考化学试卷(解析版),共18页。试卷主要包含了考查范围,考生必须保持答题卡的整洁,1NA, 已知“精炼硅”的反应历程如下等内容,欢迎下载使用。
江西省赣州市十八县(市、区)二十四校2024-2025学年高三上学期期中考试化学试卷(PDF版附解析):
这是一份江西省赣州市十八县(市、区)二十四校2024-2025学年高三上学期期中考试化学试卷(PDF版附解析),共11页。

