江西省赣州市十八县(市)二十四校2023-2024学年高三下学期4月期中联考化学试题
展开说明:
1.本试卷满分100分,考试时间75分钟。
2.请在答题卡上作答。
3.可能用到的相对原子质量:H-1 C-12 N-14 O-16 Al-27 S-32 Cl-35.5 Fe-56 Zn-65
一、选择题:本题共14小题,每小题3分,共42分。在每小题给出的四个选项中,只有一项是符合题目要求的。
1. HfNbTaTiZr系的难熔高熵合金涂层,赋予材料更出色的弹性、塑性、断裂韧性等,下列有关说法正确的是
A. 该涂层为无机非金属材料B. 该涂层为有机高分子材料
C. 该涂层为功能复合材料D. 该涂层为金属材料
2. 为了降低能耗,选择硝酸根作为电催法合成氨的原料,离子方程式为:。下列说法正确的是
A. 的VSEPR模型和空间结构一致
B. 分子之间氢键的键角约为109°
C. 和分子均含有非极性共价键
D. 的电子式为
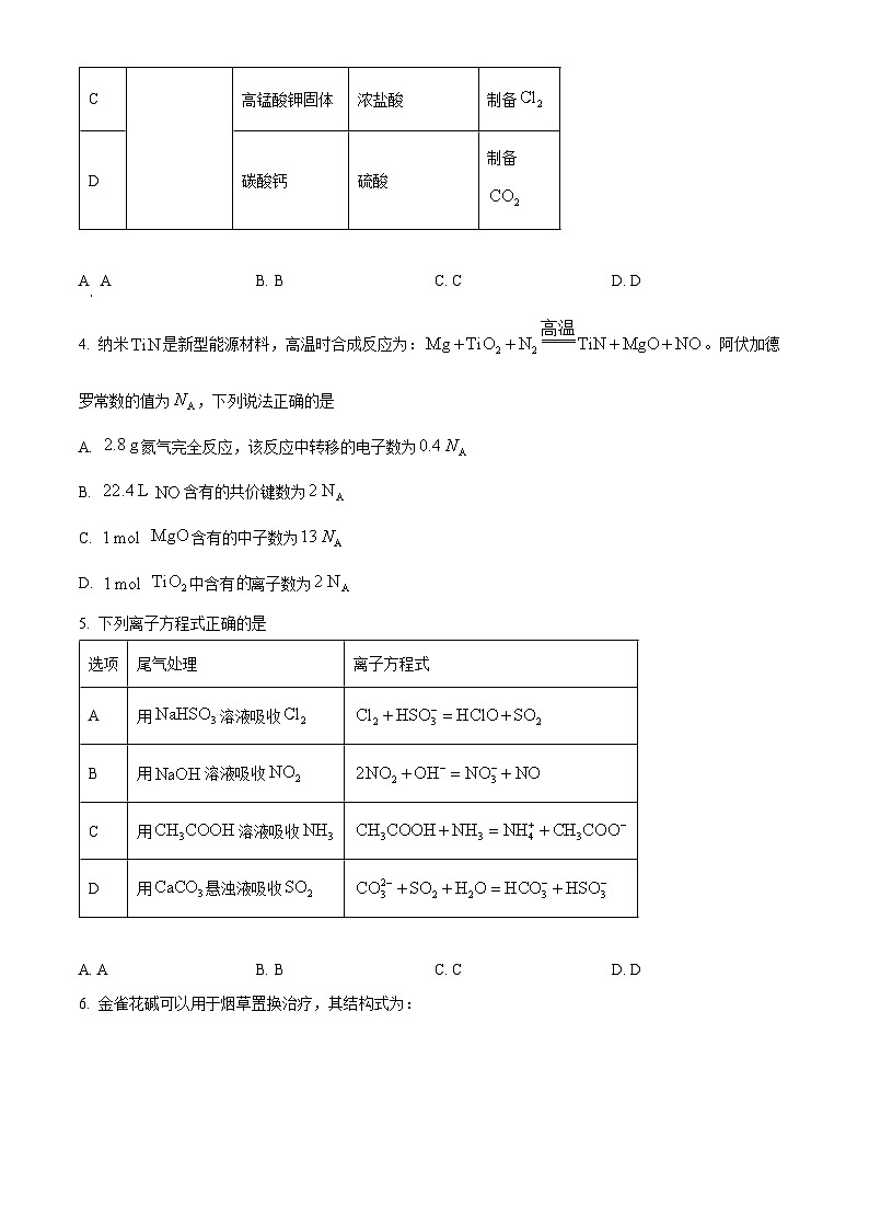
3. 实验室使用下图装置作为气体发生装置,能达到实验目的的是
A AB. BC. CD. D
4. 纳米是新型能源材料,高温时合成反应为:。阿伏加德罗常数的值为,下列说法正确的是
A. 氮气完全反应,该反应中转移的电子数为
B. 含有的共价键数为
C. 含有的中子数为
D. 中含有离子数为
5. 下列离子方程式正确的是
A. AB. BC. CD. D
6. 金雀花碱可以用于烟草置换治疗,其结构式为:
下列说法正确的是
A. 金雀花碱分子式为B. 金雀花碱具有芳香性
C. 金雀花碱分子中碳原子均为杂化D. 金雀花碱能与盐酸反应生成盐
7. 液态硝基甲烷(化学式)可溶于水,的硝基甲烷溶液,能使紫色石蕊试液显红色。在水中存在互变异构反应(很小):。下列说法错误的是
A. 硝基甲烷的约为B. 滴入少量溶液,互变异构反应不移动
C. 二硝基甲烷酸性强于硝基甲烷D. 液态硝基甲烷可以作炸药
8. 离子液体,X、Y、Z、M、Q是原子序数依次增大且不同主族的短周期元素,其中Y、Z、M同周期。基态未成对电子有如下关系:。下列说法正确的是
A. Y为元素B. Z为氨元素
C. M为氧元素D. 该离子液体正负离子均为二价离子
9. 水系锌离子可充电电池,电解质中含有少量。放电时总反应为:。下列说法正确的是
A. 充、放电时锌离子浓度减小或增大
B. 可以抑制正极材料溶解
C. 放电时,正极反应:
D. 充电时,锌离子移向电池的正极
10. 某金属M储氢材料,最大储氢后晶体结构如下(大黑球是金属原子,小灰球是氢原子)。有关说法错误的是
A. M邻位有6个MB. H邻位有4个M
C. M邻位有4个HD. 晶胞中含有4个MH结构单元
11. 常温下,用的溶液滴定未知浓度的磷酸溶液,只有两次pH突变,如图所示。磷酸的、、分别为、、。下列说法正确的是
A. M点,生成物、各占50%
B. N点,
C. 磷酸物质的量浓度为
D. 时,
12. 废水中的(用CuEDTA表示)结构见图1,科学家使用法把CuEDTA转化为后再除去(UV为紫外光),机理如图2:
下列说法正确的是
A. ②③④均为氧化还原反应B. ②③对没有作用
C. CuEDTA中铜配位数为2D. CuEDTA中多个五元环使配合物不稳定
13. 一密闭刚性容器中,控制温度150℃、压强时,铑的化合物催化与发生羰基化反应,甲醇转化率、中间产物产率、乙酸产率(曲线C)与时间关系如图所示。下列说法错误的是
A. 羰基化反应为:
B. 铑的化合物做催化剂选择性较好
C. 60 min以后,乙酸主要由中间产物转变而来
D. 曲线B是乙酸乙酯产率图像
14. 研究低碳铬钢分别在不同温度下、不同硫酸浓度下的腐蚀情况,如下图所示,有关说法正确的是
A. 约30℃时,低碳铬钢腐蚀严重B. 30%硫酸,大量发生吸氧腐蚀
C 硫酸浓度,低碳铬钢钝化D. 超过70℃后,实验中有生成
二、非选择题:本题共4小题,共58分。
15. 江西富含稀有金属铝,钼具有优异的物理化学性能,在冶金、农业、环保和航天等领域有着广泛应用。工业上以钼精矿(主要成分为,杂质有、、和等元素)制备四钼酸铵的流程如下:
请回答下列问题:
(1)气体A化学式为___________,气体B的分子空间构型是___________,基态氧原子的最外层轨道表示式为___________。
(2)碱浸时把转化成,其离子方程式为___________。
(3)工业上探究了碱浸中钼浸出率与蒸发温度的关系,如下图所示:
①依据图像,工业选择碱浸的温度范围是___________。
②80℃以后,蒸发温度上升,钼浸出率迅速下降,主要原因为___________。
(4)碱浸后的滤液中仍然有部分铜、锌和低价钼金属存在,净化时依次加入适量、溶液,其作用分别是___________、___________。
(5)酸沉时主要发生的离子方程式为___________。
16. 合金具有高强度和韧性,以及优异的物理性能,如耐高温和耐腐蚀,广泛应用于军事、航空航天和核工业。已知:铝,熔点660℃,沸点2327℃;锆,熔点1852℃,沸点4377℃。
(1)工业利用铝还原法制备合金,化学反应方程式如下(,):
反应Ⅰ:
反应Ⅱ:
①铝还原法直接制备的总热化学方程式(反应Ⅲ)为___________。
②反应前,在加热条件下干燥4 h才能与干燥铝粉混合,目的是___________。
③制备实验时发现,660~662℃出现一个吸热峰,945~960℃出现一个放热峰,如图所示,原因分别是___________、___________。依据实验现象,能比较上述反应的活化能:反应I___________(填“大于”或“小于”)反应Ⅱ。
④一定温度下,在液态铝中,当铝元素物质的量占比为80%时达到平衡(密度为,单位g/L,平均相对原子质量为),则反应Ⅱ的平衡常数为___________。
(2)实验中加入,有利于制备,科学家研究了其中的机理。
①的杂化类型为___________。
②与、反应,生成、、,相关离子之间再反应得到(反应Ⅳ)。下列关于反应Ⅲ、Ⅳ的说法正确的是___________(填标号)。当较多时,___________(填“”“”或“”)。
A.反应速率:反应Ⅲ反应Ⅳ
B.反应热力学趋势:反应Ⅲ反应Ⅳ
C.两反应仍然相等
D.两反应仍然相等
17. 二甘氨酸合锌是常用的补锌药品,化学式为,针状白色晶体,可溶于水。制备过程如下:
I.称取3.00 g固体溶于25 mL水,滴加氨水产生大量白色沉淀,过滤,洗涤。
II.称取1.50 g甘氨酸,溶于40 mL水形成甘氨酸溶液,搅拌下用甘氨酸溶液溶解I中的白色沉淀。
III.过滤,转移液体于烧杯中。经一系列操作后,过滤、洗涤、干燥,得到针状白色晶体1.92 g。
请回答下列问题:
(1)①步骤I中所使用的玻璃仪器除烧杯、量筒外,还有___________。
②步骤I中若氨水过量较多、浓度较大,产率会明显降低,原因是___________。
③步骤I中洗涤除去的离子是___________。
(2)步骤II中发生的化学方程式为___________。
(3)步骤III中“一系列操作”是指___________、___________。
(4)产率___________。
(5)直接法制备二甘氨酸合锌的方法是:用硫酸锌与甘氨酸直接反应,经实验步骤III得到晶体。本实验方法与直接法相比较,优点与缺点分别为___________、___________。
18. 有机物J是抗逆转录病毒药物的中间体,有如下一种合成路线:
回答下列问题:
(1)化合物C具有芳香性,存在___________中心___________电子的大键。
(2)化合物E的结构简式为___________。
(3)写出由G生成H的化学反应方程式:___________。下列物质均能催化酯水解、其中适宜作为该反应的催化剂的是___________(填标号)。
A.NaOH B.浓硫酸 C.酸性离子固体交换树脂 D.
(4)由H生成J的反应类型为___________。
(5)由E生成G反应中存在多个副反应,其中一有机产物M,其产率与G相当。该有机产物M的结构简式为___________。
(6)化合物A经还原生成分子式为的物质,该物质存在多种同分异构体,其结构中含有键的共有___________种(含立体异构);其中一异构体,核磁共振氢谱显示有2组峰,峰面积之比为,请写出该异构体的立体结构简式:___________、___________。选项
气体发生装置
锥形瓶所盛物质
分液漏斗所盛物质
实验目的
A
亚硫酸钠
稀硝酸
制备
B
熟石灰
氯化铵固体
制备
C
高锰酸钾固体
浓盐酸
制备
D
碳酸钙
硫酸
制备
选项
尾气处理
离子方程式
A
用溶液吸收
B
用溶液吸收
C
用溶液吸收
D
用悬浊液吸收
江西省赣州市十八县(市)二十四校2023-2024学年高三下学期4月期中联考化学试题: 这是一份江西省赣州市十八县(市)二十四校2023-2024学年高三下学期4月期中联考化学试题,共8页。
江西省赣州市十八县(市)24校2023-2024学年高二下学期期中考试化学试题: 这是一份江西省赣州市十八县(市)24校2023-2024学年高二下学期期中考试化学试题,共8页。
江西省赣州市十八县(市)二十四校2023-2024学年高一下学期期中考试化学试卷: 这是一份江西省赣州市十八县(市)二十四校2023-2024学年高一下学期期中考试化学试卷,共9页。

