广东省中山市2024-2025学年七年级上学期期末生物试卷(解析版)
展开
这是一份广东省中山市2024-2025学年七年级上学期期末生物试卷(解析版),共25页。试卷主要包含了 考试结束时,将答题卡交回等内容,欢迎下载使用。
注意事项:
1. 答题前,考生必须将自己的学校、班级、姓名、考号等涂写在答题卡上。
2. 单项选择题共30题,每题选出答案后,用2B 铅笔把答题卡上对应的答案标号涂黑,如要改动,必须用橡皮擦干净后,再选涂其他答案。非选择题则用黑色的钢笔(或圆珠笔)按各题要求答在答题卡相应的位置上。
3. 考试结束时,将答题卡交回。
一、单项选择题(本大题共30小题,每题2分,共60分。 )
1. 如图所示的机器人能用乐器演奏出优美动听的曲子,该机器人( )
A. 能演奏乐曲,所以是生物B. 不能繁殖,所以不是生物
C. 没有细胞,是特殊的生物D. 会消耗能量,所以是生物
【答案】B
【分析】生物的共同特征有:①生物的生活需要营养;②生物能进行呼吸;③生物能排出身体内产生的废物;④生物能对外界刺激作出反应;⑤生物能生长发育和繁殖;⑥生物都有遗传和变异的特性;⑦除病毒以外,生物都是由细胞构成的。
【详解】机器人虽然能用乐器演奏出优美动听的曲子,但不具繁殖现象,因此不属于生物,是否由细胞组成和是否消耗能量,是否能演奏乐曲,不是判断生物的特征,故ACD错误,B正确。
故选B。
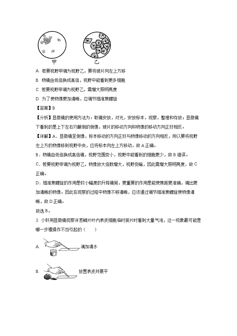
2. 如图是某同学用显微镜观察细胞标本时看到的物像。下列叙述错误的是( )
A. 若要视野甲调为视野乙,要将玻片向左上方移
B. 物镜由低倍换成高倍,视野中能看到更多细胞
C. 若要视野甲调为视野乙,需增大照明亮度
D. 为了使物像更加清晰,应调节细准焦螺旋
【答案】B
【分析】显微镜的使用方法为:取镜安放,对光,安放标本,观察,整理和存放;显微镜下看到的是上下左右均颠倒的倒像,玻片的移动方向和物像的移动方向正好相反。
【详解】A.显微镜呈倒像,标本移动的方向正好与物像移动的方向相反,所以要将视野左上方的物像移到视野中央,应将标本向左上方移动,故A正确。
B.物镜由低倍换成高倍镜,视野范围变小,视野中能看到的细胞更少,故B错误。
C.若要视野甲调为视野乙,物像放大倍数增大,视野变暗,因此需增大照明亮度,故C正确。
D.细准焦螺旋的作用是较小幅度的升降镜筒,更重要的作用是能使焦距更准确,调出更加清晰的物像。因此在观察的过程中物像不够清晰,应该通过调节细准焦螺旋使物像清晰,故D正确。
故选B。
3. 小轩用显微镜观察洋葱鳞片叶内表皮细胞临时装片时看到大量气泡,这一现象最可能是哪一步骤操作不当引起的( )
A. 滴加清水
B. 放置表皮并展平
C. 盖盖玻片
D. 染色
【答案】C
【分析】制作洋葱表皮细胞临时装片的实验步骤可总结为:擦(用纱布擦干净载玻片和盖玻片)、滴(用滴管在载玻片上滴一滴清水)、撕(用镊子从内表面撕取一块薄膜)、展(用解剖针在水滴中把薄膜展开)、盖(用镊子夹起盖玻片,盖上液滴)、染(在盖玻片的一侧滴加碘液)和吸(在盖玻片的另一侧,用吸水纸吸引)。
【详解】A.滴加清水是为了保持细胞的形态,使其不至于因脱水而变形。这一步操作通常不会引起气泡的产生,A错误。
B.放置表皮并展平是为了确保观察的细胞层是单一的,避免重叠影响观察。这一步操作虽然重要,但同样不会引起气泡的产生,B错误。
C.盖盖玻片是制作临时装片的关键步骤之一。如果在盖盖玻片时操作不当,如速度过快、角度不正确等,都可能导致气泡的产生,C正确。
D.染色是为了使细胞结构更加清晰,便于观察。这一步操作通常不会引起气泡的产生,D错误。
故选C。
4. 某同学观察、比较洋葱鳞片叶内表皮细胞和人的口腔上皮细胞的结构后,用两个椭圆分别代表两种细胞的结构,图中阴影部分表示它们的共同点,则阴影部分包括( )
A. 细胞壁B. 叶绿体C. 线粒体D. 液泡
【答案】C
【分析】动物细胞的基本结构有:细胞膜、细胞质、细胞核。植物细胞的基本结构包括:细胞壁、细胞膜、细胞质、细胞核、液泡、叶绿体等结构。
【详解】由分析可知:动物细胞和植物细胞都具有细胞膜、细胞质、细胞核、线粒体等结构,而动物细胞没有细胞壁、液泡和叶绿体等结构,所以人的口腔上皮细胞和洋葱鳞片叶内表皮细胞的共同结构是线粒体,故ABD错误,C正确。
故选C。
5. 用蒲葵树叶编织成的“葵扇”是岭南人民的纳凉好帮手。蒲葵的叶具有韧性,与这一特性有关的组织主要是( )
A. 分生组织B. 薄壁组织
C. 机械组织D. 输导组织
【答案】C
【分析】植物组织主要包括保护组织、输导组织、营养组织、分生组织。
【详解】A.分生组织的主要功能是通过细胞分裂不断产生新细胞,增加细胞数量,使植物生长,如根尖、茎尖的分生组织使根和茎不断伸长、增粗等,故A不符合题意。
B.薄壁组织具有同化、贮藏、通气和吸收等功能,是植物进行光合作用、呼吸作用、贮藏养分以及各类代谢物的合成和转化的基地,故B不符合题意。
C.机械组织对植物起支撑和保护作用,其细胞通常具有加厚的细胞壁,可增强植物的机械强度,使植物的器官能够承受一定的压力和拉力而不易折断或变形,蒲葵叶的韧性主要与机械组织有关,它能让叶片更加坚韧耐用,故C符合题意。
D.输导组织主要负责植物体内水分、无机盐和有机物质的运输,如导管运输水分和无机盐,筛管运输有机物等,故D不符合题意。
故选C。
6. 神舟十九号飞船携带番茄、果蝇等生物上太空进行实验,为人类未来的长期太空驻留提供科学启示。下列有关描述错误的是( )
A. 番茄、果蝇结构和功能的基本单位都是细胞
B. 番茄种子的种皮属于上皮组织
C. 番茄果实结构层次上属于器官
D. 与果蝇相比,番茄缺少“系统”这一结构层次
【答案】B
【分析】植物的结构层次由小到大依次是细胞→组织→器官→植物体,人体的结构层次由小到大依次是细胞→组织→器官→系统→人体。
【详解】A.番茄、果蝇都是由细胞构成的,结构和功能的基本单位都是细胞,故A正确。
B.番茄种子种皮是保护种子内部结构的,它由保护组织构成,而不是上皮组织。上皮组织是动物体内的一种组织类型,主要覆盖在体表和各种管腔的内表面,具有保护、分泌等功能,故B错误。
C.绿色开花植物由根、茎、叶、花、果实和种子六大器官构成,其中花、果实和种子属于生殖器官。因此,番茄果实属于生殖器官,故C正确。
D.植物体的结构层次是:细胞→组织→器官→植物体,而动物的结构层次是:细胞→组织→器官→系统→动物体。因此,与果蝇相比,番茄缺少系统层次,故D正确。
故选B。
7. 小芳在“探究草履虫的趋性”实验中,做了如下设计,表格中①和②分别是( )
A. 弱光、低温B. 强光、低温
C. 弱光、室温D. 强光、室温
【答案】C
【分析】对照实验是唯一变量实验,根据变量设置一组对照实验,使实验结果具有说服力。一般来说,对实验变量进行处理的,就是实验组,没有处理的就是对照组。
【详解】对照实验:指在研究一种条件对究对象的影响时,所进行的除了这种条件不同之外,其他条件都相同的实验。这种不同的条件就是实验变量。一个探究实验中只能有一个实验变量,其他因素均处于相同理想状态,这样便于排除因其他因素的存在而影响、干扰实验结果的可能。因此若要探究草履虫的趋性,则实验中应该仅有刺激物一个变量,其他条件必须相同,所以表格中①和②分别是弱光、室温,故ABD错误,C正确。
故选C。
8. “叶羊”是一种软体动物,吞食藻类后会变绿,之后它可以短时间不进食,晒晒太阳就能存活,这是由于它体内保留了藻类细胞中的( )
A. 细胞核B. 细胞质C. 线粒体D. 叶绿体
【答案】D
【分析】动物细胞由细胞壁,细胞膜,细胞质和细胞核等组成,细胞质内有线粒体等。
【详解】A.细胞核是细胞的控制中心,它包含了细胞的遗传信息。但叶羊的存活能力主要与光合作用有关,而非细胞核的功能,故A错误。
B.细胞质是细胞与外界进行物质交换的场所,但它不能直接进行光合作用,无法满足题目中“晒太阳存活”的能力需求,故B错误。
C.线粒体是细胞内的“动力工厂”,它负责为细胞提供能量。虽然叶羊需要能量来维持生命活动,但它可以通过自己的线粒体来产生能量,但不参与光合作用,因此也不是叶羊能够“晒太阳存活”的关键结构,故C错误。
D.叶绿体是植物细胞特有的结构,它负责将光能转化为化学能,并合成有机物。当叶羊吞食了藻类之后,它保留了藻类中的叶绿体,这些叶绿体能够在叶羊的细胞内继续工作,使叶羊能够利用光能合成有机物,从而在没有食物的情况下晒晒太阳也能存活一段时间,故D正确。
故选D。
9. 山椒藻常用于鱼缸造景,它的茎细长,叶脉中有输导组织,部分叶的基部着生孢子果(内有孢子)。山椒藻属于( )
A. 藻类B. 苔藓植物
C. 蕨类植物D. 种子植物
【答案】C
【分析】藻类、苔藓植物和蕨类植物用孢子繁殖后代。种子植物包括裸子植物和被子植物,都用种子繁殖后代。
【详解】A.藻类没有根、茎、叶的分化和输导组织,故A不符合题意。
B.苔藓植物有类似茎、叶的分化,但无输导组织,故B不符合题意。
C.山椒藻属于蕨类植物。蕨类植物具有根、茎、叶分化,并通过孢子进行繁殖。题干中提到“叶脉中有输导组织”和“基部着生孢子果”,这些特征都符合蕨类植物的特性,故C符合题意。
D.种子植物具有根、茎、叶、种子,通过种子繁殖而非孢子,故D不符合题意。
故选C。
10. 比较法是学习生物学的常用方法,某同学对孢子和种子比较后列表如下,归纳错误的一栏是( )
A. 结构层次B. 保护结构C. 营养储存D. 寿命
【答案】D
【分析】自然界中的植物多种多样,根据植物种子的有无和繁殖方式的不同一般把植物分成种子植物和孢子植物,种子植物用种子繁殖后代,孢子植物不结种子,用孢子繁殖后代,孢子植物包括苔藓植物和蕨类植物,种子植物包括裸子植物和被子植物,藻类也用孢子繁殖,种子植物比藻类植物和蕨类植物更适应陆地环境,能产生种子是主要原因。
【详解】孢子植物产生的孢子脱离母体后,只有遇到适宜的环境条件才能够萌发和生长,孢子是单细胞的,生命力较弱,寿命短,环境恶劣时就会死亡,只有散落在温暖潮湿的环境中才能萌发;而种子植物则能够产生种子,种子属于器官,种子包括种皮和胚,胚是种子的主要部分,种皮可以保护胚,子叶或胚乳内储存着营养物质,寿命长,种子的生命力比孢子的强,遇到恶劣环境它可以停止发育,待到环境适宜时再萌发,适于在复杂的陆地环境中生活,ABC正确,D错误。
故选D。
11. 银杏是我国特有的古老裸子植物。如图是银杏枝条,下列有关银杏的叙述错误的是( )
A. 有根、茎、 叶的分化B. 体内有发达的输导组织
C. 图中①是叶,②是果实D. 受精过程不依赖水环境
【答案】C
【分析】种子植物根据种子外是否有果皮包被,可以分为裸子植物和被子植物,裸子植物的种子没有果皮包被,种子裸露在外面;图中①是叶子、②是种子。
【详解】银杏是种子植物,根、茎、叶都很发达,图中①是叶子、②是种子。根、茎、叶中具有输导组织,运输营养物质,用种子繁殖。受精过程不依赖水环境,种子裸露,外面没有果皮包被,故属于裸子植物。银杏树上结的“白果”是种子,由胚珠发育而成,而不是果实。C符合题意,ABD不符合题意。
故选C。
12. 如图所示,某种飞蛾的幼虫具有咀嚼式口器,适于啃食植物的茎叶;成虫时期口器变为虹吸式,更适合吸取花蜜。下列观点中,错误的是( )
A. 飞蛾幼虫会危害植物B. 飞蛾成虫能帮植物传粉
C. 飞蛾由幼虫变为成虫需要蜕皮D. 为了保护植物人类应该消灭飞蛾
【答案】D
【分析】动物在自然界中作用:维持自然界中生态平衡,促进生态系统的物质循环,帮助植物传粉、传播种子。
【详解】A.飞蛾幼虫会对植物造成多种危害。它们以植物叶子为食,导致植物失水、干枯、颜色变黄,严重时甚至会导致植物死亡,A正确。
B.动物在自然界中作用:维持自然界中生态平衡,促进生态系统的物质循环,帮助植物传粉、传播种子,飞蛾成虫会沾染花粉,从而帮助植物传粉,B正确。
C.飞蛾属于节肢动物,其体表有外骨骼,会限制其生长,故飞蛾由幼虫变为成虫需要蜕皮,C正确。
D.为了保护植物人类不应该消灭飞蛾,会破坏生态系统的稳定性,D错误。
故选D。
13. 与青蛙相比,蜥蜴能真正适应陆地环境,因为它( )
①体表覆盖角质鳞片 ②只靠肺呼吸 ③体外受精 ④陆地产卵 ⑤卵表面有坚韧的卵壳
A. ①②④⑤B. ②③④⑤
C. ①②③④D. ①②③⑤
【答案】A
【分析】两栖动物的主要特征:动物幼体生活在水中,成体大多数生活在陆地上,少数种类生活在水中。用鳃呼吸,经变态发育,成体用肺呼吸,皮肤辅助呼吸。心脏两心房,一心室,血液为混合血,不完全的双循环。皮肤裸露,能分泌黏液,依赖于湿润的环境,有辅助呼吸的作用。
爬行动物的主要特征:陆生爬行,少数种类后生入水或穴居;体被表皮形成的鳞片或真皮形成的骨板,缺乏皮肤腺体;四肢强大,趾端具爪,适于爬行;用肺呼吸,体内受精、陆地繁殖;体温不稳定。
蜥蜴属于爬行动物,青蛙属于两栖动物。
【详解】①体表覆盖角质鳞片是蜥蜴适应陆地环境的一个重要特征。这种鳞片可以防止体内水分的过快蒸发,使蜥蜴能在相对干燥的环境中生存。因此,①是正确的。
②与青蛙的幼体用鳃呼吸、成体主要用肺呼吸并辅以皮肤呼吸不同,蜥蜴完全靠肺呼吸。这使得蜥蜴在陆地上能够更有效地获取氧气,进一步适应了陆地生活。因此,②是正确的。
③体外受精是两栖动物如青蛙的一个特征,而蜥蜴作为爬行动物,其生殖方式为体内受精。体内受精使得蜥蜴的受精卵在母体内得到一定的保护,提高了后代的成活率。因此,③是错误的。
④虽然青蛙和蜥蜴都在陆地上产卵,但青蛙的卵需要在水中或湿润的环境中才能孵化,而蜥蜴的卵则可以在相对干燥的环境中孵化。这使得蜥蜴在繁殖上更加适应陆地环境。因此,④是正确的。
⑤与青蛙的卵相比,蜥蜴的卵表面有坚韧的卵壳。这种卵壳可以保护卵在孵化过程中不受外界环境的破坏,进一步提高了后代的成活率。因此,⑤是正确的。
与青蛙相比,蜥蜴能真正适应陆地环境,因为①②④⑤,A符合题意,BCD不符合题意。
故选A。
14. 橘子上很容易长出绿色的青霉(如图),下列说法正确的是( )
A. 青霉的菌体由孢子构成B. 青霉是一种单细胞生物
C. 显微镜下可观察到①是孢子D. 青霉能通过②从橘子处获得有机物
【答案】C
【分析】青霉属于真菌,基本结构特征相同,都有细胞壁、细胞膜、 细胞质、细胞核,没有叶绿体,都是由菌丝构成的多细胞真菌,都能产生孢子,用孢子繁殖后代等。分析图示,①是孢子,②是直立菌丝,③是营养菌丝。
【详解】AB.青霉是多细胞真菌,菌体由菌丝构成,故AB错误。
C.显微镜下可观察到①是孢子,青霉靠孢子繁殖后代,故C正确。
D.青霉能通过③营养菌丝从橘子处获得有机物,故D错误。
故选C。
15. 夏天的天空常有蜻蜓在飞舞, 例如晓褐蜻 (学名 Trithemi s aurra)和庆褐蜻 (学名 Trithemis festiva)。下列有关它们的说法正确的是( )
A. 都不是昆虫
B. 是同一属的不同物种
C. 是同一物种的不同品种
D. 它们能交配生下有生殖能力的后代
【答案】B
【分析】生物的分类等级从大到小依次是界、门、纲、目、科、属、种。界是最大的单位,种是最基本的分类单位。分类单位越小,共同特征就越多,包含的生物种类就越少。种是最小的单位,一种生物就是一个物种,同种的生物共同特征最多。
【详解】根据提供的学名,晓褐蜻和庆褐蜻的属名都是“Trithemis”,说明它们属于同一个属,但它们的种名不同(aurra和festiva),因此是同一属的不同物种。蜻蜓具有三对足和两对翅,属于昆虫。不同物种之间通常不能交配产生有生殖能力的后代,故ACD错误,B正确。
故选B。
16. 周末,家住乡村的琳琳煮了大米饭,又从菜地里割下韭菜炒了鸡蛋,让农忙的父母一回家就能开饭。她很开心能分担家务,同时也发现了一些有趣的生物学问题。请据此完成下面小题。
(1)水稻和韭菜长得很像,琳琳查到它们都属于单子叶植物,但水稻属于禾本科,韭菜属于石蒜科。下列关于它们的说法中,错误的是( )
A. 遗传物质一定有差异B. 它们的细胞中有线粒体
C. 细胞结构都有细胞壁D. 水稻有种子,韭菜没有
(2)靠墙角种植的韭菜不是竖直向上生长的,而是斜着向光照较充足的方向生长。这主要说明韭菜( )
A. 具有遗传和变异的特性B. 由细胞构成
C. 能对外界刺激作出反应D. 能进行呼吸
(3)完整的韭菜叶没有明显气味,烹调后有明显的特殊香味,主要是因为切段、加热等操作破坏了韭菜叶细胞的( )
A. 细胞壁B. 线粒体C. 液泡D. 细胞核
(4)琳琳将韭菜的叶子割去食用,留下茎和根,一段时间后新的叶子又会从茎长出来。下列有关分析正确的是( )
A. 新叶的细胞中遗传物质与原先叶的不同
B. 韭菜的茎中一定有分生组织
C. 韭菜长出新叶与细胞的分裂和分化无关
D. 韭菜的茎和根都是生殖器官
(5)每一粒稻谷都是一个果实(如图),其结构与玉米类似。稻谷碾去外层结构后就是大米。大米的营养物质主要来自稻谷的( )
A. 果皮B. 种皮C. 胚乳D. 胚
【答案】(1)D (2)C (3)C (4)B (5)C
【分析】单子叶植物和双子叶植物都属于种子植物中的被子植物,都能产生种子,单子叶植物的种子有一片子叶,有胚乳,叶脉多为平行脉;双子叶植物的种子有两片子叶,无胚乳,叶脉多为网状脉。
生物的特征有:①生物的生活需要营养;②生物能进行呼吸;③生物能排出身体内产生的废物;④生物能对外界刺激作出反应;⑤生物能生长和繁殖;⑥生物都有遗传和变异的特性;⑦除病毒以外生物都是由细胞构成的。
植物细胞的结构包括细胞壁、细胞膜、细胞质、细胞核、液泡、叶绿体、线粒体。不同的结构具有不同的功能。
细胞分裂就是一个细胞分成两个细胞的过程。细胞分裂时细胞核先分成两个,随后细胞质分成两份,每份各含一个细胞核,最后在原来细胞的中央,形成新的细胞膜,植物细胞还形成细胞壁。这样一个细胞就分裂成两个细胞了。因此细胞分裂使细胞数目增多。新分裂产生的细胞体积很小,需要不断从周围环境中吸收营养物质并且转变成组成自身的物质,体积逐渐增大,这就是细胞的生长,细胞分化形成不同的细胞群,每个细胞群都是由形态相似、结构和功能相同的细胞连合在一起形成的,这样的细胞群叫组织。因此细胞分化的结果形成了不同的组织,进而再组成各种器官,由六大器官构成完整的植物体。
【详解】(1)A.水稻和韭菜都属于单子叶植物,但水稻属于禾本科,韭菜属于石蒜科,因此水稻和韭菜的遗传物质一定有差异,A正确。
B.水稻和韭菜都属于单子叶植物,它们的细胞中有线粒体,B正确。
C.水稻和韭菜都属于植物,植物细胞结构都有细胞壁,C正确
D.水稻和韭菜都属于种子植物,种子植物都能产生种子,D错误。
故选D。
(2)靠墙角种植的韭菜不是竖直向上生长的而是斜着向光照较充足的方向生长。这主要说明韭菜能对外界刺激作出反应,故C符合题意,ABD不符合题意。
故选C。
(3)A.细胞壁具有保护和支持细胞的作用,A不符合题意。
B.线粒体是呼吸作用的场所,B不符合题意。
C.液泡中含有细胞液,有各种味道的物质以及营养物质,如各种蔬果汁中含各种有味道的物质以及丰富的营养物质,就是来自细胞中液泡的细胞液,C符合题意。
D.细胞核内含遗传物质,对生物的遗传具有重要的意义,D不符合题意。
故选C。
(4)A.细胞核是遗传物质的控制中心,新叶的细胞中遗传物质与原先叶的相同,A错误。
B.韭菜的茎中有分生组织,能促进茎的生长,B正确。
C.细胞分裂使细胞数目增多,细胞分化形成不同的细胞群,韭菜长出新叶与细胞的分裂和分化有关,C错误。
D.韭菜具有根、茎、叶、花、果实、种子六大器官,其中根、茎、叶属于营养器官,花、果实、种子属于生殖器官,D错误。
故选B。
(5)水稻种子由种皮、胚和胚乳三部分组成,种皮有保护作用,胚由胚芽、胚轴、胚根和子叶组成,胚乳是水稻种子储存养料的结构,因此,大米所含的营养物质主要来自水稻种子的胚乳,ABD错误,C正确。
故选C。
17. 某皮肤烧伤患者受绿脓杆菌感染,生命垂危。我国科学家尝试用绿脓杆菌噬菌体制剂清洗伤口,后配合皮肤移植,患者终于康复。请完成下面小题。
(1)下列生物中,细胞结构与绿脓杆菌最相似的是( )
A. 草履虫B. 衣藻C. 链球菌D. 酵母菌
(2)为寻找最佳治疗方案,需要在体外模拟人体环境培养绿脓杆菌。以下温度条件中,培养效果最好的可能是( )
A. 100℃B. 60℃C. 40℃D. 0℃
(3)如图,科研人员将1号到4号共四种噬菌体接种到绿脓杆菌培养基上,阴影区域有绿脓杆菌生长,白色区域无绿脓杆菌生长。那么抑菌效果最好的噬菌体是( )
A. 1号B. 2号C. 3号D. 4号
(4)下列关于绿脓杆菌噬菌体的说法中,正确的是( )
A. 属于真菌B. 能独立生活
C. 有细胞核D. 对人体通常无害
(5)为解决大面积烧伤病人的植皮难题,需要在体外培养人的皮肤细胞,下列有关分析错误的是( )
A. 培养皮肤细胞需要有机物
B. 皮肤含有起保护作用的机械组织
C. 培养皮肤细胞需要无机物
D. 完整的皮肤是器官,含多种组织
【答案】(1)C (2)C (3)A (4)D (5)B
【分析】细菌根据形态分为球菌、杆菌、螺旋菌,细菌细胞内无成形的细胞核,属于原核生物。病毒无细胞结构,只由蛋白质外壳和内部遗传物质组成,不能独立生活,只能寄生在活细胞中才能生存。
【详解】(1)绿脓杆菌属于细菌,草履虫是单细胞动物,衣藻是单细胞藻类,链球菌是细菌,酵母菌是单细胞真菌,因此,细胞结构与绿脓杆菌最相似的是链球菌,故ABD错误,C正确。
故选C。
(2)绿脓杆菌适宜生长在接近人体正常体温(37℃左右)的环境中,故40℃的培养条件最接近其适宜生长环境,而不是100℃、60℃或0℃,故ABD错误,C正确。
故选C。
(3)如图可知,1号的抑菌圈最大,因此抑菌效果最好,而不是2号、3号或4号,故BCD错误,A正确。
故选A。
(4)绿脓杆菌噬菌体属于细菌病毒,没有细胞结构,只由蛋白质外壳和内部遗传物质组成,不能独立生活,只能寄生在活细胞中才能生存,绿脓杆菌噬菌体只寄生在细菌细胞中,对人体通常无害,故ABC错误,D正确。
故选D。
(5)A.细胞的生存需要营养,因此培养皮肤细胞需要有机物,故A正确。
B.皮肤含有起保护作用的是上皮组织,机械组织属于植物组织,故B错误。
C.培养皮肤细胞需要无机物,如水等,故C正确。
D.皮肤是由上皮组织、结缔组织和神经组织等按照一定的次序结合在一起构成的一个器官,故D正确。
故选B。
云南哀牢山分为旅游区和保护区。工作人员在保护区内布设红外相机,记录到多种珍稀动物的影像,据此已鉴定出海南鳽、哀牢髭蟾、西黑冠长臂猿等。保护区禁止旅游和生产经营。请完成下面小题。
18. 在保护区布设红外相机监测动植物情况的研究方法属于( )
A. 模型建构B. 调查法C. 观察法D. 归纳法
19. 海南鳽是国家一级保护动物,它是一种候鸟,推测其善于飞行的原因不包括( )
A. 胸肌发达B. 身体呈流线型
C. 产硬壳卵D. 骨骼轻而坚固
20. 哀牢髭蟾(如图)的形态结构与青蛙相似,根据如下分类表,哀牢髭蟾应属于( )
A 甲B. 乙C. 丙D. 丁
21. 西黑冠长臂猿可以被列入以下不同等级的分类单位,这些分类单位按照其包含的生物种类由多到少排列,顺序正确的是( )
①西黑冠长臂猿 ②灵长目 ③哺乳纲 ④脊索动物门 ⑤动物界 ⑥长臂猿科 ⑦黑冠长臂猿属
A. ⑤④③②⑥⑦①B. ①②③④⑤⑥⑦
C. ①⑦⑥②③④⑤D. ⑦⑥⑤④③②①
22. 小明打算寒假前往哀牢山研学,下列做法中正确的是( )
A. 在保护区折取树枝烧火取暖
B. 采集保护区的珍稀植物观赏
C. 在旅游区遵守法律法规参观
D. 在旅游区捕捉野生动物饲养
【答案】18. C 19. C 20. A 21. A 22. C
【分析】生物的分类等级包括界、门、纲、目、科、属、种。鸟类的主要特征:体表覆盖着羽毛;鸟的前肢变成翼,翼是鸟的飞行器官;有喙无齿;鸟用肺呼吸,气囊辅助呼吸为双重呼吸;鸟的心脏有四腔,两条循环路线,循环能力强;生殖方式为卵生,体温恒定。
【18题详解】
观察法是研究者按照一定目的和计划,在自然状态下,用自己的感官外加辅助工具对客观事物进行感知考察,在保护区布设红外相机监测动植物情况的研究方法就是借助红外相机来感知动植物,观察动植物,属于观察法,C正确,ABD错误。
故选C。
【19题详解】
海南鳽属于鸟类,符合鸟类特征,鸟类全身都是为飞行而设计的,如身体呈流线型,前肢变为翼,体表覆羽,骨骼轻薄坚固,长骨中空,减轻体重。胸肌发达,牵动两翼飞行,呼吸方式特殊为双重呼吸,有气囊辅助呼吸,极大提高了气体交换效率。食量大,消化快,直肠短,排便快,有利于减轻飞行时体重等,卵生与飞行无关,爬行动物也是卵生,C符合题意,ABD不符合题意。
故选C。
【20题详解】
哀牢髭蟾(如图)的形态结构与青蛙相似,都属于两栖动物,两栖动物特征有幼体生活在水中,用鳃呼吸,成体可以生活在水中,也可以生活在陆地上,用肺呼吸,还需皮肤辅助呼吸,生殖发育特点为:有性生殖、体外受精、卵生。图中分类下,甲为卵生、幼体水生,符合两栖动物特征,A正确,BCD错误。
故选A。
【21题详解】
生物学家根据生物的形态结构特征、生理特性对其进行分类,形成不同的分类等级,按照从大到小的顺序依次为界、门、纲、目、科、属、种,界是最大的分类单位,种是最基本的分类单位。,分类单位越大,所包含的物种数越多,分类单位越小,所包含的种类数越少,将①西黑冠长臂猿②灵长目 ③哺乳纲 ④脊索动物门 ⑤动物界 ⑥长臂猿科 ⑦黑冠长臂猿属按照其包含的生物种类由多到少排列应该为⑤④③②⑥⑦①,A正确,BCD错误。
故选A。
【22题详解】
A.爱惜花草树木,不损坏保护区的一草一木,在保护区折取树枝烧火取暖,还会容易引发火灾,故A错误。
B.爱护保护区的珍稀植物,不能为一己私欲破坏珍稀植物,情节严重会被依法处理,故B错误。
C.在旅游区遵守法律法规参观,文明参观,爱护花草树木,故C正确。
D.不能捕捉野生动物,更加不能饲养野生动物,故D错误。
故选C。
二、非选择题(本大题共4小题,每小题10分,共40分。)
23. 奶牛产奶量有高低之分,2023年我国科学家用高产奶牛的耳朵皮肤细胞进行了如图操作,得到了一批高产奶牛。请根据以下图文资料回答问题。
(1)牛属于脊椎动物中的_____纲动物,这类动物特有的生殖方式为_____,雌性用乳汁哺育幼崽,提高了后代的成活率。
(2)克隆奶牛发育始于一个融合细胞,普通奶牛个体发育也始于一个细胞——_____。从融合细胞到早期胚胎,细胞通过_____增加数量,此过程中,_____先复制再均分给两个新细胞,每个新细胞内的遗传物质是_____(填“相同”或“不相同”)的。
(3)母牛的乳腺能分泌乳汁,推测乳腺内含有_____组织。由图推测,克隆奶牛的产奶量应与母牛_____(填字母)相似,说明控制产奶量的遗传信息主要存在于_____。
(4)我国培育克隆奶牛的意义是_____。
【答案】(1)①. 哺乳 ②. 胎生
(2)①. 受精卵 ②. 分裂 ③. 染色体##遗传物质 ④. 相同
(3)①. 上皮 ②. A ③. 细胞核
(4)繁殖速度快##获得奶牛数量多##获得高产的奶牛
【分析】克隆指的是先将含有遗传物质的供体细胞的核移植到去除了细胞核的卵细胞中,然后促使这一新细胞分裂繁殖发育成胚胎。当胚胎发育到一定程度后,再被植入动物子宫中使动物怀孕,便可产下与提供细胞核者基因相同的动物。它是一种无性繁殖技术。
【详解】(1)牛是脊椎动物中的一种,具体属于哺乳纲。这类动物特有的生殖方式是胎生,即幼崽在母体内发育到一定阶段后才出生。此外,雌性哺乳动物还用乳汁哺育幼崽,这种方式大大提高了后代的成活率。
(2)无论是克隆奶牛还是普通奶牛,它们的个体发育都始于一个细胞,这个细胞在克隆奶牛中是融合细胞,在普通奶牛中则是受精卵。从融合细胞或受精卵到早期胚胎的过程中,细胞通过分裂来增加数量。在此过程中,染色体(遗传物质)会先复制再均分给两个新细胞,确保每个新细胞内的遗传物质都是相同的。
(3)上皮组织,由上皮细胞构成,具有保护、分泌等功能,乳腺能分泌乳汁,所以含有上皮组织。细胞核是遗传的控制中心,含有遗传信息。克隆奶牛的细胞核来自母牛A,所以产奶量和A相似。
(4)克隆是无性生殖,可以快速繁殖生物新个体,保持母体的优良性状。所以培育克隆奶牛的意义是繁殖速度快,获得奶牛数量多,获得高产的奶牛。
24. 图甲为某同学整理的涉及疟原虫、黄花蒿、小立碗藓的生物分类表,请根据下列图文资料回答问题。
资料一:单细胞生物疟原虫不能自己制造有机物,会寄生在人体内繁殖后代,导致人患疟疾甚至死亡。
资料二:科学家屠呦呦带领团队,以黄花蒿(如图乙) 为原材料,创新实验方法,将高温提取改为低温提取,提取出有机物青蒿素。青蒿素能干扰疟原虫细胞的物质进出,致其死亡,这挽救了全球数百万人的生命。
资料三:科学家将黄花蒿相关基因转入小立碗藓(一种苔藓植物),使其能高效生产青蒿素,以期降低生产成本。
(1)请列举资料中提及的疟原虫具备的一项生物特征:_____。它属于图甲中的生物_____(填字母) 。青蒿素能干扰疟原虫细胞的物质进出,说明它能使疟原虫细胞结构中_____的功能受损。
(2)据图乙可知,黄花蒿有_____(填一种生殖器官),属于_____(填“被子”或“裸子”) 植物,它呈羽状的叶子可有效捕获光能,叶片细胞中的_____能将光能转化为化学能。青蒿素能通过_____组织在黄花蒿体内运输。
(3)小立碗藓属于图甲中的生物_____(填字母),与黄花蒿不同,它可以用_____(一种生殖细胞) 繁殖后代。
(4)屠呦呦提取青蒿素的成功经验,是注意了_____对提取效果的影响。
【答案】(1)①. 身体由细胞构成/能繁殖/需要营养/需有机物 ②. A ③. 细胞膜
(2)①. 花 ②. 被子 ③. 叶绿体 ④. 输导
(3)①. B ②. 孢子
(4)温度/高温/低温
【分析】生物具有以下特征:生物的生活需要营养;生物能够进行呼吸;生物能排出体内产生的废物;生物能够对外界刺激作出反应;生物能够生长和繁殖;除病毒外,生物都是由细胞构成的;生物具有遗传和变异的特性。
【详解】(1)资料一中:单细胞生物疟原虫不能自己制造有机物,会寄生在人体内繁殖后代,导致人患疟疾甚至死亡,故资料中疟原虫具备的生物特征有:身体由细胞构成、能繁殖、需要营养、需有机物,它不能制造有机物,故其属于图甲中的生物A。
细胞膜具有选择透过性,能控制物质进出,故青蒿素能干扰疟原虫细胞的物质进出,说明它能使疟原虫细胞结构中细胞膜的功能受损。
(2)绿色开花植物的六大器官:根、茎、叶、花、果实、种子,其中根茎叶属于营养器官,花、果实、种子属于生殖器官,根据图乙可知,黄花蒿有花这一生殖器官,其种子有种皮包被,属于被子植物。黄花蒿的叶片细胞中有叶绿体能将光能转化为化学能,合成有机物,释放氧气。黄花蒿有根茎叶的分化,具有输导组织,其合成的青蒿素能通过输导组织在黄花蒿体内运输。
(3)小立碗藓属于苔藓植物,其依靠孢子繁殖,无种子,故其属于图甲中的生物B。
(4)屠呦呦在研究过程中发现,青蒿素在超过60℃时会发生化学变化,导致其结构被破坏,从而失去疗效,故屠呦呦提取青蒿素的成功经验,是注意了温度对提取效果的影响。
25. 学完动物类群后,小新来到动物园完成研学任务。
任务一:根据老师提供的特征提示(见表1),在地图(如图)上找到甲~丁四类生物所在的馆区。
任务二:按甲→乙→丙→丁顺序进行参观,并将表1补充完整。
表1
任务三:到科普馆观察无脊椎动物标本,并完成表2。
表2
请回答:
(1)在[ ]中写出丙和丁所在馆区[爬行馆]_____[飞鸟馆]_____,并用“→”将参观路线补充完整_____。
(2)表中①为_____,②为_____。
(3)小新在参观无脊椎动物标本时有几个疑问,请你帮忙回答:海蜇身体与众不同,呈③_____对称。蛔虫和蚯蚓的重要区别是身体有无④_____。蜘蛛蟹体表坚韧的外骨骼有_____作用。表2中的动物(标本)从上到下是按照身体结构从_____的顺序排列的。
【答案】(1)①. 丙 ②. 丁 ③.
(2)①. 流线 ②. 脊柱
(3)①. 辐射 ②. 分节/体节 ③. 保护/防止体内水分蒸发 ④. 简单到复杂/从低等到高等
【分析】刺胞动物身体辐射对称,身体表面有刺细胞。
线虫动物的主要特征是身体细长、体表有角质层、有口有肛门。
扁形动物的主要特征:身体背腹扁平、左右对称(两侧对称)、体壁具有三胚层、无体腔,有口无肛门。
软体动物的身体柔软,一般具有坚硬的贝壳,身体藏在壳中,藉以获得保护,体外有外套膜。
节肢动物的特征是身体有许多体节构成的,使动物的运动更灵活,并且分部,体表有外骨骼。
【详解】(1)生物丙终生用肺呼吸,故可确定为哺乳动物、爬行动物、鸟类这三种动物,其中只由爬行动物的体温会随环境温度变化而变化,属于变温动物,故丙应为爬行馆;鸟类的体温不会随环境温度的变化而变化,属于恒温动物,其生殖方式为卵生,丁的特征有体温恒定,卵生,符合鸟类的特点,故丁应填入飞鸟馆。
根据以上分析,表1的大致为(2)生物甲终生生活在水中,用鳃呼吸,属于鱼类,其身体呈流线型,可减少在水中游泳的阻力,故①为流线;甲为鱼类,乙为两栖动物,丙为爬行动物,丁为鸟类,它们体内均有由脊椎骨组成的脊柱,属于脊椎动物。
(3)海蜇属于腔肠动物,其身体辐射对称,身体表面有刺细胞,有口无肛门,故②为辐射。
蛔虫属于线虫动物,其主要特征是身体细长、体表有角质层、有口有肛门,身体不分节;蚯蚓属于环节动物,其身体有许多相似的体节组成,故蛔虫和蚯蚓的重要区别是身体有无④分节。
蜘蛛蟹属于节肢动物,其体表有外骨骼,其保护和防止水分散失的作用。
无脊椎动物进化的大致历程为刺胞动物→扁行动物→线虫动物→环节动物→节肢动物,越往后动物的身体结构越复杂,动物越高等,故表2中的动物(标本)从上到下是按照身体结构从简单到复杂、从低等到高等的顺序排列的。
26. 学习利用微生物制作发酵食品后,东东参加了学校组织的综合实践活动,制作了核桃味酸奶,他的实践记录单如下,请将该记录补充完整。
(1)实践准备
为制备酸奶,我准备了保加利亚乳杆菌(如图),在分类上这是一种_____菌,与动植物细胞相比,其细胞结构没有_____。
(2)调配杀菌
纯牛奶和核桃浆为发酵提供_____和水。我添加一定量的核桃浆到纯牛奶中,搅拌均匀后倒入发酵装置,调节_____(一个装置配件)使混合液加热至 95℃保持5分钟,这一步的目的是_____。
(3)冷却转移
将混合液冷却至室温后转入保加利亚乳杆菌,相当于细菌和真菌培养一般方法中的_____。保加利亚乳杆菌通过_____生殖,繁殖速度快。
(4)成果评价
我尝试在三种温度条件下发酵,并邀请同学们品尝劳动成果,进行打分,结果如表。
结合同学们的评价结果,我认为最适宜的发酵温度为_____℃,理由是_____。
(5)保存方案
为了防止酸奶变质,我可以采取的措施是:_____。
【答案】(1)①. 细 ②. 成形的细胞核
(2)①. 有机物 ②. 温控器/计时器 ③. 高温灭菌
(3)①. 接种 ②. 分裂
(4)①. 42 ②. 该温度下各项指标均为最高分
(5)低温冷藏/巴氏消毒法/密封保存等
【分析】人类对细菌和真菌的利用包括食品制作、食品保存、疾病防治和环境保护。许多食品的制作都离不开细菌和真菌。例如,酵母菌可以将葡萄糖转化为酒精和二氧化碳,这一过程常用于制作馒头、面包等。此外,乳酸菌可以将葡萄糖转化为乳酸,用于制作酸奶和泡菜。曲霉则可以将淀粉转化为葡萄糖,这也是食品制作中的一个重要环节。
食品腐败主要是由细菌和真菌的生长引起的。人类利用各种方法来保存食品,这些方法的原理大多是杀死或抑制细菌和真菌的生长。例如,高温灭菌、冷藏、冷冻、脱水、腌制、真空包装等方法都可以有效地延长食品的保质期
【详解】(1)保加利亚乳杆菌是一种细菌,与动植物细胞相比,细菌细胞结构中没有成形的细胞核,属于原核生物。
(2)细菌的生活需要营养物质和水,因此纯牛奶和核桃浆为发酵提供有机物和水。根据发酵装置图可知,加热装置由温控器控制,用于调节温度来加热混合液。将混合液加热至95℃并保持5分钟的目的是高温杀菌,以杀灭可能存在的杂菌,防止污染,从而为后续发酵提供无菌的环境。
(3)将细菌或真菌转移到培养基上的过程叫接种,将混合液冷却至室温后转入保加利亚乳杆菌,相当于细菌和真菌培养的一般方法中的接种。保加利亚乳杆菌通过分裂生殖,繁殖速度快。
(4)由表格可知,42℃时色泽、口感、香味最佳,因此最适宜的发酵温度为42℃。
(5)低温条件可以有效抑制酸奶中微生物的活动及繁殖,从而减缓酸奶变质的速度,延长保存时间。 组别
光照
温度
刺激物
甲
弱光
②
肉汁
乙
①
室温
盐粒
名称
结构层次
保护结构
营养储存
寿命
孢子
细胞
细胞壁
细胞质
长
种子
器官
种皮
子叶或胚乳
短
生物
特征提示
共同特征
甲
终生生活在水中,用鳃呼吸, 身体呈__①__型。
体内都含有由脊椎骨组成的__②__。
乙
幼体生活在水中,用鳃呼吸
丙
终生用肺呼吸,体温不恒定
丁
体温恒定,卵生
标本
所属类群
特征
对称形式
肛门
④
外骨骼
海蜇
刺胞动物
③
无
无
无
涡虫
扁形动物
两侧对称
无
无
无
蛔虫
线虫动物
两侧对称
有
无
无
蚯蚓
环节动物
两侧对称
有
有
无
蜘蛛蟹
节肢动物
两侧对称
有
有
有
温度
指标平均分(各项满分均为20分)
色泽
口感
香味
38℃
8.4分
8.6分
9.1分
42℃
14.6分
13.9分
14.7分
45℃
12分
12.1 分
11.6分
相关试卷
这是一份2024-2025学年广东省阳江市七年级上学期期末生物试卷(解析版),共26页。试卷主要包含了考生必须保持答题卡的整洁等内容,欢迎下载使用。
这是一份广东省中山市共进联盟2024-2025学年八年级上学期11月期中生物试题,文件包含2024-2025中山市共进联盟八年级上期中考试生物试卷docx、2024-2025中山市共进联盟八年级上期中考试生物试卷pdf、2024年11月八年级生物科期中测试试卷答案pdf等3份试卷配套教学资源,其中试卷共18页, 欢迎下载使用。
这是一份广东省中山市共进联盟2024-2025学年七年级上学期11月期中生物试题,文件包含2024-2025中山市共进联盟七年级上期中考试生物试卷docx、2024-2025中山市共进联盟七年级上期中考试生物试卷pdf、2024年11月七年级生物科期中测试试卷答案pdf等3份试卷配套教学资源,其中试卷共15页, 欢迎下载使用。

