所属成套资源:【新教材核心素养】人教版地理七下教学课件+教学设计+导学案+分层作业
人教版(2024)七年级下册(2024)第一节 自然环境精品第三课时教学设计
展开
这是一份人教版(2024)七年级下册(2024)第一节 自然环境精品第三课时教学设计,共7页。教案主要包含了教学内容,课程目标,教学目标,教学重难点,教学方法,课时设计,教学过程等内容,欢迎下载使用。
亚洲的气候类型;亚洲的气候特点及原因。
【课程目标】
1.运用地图、图像等相关资料,简要归纳亚洲的气候特征与气候类型。
2.归纳认识大洲气候特征和气候原因的方法;
【教学目标】
1.人地协调:增强对亚洲的了解和认识,感受所在区域的特点,培养热爱家乡情感。
2.综合思维:根据亚洲气候分布图、气候图,分析亚洲的气候特点,并尝试运用北美洲气候分布图,分析北美洲的气候特点。
3.区域认知:通过亚洲分区图和气候分布图,说出某个地区或国家的气候类型。
4.地理实践力:运用气候类型图等资料,学会归纳认识影响大洲气候的因素,分析北美洲的地形特征对气候的影响。
【教学重难点】
1.重点:亚洲的气候类型的识记以及亚洲的气候特征
2.难点:分析影响亚洲气候特征的主要因素。
【教学方法】
活动导入;合作探究法;讲练结合法;地图法;图表分析法。
【课时设计】
1课时
【教学过程】
一、 新课导入
生:两地的位置师不同的,莫斯科位于俄罗斯,亚洲的北部,曼谷位于东南亚,位于亚洲的南部
师:是的,纬度的不同导致两地的气温有差异,进而导致两地的气候类型不同。那两地分别是什么气候类型呢?
博主提问:根据七年级上学期所学知识,想一下,同样是圣诞节前夕,为什么莫斯科和曼谷的气温相差如此大?
(利用现实天气信息,让学生对亚洲不同地方的不同气候有个初步的认识,更好的进入气候类型的学习。)
生:俄罗斯是温带大陆性气候,冬季寒冷;曼谷是热带季风气候,全年高温。
师:是的,亚洲的北部和南部是完全不同的两种气候类型,那亚洲的其他分区都有什么气候类型呢?这节课我们就来了解一下吧。
二、新课讲授
(一)亚洲的气候类型
生:热带气候有热带雨林气候、热带草原气候和热带沙漠气候;
温带气候有地中海气候、亚热带季风气候、温带大陆性气候和温带季风气候;
另外还有寒带气候和高原山地气候。
师:想一想:世界有几种气候类型?
生:11种气候类型
师:数一数:亚洲有几种气候类型?
生:9种气候类型(找出缺哪种气候类型)
旅游小活动:读图介绍亚洲的气候类型。(依次从南到北)
旅游交流:与来自欧洲的旅游博主进行对话交流。
小欧:你好,我是小欧,来自德国,我听说亚洲是世界上气候类型最多的大洲,那你能告诉我,去哪里能看到热带的草原风光,找到长颈鹿并和它们拍照吗?
小乐:你好,小欧,我很乐意帮你,但是我们亚洲其实没有热带草原气候,不过我可以给你推荐其他的自然风光哦。→缺热带草原气候
小欧:好吧,那我可能找错地方了,我的家乡有很多的草原,草都鲜嫩多汁,牛羊成群,而且我们都习惯喝牛奶,吃奶酪,你们有和我们习俗一样的地方吗?
小乐:我们也有地方和牛奶和羊奶,也习惯吃奶制品,但是我们的草原的草和你们草原的草不一样,因为气候类型不一样。→缺温带海洋性气候
很抱歉小欧,没有能帮你找到你想去的地方,不过你能听我介绍一下我们亚洲的气候类型吗?绝对和你家乡的差距很大。
小欧:可以呀,我很喜欢看美景,开始你的介绍吧!
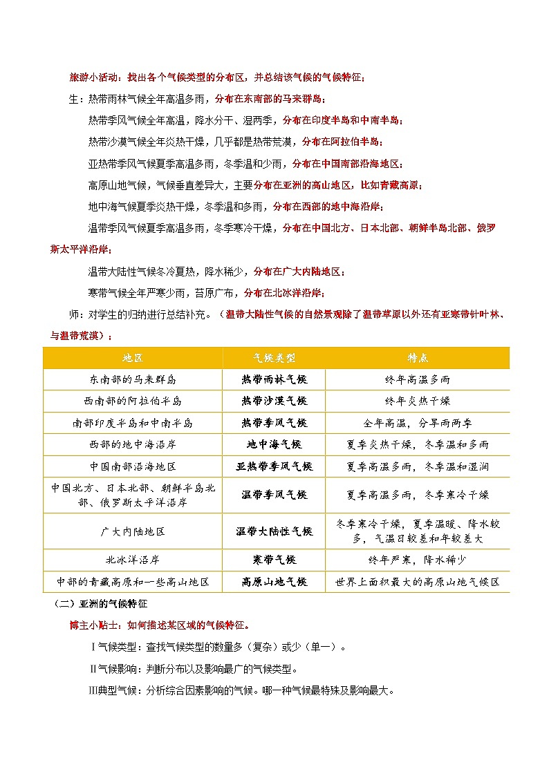
旅游小活动:找出各个气候类型的分布区,并总结该气候的气候特征;
生:热带雨林气候全年高温多雨,分布在东南部的马来群岛;
热带季风气候全年高温,降水分干、湿两季,分布在印度半岛和中南半岛;
热带沙漠气候全年炎热干燥,几乎都是热带荒漠,分布在阿拉伯半岛;
亚热带季风气候夏季高温多雨,冬季温和少雨,分布在中国南部沿海地区;
高原山地气候,气候垂直差异大,主要分布在亚洲的高山地区,比如青藏高原;
地中海气候夏季炎热干燥,冬季温和多雨,分布在西部的地中海沿岸;
温带季风气候夏季高温多雨,冬季寒冷干燥,分布在中国北方、日本北部、朝鲜半岛北部、俄罗斯太平洋沿岸;
温带大陆性气候冬冷夏热,降水稀少,分布在广大内陆地区;
寒带气候全年严寒少雨,苔原广布,分布在北冰洋沿岸;
师:对学生的归纳进行总结补充。(温带大陆性气候的自然景观除了温带草原以外还有亚寒带针叶林、与温带荒漠);
(二)亚洲的气候特征
博主小贴士:如何描述某区域的气候特征。
Ⅰ气候类型:查找气候类型的数量多(复杂)或少(单一)。
Ⅱ气候影响:判断分布以及影响最广的气候类型。
Ⅲ典型气候:分析综合因素影响的气候。哪一种气候最特殊及影响最大。
旅游小活动:读图描述亚洲的气候特征。
气候类型数量多,共9种;跨越温度带范围大,从热带→温带→寒带;各地不同地区差异大;
旅游小活动:思考气候类型复杂多样的原因?
生:影响气候分布的因素有三种,分别是纬度位置、海陆位置与地形因素。
纬度因素:①亚洲面积最大。 ②地跨热带、温带、寒带三带。
海陆因素:③东西距离长,沿海及内陆差距大。
地形因素:④地形复杂多样,地势高低悬殊。
师:亚洲地域如此辽阔,不同地区的自然环境不一样,那么我们来猜一猜亚洲最冷的地区在哪里?亚洲降水量最多和最少的地区又在哪里呢?请学生举手回答。
生:各抒己见。
师:(多媒体展示相应图片,配以讲解),亚洲极端最低气温出现在俄罗斯的奥伊米亚康,亚洲极端最高气温出现在伊拉克的巴士拉。
亚洲降水量最多的地区是印度的乞拉朋齐(也是世界上降水最多的地区),降水量最少出现在中国新疆的托克逊。正是由于亚洲复杂多样的自然环境才导致亚洲的气侯非常复杂多样,进而才形成了多种自然景观!
旅游小活动:读图说出哪种气候类型的面积最大?找出影响范围最广的气候。
温带大陆性广布。
师:试分析原因。
生:亚欧大陆面积广大,东西距离长,内陆地区,距海遥远,受海洋影响小。
师:是的,亚洲由于面积广大,拥有世界上面积最大的大陆性气候。那大陆性气候有什么特征呢?
生:冬冷夏热,全年降水稀少,气温年较差大和日较差大的大陆性气候。
旅游小活动:读图说出哪类气候最为特殊?找出影响最大的气候。
生:亚洲的季风气候种类很多,季风气候显著。
师:亚洲东部和南部是世界上季风气候分布面积最大、季风特点最为典型的地区。而且亚洲是季风气候是亚洲独有的气候。
博主小贴士:什么是季风气候?→不同的季节吹不同的风
夏季受来自海洋的暖湿气流影响,高温潮湿多雨,气候具有海洋性;
冬季受来自大陆的干冷气流影响,寒冷干燥少雨,气候具有大陆性。
旅游活动:回顾上册知识,推测季风气候的成因→海陆热力性质差异大
夏季:陆地升温快,气温高于海洋,因而在陆地形成低气压,海洋形成高气压,风由海洋吹向陆地;
冬季:陆地降温快,气温低于海洋,因而在陆地形成高气压,海洋形成低气压,风由陆地吹向海洋;
旅游小活动:总结亚洲季风气候显著的原因
师:亚洲背靠世界上最大的大陆——亚欧大陆,东临世界最大的大洋——太平洋,海陆热力性质差异显著,所以形成了世界上最显著的季风气候区。
旅游小活动:对比亚洲的冬季风和夏季风
读3种气候类型的气候特征坐标图,找出其共同特征。展示“海口、武汉、北京的气候类型图”。
共同特征:夏季高温,多雨;冬季温度较低,降水少→雨热同期
博主小贴士:季风气候的好处,雨热同期,能够满足农作物生长时对热量和水分的要求。
季风气候的坏处,旱涝灾害频发。
小博主总结:根据亚洲亚洲气候类型图,总结亚洲的气候特征
Ⅰ气候类型:类型复杂多样。缺热带草原气候和温带海洋性气候。
Ⅱ气候影响:大陆性气候分布广泛。是世界上最大的大陆性气候区。
Ⅲ典型气候:季风气候显著。亚洲独有的气候类型。
知识迁移:旅游小活动:归纳北美洲的气候特点。
(1)找出北纬40°纬线,说出它自西向东依次穿过的气候类型。地中海气候→高原山地气候→温带大陆性气候→亚热带湿润气候。
(2)找出西经80°经线,说出它自南向北依次穿过的气候类型。寒带气候→温带大陆性气候气候→亚热带湿润气候→热带草原气候→热带雨林气候。
(3)指出北美洲分布最广的气候类型,说出它的分布范围。温带大陆性气候→大陆内部
(4)归纳北美洲的气候特征。类型复杂多样;以大陆性气候为主。
小乐博主寄语:恭喜你,经过本节课的探索,博主经验+5,获赞+6666,粉丝+8888,继续旅游行程吧!
三、内容小结
四、课堂练习
完成导学案的相关练习题。
五、教学反思
地区
气候类型
特点
东南部的马来群岛
热带雨林气候
终年高温多雨
西南部的阿拉伯半岛
热带沙漠气候
终年炎热干燥
南部印度半岛和中南半岛
热带季风气候
全年高温,分旱雨两季
西部的地中海沿岸
地中海气候
夏季炎热干燥,冬季温和多雨
中国南部沿海地区
亚热带季风气候
夏季高温多雨,冬季温和湿润
中国北方、日本北部、朝鲜半岛北部、俄罗斯太平洋沿岸
温带季风气候
夏季高温多雨,冬季寒冷干燥
广大内陆地区
温带大陆性气候
冬季寒冷干燥,夏季温暖、降水较多,气温日较差和年较差大
北冰洋沿岸
寒带气候
终年严寒,降水稀少
中部的青藏高原和一些高山地区
高原山地气候
世界上面积最大的高原山地气候区
相关教案
这是一份初中地理人教版(2024)七年级下册(2024)第八章 我们邻近的地区和国家第一节 日本精品第2课时教案,共8页。教案主要包含了教学内容,课程目标,教学目标,教学重难点,教学方法,课时设计,教学过程等内容,欢迎下载使用。
这是一份初中地理人教版(2024)七年级下册(2024)第一节 自然环境公开课第1课时教案,共8页。教案主要包含了教学内容,课程目标,教学目标,教学重难点,教学方法,课时设计,教学过程等内容,欢迎下载使用。
这是一份初中地理人教版(2024)七年级下册(2024)第二节 人文环境精品教案及反思,共8页。教案主要包含了教学内容,课程目标,教学目标,教学重难点,教学方法,课时设计,教学过程等内容,欢迎下载使用。

