广东省广州市黄埔区2023-2024学年七年级上学期期末语文试题(含答案)
展开
这是一份广东省广州市黄埔区2023-2024学年七年级上学期期末语文试题(含答案),共16页。
答卷前,考生务必将自己的学校、班级、姓名、考生号和座位号填写在答题卡上,再用 2B 铅笔将考生号、座位号对应的信息点涂黑。
选择题每小题选出答案后,用 2B 铅笔把答题卡上对应的题目选项的答案信息点涂黑;如需改动,用橡皮擦干净后,再填涂其他答案。答案不能答在试卷上。
非选择题必须用黑色字迹的钢笔或签字笔作答,答案必须写在答题卡各题目指定区域内相 应位置上; 如需改动,先划掉原来的答案,然后再写上新的答案,不准使用铅笔和涂改液。不按以上要求作答无效。
本试卷设有附加题,共 8 分,考生可答可不答; 该题得分作为补偿分计入总分,但全卷最后得分不得超过 120 分。
考生必须保持答题卡的整洁,考试结束后,将本试卷和答题卡一并交回。
第一部分 积累与运用(26 分)
一、(6 小题, 18 分)
请从下列词语中选择动.词.和形.容.词.各一个,写在田字格内。要求使用正楷字,书写正确、规范、美观。 帐篷静谧哪里想念
动词: 形容词:
【答案】想念静谧
【解析】
【详解】本题考查汉字临写和词性辨析。根据题目要求,用正楷临写,做到准确、规范、美观即可。 此外“帐篷”是名词;“哪里”是疑问代词。
下列词语中,每对加点字的读音都相同的一项是()
【详解】本题考查字音。
A. 晕.眩 / 黄晕.
袍.子 / 刨.根问底
B. 干涸. / 禁锢.
狭隘./ 精益.求精
C. 纯粹. / 憔悴.
【答案】C
烘.托 / 哄.堂大笑
D. 倘.若 / 流淌.
蜷.伏 / 疲倦.不堪
【解析】
面对不.可.救.药.的流感病毒,学校引导学生做好个人防护。
全红婵在杭州亚运会再现“满分一跳”,真是骇.人.听.闻.。.
悦悦毫无悬念地获得了演讲比赛冠军,让大家喜.出.望.外.。.
香雪公园盛开的梅花美.不.胜.收.,吸引摄影师们前来打卡。
【答案】D
【解析】
【详解】本题考查成语运用。
不可救药:原义是病很重,不能抢救治疗,后也比喻人或事情已经坏到无法挽救的地步,多含贬义。不 能形容流感病毒,使用有误;
骇人听闻:事出怪诞,听起来令人害怕。不能形容全红婵的精彩表现,使用有误;
喜出望外:因遇到意外的喜事,心中非常高兴。与“毫无悬念地获得了演讲比赛冠军”的语境不符,使 用有误;
美不胜收:美好的东西很多,一时看不过来。使用正确; 故选 D。
A.yūn/yùn,pá/pá;
B.hé/gù,ài/yì;
C.都读 cuì,都读 hōng;
D.都读 tǎng,quán/juàn;
故选 C。
下列词语中,没.有.错别字的一项是()
A. 坍塌 花团锦簇 粗犷 翻来覆去
B. 心绪
拈轻怕重
分歧
神彩奕奕
C. 气概 惊慌失措 缥缈 随声附合
D. 伫蓄
杞人忧天
安详
人声鼎沸
【答案】A
【解析】
【详解】本题考查字形。
B.神彩奕奕——神采奕奕;
C.随声附合——随声附和;
D.伫蓄——贮蓄;
故选 A。
4. 下列句子中,加点词语使用最恰当的一项是(
)
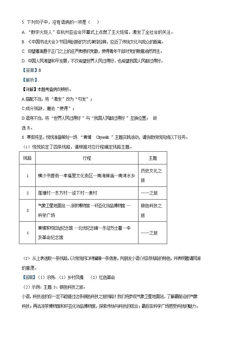
下列句子中,没.有.语病的一项是()
“数字火炬人”在杭州亚运会开幕式上点燃了主火炬塔,激发了全社会的关注。
《中国书法大会》节目用创新的方式演绎经典,拉近了传统文化与观众的距离。
仰望着高悬于正门之上的庄严肃穆的党徽,使得青年干部对党的敬意油然而生。
中国人民渴望和平发展,不仅希望世界人民过得好,也希望我国人民都过得好。
【答案】B
【解析】
【详解】本题考查病句辨析。
A.搭配不当,将“激发”改为“引发”; C.成分残缺,删去“使得”;
D.语序不当,将“世界人民过得好”与“我国人民都过得好”互换位置; 故选 B。
寒假将至,悦悦准备策划一场“黄埔 Citywalk”主题实践活动,请协助悦悦完成以下任务。
悦悦拟定了四条线路,请根据对应行程确定线路主题。
从上表选取一条线路,以悦悦的口吻编辑一条信息,向朋友小语介绍该线路的特色,并表明邀请同游 的意愿。
【答案】(1)示例:(1)乡村风情 (2)红色革命
(2)示例:主题 3:银色科技之旅。
小语,科技迷的你一定不能错过这条银色科技之旅线路!我们将参观气象卫星地面站,了解最前沿的气象 科技;再去凉茶博物馆和环亚化妆品博物馆,探索传统与科技的结合;最后在科学广场感受科技的魅力。
线路
行程
主题
1
横沙书香街—幸福里文化街区—南海神庙—南湾水乡
历史文化之旅
2
莲塘村—东方村—迳下村—麦村
……之旅
3
气象卫星地面站—凉茶博物馆—环亚化妆品博物馆— 科学广场
银色科技之旅
4
黄埔军校旧址纪念馆—北伐纪念碑—东征烈士墓—辛 亥革命纪念馆
……之旅
这条线路绝对能让你大开眼界,快来和我一起探索科技的奥秘吧!
【解析】
【小问 1 详解】
本题考查内容理解。
线路 2:行程:莲塘村—东方村—迳下村—麦村。主题:乡村风情之旅。此线路主要穿越各个村落,展现乡村的自然风光和人文特色,因此“乡村风情之旅”是一个合适的主题。
线路 4:行程:黄埔军校旧址纪念馆—北伐纪念碑—东征烈士墓—辛亥革命纪念馆。主题:红色革命之旅。此线路围绕中国近代革命历史的重要遗址和纪念馆,让游客深入了解红色革命的历史和意义,因此“红色革命之旅”是一个恰当的主题。
示例:(1)田园风光(2)英雄革命
【小问 2 详解】
本题考查语言运用和表达能力。解答时,注意对不同对象的称呼用语以及措辞的委婉恰当。 示例:主题 1:历史文化之旅
小语,我最近发现了一个超赞的历史文化之旅线路:我们先去横沙书香街感受书香的魅力,再逛幸福里文化街区体验现代与历史的交融。接下来,我们去南海神庙祈福,最后在南湾水乡尽情享受江南水乡的宁静与美丽。这条线路绝对能让我们沉浸在浓厚的历史文化氛围中,一起感受古今的交融吧!期待和你同行哦。 示例:主题 2:乡村风情之旅
小语,想不想来一场说走就走的乡村风情之旅?我们可以一起去莲塘村、东方村、迳下村和麦村,感受乡 村的清新空气和田园风光。想象一下,我们穿梭在稻田之间,品尝农家美食,感受那份远离喧嚣的宁静与 惬意。快来和我一起体验乡村生活的美好吧!等你哦。
示例:主题 4:红色革命之旅
小语,快来和我一起踏上这条红色革命之旅吧!我们将参观黄埔军校旧址纪念馆,追溯革命先烈的足迹; 再去北伐纪念碑和东征烈士墓前,缅怀革命英烈的丰功伟绩;最后在辛亥革命纪念馆了解那段波澜壮阔的 历史。这条线路不仅能让我们接受红色教育,还能感受革命精神的洗礼。快来和我一起追寻红色记忆吧! 二、(1 小题, 8 分)
古诗文默写
根据课本,补写出下列名篇名句中的空缺部分。(六题只选四题作答)
①学而不思则罔,。(《〈论语〉十二章》)
②, 山入潼关不解平。(谭嗣同 《潼关》)
③,随君直到夜郎西。(李白《闻王昌龄左迁龙标遥有此寄》)
④,一夜征人尽望乡。(李益《夜上受降城闻笛》)
⑤晴空一鹤排云上,。(刘禹锡 《秋词》)
⑥僵卧孤村不自哀,。(陆游《十一月四日风雨大作(其二)》)
下表是悦悦同学关于古诗“炼字”的归纳资料,请根据批注完成表格。
【答案】①. 思而不学则殆②. 河流大野犹嫌束③. 我寄愁心与明月④. 不知何处吹芦管
⑤. 便引诗情到碧霄⑥. 尚思为国戍轮台⑦. 君问归期未有期⑧. 巴山夜雨涨秋池⑨. 峨眉山月半轮秋⑩. 影入平羌江水流
【解析】
【详解】本题考查古诗文名句默写。默写题作答时,一是要透彻理解诗文的内容;二是要认真审题,找出 符合题意的诗文句子;三是答题内容要准确,做到不添字、不漏字、不写错字。本题中“殆、嫌、碧霄、 戍、羌”等字词需要注意。
第二部分阅读与鉴赏(44 分)
三、(5 小题, 17 分)
(一)(8 分)
阅读文言文《诫子书》, 完成下面小题。
夫君子之行,静以修身,俭以养德。非淡泊无以明志,非宁静无以致远。夫学须静也,才须学也,非 学无以广才,非志无以成学。淫慢则不能励精,险躁则不能治性。年与时驰,意与日去,遂成枯落,多不 接世,悲守穷庐,将复何及!
下列句子中,加点词的意义相同的一项是()
非宁静无以致远. / 有朋自远.方来B. 年与时.驰 / 学而时.习之
C. 才须学.也 / 学.而时习之D. 意.与日去 / 意.暇甚
把“夫君子之行,静以修身,俭以养德”翻译成现代汉语。
诗 句
字含深情
出 处
①,。
水“涨”巴山秋池,愁满羁客心间。
李商隐《夜雨寄北》
秋风萧瑟,洪波涌起。
“涌”海涛连天之势,抒雄心壮志之怀。
曹操《观沧海》
②,。
“流”水映留半轮月,行舟孤影离乡情。
李白《峨眉山月歌》
下列对文章的理解和分析,不.正.确.的一项是()
本文是诸葛亮劝诫儿子诸葛瞻要以静修身、以俭养德、以学广才的书信。
该书信言简情深,字里行间蕴含了诸葛亮对儿子的殷殷教诲和深切期望。
“非学无以广才,非志无以成学”表达的见解与“博学而笃志”不一致。
“淫慢则不能励精,险躁则不能治性”从反面论述了“宁静”的重要性。
【答案】8. C9. 有道德修养的人,依靠内心安静来修养身心,以俭朴节约财物来培养品德。10. C
【解析】
【8 题详解】
本题考查一词多义。A.远大的目标/远处; B.时光/按时;
C.学习/学习; D.意志/神情; 故选 C。
【9 题详解】
本题考查学生对句子翻译能力。我们在翻译句子时要注意通假字、词类活用、一词多义、特殊句式等情况, 如遇倒装句就要按现代语序疏通,如遇省略句翻译时就要把省略的成分补充完整。
重点词有:静,摒除杂念和干扰,宁静专一;以,连词,来;修身,修养身心;养德,培养品德。
【10 题详解】
本题考查内容理解。
C.“非学无以广才,非志无以成学”,如果不学习就无法增长自己的才干,不明确志向就不能在学习上获 得成就;从反面强调学习与坚定志向的重要性。“博学而笃志”,博闻广学又坚持自己的志向;正面强调 要博闻广学、坚定志向。两句表达的见解一致;
故选 C。
【点睛】参考译文:
有道德修养的人,依靠内心安静来修养身心,以俭朴节约财物来培养品德。不内心恬淡,不慕名利就无法 明确志向,不排除外来干扰无法达到远大目标。学习必须静心专一,而才干来自勤奋学习。如果不学习就 无法增长自己的才干,不明确志向就不能在学习上获得成就。放纵懈怠,就无法振奋精神,轻薄浮躁就不 能修养性情。年纪随同时光而疾速逝去,意志随岁月而丧失。最终枯败零落,大多不接触世事、不为社会 所用,只能悲哀地困守在穷困潦倒之人住的陋室,又怎么来得及?
(二)(5 分)
阅读下面的文段, 完成各题。
司马光,宋哲宗时宰相,尝主编《资治通鉴》,为一时之名臣。其幼时患①记忆不若人,众兄弟既成诵而游息矣,独闭门不出,俟②能讽诵③乃已。自言:“用力多者收功远,乃终身不忘也。”及.长,遍览古籍, 博.闻强志④。曰:“书不可不成诵。或马上,或中夜不寝时,咏其文,思其义,所得多矣。”
[注]①患: 担心。②俟: 等到。③讽诵: 背诵。④强志: 记得牢。
解释下列句子中加点词的含义。
①及.长② 博.闻强志
从短文中你学到了司马光的哪些读书经验?
【答案】(1)①等到②广泛
(2)多下苦功,多背诵,利用空闲时间,学与思结合。(答出三点,意思对即可)
【解析】
【小问 1 详解】
本题考查文言词语在文中的含义。解释词语要注意理解文言词语在具体语境中的用法,如通假字、词类活 用、古今异义等现象。
①句意:等到司马光长大后。及:等到。
②句意:广泛地见闻,牢固的记忆力。博:广泛。
【小问 2 详解】
本题考查内容理解。
根据“用力多者收功远,乃终身不忘也。”可知,司马光认为读书需要付出大量的努力,只有这样才能收 获长远的效果,甚至终身难忘。这体现了“多下苦功”的读书经验。
根据“书不可不成诵。”可知,司马光非常重视书籍的背诵,认为书籍不仅要读,还要能够背诵下来。这 体现了“多背诵”的读书经验。
根据“或马上,或中夜不寝时,咏其文,思其义,所得多矣。”可知,司马光会利用一切空闲时间,如骑 马时、半夜无法入睡时,来咏读文章、思考其意义。这体现了“利用空闲时间”的读书经验。
根据“咏其文,思其义”可知,司马光在读书时,不仅会咏读文章,还会思考其意义,这体现了“学与思 结合”的读书经验。
【点睛】参考译文
司马光,(他)是宋哲宗时期的宰相,曾经掌管编写《资治通鉴》,是当时的有名的功臣。他小时候,担心记忆能力比不上别人,其他兄弟已经会背诵并玩耍休息去了,他却独自关门不出,等到能够背诵才停止。(司马光)自己说:“(因为)读书时下的力气多,收获就长远,才能终身不忘。”等到(司马光)长 大了,他读遍了古代书籍,见多识广,记忆牢固。他说:“读书不可以不背诵,有时骑马走路,有时半夜
睡不着觉,吟咏读过的文章,思考它的意思,收获就多了。”
(三)(4 分)
阅读下面这首诗歌,完成各题。
次北固山下王湾
客路青山外,行舟绿水前。潮平两岸阔,风正一帆悬。 海日生残夜,江春入旧年。乡书何处达? 归雁洛阳边。
请找出描绘视野开阔、风平浪静的景色的诗句。
“海日生残夜,江春入旧年”蕴含什么哲理?请结合内容分析。
【答案】12. 潮平两岸阔,风正一帆悬。
当残夜还未消退之时,一轮红日已从海上升起;当旧年尚未逝去,江上已呈露春意。新事物孕育于旧事 物之中的生活哲理。(新事物必定取代旧事物。)
【解析】
【小问 1 详解】
本题考查内容理解。
描绘视野开阔、风平浪静的景色的诗句是:“潮平两岸阔,风正一帆悬。”这句诗的意思是潮水上涨,两 岸更显开阔;风势顺畅,船帆高悬。通过“潮平”和“岸阔”两个词,诗人描绘了江水浩渺、视野极为开 阔的场景。而“风正”和“帆悬”则进一步以和顺的风和高悬的船帆,形象地表现了江面的风平浪静。
【小问 2 详解】
本题考查内容理解和情感主旨把握。
“海日生残夜,江春入旧年”这句诗蕴含了新事物必定取代旧事物的哲理。这句诗描述的是,当残夜还未 完全消退的时候,一轮红日已经从海上升起,预示着新的一天的开始;同样地,当旧年还未完全逝去的时 候,江上的春意已经初现,预示着新的一年的到来。这个过程形象地展示了新事物是如何在旧事物的母体 中孕育、成长,并最终取代旧事物的。这种自然规律的运转,不仅仅是时间流逝的象征,更是宇宙生成、 万物更迭的法则。
根据以上分析作答即可。
四、(7 小题, 27 分)
(一)(10 分)
阅读下面文章, 完成各题。
点亮文化传承与发展的新灵感
①杭州亚运会圆满闭幕,留下许多精彩瞬间。由超过 1 亿人参与数字火炬传递汇聚成的“数字火炬手”, 更是令人印象深刻。9 月 23 日,杭州亚运会主火炬在万众瞩目中点燃,“数字火炬手”身披良渚文化图腾, 踏浪而来,惊艳世界。 闭幕式上,“数字火炬手”再次亮相,最终幻化为漫天星辰,为杭州亚运会画上浪漫句号。这一创意,彰显着传统与现代的激荡、科技与文化的融合,也让数字人再度成为人们热议的焦点。
②数字人,是指利用数字技术打造的、模拟人类特征并存在于非物理世界的虚拟人物。近年来,各行 业领域数字人大量出现,在数字阅读、数字音乐、新闻播报、网络直播、数字文旅等多个领域和场景形成 初步应用。
③数字人“穿梭”于现实生活的各类场景,而在这其中,弘扬和传播传统文化是应用数字人比较多的领域。如果你热爱文学,或许可以邂逅吟诗作赋的“苏东坡”、意气风发的 “少年李白”;如果你痴迷戏曲,可以欣赏到“梅兰芳”的京剧唱段,以及粤剧数字人“小勤”、秦腔数字人“秦筱雅”的精彩表演; 如果你对文博感兴趣,还有来自敦煌的“天妤”“伽瑶”、中国文物交流中心的“文夭夭”为你讲解宝贵的历史文化遗产……这些取材于传统文化的数字人,不仅有着栩栩如生的“外表”,还兼具着文化和艺术的“灵魂”,而日益成熟的交互功能,也让数字人拥有着更强的互动性和吸引力,激发人们了解传统文化的兴趣。
④数字人能实现传统文化的视觉化呈现,是文化数字化的有益探索。去年 9 月,中华书局正式发布“3D
超写实数字人苏东坡”,创作团队基于 70 多亿字的古籍大数据,抓取涉及苏东坡容貌形象的文本,又对由宋至清涉及苏东坡的上百幅画作进行图像搜索,才初步形成对其容貌形象“古籍真实”的把握。中华书局专门建设了“苏东坡专题数据库”,并陆续开发了多个维度的“苏东坡主题知识图谱”,为数字人“苏东坡”赋予神韵。在《2023 中国诗词大会》节目录制现场,数字人“苏东坡”与演员所扮演的黄庭坚再度重逢,给现场观众带来了一场跨越古今的时空对话。在“你好,苏东坡”沉浸式宋韵艺术展中,结合数字人动画短片形式,在艺术展中使用了全息投影幕布,呈现了苏东坡的 3D 数字人形象,让观众跨越千年的距离, 与古人苏东坡实现交流式互动,带给观众沉浸式体验。由此观之,一个虚拟角色的诞生,既是对传统文化进行整理、研究的过程,也是创新、转化的过程。
⑤如今,数字人与传统文化的融合演绎如火如荼。或在舞台上惊喜亮相,给观众带来沉浸式审美体验; 或“入职”各大文博场馆,带领人们进行穿越时空的古今对话; 或化身传统文化“推介官”,面向世界传递中国式浪漫。让传统文化“活起来”的数字人,为传承发展中华优秀传统文化、提升中华文化影响力, 打开了新的方式。同时也应注意,数字人要产生持久魅力,不能仅凭外在的形象或塑造的“人设”。进一步打开数字人成长空间,使其更富有艺术感染力、文化吸引力,避免千篇一律,千“人”一面,仍需探索努力。激发新的灵感,应用新的技术,更充分汲取科技与人文滋养,相信数字人会真正成为文化传承、传播的“新使者”。
(节选自《人民日报评论》,有删改)
链接材料:
数字人具备以下三方面特征:一是拥有人的外观,具有特定的相貌、性别和性格等人物特征;二是拥 有人的行为,具有用语言、面部表情和肢体动作表达的能力;三是拥有人的思想,具有识别外界环境、并 能与人交流互动的能力。
(节选自《2020 虚拟数字人白皮书》,有删改)
下列关于数字人的表述,符合文意的一项是()
数字人已经广泛应用于阅读、直播、文旅等多个领域和场景,逐步步入成熟期。
数字人“秦筱雅”“天妤”“小勤”“文夭夭”的原型都是在历史上真实存在过的。
数字人是用数字化技术打造的,可以模拟人的特征、思维和行为的实体机器人。
数字人要产生持久魅力,避免千篇一律,还需要我们激发新灵感,应用新技术。
下列有关数字人与传统文化融合的说法,不符合文意的一项是()
数字人“梅兰芳”“少年李白”“文夭夭”在不同领域里弘扬和传播着中国传统文化。
在《2023 中国诗词大会》上,数字人“苏东坡”“黄庭坚”的重逢给观众带来惊喜。
3D 超写实数字人可以借助动画短片、全息投影等技术,实现传统文化的可视化呈现。
数字人“苏东坡”的诞生,是对苏东坡主题文献的整理、研究、创新、 转化的过程。
结合材料,举例说明数字人在传承传统文化方面有哪些独特优势。
【答案】13. D14. B
拥有人的思想,具有识别外界环境、并能与人交流互动的能力,例如在“你好,苏东坡”沉浸式宋韵艺术 展中让观众跨越千年的距离,与古人苏东坡实现交流式互动,带给观众沉浸式体验。
【解析】
【13 题详解】
本题考查文章内容理解分析。
根据第②段“近年来,各行业领域数字人大量出现,在数字阅读、数字音乐、新闻播报、网络直播、数 字文旅等多个领域和场景形成初步应用”可知,数字人只是形成初步应用,选项中“逐步步入成熟期”的 说法错误;
根据第③段“如果你热爱文学,或许可以邂逅吟诗作赋的‘苏东坡’、 意气风发的‘少年李白’;如果你痴迷戏曲,可以欣赏到‘梅兰芳’的京剧唱段,以及粤剧数字人‘小勤’、秦腔数字人‘秦筱雅’的精彩表演;如果你对文博感兴趣,还有来自敦煌的‘天妤’‘伽瑶’、 中国文物交流中心的‘文夭夭’为你讲解宝贵的历史文化遗产……这些取材于传统文化的数字人”可知,这些数字人都是取材于传统文化,选项中“原型都是在历史上真实存在过的”的说法错误;
根据第②段“数字人,是指利用数字技术打造的、模拟人类特征并存在于非物理世界的虚拟人物”可知,
数字人是存在于非物理世界的虚拟人物,选项中“实体机器人”的说法错误; 故选 D。
【14 题详解】
本题考查文章内容理解分析。
B.根据第④段“数字人‘苏东坡’与演员所扮演的黄庭坚再度重逢”可知,黄庭坚由演员扮演并不是数字 人,选项中“数字人‘苏东坡’‘黄庭坚’”的说法错误;
故选 B。
【15 题详解】
本题考查文章内容理解概括。
根据材料可知,数字人“拥有人的外观,具有特定的相貌、性别和性格等人物特征,拥有人的行为,具有 用语言、面部表情和肢体动作表达的能力”,例如第③段:这些取材于传统文化的数字人,不仅有着栩栩 如生的“外表”,还兼具着文化和艺术的“灵魂”,而日益成熟的交互功能,也让数字人拥有着更强的互 动性和吸引力,激发人们了解传统文化的兴趣。
根据材料可知,数字人“拥有人的思想,具有识别外界环境、并能与人交流互动的能力”可以实现传统文化经典人物的再现,并能够与人交流互动,例如第④段:在“你好,苏东坡”沉浸式宋韵艺术展中,结合数字人动画短片形式,在艺术展中使用了全息投影幕布,呈现了苏东坡的 3D 数字人形象,让观众跨越千年的距离,与古人苏东坡实现交流式互动,带给观众沉浸式体验。
(二)(17 分)
阅读下面文章, 完成下面小题。
枣儿红了徐妮
①远离故乡,在城里生活了二十年。如今再回故乡时,本想看看记忆中的那一树枣儿。只可惜,我走 遍了方圆几公里,眼看着圪(gē)梁上满山的枣树,却寻不得几颗红枣。
②枣树为什么不结枣了?我心中泛起一阵疑虑。是因为干旱吗?是冰雹打了吗?是生害虫了吗?显然都 不是。再仔细瞧那一片片的枣树地,长满了杂草。哦,我这才有些明白了。是啊!人们都去城里了。
③记忆中,人们还在农村的时候,每到枣儿红了的季节,满山的枣树,漫山的枣红。那一串串红彤彤的枣儿挂满了一树又一树,枣树的主家带着妻儿老小红红火火热热闹闹地打着枣儿,拾着枣儿,吃着枣儿。 笑盈盈的声音总是在山里一阵又一阵地荡漾着。
④我们老家山上的树很多,有榆树、槐树、柏树,而我最喜欢的还是枣树。在我看来,这世界上的任 何一种树都不及老家的枣树,也没有任何一种果实能比得过故乡的红枣。
⑤老家的枣树,是奶奶年轻时回乡当村支书的年代带人栽起来的。有思想有干劲的奶奶还带人修起了
一垄垄的梯田,那是黄土高原上最美的褶皱。接着,不只是山坡上长满了枣树,就连梯田上也栽种了一株 株嫩绿的枣树苗。后来,枣树长大了,结枣了,奶奶乐了,乡亲们也有大红枣吃了。
⑥几十年来,父辈们悉心地照料着枣树。 春天枣花溢出来后,父辈们开始给枣树剪枝、施肥、除草; 夏天要有足够的雨水,秋天枣树才能结出丰硕的果实。最担心的就是夏天的雷雨,千万不能下冰雹。要是下了冰雹,枣儿就会被一个个击打到地上,人们的心也会跟着颤抖,会绞痛。那可是一年的希望啊,地里的粮食除了绿豆值当点,一家子就靠着秋天这枣儿红了卖几个钱,供孩子们读书,上学。
⑦秋天终于盼到了,一颗颗青色宝石慢慢变红。起初是枣头开始染上一点红晕,我们把它称之为“红 眼圈”,接着是半身红,随后是全身红,我们称之为“满身红”。摘一个又大又红的枣儿咬一口,爽脆酸 甜,怎一个清香了得。最后红遍全身之后,枣儿会慢慢变软,我们称之为“糖心枣”,也代表着枣儿真正 成熟了。偶尔会见到一个长着鹰钩的枣儿,我们称之为“鼻鼻枣”。放眼望去,沉甸甸的枝头上,一颗颗
红宝石在风中轻轻摇曳,仿佛展示着她的珍贵与美丽。
⑧关于枣儿的乐事,真是一箩筐都盛不下。要说最有意思的还是打枣。在去往枣树地的路上,一根打 枣用的长棍,中间穿上几个捡枣用的篓子,两个小孩头一个,尾一个抬着走。几只篓子随着他们轻快的步
伐,左一下右一下晃悠着,真是有趣。打枣是大人们的事,捡枣还是得看孩子们。挑两个一样的篓子,一人占领一块儿地。比赛开始后,孩子们的双手像是装了机关一样变得十分灵活,一篓子,一袋子,一车子。 太阳快要落山了,大家伙儿手脚的动作不由得慢了下来,是又冷又饿又累呀,但又想想大人们说的话:今年的枣儿可以卖上好价钱。于是,那股干劲又来了,尽快捡……明天还要去另一片枣树地,打了枣儿好卖钱交学费。
⑨可此刻,当我再想去那片枣树地捡枣时,却怎么也寻不到枣儿。一代代人都远离了故乡,他们带走 了光阴,却带不走那一片片黄土地,带不走那一颗颗红枣树。
⑩而今,枣儿又红了,可是去哪里寻它们呢?
(选自《南方农村报》,有改动 )
下列对文章的理解和分析,不正确的一项是()
文章细致地描写了乡亲们在故乡打枣、拾枣、吃枣、卖枣的情景。
作者回到故乡却寻不到记忆中的“枣儿”,因此感到疑虑和感伤。
身为村支书的奶奶当年带人栽枣树、修梯田,是为了乡亲的生计。
文中回忆了关于枣儿的乐事,表达了作者对童年乡村生活的怀念。
根据提示,结合上下文分析划线句子的表达效果。
放眼望去,沉甸甸的枝头上,一颗颗红宝石在风中轻轻摇曳,仿佛展示着她的珍贵与美丽。(从修辞 的角度)
几只篓子随着他们轻快的步伐,左一下右一下晃悠着,真是有趣。(从用词的角度)
文中说“后来,枣树长大了,结枣了,奶奶乐了,乡亲们也有大红枣吃了。”结合上下文展开想象, 写出奶奶“乐”的心理活动。
文章结尾耐人寻味,请结合全文从内容和结构方面简要分析其妙处。
【答案】16. A17. (1)运用比喻、拟人的修辞手法,生动形象的写出了枣红润惹人喜爱的特点。
(2)“左一下右一下晃悠”,这一动词形容篓子来回摇动,生动形象的写出了孩子们打枣时的情景,表达 了枣丰收带来的欢快之情。
枣树终于长大了啊,我们大家的努力也终于有了回报,希望这些枣树在悉心照料下能给村民们带来更多 的收获。
人们都离开了故乡,故乡的枣又红了但去哪里寻找,引发读者思考,首尾呼应,揭示读者思乡和家乡里 的人都外出远离了故乡的主题。
【解析】
【16 题详解】
本题考查文章内容理解分析。
A.根据第⑧段“关于枣儿的乐事,真是一箩筐都盛不下。要说最有意思的还是打枣。在去往枣树地的路上, 一根打枣用的长棍,中间穿上几个捡枣用的篓子,两个小孩头一个,尾一个抬着走。几只篓子随着他们轻快的步伐,左一下右一下晃悠着,真是有趣。打枣是大人们的事,捡枣还是得看孩子们。挑两个一样的篓子,一人占领一块儿地。比赛开始后,孩子们的双手像是装了机关一样变得十分灵活,一篓子,一袋子, 一车子。太阳快要落山了,大家伙儿手脚的动作不由得慢了下来,是又冷又饿又累呀,但又想想大人们说的话:今年的枣儿可以卖上好价钱。于是,那股干劲又来了,尽快捡……明天还要去另一片枣树地,打了枣儿好卖钱交学费”可知,文章中细致的描写了乡亲们打枣的情景,并没有细致地描写“拾枣、吃枣、卖枣”的情景;
故选 A。
【17 题详解】
本题考查句子的赏析。
根据“放眼望去,沉甸甸的枝头上,一颗颗红宝石在风中轻轻摇曳,仿佛展示着她的珍贵与美丽”可 知,句子运用比喻、拟人的修辞手法。“一颗颗红宝石在风中轻轻摇曳”将红枣比喻成红宝石,运用比喻的修辞手法,生动形象的写出了红枣有着如红宝石一般红润闪耀的特点;“仿佛展示着她的珍贵与美丽” 将红枣赋予人的神态,珍贵与美丽生动形象地写出了红枣有着惹人喜爱的特点,红枣如宝石般的红润让人感受到它的珍贵与美丽。
根据“左一下右一下晃悠”可知,这一动词生动形象的描写了打枣时孩子们背着篓子迈着轻快步伐的 情景,篓子随着轻快的脚步来回摇动,表达出孩子们因枣丰收带来的欢快之情。
【18 题详解】
本题考查心理活动分析。
联系第⑤段“老家的枣树,是奶奶年轻时回乡当村支书的年代带人栽起来的。有思想有干劲的奶奶还带人 修起了一垄垄的梯田,那是黄土高原上最美的褶皱”可知,山坡上的枣树都是奶奶带领人们栽种起来的, 所以枣树熟了奶奶心里既是欣慰又是高兴。
示例:我们大家的努力总归是有回报的啊!这一棵棵枣树如同我们的孩子一般,希望他们茁壮成长给村民 们带来大丰收!
【19 题详解】
本题考查段落的作用。
根据第①段“只可惜,我走遍了方圆几公里,眼看着圪梁上满山的枣树,却寻不得几颗红枣”可知,首段 作者就提到寻找红枣,结尾“而今,枣儿又红了,可是去哪里寻它们呢”,写寻找红枣,首尾呼应。
根据结尾段“而今,枣儿又红了,可是去哪里寻它们呢”可知,段落以疑问句结尾,提出了枣儿又红了但 是去哪里寻他们呢?这一问题,引人思考;
根据第⑨段“可此刻,当我再想去那片枣树地捡枣时,却怎么也寻不到枣儿。一代代人都远离了故乡,他 们带走了光阴,却带不走那一片片黄土地,带不走那一颗颗红枣树”可知,家乡里的一代代人都离开了故 乡,本应该是红枣满山坡的情景却再也不会出现,只因人们都忙于生计生活离开故乡,表达了作者内心对 故乡红枣的怀念和思乡之情。
第三部分 写作( 50 分)
五、(1 小题, 50 分)
按要求作文。
请以《我的机器人老师》为题,写一篇想象作文。
要求:①不少于 550 字; ②文中不能出现考生的姓名和所在学校名称。
【答案】例文:
我的机器人老师
在我心中,有一个特别的存在,那就是我的机器人老师。它不仅拥有迷人的小眼睛,小巧的鼻子,和 那张如樱桃般的小嘴,更有着无尽的智慧和神奇的能力。
每次上课铃声响起,机器人老师总是准时出现在教室门口,它的步伐虽然机械,但却充满了力量。它 的身上装备了许多高科技设备,比如那个能监督我们学习状态的监督镜,总能找出那些偷懒的同学。还有 它那双看似普通的手,只需轻轻一按,就能在黑板上写出工整漂亮的字迹,让我们都为之惊叹。
记得有一次,机器人老师给我们讲《女娲补天》的故事。随着它挥动手臂,教室的灯光瞬间暗下来, 我们仿佛被带入了那个古老的神话世界。它的声音如山崩地裂,让我们感受到了那个时代的震撼。黑板上
的画面也随着它的讲述而变化,我们看到了女娲的身影,看到了她为了拯救人类而不辞辛劳的寻找五彩石, 看到了她历经千辛万苦终于补好了天上的大窟窿。那一刻,我们仿佛就在现场,亲眼见证了女娲的伟大。
机器人老师的讲述让我们深深被吸引,我们仿佛置身于那个神奇的世界,与女娲一同经历了那些惊心动魄的时刻。当故事结束,教室的灯光再次亮起,我们才发现自己已经回到了现实。但那份对女娲的敬仰, 那份对机器人老师的喜爱,却深深地印在了我们的心中。
下课铃声响起,我们都依依不舍地看着机器人老师离开教室。它不仅是我们的老师,更是我们的朋友, 带领我们走进知识的海洋,让我们感受到了学习的乐趣。我喜欢我的机器人老师,它是我心中永远的英雄。
【解析】
【详解】本题考查全命题作文。
审题。本题要求写一篇以《我的机器人老师》为题的想象作文。关键词有“我”“机器人”和“老师”。 这意味着作文需要围绕一个由“我”视角出发的与机器人老师相关的故事或经历展开。同时,作文类型被明确为“想象作文”,因此应该充分发挥想象力,构思出未来或虚拟世界中机器人老师可能存在的情境和互动。
立意。在立意的时候,作文可以通过机器人老师这一未来科技与教育结合的产物,分析科技进步对教育 领域的影响,以及人机互动中可能产生的新型师生关系。立意可以着重展现机器人老师的高效、智能和个 性化教学方式,以及它如何激发学生的学习兴趣和创造力。通过机器人老师与学生之间的互动,反映出现 代科技与传统教育理念的碰撞与融合。借助机器人老师这一角色,表达对未来教育模式的畅想和期许。 3.构思选材。在构思选材的时候,可以围绕机器人老师的特点和功能,结合学生的日常生活和学习场景, 构建出富有想象力和趣味性的故事情节。例如:选材可以包括机器人老师如何利用其先进的教学设备和教 学方法,帮助学生解决学习难题,提升学习效果。可以描述机器人老师如何与学生建立情感联系,成为学 生的良师益友,共同度过难忘的学习时光。可以设想机器人老师在课外活动中如何发挥其独特优势,组织 丰富多彩的课外活动,促进学生的全面发展。
附加题(8 分)
七年级举办“阅读经典·走进人物”主题活动,请完成下列任务。
阅读《朝花夕拾》选段,写出加点的“他(她)”的名字。
①我疑心这是极好的文章,因为读到这里,他总是微笑起来,而且将头仰起,摇着,向后面拗过去, 拗过去。
②但正在旋着的阿祥,忽然跌倒了,阿祥的婶母也恰恰走进来。她便接着说道,“你看,不是跌了么? 不听我的话。我叫你不要旋,不要旋……。”
③这是一个高大身材,长头发,眼球白多黑少的人,看人总像是在渺视。……他醉着,却偏要到船舷 上去小解。大家劝阻他,也不听,自己说是不会掉下去的。但他掉下去了,虽然能浮水,却从此不起来。
【答案】①寿镜吾先生;②衍太太;③范爱农
【解析】
【详解】本题考查对名著内容的识记。
①根据“我疑心这是极好的文章,因为读到这里,他总是微笑起来,而且将头仰起,摇着,向后面拗过去, 拗过去”可知,这是描写的“我”在三味书屋的老师寿镜吾先生读书的画面;“他”是寿镜吾先生。
②根据“但正在旋着的阿祥,忽然跌倒了,阿祥的婶母也恰恰走进来。她便接着说道,‘你看,不是跌了么?不听我的话。我叫你不要旋,不要旋……。’”可知,衍太太鼓励孩子打旋,阿祥跌倒的内容;“她” 是衍太太。
③联系《范爱农》原文“这是一个高大身材,长头发,眼球白多黑少的人,看人总像在渺视。他蹲在席子上,我发言大抵就反对;我早觉得奇怪,注意着他的了,到这时才打听别人:说这话的是谁呢,有那么冷? 认识的人告诉我说:他叫范爱农,是徐伯荪的学生”可知,此人是范爱农,最后掉在水里淹死了。
假如从唐僧师徒四人中推选一位班长,你会推选谁?请结合人物特点、故事情节和班级实际说说理由。
【答案】示例:我会挑选孙悟空,本领高强,智计多端,可以完美解决班级管理上的各种问题。
【解析】
【详解】本题考查对名著内容的识记及拓展延伸。根据人物特点及班级的实际表述选择某人的原因即可。 示例:我选择唐僧。因为唐僧目标明确,信念坚定。能够带领学生努力学习,提高自身能力。
我选择猪八戒。因为猪八戒风趣幽默。能够是班级氛围融洽,欢乐。
我选择沙僧。因为沙僧踏实,吃苦耐劳。能够使同学们踏实肯干,务真求实。
相关试卷
这是一份广东省广州市黄埔区2023-2024学年七年级上学期期末语文试题,共8页。
这是一份广东省广州市黄埔区2023-2024学年七年级上学期期末语文试题,共8页。
这是一份广东省广州市黄埔区2023-2024学年七年级上学期期末语文试题(答案),共16页。

