所属成套资源:【沪科版2024】初中物理八年级下册同步学案(原卷+答案版)
八年级全册(2024)第二节 探究:浮力大小与哪些因素有关优秀课时训练
展开
这是一份八年级全册(2024)第二节 探究:浮力大小与哪些因素有关优秀课时训练,文件包含第九章第二节探究浮力大小与哪些因素有关-学生版docx、第九章第二节探究浮力大小与哪些因素有关docx等2份试卷配套教学资源,其中试卷共10页, 欢迎下载使用。
任务 探究浮力的大小与哪些因素有关
【探究准备】
1.实验方法: 控制变量法 和间接测量法。
2.测量浮力:F浮= G-F拉 (写公式),通过测量G和F拉间接测量出物体在液体中所受的浮力大小。
【探究过程】
【设计实验与制订计划】
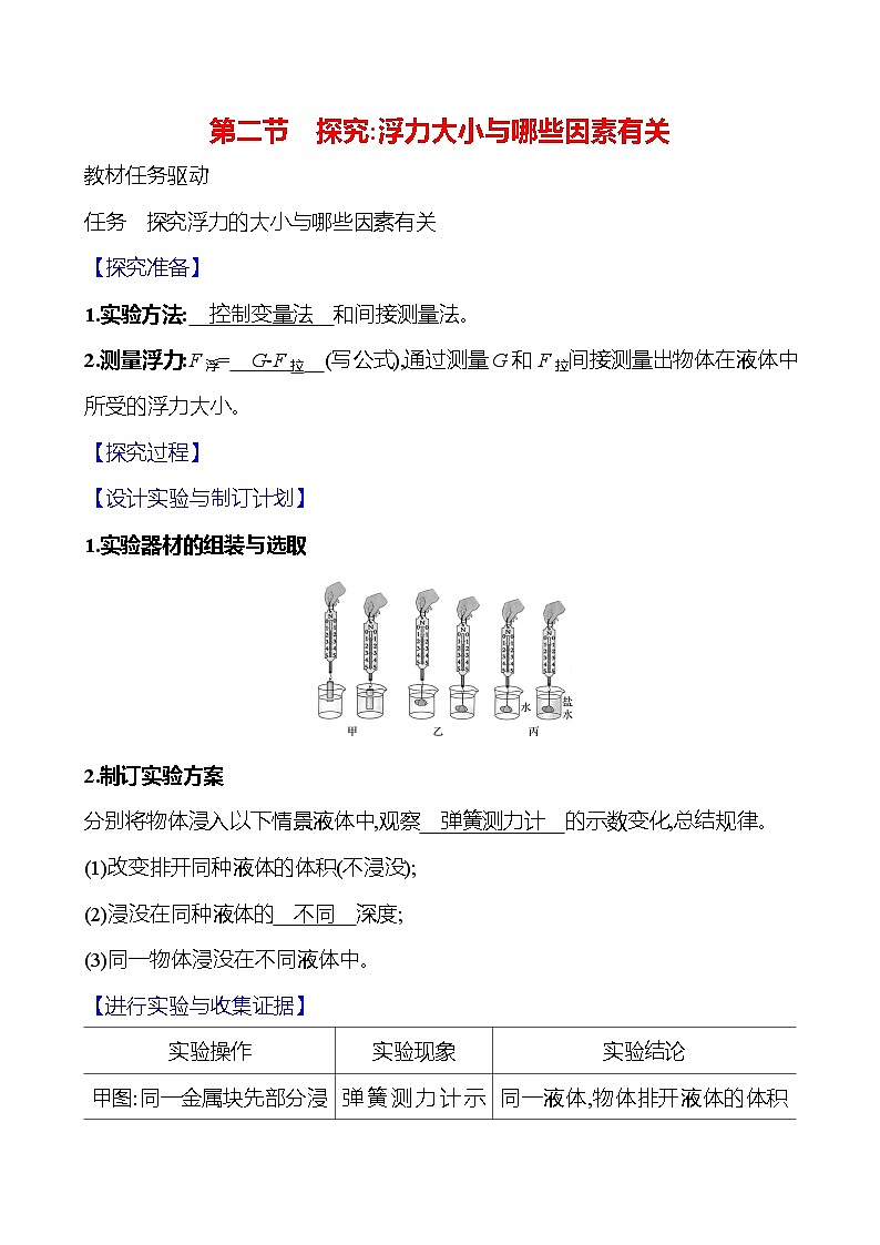
1.实验器材的组装与选取
2.制订实验方案
分别将物体浸入以下情景液体中,观察 弹簧测力计 的示数变化,总结规律。
(1)改变排开同种液体的体积(不浸没);
(2)浸没在同种液体的 不同 深度;
(3)同一物体浸没在不同液体中。
【进行实验与收集证据】
【分析与论证】
物体在液体中所受浮力的大小不仅与 液体的密度 有关,还与 物体排开液体的体积 有关,而与浸没在液体中的 深度 无关。物体 排开液体的体积 越大,液体的 密度 越大,浮力就越大。
【交流与评估】
浮力的大小是否与物体的形状有关?请设计实验验证。
添加器材:橡皮泥
实验步骤:①用细线拴好橡皮泥挂在弹簧测力计下面,测出其重力G;
②将橡皮泥 浸没 在装有水的烧杯中,读出此时弹簧测力计示数F1;
③取出橡皮泥,改变橡皮泥的形状,再将其 浸没 在水中读出弹簧测力计示数F2;
现象及结论:根据称重法可知,若F1=F2,则浮力的大小与物体的形状 无关 ;若F1≠F2,则浮力的大小与物体的形状 有关 。
【温馨提示】→操作注意事项
1.实验所选取的物体的密度要大于水的密度,且物体不吸水。
2.每次实验,都要将物体缓慢浸入液体中,防止液体溢出烧杯。
典题疑难突破
考点 探究浮力的大小与哪些因素有关
【典题】某同学按照如图所示的操作,探究影响浮力大小的因素。
【实验设计】
(1)物体受到的重力为 4 N;
(2)物体全部浸没在水中时,受到的浮力是 1 N;
【进行实验】
(3)由 A、B、C(或A、B、D) 三图可得出结论:物体受到的浮力大小与物体排开液体的体积有关;
(4)由 A、C、D 三图可得出结论:物体受到的浮力大小与物体浸没在液体中的深度 无关 (选填“有关”或“无关”);
(5)由A、D、E三图可得出结论:物体受到的浮力大小与液体的 密度 有关。
【实验延伸】
(6)为了研究“浮力的大小与物体的形状是否有关”,同学们用两块相同的橡皮泥分别捏成圆锥体和圆柱体进行实验,由此得出的结论是:浮力的大小与物体的形状有关。你认为这样得出结论是否合理,请你说出理由: 不合理,没有控制排开液体体积相同 。
【创新实践】
(7)【改变装置】若弹簧测力计损坏,小明利用电子秤进行探究,他将装有适量水的烧杯放在电子秤上,再用细线挂着物体,将物体缓慢浸入水中,物体始终没有接触烧杯底,则该过程中电子秤示数与物体下表面浸入深度的关系图像是下列选项中的 A 。(填字母)
【技法点拨】
(1)浮力大小的比较方法:
①根据称重法F浮=G-F测算浮力。
②根据物体浸在液体中时弹簧测力计示数F的变化判断,若F减小,则浮力变大。
(2)“深度”对浮力的影响:
①未浸没水中时,物体下底面在水中的深度不同,它受到的浮力不同,实质上是物体排开液体的体积影响了浮力的大小,而不是深度。
②浸没液体中后,物体受到的浮力大小与深度无关,因为液体密度、物体排开液体的体积不变。
【变式】(2024·山西中考)小明发现木头在水中是漂浮的,而铁块在水中会下沉,他猜想浮力的大小与浸在液体中的物体的密度有关。为此他进行了如下探究,请你帮助他完成实验。
【实验思路】
(1)选取体积相同、 密度(或质量) 不同的物体A和B分别浸没在水中,测出其所受浮力并进行比较。
【实验过程】
(2)按照实验思路依次进行如图所示的操作,从甲图中可知物体A所受的浮力为 1.2 N。观察乙图可知物体B在水中受到的拉力为 2.8 N,并计算出物体B所受的浮力。
【实验结论】
(3)分析实验数据,可初步得出结论: 浮力的大小与浸没在液体中的物体密度无关 。 实验操作
实验现象
实验结论
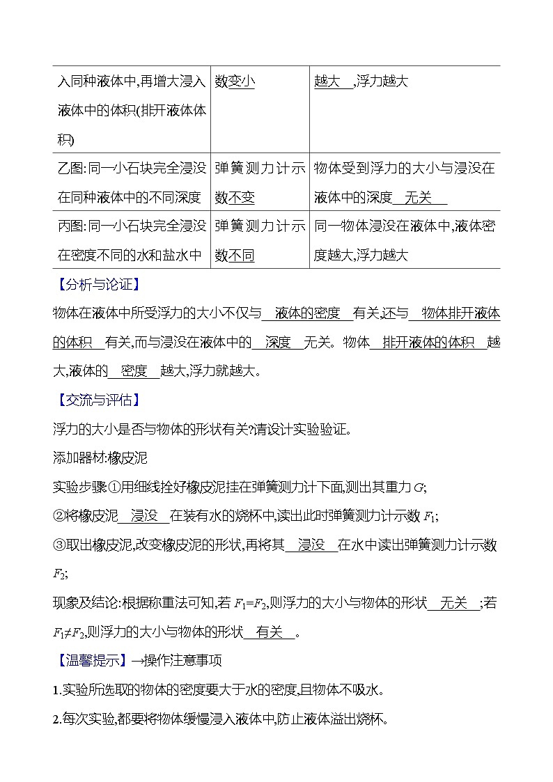
甲图:同一金属块先部分浸入同种液体中,再增大浸入液体中的体积(排开液体体积)
弹簧测力计示数变小
同一液体,物体排开液体的体积 越大 ,浮力越大
乙图:同一小石块完全浸没在同种液体中的不同深度
弹簧测力计示数不变
物体受到浮力的大小与浸没在液体中的深度 无关
丙图:同一小石块完全浸没在密度不同的水和盐水中
弹簧测力计示数不同
同一物体浸没在液体中,液体密度越大,浮力越大
相关试卷
这是一份沪科版(2024)八年级全册(2024)第一节 认识浮力优秀综合训练题,文件包含第九章第一节认识浮力-学生版docx、第九章第一节认识浮力docx等2份试卷配套教学资源,其中试卷共10页, 欢迎下载使用。
这是一份初中沪科版(2024)第二节 探究:浮力大小与哪些因素有关精品课后复习题,文件包含第九章第二节探究浮力大小与哪些因素有关-学生版docx、第九章第二节探究浮力大小与哪些因素有关docx等2份试卷配套教学资源,其中试卷共12页, 欢迎下载使用。
这是一份人教版物理八年级下册期末创新专题精练专题13探究浮力大小与哪些因素有关的实验(重点)问题(原卷版+解析),共12页。

