所属成套资源:2025年高考化学大二轮专题复习课件+讲义+专练
- 专题五 选择题专攻1 物质能量、能垒变化图像分析--2025年高考化学大二轮专题复习课件+讲义+专练 课件 0 次下载
- 专题五 选择题专攻2 催化机理循环图--2025年高考化学大二轮专题复习课件+讲义+专练 课件 0 次下载
- 专题六 主观题突破1 电离常数、水解常数、溶度积常数的综合应用--2025年高考化学大二轮专题复习课件+讲义+专练 课件 0 次下载
- 专题六 主观题突破2 化工生产中物质转化条件的控制--2025年高考化学大二轮专题复习课件+讲义+专练 课件 0 次下载
- 专题六 主观题突破3 化工生产中物质的分离与提纯--2025年高考化学大二轮专题复习课件+讲义+专练 课件 0 次下载
专题五 选择题专攻3 化学反应速率与平衡图像、图表分析--2025年高考化学大二轮专题复习课件+讲义+专练
展开
这是一份专题五 选择题专攻3 化学反应速率与平衡图像、图表分析--2025年高考化学大二轮专题复习课件+讲义+专练,文件包含专题五选择题专攻3化学反应速率与平衡图像图表分析--2025年高考化学大二轮专题课件pptx、专题五选择题专攻3化学反应速率与平衡图像图表分析--2025年高考化学大二轮专题复习专练docx、专题五选择题专攻3化学反应速率与平衡图像图表分析--2025年高考化学大二轮专题复习教师版docx、专题五选择题专攻3化学反应速率与平衡图像图表分析--2025年高考化学大二轮专题复习学生版docx等4份课件配套教学资源,其中PPT共60页, 欢迎下载使用。
1.化学平衡与平衡转化率(1)转化率和平衡转化率转化率有未达到平衡的转化率和平衡转化率,在审题的时候一定要注意转化率是否为平衡转化率。
(2)转化率与温度的关系
(3)增大反应物的浓度与平衡转化率的关系(其中A、B、C均为气体)
(4)如果两气体物质的投料比按照化学计量数投料,那么无论是否达到化学平衡,两者的转化率一直相等。
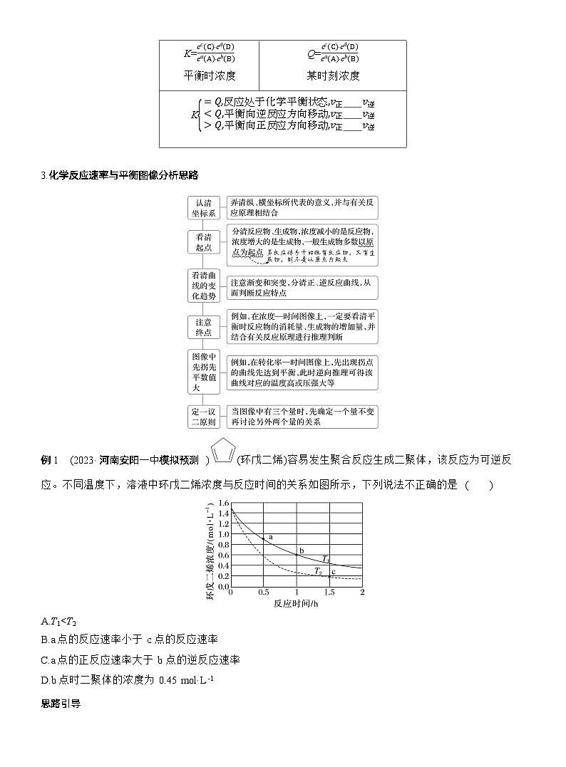
2.化学平衡常数、平衡移动方向与反应速率的关系
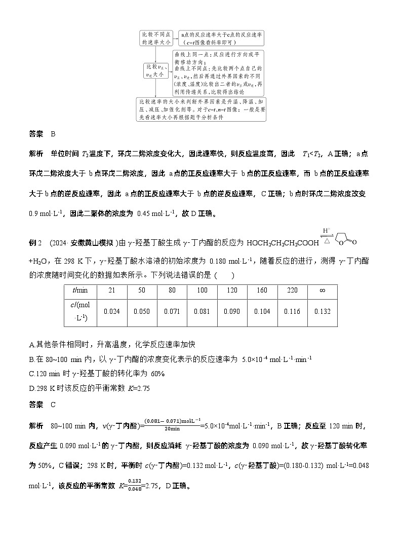
3.化学反应速率与平衡图像分析思路
例1 (2023·河南安阳一中模拟预测) (环戊二烯)容易发生聚合反应生成二聚体,该反应为可逆反应。不同温度下,溶液中环戊二烯浓度与反应时间的关系如图所示,下列说法不正确的是A.T10B.气体的总物质的量:na
相关课件
这是一份专题五 选择题专攻2 催化机理循环图--2025年高考化学大二轮专题复习课件+讲义+专练,文件包含专题五选择题专攻2催化机理循环图--2025年高考化学大二轮专题课件pptx、专题五选择题专攻2催化机理循环图--2025年高考化学大二轮专题复习专练docx、专题五选择题专攻2催化机理循环图--2025年高考化学大二轮专题复习教师版docx、专题五选择题专攻2催化机理循环图--2025年高考化学大二轮专题复习学生版docx等4份课件配套教学资源,其中PPT共45页, 欢迎下载使用。
这是一份专题五 选择题专攻1 物质能量、能垒变化图像分析--2025年高考化学大二轮专题复习课件+讲义+专练,文件包含专题五选择题专攻1物质能量能垒变化图像分析--2025年高考化学大二轮专题课件pptx、专题五选择题专攻1物质能量能垒变化图像分析--2025年高考化学大二轮专题复习专练docx、专题五选择题专攻1物质能量能垒变化图像分析--2025年高考化学大二轮专题复习教师版docx、专题五选择题专攻1物质能量能垒变化图像分析--2025年高考化学大二轮专题复习学生版docx等4份课件配套教学资源,其中PPT共50页, 欢迎下载使用。
这是一份专题五 大题突破1 热化学、化学反应速率与平衡的综合分析--2025年高考化学大二轮专题复习课件+讲义+专练,文件包含专题五大题突破1热化学化学反应速率与平衡的综合分析--2025年高考化学大二轮专题课件pptx、专题五大题突破1热化学化学反应速率与平衡的综合分析AB两练--2025年高考化学大二轮专题复习专练docx、专题五大题突破1热化学化学反应速率与平衡的综合分析--2025年高考化学大二轮专题复习教师版docx、专题五大题突破1热化学化学反应速率与平衡的综合分析--2025年高考化学大二轮专题复习学生版docx等4份课件配套教学资源,其中PPT共60页, 欢迎下载使用。

