所属成套资源:【备战2025】最新高考生物二轮题型复习精讲精练
题型12 快速突破基因的自由组合定律(题型集训)-【精讲精练】最新高考生物二轮题型复习讲练
展开
这是一份题型12 快速突破基因的自由组合定律(题型集训)-【精讲精练】最新高考生物二轮题型复习讲练,文件包含题型12快速突破基因的自由组合定律题型集训-技巧点拨备战2023年高考生物二轮题型复习讲解原卷版docx、题型12快速突破基因的自由组合定律题型集训-技巧点拨备战2023年高考生物二轮题型复习讲解解析版docx等2份试卷配套教学资源,其中试卷共32页, 欢迎下载使用。
2、注重理论联系实际,高三生物的考试并不仅仅是考概念,学会知识的迁移非常重要,并要灵活运用课本上的知识。不过特别强调了从图表、图形提取信息的能力。历年高考试题,图表题都占有比较大的比例。
3、一轮复习基础知识的同时,还要重点“攻坚”,突出对重点和难点知识的理解和掌握。这部分知识通常都是学生难于理解的内容,做题时容易出错的地方。分析近几年的高考生物试题,重点其实就是可拉开距离的重要知识点。
4、学而不思则罔,思而不学则殆。这一点对高三生物一轮复习很重要。尤其是对于错题。错题整理不是把错题抄一遍。也不是所有的错题都需要整理。
题型12 快速突破基因的自由组合定律(题型集训)
【基础题型】
(2022•山东模拟)下列关于孟德尔遗传规律的叙述,正确的是( )
A.分离定律不能分析两对等位基因的遗传,自由组合定律能分析一对等位基因的遗传
B.基因的分离发生在配子形成过程中,基因的自由组合发生在合子形成过程中
C.孟德尔的实验过程是在严格控制传粉的条件下进行的,并同时采用了正交和反交进行比较
D.自由组合定律的实质在于形成配子时等位基因分离、非等位基因以同等的机会在配子形成过程中自由组合
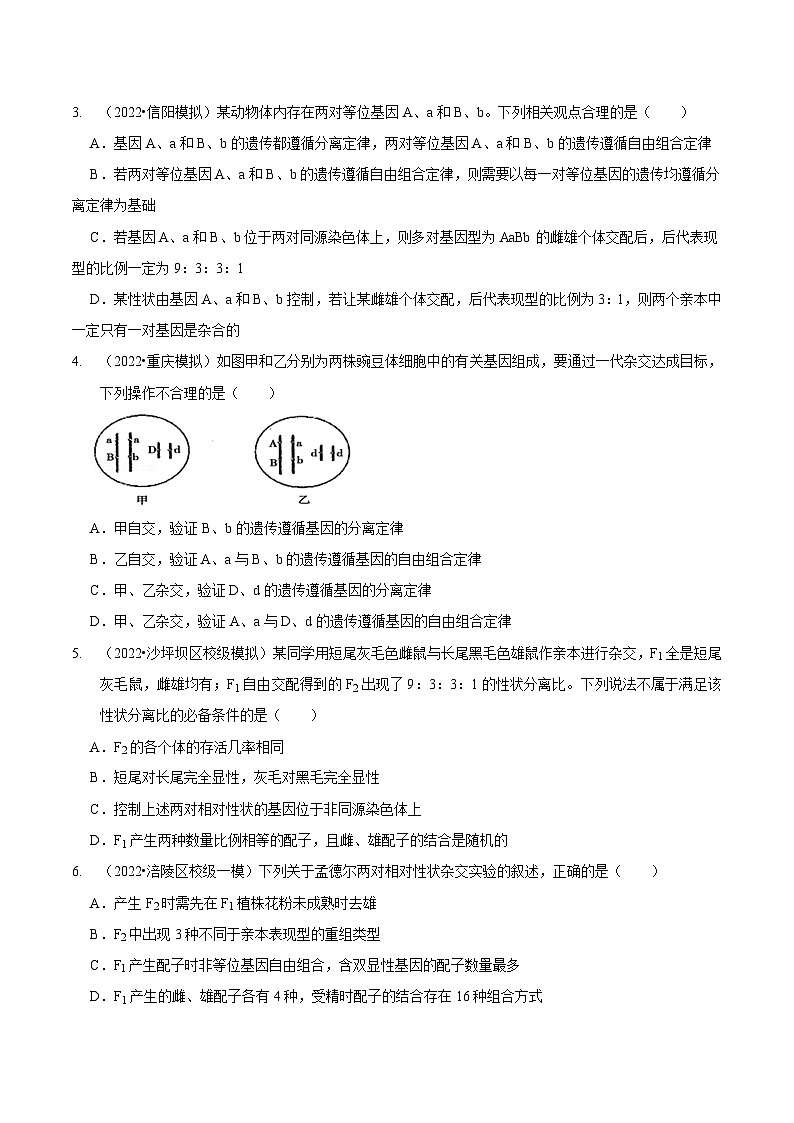
(2022•重庆模拟)如图表示某二倍体生物一对同源染色体上的部分基因,以下说法正确的是( )
A.该对同源染色体上只存在4对等位基因
B.所有生物的基因都在染色体上
C.图中茎高和花色两对相对性状的遗传不遵循基因自由组合定律
D.甲染色体上所示基因控制的性状在该生物体内可全部观察到
(2022•信阳模拟)某动物体内存在两对等位基因A、a和B、b。下列相关观点合理的是( )
A.基因A、a和B、b的遗传都遵循分离定律,两对等位基因A、a和B、b的遗传遵循自由组合定律
B.若两对等位基因A、a和B、b的遗传遵循自由组合定律,则需要以每一对等位基因的遗传均遵循分离定律为基础
C.若基因A、a和B、b位于两对同源染色体上,则多对基因型为AaBb的雌雄个体交配后,后代表现型的比例一定为9:3:3:1
D.某性状由基因A、a和B、b控制,若让某雌雄个体交配,后代表现型的比例为3:1,则两个亲本中一定只有一对基因是杂合的
(2022•重庆模拟)如图甲和乙分别为两株豌豆体细胞中的有关基因组成,要通过一代杂交达成目标,下列操作不合理的是( )
A.甲自交,验证B、b的遗传遵循基因的分离定律
B.乙自交,验证A、a与B、b的遗传遵循基因的自由组合定律
C.甲、乙杂交,验证D、d的遗传遵循基因的分离定律
D.甲、乙杂交,验证A、a与D、d的遗传遵循基因的自由组合定律
(2022•沙坪坝区校级模拟)某同学用短尾灰毛色雌鼠与长尾黑毛色雄鼠作亲本进行杂交,F1全是短尾灰毛鼠,雌雄均有;F1自由交配得到的F2出现了9:3:3:1的性状分离比。下列说法不属于满足该性状分离比的必备条件的是( )
A.F2的各个体的存活几率相同
B.短尾对长尾完全显性,灰毛对黑毛完全显性
C.控制上述两对相对性状的基因位于非同源染色体上
D.F1产生两种数量比例相等的配子,且雌、雄配子的结合是随机的
(2022•涪陵区校级一模)下列关于孟德尔两对相对性状杂交实验的叙述,正确的是( )
A.产生F2时需先在F1植株花粉未成熟时去雄
B.F2中出现3种不同于亲本表现型的重组类型
C.F1产生配子时非等位基因自由组合,含双显性基因的配子数量最多
D.F1产生的雌、雄配子各有4种,受精时配子的结合存在16种组合方式
(2022•涪陵区校级二模)自由组合定律中的“自由组合”是指( )
A.带有不同遗传因子的雌雄配子间的组合B.决定不同性状的遗传因子的组合
C.两亲本间的组合 D.决定同一性状的成对的遗传因子的组合
(2022•江门四模)已知某开红花的植物可发生隐性突变而出现白花植株。在红花品种的苗地里出现了甲、乙两株白花植株,为确定这两个突变株是否为同一突变型,需以甲、乙为亲本进行实验。下列方案及分析合理的是( )
A.自交,若子代均为白花,则甲、乙是由同一对等位基因突变引起的
B.自交,若子代均为红花,则甲、乙是由不同等位基因突变引起的
C.杂交,若子代全为红花且子二代红花:白花=9:7,则花色由两对等位基因控制
D.杂交,若子代全为红花且子二代红花:白花=1:1,则花色由一对等位基因控制
(2022•临潼区二模)某植物花的色素由非同源染色体上的A和B基因编码的酶催化合成(其对应的等位基因a和b编码无功能蛋白),如下所示。亲本基因型为AaBb的植株自花授粉产生子一代,下列相关叙述正确的是( )
白色物质黄色物质红色物质
A.子一代的表现型及比例为红色:黄色=9:7
B.子一代的白色个体基因型为Aabb和aaBb
C.子一代的表现型及比例为红色:白色:黄色=9:4:3
D.子一代红色个体中能稳定遗传的基因型占比为
(2022•保定模拟)家猫的遗传实验中,一只黑色家猫与白色家猫杂交,F1均为黑色。F1个体间随机交配得F2,F2中出现黑色:灰色:白色=12:3:1,则F2黑色个体中纯合子的比例为( )
A.B.C.D.
(2022•重庆模拟)在孟德尔豌豆杂交实验中,若n对等位基因独立遗传,则3n能代表( )
A.F1形成配子的个数
B.F2的基因型种类数
C.F1形成配子的类型数或F2的表现型种类数
D.F1形成F2时雌雄配子的组合数
(2022•河南模拟)澳洲老鼠的毛色由常染色体上的两对等位基因(M、m和N、n)控制,M对m、N对n完全显性,其中M基因控制黑色素的合成,N基因控制褐色素的合成,两种色素均不合成时毛色呈白色。当M、N基因同时存在时,二者的转录产物会形成双链结构。用纯合的黑色和褐色亲本杂交,F1为白色,F1雌雄个体相互交配得到F2。不考虑交叉互换,以下分析正确的是( )
A.含有M和N基因的个体毛色是白色,原因是两基因不能转录
B.若F1测交后代表现型中黑色等于白色,则两对基因独立遗传
C.若F2中褐色个体的比例接近,则白色个体的比例接近
D.可以推断F2中出现3种表现型,则黑色个体基因型一定有2种
(2022•夏津县校级模拟)某种大鼠毛色有黑色、白色、黄色、灰色,受两对等位基因A、a和B、b控制,基因A控制黑色物质合成,基因a控制白色物质合成,且A对a为不完全显性;b基因纯合时A和a基因表达受到抑制,大鼠毛色表现为黄色。黑身大鼠与黄身大鼠纯合品系甲进行正反交,F1全为灰身大鼠,F1与品系甲进行回交,结果如下表所示。下列分析正确的是( )
A.基因A、a与基因B、b的遗传遵循自由组合定律
B.黄身大鼠雌雄间进行交配,后代可出现性状分离
C.F1雌雄个体杂交,后代中灰身大鼠所占比例最大
D.杂交组合Ⅱ中品系甲产生配子时发生了基因重组
(2022•河南模拟)某自花传粉植物的花色受两对独立遗传的等位基因A/a、B/b控制,研究发现,当两种显性基因同时存在时,表现为红花;只有一种显性基因存在时,表现为粉红花;没有显性基因存在时,表现为白花。
请回答下列相关问题:
(1)红花植株的基因型有 种;某红花植株自交,后代表现为红花:粉红花=3:1,则该亲本红花植株的基因型为 。
(2)让两种基因型不同的纯合粉红花杂交得到F1,F1自交,则F2的表现型及比例是
;F2的粉红花中纯合子占 。
(3)现有甲、乙两株粉红花植株,请通过一次杂交实验判断甲、乙两植株是否含有同种显性基因(要求写出杂交方案、预期结果及结论)。
杂交方案: 。
预期结果及结论:
。
(2021•二七区校级模拟)某自花传粉的植物的有绒毛与无绒毛、抗病与感病分别受一对等位基因控制,利用有绒毛抗病与无绒毛感病杂交,F1都为有绒毛抗病,现对F1进行测交(不考虑致死)。
甲:F1(♀)×无绒毛感病(♂)→有绒毛抗病:无绒毛感病=1:1
乙:F1(♂)×无绒毛感病(♀)→有绒毛抗病:有绒毛感病:无绒毛抗病:无绒毛感病=4:1:1:4
回答下列问题:
(1)上述两对相对性状中,为显性性状的分别是 。
(2)根据甲的测交结果推断,控制上述两对性状的基因位于 对同源染色体上,判断的依据是
。
(3)乙的测交后代出现了有绒毛感病、无绒毛抗病,原因是
,对此解释,可以用 (实验)方法加以验证(无需写出预期的结果)。
【创新提升】
(2022•蕲春县校级一模)科研人员利用三种动物分别进行甲、乙、丙三组遗传学实验来研究两对相对性状的遗传(它们的两对相对性状均由常染色体上的两对等位基因控制),实验结果如表所示。下列推断错误的是( )
A.三组实验中两对相对性状的遗传均遵循基因的自由组合定律
B.甲组可能是任意一对基因显性纯合均使胚胎致死,则亲本A和亲本B一定为杂合子
C.乙组可能是含有两个显性基因的雄配子或雌配子致死,则F2中纯合子所占的比例为
D.丙组可能是其中某一对基因显性纯合时胚胎致死,则F2中杂合子所占的比例为
(2022•桃城区校级模拟)某种植物的E基因决定花粉的可育程度,F基因决定植株是否存活,两对基因独立遗传,科研人员利用基因工程技术将某抗病基因导入基因型为EEFF的植株的受精卵中,获得改造后的基因型为EeFF和EEFf的两种植株(e和f分别指抗病基因插入E和F基因),含e基因的花粉育性减少。下列叙述错误的是( )
A.将抗病基因插入E基因内部,会引起E基因发生基因突变
B.以♂EeFF和♀EEFf为亲本进行杂交实验,F1中抗病植株所占比例为
C.基因型为EeFf的植株自交,F1抗病植株所占比例为
D.某抗病植株所产生的花粉育性相同,则该植株的基因型可能有3种
(2022•威海二模)GAL4基因的表达产物能识别启动子中的UAS序列,从而驱动UAS序列下游基因的表达。野生型雌雄果蝇均为透明翅,且基因组中无GAL4基因和含UAS序列的启动子。科研人员利用基因工程得到雌雄两种转基因透明翅果蝇,雄果蝇的一条Ⅲ号染色体上插入GAL4基因,雌果蝇的某条染色体上插入含有UAS序列的启动子的绿色荧光蛋白基因。科研小组利用假说—演绎法对雌果蝇中外源基因插入的位置进行判断,将上述雌雄果蝇杂交得到F1,让F1中绿色翅雌雄果蝇随机交配,由于荧光蛋白基因插入位置不同将导致F2个体的表型和比例出现差异。下列说法不正确的是( )
A.无论荧光蛋白基因插入的位置如何,F1中绿色翅:无色翅均为1:3
B.“让F1中绿色翅雌雄果蝇随机交配,由于荧光蛋白基因插入位置不同将导致F2个体的表型和比例出现差异”属于假说的过程
C.若F2中绿色翅:无色翅=9:7,则只能得出荧光蛋白基因未插入Ⅲ号染色体的结论
D.若F2中绿色翅雌性:无色翅雌性:绿色翅雄性:无色翅雄性=6:2:3:5,则可以得出荧光蛋白基因插入X染色体的结论
(2022•张家口三模)某雌雄同株植物自交,子代性状分离比为红花:白花=3+1时,控制这对相对性状的基因有图示多种可能。已知若红花、白花性状由一对等位基因控制,基因型为A_的植株表现为红花;若红花、白花性状由两对等位基因控制,基因型为A_B_的植株表现为红花,其余基因型的表现不确定。不考虑染色体的交叉互换,下列叙述不正确的是( )
A.若为图1,则红花、白花的遗传属于完全显性
B.若为图2,则子代基因型为aabb的植株开白花
C.若为图3,则基因型AAbb和aaBB的其中之一开白花
D.若为图4,则除aabb外白花的基因型还可能有3种
(多选)(2022•山东模拟)某植物红花和白花这对相对性状同时受多对等位基因控制(如A、a;B、b;C、c……),当个体的基因型中每对等位基因都至少含有一个显性基因时(即A_B_C_……)才开红花,否则开白花。现有甲、乙、丙、丁4个纯合白花品系,相互之间进行杂交,杂交组合、后代表型及其比例如下。下列分析正确的是( )
A.植物的花色至少由三对等位基因控制
B.由实验结果可知,一个性状可受多对等位基因控制
C.基因是通过控制蛋白质的结构直接控制植物的花色
D.甲的基因型可能为AAbbccDD
(2022•秦皇岛二模)某昆虫体色的灰身(A)对黑身(a)为显性,翅形的长翅(B)对残翅(b)为显性,这两种性状受两对独立遗传的等位基因控制。现有两纯合亲本杂交得到F1,F1雌雄个体间相互交配得到F2,F2的表现型及比例为灰身长翅:灰身残翅:黑身长翅:黑身残翅=2:3:3:1.下列相关叙述不正确的是( )
A.这两种性状独立遗传,亲本的基因型组合为aaBB×AAbb
B.F2中灰身长翅的个体所占比例为,是因为F1产生的基因型为AB的雄配子致死
C.若对F1个体进行测交,则在得到的子代个体中杂合子所占的比例为
D.选择F2中的灰身长翅、灰身残翅的雌雄个体随机杂交,子代表现为黑身残翅的概率为
(2022•青岛二模)现有某雌雄同株植物的纯合品系甲(BBdd)和纯合品系乙(bbDD),二者杂交的后代会表现为部分不育现象,果穗的结实率低。另有一品系丙,丙与甲或乙杂交,后代均表现为可育。研究发现,该植物的可育与部分不育性状由上述两对独立遗传的等位基因控制,b、d基因在个体中共存导致部分不育。
(1)品系丙的基因型为 。丙与甲杂交获得F1,F1与乙杂交获得F2,则F2的表现型及其比例为 。
(2)已知表现型为部分不育个体的果穗结实率为50%,且结实情况与所结籽粒的基因型无关,则上述F2所有个体的自交后代中,可育个体所占的比例为 ,可育个体中纯合子占 。
(3)该植物的高秆对矮秆为显性,相关基因用T、t表示。为研究T、t基因是否与上述育性相关基因在同一条染色体上,将纯合品系甲(BBddTT)和纯合品系乙(bbDDtt)杂交获得F1,F1再自交获得F2,当F2的性状及其比例为 时,说明T、t基因与育性相关基因都不在同一条染色体上。
(4)纯合高秆植株与矮秆植株杂交,在后代群体中出现了一株矮秆植株。出现该矮秆植株的原因可能是亲本在产生配子过程中发生了基因突变或染色体片段缺失。请以现有的亲本及子代植株为材料,设计杂交实验方案以探究其原因。(注:一对同源染色体都缺失相同片段时胚胎致死;各类型配子活力相同)
。
(2022•保定一模)某雌雄异株植物显性基因A、B、C同时存在时开紫花,其余情况都开白花。一株纯合紫花雌株与隐性纯合白花雄株杂交得到F1,回答下列问题:
(1)若三对等位基因均位于常染色体上且独立遗传,则F1雌雄株随机传粉得到的F2中紫花植株与白花植株的比例为 。
(2)若三对基因均位于常染色体上,已知F1产生的配子如表所示,则三对基因的分布情况是
,且 (填“发生”或“未发生”)过交叉互换,据此分析F1测交子代的表现型及比例为 。
(3)若三对基因中有一对位于X染色体上,另外两对基因在常染色体上且独立遗传,F1雌雄株随机传粉得到的F2中紫花雌株占 ,白花植株中纯合子占 。
(4)若不考虑交叉互换,也不考虑基因位于X、Y染色体的同源区段,已知至少有一对基因位于X染色体上,则三对基因位置关系为 时,F2中紫花:白花=3:1。
杂交组合
父本
母本
F2表型及比例
Ⅰ
F1
品系甲
灰身:黄身=1:1
Ⅱ
品系甲
F1
灰身:白身:黄身=21:4:25
组别
亲本
选择F1中两对等位基因均杂合的个体进行随机交配
F2性状分离比
甲
A×B
4:2:2:1
乙
C×D
5:3:3:1
丙
E×F
6:3:2:1
配子
ABC
AbC
aBC
abC
ABc
Abc
aBc
abc
占比
21%
4%
4%
21%
21%
4%
4%
21%
相关试卷
这是一份题型13 伴性遗传的经典题型(题型集训)-【精讲精练】最新高考生物二轮题型复习讲练,文件包含题型13伴性遗传的经典题型题型集训原卷版docx、题型13伴性遗传的经典题型题型集训解析版docx等2份试卷配套教学资源,其中试卷共25页, 欢迎下载使用。
这是一份题型12 快速突破基因的自由组合定律(题型归纳)-【精讲精练】最新高考生物二轮题型复习讲练,文件包含题型12快速突破基因的自由组合定律题型归纳-技巧点拨备战2023年高考生物二轮题型复习讲解原卷版docx、题型12快速突破基因的自由组合定律题型归纳-技巧点拨备战2023年高考生物二轮题型复习讲解解析版docx等2份试卷配套教学资源,其中试卷共41页, 欢迎下载使用。
这是一份题型12 基因的自由组合定律(核心知识)-【精讲精练】最新高考生物二轮题型复习讲练,文件包含题型12基因的自由组合定律核心知识-技巧点拨备战2023年高考生物二轮题型复习讲解原卷版docx、题型12基因的自由组合定律核心知识-技巧点拨备战2023年高考生物二轮题型复习讲解解析版docx等2份试卷配套教学资源,其中试卷共21页, 欢迎下载使用。

