搜索
      上传资料 赚现金

      云南省保山市2023-2024学年高一下学期期末地理试卷

      • 1.21 MB
      • 2025-01-06 14:17:54
      • 125
      • 0
      • 随风入秋
      加入资料篮
      立即下载
      云南省保山市2023-2024学年高一下学期期末地理试卷第1页
      高清全屏预览
      1/23
      云南省保山市2023-2024学年高一下学期期末地理试卷第2页
      高清全屏预览
      2/23
      云南省保山市2023-2024学年高一下学期期末地理试卷第3页
      高清全屏预览
      3/23
      还剩20页未读, 继续阅读

      云南省保山市2023-2024学年高一下学期期末地理试卷

      展开

      这是一份云南省保山市2023-2024学年高一下学期期末地理试卷,共23页。试卷主要包含了单项选择题,非选择题等内容,欢迎下载使用。
      随着人口增长,相对平坦的土地短缺,城市不断向陡坡、林地、湿地等环境敏感区扩张,有关地区纷纷采取措施管制山地开发,以期缓解山地保护与城市发展之间的矛盾。如图示意美国俄亥俄州汉密尔顿县的山地开发管控模式。据此完成下面小题。
      1.符合城市发展破坏山地生态平衡因果链的是( )
      A.破坏湿地—减少蒸发—城市内涝—产生滑坡
      B.砍伐森林—水土流失—暴雨增加—洪涝灾害
      C.开挖坡脚—产生滑坡—破坏湿地—土地贫瘠
      D.削高填洼—破坏植被—减少下渗—城市内涝
      2.与传统土地细分模式相比,组团开发模式( )
      A.对周边生态环境影响较小
      B.住宅分布较为分散
      C.通过削高填洼来建设城区
      D.住宅多分布在鞍部
      2023年11月28日上午,满载着日用百货的中欧班列从西安出发,驶向德国汉堡(西安)(如图)已累计开行十周年。其中汽车整车专列开行211列,助力了国产汽车走向世界。完成下面小题。
      3.中欧班列的开通给沿线国家和地区居民带来的好处主要是( )
      A.消费品多样化B.提高经济收入
      C.方便出国旅行D.提供就业岗位
      4.中欧班列对中国汽车企业的影响有( )
      ①扩大销售市场
      ②提高产品运输效率
      ③延长汽车产业链
      ④降低汽车生产成本
      A.①②③B.①②④C.①③④D.②③④
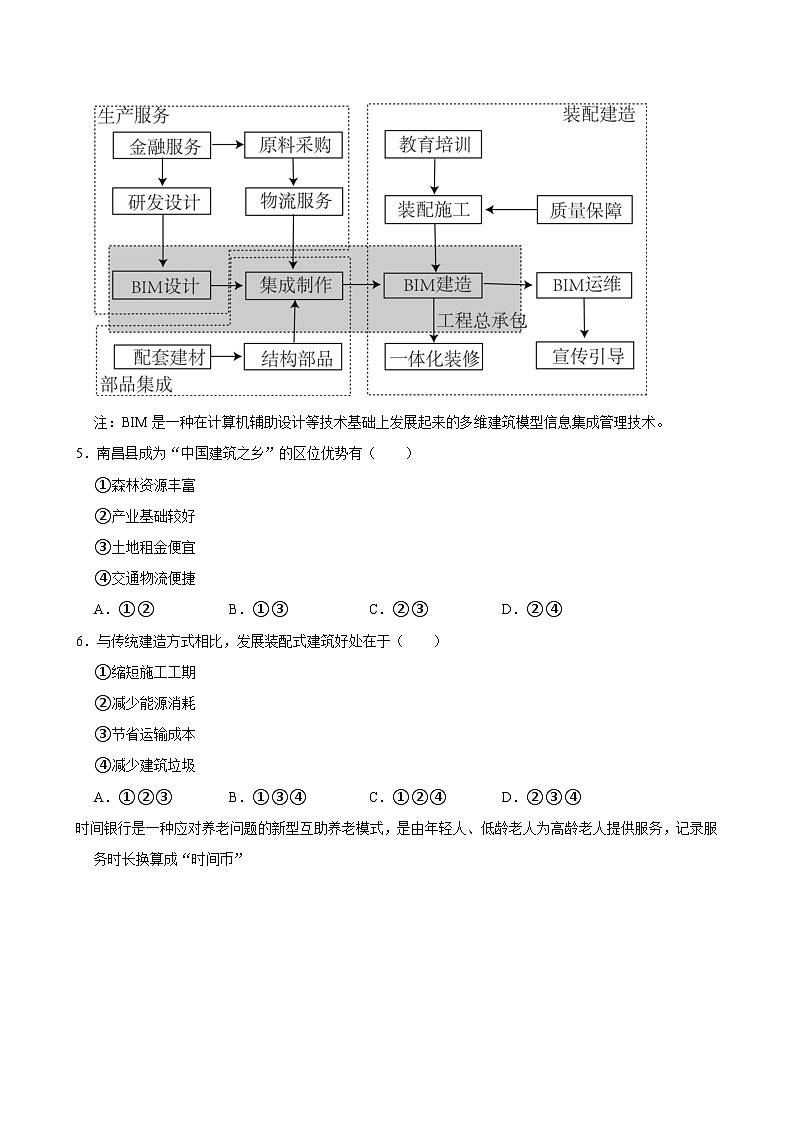
      南昌县是江西省传统的建筑大县,距南昌市市中心15公里,2013年荣获“中国建筑之乡”称号,涵盖港口、航道、水利、路桥、钢构、电力、园林等诸多类别。2016年南昌县把发展装配式建筑作为建筑产业转型升级的主攻方向,陆续出台了一系列扶持政策。如图示意装配式建筑产业板块构成。完成下面小题。
      注:BIM是一种在计算机辅助设计等技术基础上发展起来的多维建筑模型信息集成管理技术。
      5.南昌县成为“中国建筑之乡”的区位优势有( )
      ①森林资源丰富
      ②产业基础较好
      ③土地租金便宜
      ④交通物流便捷
      A.①②B.①③C.②③D.②④
      6.与传统建造方式相比,发展装配式建筑好处在于( )
      ①缩短施工工期
      ②减少能源消耗
      ③节省运输成本
      ④减少建筑垃圾
      A.①②③B.①③④C.①②④D.②③④
      时间银行是一种应对养老问题的新型互助养老模式,是由年轻人、低龄老人为高龄老人提供服务,记录服务时长换算成“时间币”
      7.我国发展“时间银行”互助养老模式的根本目的是( )
      A.增加再就业的机会B.优化人口年龄结构
      C.减轻社会养老负担D.提高经济发展水平
      8.2018年时间银行数量开始呈现爆发式增长,其主要原因是我国( )
      A.人口老龄化加剧B.科技水平的提高
      C.服务业质量提升D.政策支持和引导
      9.与乡村相比,城镇的时间银行发展更快,其主要原因是( )
      A.年轻人意识超前B.低龄老人比重大
      C.医疗服务水平高D.居民邻里更亲近
      西成高速铁路是一条连接西安市和成都市的高速铁路。西成高铁自西安北至江油设14座车站,自江油至成都东设8座车站。小明乘坐西成高铁的D1917次列车于2024年1月16日由西安前往成都。如图示意西城高铁站点分布及小明查到的D1917车票信息。完成下面小题。
      10.自西安北至广元段,D1917的平均时速约为( )
      A.150km/hB.200km/hC.250km/hD.300km/h
      11.西安北至江油段的限速低于江油至成都东段,其主要原因是( )
      A.西安北——江油段地势起伏大
      B.江油——成都东段地质灾害多
      C.西安北——江油段经停站点多
      D.江油——成都东段客流量较大
      斯里兰卡农民依托小流域(平均面积20km2)建设的梯级蓄水池农田系统,被列为“全球重要农业文化遗产”。如图示意斯里兰卡位置及梯级蓄水池农田系统。完成下面小题。
      12.亭可马里降水季节变化大,其主要原因是( )
      A.冬季风和夏季风交替控制
      B.赤道低气压带和信风带交替控制
      C.副热带高气压带或信风带控制
      D.副热带高气压带和西风带交替控制
      13.斯里兰卡建设梯级蓄水池农田系统的原因最可能是( )
      A.灌溉水源不足B.降水年际变化大
      C.地表水排泄快D.河流调蓄能力差
      14.蓄水池—村落—梯田构成的梯级农田系统是人地和谐的典范,村落空间布局有利于( )
      ①农民取水用水
      ②预防村落洪涝
      ③保障用水质量
      ④农民管理农田
      A.①②③B.①②④C.①③④D.②③④
      2023年暑假,安徽省某校地理研学小组对安徽省金寨县某区域进行考察。如图是该区域等高线地形图。完成下面小题。
      15.研学小组在图示区域最高点的观察表述,可信的是( )
      A.能看到乙处有车辆在行驶
      B.能看到丙处有人在漂流
      C.能看到丁处有人在攀岩
      D.能看到戊处有人在爬山
      16.图中过境省道选线的主要理由是( )
      A.海拔低,沿河谷伸展
      B.起伏小,尽量为直线
      C.不跨河,减少工程投入
      D.避开断崖,减少地震
      二、非选择题:本题共3小题,共52分。
      17.阅读图文材料,完成下列要求。
      2022年广东常住人口为12656.8万人,占全国人口总量的8.97%,常住人口数量继续保持全国第一。从总体上看,其增量接近全省增量的一半。目前安徽、湖北、广西、江西4个省区的常住人口增量均已在10万人以上。合肥抓住了长三角区域一体化发展国家战略的机遇,与其他长三角城市之间在产业链、供应链、创新链等方面的合作成效显著。如图为中国城市流动人口回流意愿热点分析图。
      (1)推测近年来我国城市人口自然增长率降低的原因。
      (2)说明中国城市流动人口回流意愿的热点分布特征。
      (3)合肥的人口增长能够“逆流而上”,分析合肥吸引就业人口的重要条件。
      18.阅读材料,回答下列问题。
      1995年比亚迪公司在深圳成立,以生产充电电池起家。2002年进入汽车行业,2022年2月已快速成长为国内12万元以上新能源汽车(纯电动和插电式混动),是目前全球唯一一家同时掌握电池、电机、电控芯片、整车制造等全产业链核心技术的新能源汽车厂商。其关于能源储存的磷酸铁锂电池所需原料主要来自青海盐湖,2017年比亚迪公司与盐湖工业股份等公司合作生产锂电池。2022年4月3日,成了全球首家“断油”的企业。图1为比亚迪整车和电池制造基地分布图,图2为青海省略图。
      (1)分析比亚迪总部落户深圳的原因。
      (2)简述比亚迪在青海省建立锂电池生产基地的优势条件。
      (3)指出比亚迪停止纯燃油汽车的整车生产产生的环境效益。
      19.阅读图文材料,完成下列问题。
      金奈是南印度交通枢纽,是印度第四大商业城市和最大的人工港。随着众多国际汽车生产商和供应商在金奈设厂开店,这座人口约500万的大都市已被公认为印度的汽车城。当地政府拟将金奈建成世界最大的小排量汽车生产基地
      如图示意金奈地理位置。
      (1)说明金奈吸引众多国际汽车生产商和供应商设厂开店的主要区位因素。
      (2)指出众多国际汽车生产商和供应商在金奈集聚设厂的好处。
      (3)说明入驻金奈汽车生产基地的企业实现印度本地化生产给当地带来的有利影响。
      2023-2024学年云南省保山市高一(下)期末地理试卷
      参考答案与试题解析
      一、单项选择题:本题共16小题,每小题6分,共48分。在每小题给出的四个选项中,只有一项是符合题目要求的。
      随着人口增长,相对平坦的土地短缺,城市不断向陡坡、林地、湿地等环境敏感区扩张,有关地区纷纷采取措施管制山地开发,以期缓解山地保护与城市发展之间的矛盾。如图示意美国俄亥俄州汉密尔顿县的山地开发管控模式。据此完成下面小题。
      1.符合城市发展破坏山地生态平衡因果链的是( )
      A.破坏湿地—减少蒸发—城市内涝—产生滑坡
      B.砍伐森林—水土流失—暴雨增加—洪涝灾害
      C.开挖坡脚—产生滑坡—破坏湿地—土地贫瘠
      D.削高填洼—破坏植被—减少下渗—城市内涝
      【分析】城市发展破坏山地生态平衡因果链可以从破坏山地、破坏植被、植被功能丧失、城市问题等角度分析。
      【解答】解:由材料可知,随着人口增长,相对平坦的土地短缺,城市不断向陡坡、林地、湿地等环境敏感区扩张,引发地质灾害、水土流失、风景破坏以及下游河道淤积乃至洪泛等问题。故城市发展过程中不断向山地区域发展,山地地势起伏大,需削高填洼,减小坡度,山地多为林地,破坏植被,导致植被涵养水源的能力下降,下渗量减少,地表径流增加,产生城市内涝,D正确。
      破坏湿地不会产生滑坡,A错误。
      砍伐森林不会导致暴雨增加,B错误。
      城市发展会影响地面硬化,但不是土壤贫瘠,C错误。
      故选:D。
      【点评】本题考查城市发展破坏山地生态平衡因果链,旨在考查学生获取和解读材料信息、调用地理知识解决实际问题的能力,学生需要认真阅读材料,从中提取解题信息。
      2.与传统土地细分模式相比,组团开发模式( )
      A.对周边生态环境影响较小
      B.住宅分布较为分散
      C.通过削高填洼来建设城区
      D.住宅多分布在鞍部
      【分析】组团式的成因:由于若干块不连续城市用地,块与块之间被农田、山地、河流、森林等分割而形成的。优点:每个组团可以就近组织各自的生产和生活。缺点:用地分散,联系不便,市政建设投资大。
      【解答】解:读图可知,与传统土地细分模式相比,组团开发模式主要沿道路与等高线布局,对周边生态环境破坏小,A正确。
      住宅分布较为集中,多分布在交通线与地势较低区域,BD错误。
      传统土地细分模式是通过削高填洼来建设城区,D错误。
      故选:A。
      【点评】本题考查组团开发模式的相关知识,旨在考查学生获取和解读材料信息、调用地理知识解决实际问题的能力,学生需要认真阅读材料,从中提取解题信息。
      2023年11月28日上午,满载着日用百货的中欧班列从西安出发,驶向德国汉堡(西安)(如图)已累计开行十周年。其中汽车整车专列开行211列,助力了国产汽车走向世界。完成下面小题。
      3.中欧班列的开通给沿线国家和地区居民带来的好处主要是( )
      A.消费品多样化B.提高经济收入
      C.方便出国旅行D.提供就业岗位
      【分析】中欧班列的开通给沿线国家和地区居民带来的好处可以从消费品种类、出行便利等角度分析。
      【解答】解:根据材料信息可知,中欧班列主要运载的是日用百货,中欧班列的开通,能够为沿线国家和地区居民带来丰富的日用百货,促进消费品的多元化,A正确。
      对应经济收入和就业岗位影响较小,BD错误。
      沿线部分国家经济发展水平较低,出国旅游的人员较少,C错误。
      故选:A。
      【点评】本题考查中欧班列的开通给沿线国家和地区居民带来的好处,旨在考查学生获取和解读材料信息、调用地理知识解决实际问题的能力,学生需要认真阅读材料,从中提取解题信息。
      4.中欧班列对中国汽车企业的影响有( )
      ①扩大销售市场
      ②提高产品运输效率
      ③延长汽车产业链
      ④降低汽车生产成本
      A.①②③B.①②④C.①③④D.②③④
      【分析】中欧班列对中国汽车企业的影响可以从销售市场、运输效率、产业链等角度分析。
      【解答】解:根据材料信息“其中汽车整车专列开行211列,助力了国产汽车走向世界”可知,中欧班列有利于中国汽车企业扩大销售市场,①正确。
      铁路运输的效率高于水运,能够提高产品的运输效率,②正确。
      根据材料信息“其中汽车整车专列开行211列”可知,中欧班列运输的汽车为整车,能够促进销售、售后服务等汽车产业链的发展,延长汽车产业链,③正确。
      对于汽车生产成本影响较小,④错误。
      故选:A。
      【点评】本题考查中欧班列对中国汽车企业的影响,旨在考查学生获取和解读材料信息、调用地理知识解决实际问题的能力,学生需要认真阅读材料,从中提取解题信息。
      南昌县是江西省传统的建筑大县,距南昌市市中心15公里,2013年荣获“中国建筑之乡”称号,涵盖港口、航道、水利、路桥、钢构、电力、园林等诸多类别。2016年南昌县把发展装配式建筑作为建筑产业转型升级的主攻方向,陆续出台了一系列扶持政策。如图示意装配式建筑产业板块构成。完成下面小题。
      注:BIM是一种在计算机辅助设计等技术基础上发展起来的多维建筑模型信息集成管理技术。
      5.南昌县成为“中国建筑之乡”的区位优势有( )
      ①森林资源丰富
      ②产业基础较好
      ③土地租金便宜
      ④交通物流便捷
      A.①②B.①③C.②③D.②④
      【分析】工业的区位因素主要有地理位置、土地、水源、原料、燃料、市场、交通、劳动力、农业基础、技术、政策、个人偏好、工业惯性、社会协作条件、国防安全需要、社会需要、历史条件等。
      【解答】解:根据材料“南昌县是江西省传统的建筑大县”可知,产业基础较好;根据材料“距南昌市市中心15公里”可知,交通物流便捷,使得南昌县成为“中国建筑之乡”,②④正确。
      森林资源和土地资金不是影响建筑业的主要因素,①③错误。
      故选:D。
      【点评】本题考查影响工业区位因素,旨在考查学生获取和解读材料信息、调用地理知识解决实际问题的能力,学生需要认真阅读材料,从中提取解题信息。
      6.与传统建造方式相比,发展装配式建筑好处在于( )
      ①缩短施工工期
      ②减少能源消耗
      ③节省运输成本
      ④减少建筑垃圾
      A.①②③B.①③④C.①②④D.②③④
      【分析】发展装配式建筑的好处可以从施工工期、能源消耗、建筑垃圾等角度分析。
      【解答】解:发展装配式建筑,可以大幅减少现场施工作业时间,缩短施工工期,①正确。
      装配式建筑采用模块化生产,能够减少能源消耗,②正确。
      因为是装配式建筑,水泥、沙土等粉尘类建筑材料不用进入工地,建筑垃圾大量减少,④正确。
      装配式建筑能够将建材加工成大的模块,加大运输的难度,提高运输成本,③错误。
      故选:C。
      【点评】本题考查发展装配式建筑的好处,旨在考查学生获取和解读材料信息、调用地理知识解决实际问题的能力,学生需要认真阅读材料,从中提取解题信息。
      时间银行是一种应对养老问题的新型互助养老模式,是由年轻人、低龄老人为高龄老人提供服务,记录服务时长换算成“时间币”
      7.我国发展“时间银行”互助养老模式的根本目的是( )
      A.增加再就业的机会B.优化人口年龄结构
      C.减轻社会养老负担D.提高经济发展水平
      【分析】我国的人口问题可以从人口老龄化严重、人口基数大等方面考虑。
      【解答】解:根据材料分析可知,随着社会经济的发展人口老龄化越来越严重,人口平均年龄越来越大,社会养老压力大,“时间银行”互助养老,通过年轻人、低龄老人为高龄老人提供服务,并将服务时长换算成时间币存入“时间银行”,待自己需要时再取出兑换他人为自己服务的这种养老模式,有利于减轻我国社会养老压力,C正确。
      “时间银行”互助养老并不是为了增加再就业的机会,因而提高经济发展水平也不是根本目的,AD错误。
      “时间银行”互助养老不能缓解人口老龄化现象,因而不能优化人口年龄结构,B错误。
      故选:C。
      【点评】本题难度适中,通过人口设置题目,题目为常规题,考查学生对基础知识的掌握和思维分析能力。
      8.2018年时间银行数量开始呈现爆发式增长,其主要原因是我国( )
      A.人口老龄化加剧B.科技水平的提高
      C.服务业质量提升D.政策支持和引导
      【分析】我国的人口问题可以从人口老龄化严重、人口基数大等方面考虑。
      【解答】解:爆发式增长说明增长速度极快,能跟发式增长对应的,也只有政府政策的引导造成的影响,而人口结构、科学技术、服务业质量都不会导致某一年时间银行呈现爆发式增长,D正确,ABC错误。
      故选:D。
      【点评】本题难度适中,通过人口设置题目,题目为常规题,考查学生对基础知识的掌握和思维分析能力。
      9.与乡村相比,城镇的时间银行发展更快,其主要原因是( )
      A.年轻人意识超前B.低龄老人比重大
      C.医疗服务水平高D.居民邻里更亲近
      【分析】城镇时间银行发展更快的影响因素主要包括:政府出台相关支持政策、城镇居民对于时间管理的需求不断增加,时间银行作为一种新型的社区服务模式,能够满足居民的需求;社区居民的参与度和认可度对于时间银行的发展至关重要;良好的组织管理可以提升时间银行的服务质量和影响力。
      【解答】解:城镇养老建设水平以及医疗服务水平比乡村高,有利于城镇时间银行发展,C正确。
      城镇年轻人数量比乡村多,使为老人服务的时间总量多导致城镇时间银行发展快,年轻人意识超前的现象在农村也满足,因此意识超前不是主要原因,A错误。
      城市低龄老人的比值较小,但数量较大,B说法错误。
      乡村居民邻里关系应该比城镇好,D错误。
      故选:C。
      【点评】本题难度一般,考查城镇化的过程和特点等知识,考查学生获取和解读地理信息、调动和运用地理知识的能力,体现了综合思维的学科素养。
      西成高速铁路是一条连接西安市和成都市的高速铁路。西成高铁自西安北至江油设14座车站,自江油至成都东设8座车站。小明乘坐西成高铁的D1917次列车于2024年1月16日由西安前往成都。如图示意西城高铁站点分布及小明查到的D1917车票信息。完成下面小题。
      10.自西安北至广元段,D1917的平均时速约为( )
      A.150km/hB.200km/hC.250km/hD.300km/h
      【分析】在同一条经线上,纬度相差1°的弧长约为111千米;在纬度为a的纬线上,经度相差n°,其长度为111千米×n°×csa。速度=距离/时间。
      【解答】解:根据图中经度数值可知,西安北至广元段高铁线路南北跨约2个纬度,其长度约为111千米×2=≈222千米;该段铁路线东西跨约3个经度,其东西长度约为111千米×3°×cs33°≈288千米,所以根据勾股定理大致得出西安北至广元段高铁线路纬线上长约333千米,由于D1917自西安北至广元用时为10:48﹣9:00=1小时48分=1.8小时,据此可求出列车平均速度333千米/1.8小时≈185千米/小时,选项中与该数值最接近的是200千米/小时,故B正确,ACD错误。
      故选:B。
      【点评】本题主要考查速度的计算,属于基础题,掌握计算方法即可解答。
      11.西安北至江油段的限速低于江油至成都东段,其主要原因是( )
      A.西安北——江油段地势起伏大
      B.江油——成都东段地质灾害多
      C.西安北——江油段经停站点多
      D.江油——成都东段客流量较大
      【分析】影响交通速度的因素主要有站点的多少、安全的需求、地形地势、交通工具等。
      【解答】解:A、西安北——江油段经过秦岭、汉水谷地和大巴山区等,地势起伏大,速度慢,故正确。
      B、江油——成都东段主要在四川盆地,地质灾害少,故错误。
      C、读图可知,西安北——江油段经停站点比江油至成都东段经停站点多,故错误。
      D、西安北至江油段的限速低于江油至成都东段与客流量多关系不大,故错误。
      故选:A。
      【点评】本题主要考查西安北至江油段的限速低于江油至成都东段的原因,属于基础题,读图结合课本内容分析解答。
      斯里兰卡农民依托小流域(平均面积20km2)建设的梯级蓄水池农田系统,被列为“全球重要农业文化遗产”。如图示意斯里兰卡位置及梯级蓄水池农田系统。完成下面小题。
      12.亭可马里降水季节变化大,其主要原因是( )
      A.冬季风和夏季风交替控制
      B.赤道低气压带和信风带交替控制
      C.副热带高气压带或信风带控制
      D.副热带高气压带和西风带交替控制
      【分析】影响气候的因素主要有纬度因素、海陆因素、地形因素、洋流和人类活动等。
      【解答】解:结合所学知识可知,斯里兰卡位于热带季风气候区,夏季吹西南风,冬季吹东北风,亭可马里位于冬季风的迎风坡,夏季风的背风坡,因此降水出现明显季节变化,A正确,BCD错误。
      故选:A。
      【点评】本题考查影响气候的主要因素,旨在考查学生获取和解读材料信息、调用地理知识解决实际问题的能力,学生需要认真阅读材料,从中提取解题信息。
      13.斯里兰卡建设梯级蓄水池农田系统的原因最可能是( )
      A.灌溉水源不足B.降水年际变化大
      C.地表水排泄快D.河流调蓄能力差
      【分析】农业区位因素包括自然区位因素(气候、地形、土壤、水源)和社会经济因素(市场、交通、政策、劳动力、科技等)。
      【解答】解:结合所学知识,该地为热带季风气候,全年高温,分旱雨季,水量季节分配不均匀。该国河流短小,流域面积小,等高线密集,水流速度快,河流调蓄功能差,梯级蓄水池可以将丰水期的水蓄起来以供枯水期使用,D正确。
      灌溉水源不足、降水年际变化大均不是最主要的原因,AB错误。
      地表水排泄快只是河流调蓄能力差的一个表现,C错误。
      故选:D。
      【点评】本题考查影响农业区位因素,旨在考查学生获取和解读材料信息、调用地理知识解决实际问题的能力,学生需要认真阅读材料,从中提取解题信息。
      14.蓄水池—村落—梯田构成的梯级农田系统是人地和谐的典范,村落空间布局有利于( )
      ①农民取水用水
      ②预防村落洪涝
      ③保障用水质量
      ④农民管理农田
      A.①②③B.①②④C.①③④D.②③④
      【分析】蓄水池—村落—梯田构成的梯级农田系统是人地和谐的典范,村落空间布局的有利影响可以从生产和生活用水、自然灾害防治等角度分析。
      【解答】解:读图可知,村落位于农田的上游方向,灌溉退水不会流经村落,可以保障用水质量,③正确。
      村落位于蓄水池的下游方向既可以预防村落洪涝又方便农民取水用水,①②正确。
      村落空间布局对农民管理农田影响不大,④错误。
      故选:A。
      【点评】本题考查农业生产与区域的相互影响,旨在考查学生获取和解读材料信息、调用地理知识解决实际问题的能力,学生需要认真阅读材料,从中提取解题信息。
      2023年暑假,安徽省某校地理研学小组对安徽省金寨县某区域进行考察。如图是该区域等高线地形图。完成下面小题。
      15.研学小组在图示区域最高点的观察表述,可信的是( )
      A.能看到乙处有车辆在行驶
      B.能看到丙处有人在漂流
      C.能看到丁处有人在攀岩
      D.能看到戊处有人在爬山
      【分析】在等高线地形图中,位于两个山顶之间的低地部分是鞍部;等高线重合部位是陡崖;等高线向数值大的方向凸出是山谷,山谷是河流的发源地且河流的流向和等高线凸出的方向相反;等高线向数值小的方向凸出是山脊,山脊是河流的分水岭;等高线数值内大外小的是山顶;等高线数值内小外大的是盆地。从一地看到另一地,两地之间必须是通透的,不能有山脊或山峰等阻挡。在等高线地形图中,凹坡等高线下部稀疏,上部密集,视野通透;凸坡等高线下部密集,上部稀疏,视野受阻,不通透。
      【解答】解:图中的等高距是10米,图示最高点在图中的北部,其和乙处之间为土丘,属于凸坡,视线不通透,所以看不到行驶的车辆,A错误。
      最高点与丙处中间是先陡坡后缓坡,属于凹坡,视线通透,可以通视,B正确。
      最高点和丁处之间有陡崖,不能通视,C错误。
      最高点和戊之间有小土丘阻挡,为凸坡,视线不通透,所以不能看到戊处有人在爬山,D错误。
      故选:B。
      【点评】本题主要考查通视的判断,属于基础题,掌握判断方法即可解答。
      16.图中过境省道选线的主要理由是( )
      A.海拔低,沿河谷伸展
      B.起伏小,尽量为直线
      C.不跨河,减少工程投入
      D.避开断崖,减少地震
      【分析】交通运输线的布局受自然、社会经济和科技因素的影响,社会经济因素(运输需求)包括经济发展、城市和人口的分布等,是交通运输线布局的决定性因素;自然因素(地形、地质、水文等)影响选线;科技因素是克服不利地形因素的保证。
      【解答】解:根据材料信息及所学知识可知,图中过境省道穿过土丘,没有沿河谷伸展,A错误。
      根据材料信息及所学知识可知,线路平直,没有沿等高线修建,是因为经过的地区起伏较小,B正确。
      图中过境省道跨越了河流,C错误。
      避开断崖和地震区是交通线选线时需要考虑的因素,但地震并非由断崖直接导致,不能减少地震,故D错误。
      故选:B。
      【点评】本题难度适中,属于基础题,主要考查了交通运输的相关知识,解题的关键是从题中获取信息并调用相关知识进行解答。
      二、非选择题:本题共3小题,共52分。
      17.阅读图文材料,完成下列要求。
      2022年广东常住人口为12656.8万人,占全国人口总量的8.97%,常住人口数量继续保持全国第一。从总体上看,其增量接近全省增量的一半。目前安徽、湖北、广西、江西4个省区的常住人口增量均已在10万人以上。合肥抓住了长三角区域一体化发展国家战略的机遇,与其他长三角城市之间在产业链、供应链、创新链等方面的合作成效显著。如图为中国城市流动人口回流意愿热点分析图。
      (1)推测近年来我国城市人口自然增长率降低的原因。
      (2)说明中国城市流动人口回流意愿的热点分布特征。
      (3)合肥的人口增长能够“逆流而上”,分析合肥吸引就业人口的重要条件。
      【分析】(1)近年来我国城市人口自然增长率降低的原因可以从经济发展、公共服务、生育意愿、老龄化等角度分析。
      (2)中国城市流动人口回流意愿的热点分布特征可以从分布是否均匀、哪里多、哪里少等角度分析。
      (3)合肥吸引就业人口的重要条件可以从产业发展、长三角区域一体化发展国家战略、产业转移、经济发展、就业机会、基础设施等角度分析。
      【解答】解:(1)近年来,我国城市经济发展水平提高、养老保障条件不断优化、人口受教育水平提高、社会保障体系的完善等,人口出生率下降,死亡率上升。
      (2)读图可知,中国城市流动人口回流意愿热点总体分布不均;华南,东北和华北地区为回流意愿冷点区。
      (3)由材料可知,合肥抓住了长三角区域一体化发展国家战略的机遇、供应链;具体表现为;合肥经济发展水平快,说明合肥重视职业技术教育,社会经济发展水平加快,收入水平提高。
      故答案为:
      (1)城市经济发展水平提高;公共服务;城市居民生育意愿下降;老龄化加剧。
      (2)总体分布不均,地区差异较大、中南等地区为回流意愿热点区。
      (3)合肥抓住长三角区域一体化发展国家战略的机遇,接受长三角核心城市的产业转移;交通等基础设施完善,就业机会增多。
      【点评】本题以我国部分地区的人口概况和中国城市流动人口回流意愿热点分析图为材料设置试题,涉及自然增长率、影响人口迁移的因素等知识点,考查学生对相关知识的掌握程度,获取和解读地理信息、调动和运用地理知识、论证和探讨地理问题的能力,考查区域认知、综合思维等地理学科核心素养。
      18.阅读材料,回答下列问题。
      1995年比亚迪公司在深圳成立,以生产充电电池起家。2002年进入汽车行业,2022年2月已快速成长为国内12万元以上新能源汽车(纯电动和插电式混动),是目前全球唯一一家同时掌握电池、电机、电控芯片、整车制造等全产业链核心技术的新能源汽车厂商。其关于能源储存的磷酸铁锂电池所需原料主要来自青海盐湖,2017年比亚迪公司与盐湖工业股份等公司合作生产锂电池。2022年4月3日,成了全球首家“断油”的企业。图1为比亚迪整车和电池制造基地分布图,图2为青海省略图。
      (1)分析比亚迪总部落户深圳的原因。
      (2)简述比亚迪在青海省建立锂电池生产基地的优势条件。
      (3)指出比亚迪停止纯燃油汽车的整车生产产生的环境效益。
      【分析】(1)比亚迪总部落户深圳的原因可以从环境、政策、产业基础、劳动力、地理位置、交通、通信等角度分析。
      (2)比亚迪在青海省建立锂电池生产基地的优势条件可以从原料、能源、水源、交通、政策、环境等角度分析。
      (3)比亚迪停止纯燃油汽车的整车生产产生的环境效益可以从环境质量、气候变暖、环境污染等角度分析。
      【解答】解:(1)深圳地处我国亚热带季风气候区,气候适宜;国家政策支持;经济水平高,产业基础较好,及时获取信息,拥有较多的高素质劳动力,邻近港澳;航空、公路网密布;信息通达度高。
      (2)由材料“其关于能源储存的磷酸铁锂电池所需原料主要来自青海盐湖”可知,青海省盐湖众多;由青海省地图可知,如石油,交通便利;拥有众多河流;新能源汽车发展将带来良好的环境效益和社会效益。
      (3)新能源汽车所带来的环境效益主要体现在其使用电池储存的电能来作为动力来源,取代了汽油的使用;燃油车使用过程中产生大量的尾气排放,提高环境质量,新能源汽车替代燃油车过程中会使二氧化碳的排放量减少;汽油是由石油加工而来、运输、加工时造成的环境污染问题。
      故答案为:
      (1)气候适宜,环境优美,投资环境宽松,产业基础较好;拥有较多的高素质劳动力,便于获取国际市场导向、铁路,交通便利。
      (2)盐湖众多,原料丰富、电站;有铁路和国道经过;河流众多;政府政策支持。
      (3)可以减少汽车尾气的排放,提高环境质量,可以缓解全球变暖的进程、运输、加工时造成的环境污染问题。
      【点评】本题以比亚迪公司发展新能源汽车的相关材料为背景设置试题,涉及总部落户深圳的原因、工业区位条件、停止纯燃油汽车生产产生的环境效益等相关内容,主要考查学生获取和解读图文信息的能力,利用所学地理知识解释地理现象的能力。
      19.阅读图文材料,完成下列问题。
      金奈是南印度交通枢纽,是印度第四大商业城市和最大的人工港。随着众多国际汽车生产商和供应商在金奈设厂开店,这座人口约500万的大都市已被公认为印度的汽车城。当地政府拟将金奈建成世界最大的小排量汽车生产基地
      如图示意金奈地理位置。
      (1)说明金奈吸引众多国际汽车生产商和供应商设厂开店的主要区位因素。
      (2)指出众多国际汽车生产商和供应商在金奈集聚设厂的好处。
      (3)说明入驻金奈汽车生产基地的企业实现印度本地化生产给当地带来的有利影响。
      【分析】(1)金奈吸引众多国际汽车生产商和供应商设厂开店的主要区位因素可以从经济发展、市场潜力、交通、技术、产业协作、政策等角度分析。
      (2)众多国际汽车生产商和供应商在金奈集聚设厂的好处可以从建设投、信息交流、技术协作、生产成本、规模效益等角度分析。
      (3)入驻金奈汽车生产基地的企业实现印度本地化生产给当地带来的有利影响可以从社会、经济、生态等角度分析。
      【解答】解:(1)由材料“是印度第四大商业城市和最大的人工港”可知,金奈工商业发展水平高;该城市人口达500万,市场对汽车的需求量大;由图示可知、公路,海陆交通便利;该市经济水平高,技术人才较多;由材料“当地政府拟将金奈建成世界最大的小排量汽车生产基地”可知还有政府的政策支持。
      (2)产业的集聚有利于共用当地基础设施,节省生产建设投资;产业的近距离集聚有利于加强企业间的信息交流与协作,提高产品的质量,降低生产成本,降低污染治理的成本。
      (3)印度本地化生产表明更多的投入要素需要从当地获取。工业生产的岗位也使用当地劳动力,提高就业率,为当地带去先进的技术和管理经验,提高工业化水平,可以提升当地汽车企业上下游整合配套能力,形成规模效益。
      故答案为:
      (1)工商业发展水平高;人口众多;连接多条铁路,且为印度最大的人工港;技术人才较多;政府政策支持。
      (2)有利于共用当地基础设施,节省生产建设投资,提高创新能力,降低生产成本。
      (3)增加当地就业机会,降低失业率,提高工业化水平,形成规模效益。
      【点评】本题以金奈的汽车产业的发展为材料,涉及工业区位因素、产业集聚的意义以及工业对地理环境的影响等知识点,考查学生的读图能力、调动和运用地理知识的能力,体现了区域认知和综合思维等核心素养。
      声明:试题解析著作权属所有,未经书面同意,不得复制发布日期:2024/9/23 17:07:04;用户:政史地;邮箱:17513682226;学号:50714267

      相关试卷

      云南省保山市2023-2024学年高一下学期期末地理试卷:

      这是一份云南省保山市2023-2024学年高一下学期期末地理试卷,共23页。试卷主要包含了单项选择题,非选择题等内容,欢迎下载使用。

      云南省保山市2024-2025学年高一上学期期末考试地理试卷(Word版附解析):

      这是一份云南省保山市2024-2025学年高一上学期期末考试地理试卷(Word版附解析),文件包含云南省保山市2024-2025学年高一上学期期末质量监测地理试卷Word版含解析docx、云南省保山市2024-2025学年高一上学期期末质量监测地理试卷Word版无答案docx等2份试卷配套教学资源,其中试卷共24页, 欢迎下载使用。

      云南省保山市2023-2024学年高一下学期6月期末质量检测卷地理试题:

      这是一份云南省保山市2023-2024学年高一下学期6月期末质量检测卷地理试题,共6页。试卷主要包含了单项选择题,非选择题等内容,欢迎下载使用。

      资料下载及使用帮助
      版权申诉
      • 1.电子资料成功下载后不支持退换,如发现资料有内容错误问题请联系客服,如若属实,我们会补偿您的损失
      • 2.压缩包下载后请先用软件解压,再使用对应软件打开;软件版本较低时请及时更新
      • 3.资料下载成功后可在60天以内免费重复下载
      版权申诉
      若您为此资料的原创作者,认为该资料内容侵犯了您的知识产权,请扫码添加我们的相关工作人员,我们尽可能的保护您的合法权益。
      入驻教习网,可获得资源免费推广曝光,还可获得多重现金奖励,申请 精品资源制作, 工作室入驻。
      版权申诉二维码
      欢迎来到教习网
      • 900万优选资源,让备课更轻松
      • 600万优选试题,支持自由组卷
      • 高质量可编辑,日均更新2000+
      • 百万教师选择,专业更值得信赖
      微信扫码注册
      手机号注册
      手机号码

      手机号格式错误

      手机验证码 获取验证码 获取验证码

      手机验证码已经成功发送,5分钟内有效

      设置密码

      6-20个字符,数字、字母或符号

      注册即视为同意教习网「注册协议」「隐私条款」
      QQ注册
      手机号注册
      微信注册

      注册成功

      返回
      顶部
      学业水平 高考一轮 高考二轮 高考真题 精选专题 初中月考 教师福利
      添加客服微信 获取1对1服务
      微信扫描添加客服
      Baidu
      map