云南省保山第一中学2023~2024学年高一下学期期中教学质量监测地理试卷(学生版+教师版)
展开本试卷分第Ⅰ卷(选择题)和第Ⅱ卷(综合题)两部分。第Ⅰ卷第1页至第6页,第Ⅱ卷第7页至第8页。考试结束后,请将答题卡交回。满分100分,考试用时75分钟。
第Ⅰ卷(选择题,共60分)
注意事项:
1.答题前,考生务必用黑色碳素笔将自己的学校、班级、姓名、考场号、座位号、准考证号在答题卡上填写清楚。
2.每小题选出答案后,用2B铅笔把答题卡上对应题目的答案标号涂黑。如需改动,用橡皮擦干净后,再选涂其他答案标号。在试题卷上作答无效。
一、选择题(本大题共30小题,每小题2分,共60分。在每小题给出的四个选项中,只有一项是符合题目要求的)
2024年3月,不少人在石家庄西部的一些村落和山坡上捡到大量贝壳、三叶虫化石,掀起了捡化石的热潮,甚至有游客携带专业工具去采挖化石。据此完成下面小题。
1. 在石家庄地区能捡到大量三叶虫化石,说明当地( )
A. 目前有三叶虫存活B. 曾经为海洋环境
C. 地壳未发生过变化D. 气候未发生过变化
2. 含有三叶虫化石的地层中最常见的植物类型是( )
A. 蕨类植物B. 裸子植物C. 被子植物D. 种子植物
3. 游客大量采挖化石带来的不利影响有( )
①破坏地表植被②破坏山体结构③扰乱地层顺序④加剧大气污染
A. ①②B. ①④C. ②③D. ③④
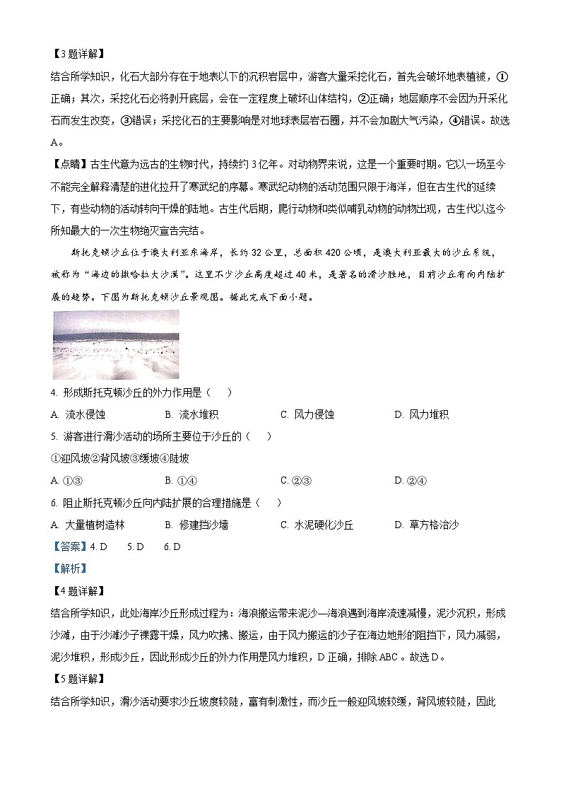
斯托克顿沙丘位于澳大利亚东海岸,长约32公里,总面积420公顷,是澳大利亚最大的沙丘系统,被称为“海边的撒哈拉大沙漠”。这里不少沙丘高度超过40米,是著名的滑沙胜地,目前沙丘有向内陆扩展的趋势。下图为斯托克顿沙丘景观图。据此完成下面小题。
4. 形成斯托克顿沙丘的外力作用是( )
A. 流水侵蚀B. 流水堆积C. 风力侵蚀D. 风力堆积
5. 游客进行滑沙活动的场所主要位于沙丘的( )
①迎风坡②背风坡③缓坡④陡坡
A. ①③B. ①④C. ②③D. ②④
6. 阻止斯托克顿沙丘向内陆扩展的合理措施是( )
A. 大量植树造林B. 修建挡沙墙C. 水泥硬化沙丘D. 草方格治沙
21世纪以来,东北三省人口密度增长速度大大减缓,年均增长量以负值为主,但2023年,辽宁、吉林实现了人口净流入。其中,辽宁人口结束长达12年的净流出局面。下图为2014年东北地区人口分布图,据此完成下面小题。
7. 东北地区的人口主要分布在( )
A. 北部B. 南部C. 西部D. 东部
8. .下列对东北地区人口分布影响最小的因素是( )
A. 气候B. 地形C. 政策D. 经济
9. 辽宁、吉林吸引人口净流入的拉力有( )
①新兴产业入驻②城市等级提高③气候条件适宜④生活成本较低
A. ①②B. ①④C. ②③D. ③④
卡塔尔位于波斯湾西南岸的卡塔尔半岛上,石油和天然气资源非常丰富。由于卡塔尔国内人力资源极度短缺,随着经济的大发展,外籍劳工逐渐成为卡塔尔劳动力市场中的主体力量。下表为2019年卡塔尔主要劳工来源国及人数情况。据此完成下面小题。
2019年卡塔尔主要劳工来源国及人数情况
10. 卡塔尔外籍劳工主要来源于( )
A. 亚洲B. 非洲C. 欧洲D. 北美
11. 外籍劳工在卡塔尔大多从事的行业是( )
A. 信息技术B. 旅游业C. 生物制药D. 石油化工
12. 外籍劳工给卡塔尔的发展带来的影响有( )
①推动当地经济发展②造成严重的环境污染
③带来交通拥堵、住房紧张等问题④引发严重的种族纠纷
A. ①②B. ②③C. ①③D. ③④
1957年,人口学家马寅初提出我国最适宜的人口数为7亿~8亿。1991年,中国科学院自然资源综合考察委员会研究认为,我国人口容量应该控制在16亿左右,下图为“影响我国环境人口容量的木桶效应示意图”。据此完成下面小题。
13. 图中决定我国环境人口容量的资源是( )
A 耕地资源B. 土地资源C. 水资源D. 矿产资源
14. 下列社会变化最可能导致我国人口合理容量下降的是( )
A 经济发展程度提高B. 对外开放程度扩大
C. 人口受教育水平提高D. 人均消费水平提高
15. 从图中资源来看,以下地区中人口合理容量最大的是( )
A. 华北平原B. 黄土高原C. 塔里木盆地D. 云贵高原
剪纸是中国传统民间艺术,2009年9月入选联合国教科文组织人类非物质文化遗产代表作名录。剪纸表现的内容丰富多彩,反映人们的生活环境、习俗和风情等,寄托人们对美好生活的向往,下图是一帧剪纸作品。据此完成下面小题。
16. 图中所反映的景观主要分布在我国( )
A 四川盆地B. 东北平原C. 珠江三角洲D. 长江中下游平原
17. 形成这种景观特征的自然条件是( )
A. 沟壑纵横,降水集中B. 地势低平,降水丰沛
C. 地形崎岖,炎热少雨D. 气候干旱,风沙强劲
18. 该景观主要分布区的典型植被是( )
A. 常绿阔叶林B. 落叶阔叶林C. 热带雨林D. 针叶林
在我国南方地区,劳动人民在长期生产生活中总结出了“宅高田低”村落布局模式,下图为依照该模式布局的村落景观图。据此完成下面小题。
19. 图中村落( )
A. 内部功能区分化明显B. 公共用地占地面积大
C. 农业生产区分布最广D. 居住用地分散
20. “宅高田低”村落布局的主要优点是( )
A. 利于防洪灌溉B. 村落景观更独特C. 利于防火防盗D. 便于看管农田
21. 采用“宅高田低”村落模式的地区,民居特点是( )
A. 开窗较小B. 多为斜屋顶C. 墙体厚实D. 多向北开门
唐代长安城(现西安市)的规划是我国古都规划的一个典范(下图),至今仍是宝贵的文化遗产。唐代长安城是当时世界上最大的商贸中心,设东市和西市两大市场。东市靠近宫殿区和贵族高官府邸,多服务于达官贵人;西市是平民市场,也是国际贸易市场。据此完成下面小题。
22. 唐代长安城的行政区中(宫殿区)、商业区(市)和居住区(坊)分布体现的思想是( )
A. 皇权至上B. 人人平等C. 天人合一D. 人地协调
23. 下列城区与长安城的建筑格局相似的是( )
A. 杭州城区B. 威尼斯城区C. 济南城区D. 北京城区
24. 导致唐代长安城西市比东市繁荣的因素是( )
A 地理位置B. 交通C. 政策D. 消费主体
1978年至2018年,中国的城市化率从17.9%提高到59.58%,预计到2030年,中国城镇化水平将提高到70%,未来将有3亿人进入城市和城镇。下图为1850年以来中国和英国城市化进程(含预测)示意图。据此完成下面小题。
25. 与英国城镇化相比,中国城镇化( )
A. 起步早B. 水平高C. 地区差异小D. 速度快
26. 当前英国和中国城镇化分别处于( )
A. 加速阶段缓慢发展阶段B. 缓慢发展阶段成熟阶段
C. 成熟阶段加速阶段D. 缓慢发展阶段加速阶段
27. 为促进我国城镇化发展,下列措施合理的是( )
A. 鼓励人口向大城市流动B. 重视发展中小城市
C. 大力发展第三产业D. 减少工业发展投入
我国东北平原某城市在产业发展驱动作用下,经历了快速城镇化过程。下图示意该城市2000年、2015年的土地利用类型变化。伴随着土地利用类型的变化,一些城镇化问题也随之显现。据此完成下面小题。
28. 图中最突出的城镇化表现是( )
A. 城镇人口数量增加B. 城镇数量迅速增加
C. 城镇产业结构转变D. 城镇建设用地增加
29. 该城市城镇化快速发展有利于( )
A. 增加农民收入B. 减轻环境压力C. 解决供水问题D. 减少自然灾害
30. 伴随着该城市土地利用类型的变化,最可能出现的问题是( )
A. 城市内涝B. 住房紧张C. 交通拥堵D. 就业困难
第Ⅱ卷(综合题,共40分)
注意事项:第Ⅱ卷用黑色碳素笔在答题卡上各题的答题区域内作答,在试题卷上作答无效。
二、非选择题(本题有4个小题,共40分)
31. 下图为一海滨地区某时刻等压面示意图,读图,完成下列要求。
(1)陆地上空大气热量的直接来源为____,海水的热量主要来自____。
(2)等压面a、b、c按数值由大到小排列应该是____,从图中等压面弯曲情况可推断,此时刻为____(填“白天”或“夜晚”)。
(3)图中陆地上空气流____(填“上升”或“下沉”),海洋上空气流____(填“上升”或“下沉”),近地面风由____吹向____,直接促进了水循环中的____环节。若该地区位于北半球,则甲处的风向为____。
32. 下图世界部分石油运输航线图,读图,完成下列要求。
(1)油轮沿航线②从地中海进入大西洋时,轮船吃水深度____(填“变深”或“变浅”),____(填“顺”或“逆”)流航行。
(2)油轮沿航线①航行至甲处附近时顺洋流航行,该海域洋流的流向为自____(填“高”或“低”)纬度向____(填“高”或“低”)纬度,洋流性质为____。若油轮在该海域出现石油泄露,洋流对其影响有____、____。
(3)乙处有大渔场,其形成原因主要是____。
33. 阅读图文材料,完成下列要求。
2022年,浙江省常住人口达到6500多万人,其中省外流入人口1600多万,来自甲省的流入人口最多,将近200万人。下图为“我国人口密度分布图”。
(1)“黑河—腾冲线”又被称为____线,是我国人口分布的分界线。从图中来看,我国人口分布的总体特点是____。
(2)浙江省省外流入人口来源最多的省份是甲省,最主要原因是甲省____、____。
(3)与甲省相比,浙江省人口容量更大,主要是因为浙江省____、____、____、。
(4)甲省大量人口流出会带来的不利影响是____、____。
34. 下图为我国某大城市空间结构示意图,该城市主导风向为偏南风,据此完成下列要求。
(1)图中城市的内部空间结构为____模式,其中图例甲所代表的城市功能区是____。
(2)图例乙和丙所代表的功能区均为工业区,若其布局合理,则重工业区应该是____,轻工业区是____,判断理由是____。
(3)图中①②③处住宅区最可能有高级住宅区的是____,判断理由是____、____。
(4)为促进城市发展,拟将重工业搬迁至城市外围的开发区,最适合搬至____处,搬迁后对企业的有利影响是____、____。卡塔尔外籍劳工主要来源国
外籍人口总数(人)
占卡塔尔人口总数的百分比(%)
印度
700,000
21.50
孟加拉国
400,000
12.50
尼泊尔
400,000
12.50
埃及
300,000
9.35
菲律宾
236,000
7.35
巴基斯坦
150,000
4.70
斯里兰卡
140,000
4.35
苏丹
60,000
1.90
叙利亚
54,000
1.70
约旦
51,000
1.60
黎巴嫩
40,000
1.25
美国
40,000
1.25
肯尼亚
30,000
1.00
伊朗
30,000
1.00
中国
>10.000
0.30
黑龙江省大庆铁人中学2023-2024学年高一下学期期中考试地理试卷(学生版+教师版): 这是一份黑龙江省大庆铁人中学2023-2024学年高一下学期期中考试地理试卷(学生版+教师版),文件包含黑龙江省大庆铁人中学2023-2024学年高一下学期期中考试地理试卷教师版docx、黑龙江省大庆铁人中学2023-2024学年高一下学期期中考试地理试卷学生版docx等2份试卷配套教学资源,其中试卷共21页, 欢迎下载使用。
云南省迪庆州香格里拉市藏文中学2023-2024学年高一下学期期中考试地理试题(学生版+教师版): 这是一份云南省迪庆州香格里拉市藏文中学2023-2024学年高一下学期期中考试地理试题(学生版+教师版),文件包含云南省迪庆州香格里拉市藏文中学2023-2024学年高一下学期期中考试地理试题教师版docx、云南省迪庆州香格里拉市藏文中学2023-2024学年高一下学期期中考试地理试题学生版docx等2份试卷配套教学资源,其中试卷共26页, 欢迎下载使用。
天津市第一中学2023-2024学年高一下学期期中质量检测地理试题(学生版+教师版): 这是一份天津市第一中学2023-2024学年高一下学期期中质量检测地理试题(学生版+教师版),文件包含天津市第一中学2023-2024学年高一下学期期中质量检测地理试题教师版docx、天津市第一中学2023-2024学年高一下学期期中质量检测地理试题学生版docx等2份试卷配套教学资源,其中试卷共28页, 欢迎下载使用。

