资料中包含下列文件,点击文件名可预览资料内容











还剩22页未读,
继续阅读
所属成套资源:【新课标】部编版语文九年级下册教学课件+同步教学设计
成套系列资料,整套一键下载
初中语文人教部编版(2024)九年级下册综合性学习 岁月如歌——我们的初中生活一等奖教学ppt课件
展开
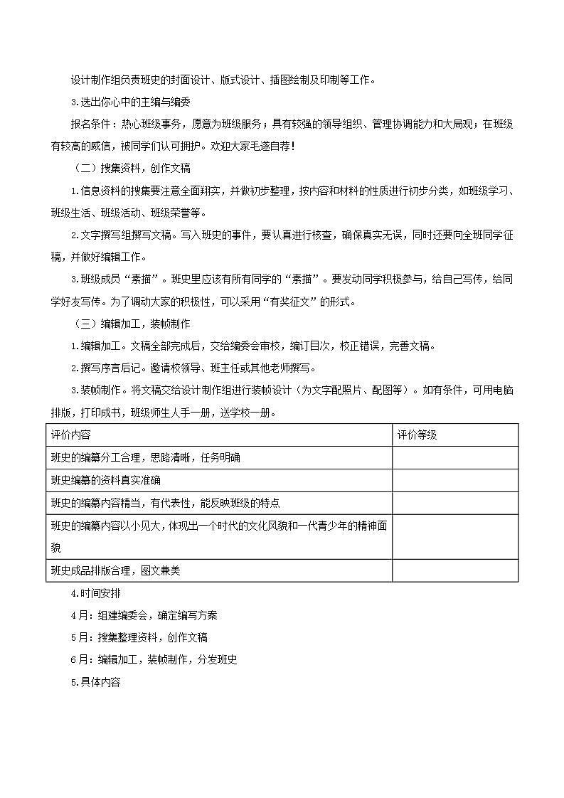
这是一份初中语文人教部编版(2024)九年级下册综合性学习 岁月如歌——我们的初中生活一等奖教学ppt课件,文件包含综合性学习岁月如歌我们的初中生活教学课件pptx、综合性学习岁月如歌我们的初中生活教学设计docx等2份课件配套教学资源,其中PPT共0页, 欢迎下载使用。
相关课件
初中人教部编版(2024)第二单元写作 审题立意多媒体教学ppt课件:
这是一份初中人教部编版(2024)第二单元写作 审题立意多媒体教学ppt课件,共24页。PPT课件主要包含了课时目标,成立编委会做出分工,编辑加工装帧制作等内容,欢迎下载使用。
初中语文人教部编版九年级下册综合性学习 岁月如歌——我们的初中生活精品ppt课件:
这是一份初中语文人教部编版九年级下册综合性学习 岁月如歌——我们的初中生活精品ppt课件,文件包含核心素养部编版初中语文九下综合性学习《岁月如歌--我们的初中生活》pptx、核心素养部编版初中语文九下综合性学习《岁月如歌---我们的初中生活》教案doc等2份课件配套教学资源,其中PPT共44页, 欢迎下载使用。
初中语文人教部编版九年级下册综合性学习 岁月如歌——我们的初中生活获奖教学课件ppt:
这是一份初中语文人教部编版九年级下册综合性学习 岁月如歌——我们的初中生活获奖教学课件ppt,文件包含第二单元综合性学习《岁月如歌我们的初中生活》课件pptx、第二单元综合性学习《岁月如歌我们的初中生活》教学设计docx、第二单元综合性学习《岁月如歌我们的初中生活》同步作业docx、朴树-送别mp3等4份课件配套教学资源,其中PPT共31页, 欢迎下载使用。
