所属成套资源:【新课标核心素养】部编版语文八年级下册教学课件+同步教案+素材
人教部编版(2024)八年级下册在长江源头各拉丹冬精品ppt课件
展开
这是一份人教部编版(2024)八年级下册在长江源头各拉丹冬精品ppt课件,文件包含新课标第18课在长江源头各拉丹冬第2课时课件pptx、核心素养目标第18课在长江源头各拉丹冬第2课时教案doc等2份课件配套教学资源,其中PPT共26页, 欢迎下载使用。
担心影响心态、感叹自然伟大
通过上节课的学习,我们已经初步了解了课文的主要内容,这节课我们将继续感受作者笔下的各拉丹东雪山的奇异壮美,探讨这篇文章语言的魅力及高超的写作手法。
请同学们根据括号提示,赏析下列三组句子。
第一组:(精彩的描写)的确,阳光使这位身披白色披风的巨人变化多端:融雪处裸露出大山黧黑的骨骼,有如刀削一般,棱角与层次毕现,富有雕塑感。
语言精准又生动形象,长短句勾勒特点
冰体一点一点地改变了形态,变成自然力所能刻画成的最漂亮的这番模样:挺拔的,敦实的,奇形怪状的,蜿蜒而立的。那些冰塔、冰柱、冰洞、冰廊、冰壁上徐徐垂挂冰的流苏,像长发披肩。
用语精简而准确,形象性强
第二组:(幽默的点染)此刻倒霉迹象接踵而至,频频小震酝酿着某一两次大地震:手背生起冻疮,肩背脖颈疼痛得不敢活动,连夜高烧,不思饮食……活动时只能以极轻极慢的动作进行,犹如霹雳舞的“太空步”。
比喻。透露出作者乐观、坚强的精神和对探险事业的热爱
第三组:(精练的哲思)这一派奇美令人眩晕,造物主在这里尽情卖弄着它的无所不能的创造力。(这里的“眩晕”和“卖弄”是什么意思?传达了作者怎样的感受?)
大自然的无穷创造力在各拉丹冬展现得淋漓尽致
美景令人目不暇接,令人不知该看什么
那是坚冰之下的流水之声,它一刻不停,从这千山之巅、万水之源的藏北高原流出,开始演绎长江的故事。(“开始演绎长江的故事”有什么含义?)
不见自然生物痕迹,但今天的确有人活在各拉丹冬的近旁。(“的确”二字传达出作者怎样的情感?)
赞美自然、敬畏自然赞美人挺立于伟大自然面前的卓绝风姿
请同学们结合对上面三组句子的品析,说说本文语言的妙处。
这类语言形成了文章审美的聚集点,调节着全文的节奏,闪烁着思想、精神、情感的火花,使文章既流畅自然,又张弛有度,平易处读来轻松自如,锤炼处则需细细品味,很能吸引读者。
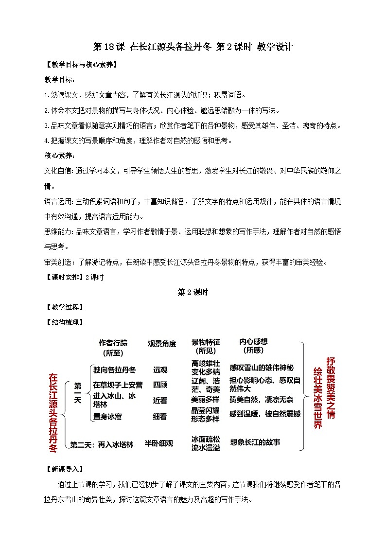
本文记述作者跟随摄制组在各拉丹冬游览的经历采用了什么写法?请梳理作者的游踪,理清文章的脉络。
考点:抓住关键词,理清作者的游踪
作者循行程写了两天的活动,以第一天的见闻为主。采用移步换景的写法,从安营在各拉丹冬雪山脚下,到驶过冰河,最后进入冰塔林。
1.作者是怎样描写各拉丹冬的冰塔林的?试结合课文内容具体分析。
第5段略写远望冰塔林的奇观
第6段略写近看冰山的形态
第10、11段详写置身冰窟,看到的奇丽景象
第12、14段略写第二天再入冰塔林,听到坚冰下的流水声
作者对冰塔林的描写有详有略,略写时一笔带过,详写时细致刻画。作者从描写自己身处冰窟的感受开始,写到冰风的呼啸与川流不息,然后详细描写冰体的千奇百怪、美不胜收。作者在描写冰塔林时非常注意把主观的感受、想象与客观的描写融在一起,往往从眼前的景物出发,做时间维度上的延展。
2.足迹踏遍大半个西藏的作者在文中反复写自己身体的痛苦感受,还有什么表达效果?
苦难美+悲壮美+体验感
我始终认为,缺乏苦难,人生将剥落全部光彩,幸福更无从谈起,要是有一百次机会让我选择,第一百零一次我仍然选择苦难。(刘延《如风的马丽华》)
表达效果:在展现各拉丹冬的大壮大美时,呈现大量的苦难。作者在身体的痛苦中坚持心灵的行走,做该做的事情,使文章染上了苦难美和悲壮美的色彩,使读者的阅读感受也超越了“观赏自然”的范畴。
不好原因:①从题目本身看,“在长江源头各拉丹冬”既表明游览的地点是各拉丹冬,又强调了“在长江源头”,点明了各拉丹冬作为长江的源头,哺育了中华文明的主题;而“各拉丹冬游历记”只能显示出游历的地点。②从文章结构看,“在长江源头各拉丹冬”这个题目与文章结尾相呼应。③从思想感情看,“在长江源头各拉丹冬”暗示了文章的主旨,是作者情感的触发点。④此外,“在长江源头各拉丹冬”这个题目能引发读者的思考,引起读者的阅读兴趣。
2.本文与《壶口瀑布》相比,在写景手法、语言风格上有何异同?
《在长江源头各拉丹冬》
在写景中,用议论、抒情的表达方式引出关于人生的思考。
作者更多现身于景物描写之中,其景物描写更偏向于主观的感受、想象。
精致典雅,动态感强;善用拟人,表现力强。
平实随性而又十分工巧;简洁而又不失幽默。
文章记叙了作者跟随摄制组在各拉丹冬游览的经历,描绘了各拉丹冬独特的气候和地域特点,展现了它的雄奇壮美,表达了作者对大自然的敬畏、礼赞之情。作者采用移步换景的写法,将写景与自己的身体状况、感受思绪融为一体,用平实又精准传神的语言来表达,使文章流畅自然、张弛有度,耐人寻味。
长江最早不称“长江”,专称“江”。中国最早的一部诗歌总集——《诗经》就记载有“汉之广矣,不可泳思。江之永矣,不可方思”(《周南·汉广》)之句。这是当时赞叹长江、汉水的诗歌,说明在距今2500多年前人们就把长江称为“江”了。汉代以后,长江也被称为“大江”,如苏东坡的名句“大江东去,浪淘尽,千古风流人物”。“大江”不仅是对长江磅礴之气势的客观描述,更蕴含了古人对长江的崇高赞美之情。后来人们对长江的认识逐步加深,感到单称“江”或“大江”不能完全表达它源远流长的地理特征,所以又根据它的特点起了个名——“长江”。唐宋以后,长江一词日渐广传,并多见于古诗文中。如李白的诗“孤帆远影碧空尽,唯见长江天际流”。近代以来,因长江下游有扬子江之称,于是又有用扬子江一名统称全河的。中华人民共和国成立后,全河统一名称为长江。
【赏析】这是一首写景佳作。诗人选取了红日西沉到新月东升这一段时间里的两组景物进行描写:一幅是夕阳西沉、晚霞映江的绚丽江景图;一幅是弯月初升、露珠晶莹的朦胧夜色图。诗人运用新颖巧妙的比喻,创造出和谐、宁静的意境,通过吟咏表现出内心深处的情思和对大自然的热爱之情。全诗语言清丽流畅,格调清新,绘影绘色,细致真切,其写景之微妙,备受称道。
暮江吟白居易一道残阳铺水中,半江瑟瑟半江红。可怜九月初三夜,露似真珠月似弓。
移步换景 “移步换景”是游记散文最常用的写作手法。本文运用移步换景的写法,展现了各拉丹冬雪域高原的壮美景象。请你也运用这一写法,写一个片段。(150字左右)
相关课件
这是一份初中语文人教部编版(2024)八年级下册在长江源头各拉丹冬完美版ppt课件,文件包含新课标第18课在长江源头各拉丹冬第1课时课件pptx、核心素养目标第18课在长江源头各拉丹冬第1课时教案doc、各拉丹冬视频mp4等3份课件配套教学资源,其中PPT共32页, 欢迎下载使用。
这是一份初中语文人教部编版(2024)八年级下册壶口瀑布精品ppt课件,文件包含新课标第17课壶口瀑布第2课时课件pptx、核心素养目标第17课壶口瀑布第2课时教案doc等2份课件配套教学资源,其中PPT共21页, 欢迎下载使用。
这是一份初中语文人教部编版(2024)八年级下册核舟记精品课件ppt,文件包含新课标第11课核舟记第2课时课件pptx、核心素养目标第11课核舟记第2课时教案doc等2份课件配套教学资源,其中PPT共33页, 欢迎下载使用。

