所属成套资源:2025年高考地理答题技巧与模板构建(新高考通用)
专题04 自然地理环境的整体性与差异性(答题模板)-2025年高考地理答题技巧与模板构建讲义
展开
这是一份专题04 自然地理环境的整体性与差异性(答题模板)-2025年高考地理答题技巧与模板构建讲义,文件包含专题04自然地理环境的整体性与差异性答题模板-2025年高考地理答题技巧与模板构建原卷版docx、专题04自然地理环境的整体性与差异性答题模板-2025年高考地理答题技巧与模板构建解析版docx等2份学案配套教学资源,其中学案共68页, 欢迎下载使用。
模板01 生物与地理环境的关系
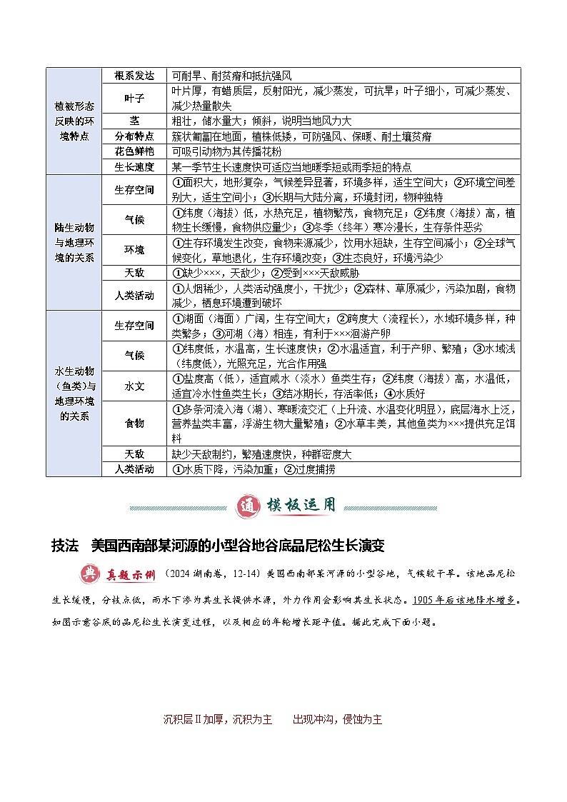
技法 美国西南部某河源的小型谷地谷底品尼松生长演变
(2024湖南卷,12-14)美国西南部某河源的小型谷地,气候较干旱。该地品尼松生长缓慢,分枝点低,雨水下渗为其生长提供水源,外力作用会影响其生长状态。1905年后该地降水增多。如图示意谷底的品尼松生长演变过程,以及相应的年轮增长距平值。据此完成下面小题。
出现冲沟,侵蚀为主
沉积层Ⅱ加厚,沉积为主
距平>0生长较快;<0生长较慢
>0,生长较快
<0,生长缓慢
1.关于甲、乙两时期谷底品尼松的生长状态和影响其生长的外力作用,推断正确的是( )
A.甲时期生长较慢沉积为主B.甲时期生长较快侵蚀为主
C.乙时期生长较快沉积为主D.乙时期生长较慢侵蚀为主
2.在谷底冲沟附近,有部分品尼松树干下半部原有枝条消失,最可能是因为( )
A.常受干热风影响B.土壤养分流失
C.曾被沉积物掩埋D.遭受低温冻害
3.在乙时期,谷坡的品尼松年轮增长距平值与谷底的相反,可能原因是谷坡( )
A.降水增加改善了水分条件B.坡面有利于阳光照射
C.地下水位上升加剧盐碱化D.被侵蚀导致根系裸露
1.由图可知,甲时期年轮增长距平值小于0,说明甲时期,年轮增长缓慢,可推出品尼松生长缓慢;乙时期年轮增长距平值大于0,说明乙时期,年轮增长较快,可推出品尼松生长较快;BD错误;由图中品尼松生长演变过程可知,甲时期沉积层Ⅱ增厚,说明沉积为主,A正确;乙时期出现了冲沟,说明以侵蚀为主,C错误。故选A。
2.本题需结合“生物与地理环境的关系”相关知识进行分析,图解如下:
3.本题需利用答题模板“生物与地理环境的关系”进行分析,图解如下:
1.A 2.C 3.D
白桦是拓荒的先锋树种,可在采伐后的荒山或火烧后的林地上快速生长组成极纯群落,在我国东北地区广泛分布。图1为我国白桦林水平分布区图,图2为我国白桦林垂直分布图。完成下面小题。
1.东北地区在火烧后的林地上白桦快速生长组成极纯群落的主要原因是( )
A.光照条件好,生长空间充足 B.有机质含量高,土壤肥沃
C.太阳辐射强,热量条件优越 D.年降水量大,水分条件好
2.与青海比,三江平原白桦林垂直分布范围海拔低的主要原因是( )
①整体地势低 ②水分充足 ③纬度高 ④光照充足
A.①② B.②③ C.①③ D.②④
模板02 土壤的形成与影响因素
技法 土壤的影响因素
高处土壤铁元素容易随地下水渗漏,被带到低处水分含量大转化为容易溶解的价态
(2024福建卷,14-16)通常土壤含水量较高时,土壤中的部分铁元素形成更易溶于水的价态,可能向下淋溶,也可能侧向移动流失。水稻种植后需周期性排灌。2024年,福建省全面开展第三次土壤普查中的剖面野外调查。图5示意福建省某调查区地形,图6示意该调查区两种土壤剖面(不考虑土层厚度)。据此完成下面小题。
水分含量很高
不利于铁元素下渗,铁元素流失应该向两侧渗漏
透水性好
1.假设图5中①~④地点土壤含水量较高且大致相同,则甲剖面最易出现在( )
A.① B.② C.③ D.④
2.野外调查时想要找到土壤剖面为乙剖面的地点,除地形因素外,还要优先考虑( )
A.蒸发蒸腾强弱 B.河流远近 C.植被覆盖高低 D.岩层厚薄
3.图5中①~⑤最适合种植水稻的地点土壤剖面为乙剖面,若要在该地点种植水稻,需要重点解决的问题是( )
A.土壤温度过高 B.有机质较欠缺
C.底层沙砾过多 D.土壤空气不足
本题需结合“等高线地形图的判读”相关知识进行分析。图解如下:
本题需利用答题模板“土壤的形成与影响因素”进行分析,据土壤剖面图乙知,乙剖面水分含量很高,透水性好,土壤水不易向下流失且处于饱和状态,铁元素不易流失,该地点位于⑤处河谷中。图解如下:
本题需结合“等高线地形图的判读”相关知识进行分析。图解如下:
1.C 2.B 3.D
我国某地南部山区生态环境脆弱,降雨是当地土壤水分的主要来源。土壤水分是限制当地植物生长发育的关键因素。其动态变化不同程度地影响着植被的组成、结构、形态和生理特征。下图示意该地区某年三种不同植被类型土壤含水率和降雨量的变化。据此完成下面小题。
1.该年8月土壤含水率最低的主要原因是( )
①降水最少 ②风力强劲 ③植物需水量大 ④蒸发蒸腾较强
A.①② B.②③ C.③④ D.①④
2.该地土壤含水率的季节变化说明( )
A.混交林生长需水量最小 B.山杏林涵养水源功能最强
C.沙棘林的生态效益最好 D.10月份三种植被最为茂
模板03 自然地理环境整体性原理的应用
技法 俄罗斯普托拉纳自然保护区地理环境特征及要素卷的关系
(2024北京卷,18)下图为俄罗斯普托拉纳自然保护区的局部地形图及景观照片。读图,回答下列问题。
(1)阐述在该地建立自然保护区的意义。
(2)从自然地理环境的角度,说明在该地开展科考活动的主要困难。
该地多年冻土层含丰富的有机质。有研究认为,气候变暖造成多年冻土层融化,进而加剧气候变暖。
推断多年冻土层融化加剧气候变暖的过程。
阐述在该地建立自然保护区的意义。答题方向:本题实质是考查生态保护与环境安全。答题要点:建立自然保护区的意义主要从调节服务功能,如维持水循环、净化水质、调节气候、降解污染、蓄洪防旱、防风固沙、固定二氧化碳等;
供给服务功能,如保护当地生物多样性;为科学研究和生态监测提供基地;为科普提供平台等方面分析。
等方面分析。
第(1)小问
明设问思模板
通过俄罗斯普托拉纳自然保护区的建立积极保护了该区域生态平衡,进而改善自然环境的调节服务功能,维持自然环境的稳定,为研究合理的生态平衡和对人类环境的保护提供了保障。自然保护区是天然的科学实验基地,为科研基地提供良好的生态监测环境。自然保护区具有明显的生态效益,保护了生态系统,维持了生物多样性,有助于维护国家生态安全;自然保护区是宣传教育的活的“天然博物馆”,可以向人们进行普及生物学知识和宣传保护生物多样性,对提高公众环保意识起到一定作用。
读材料析题意
解惑
在该地建立自然保护区有利于保护普托拉纳生态系统,保护当地生物多样性,为科学研究和生态监测提供基地,为科普提供平台。
从自然地理环境的角度,说明在该地开展科考活动的主要困难。答题方向:本题实质是考查自然地理环境整体性原理的应用。答题要点:区域自然地理环境特征主要从气候、水文、地形、地质、土壤等方面进行分析。
第(2)小问
明设问思模板
看图文找信息
由材料“俄罗斯普托拉纳自然保护区”并结合图示信息知,该地区位于中西伯利亚高原,纬度高,气温低;为亚寒带针叶林气候,气候比较恶劣。其次,根据图片海拔和地貌分析,该区域地势崎岖,交通不便。
在该地开展科考活动的主要困难有地处高纬度,气候严寒,需要克服低温影响;山高谷深,河湖众多,通行不便。
解惑
推断多年冻土层融化加剧气候变暖的过程。答题方向:本题实质是考查自然环境的整体性、冻土与全球变暖。答题要点:冻土消融释放甲烷与二氧化碳,加剧全球变暖;气候变暖,冻土消融,大量微生物复活,加速土壤有机质分解,释放二氧化碳和甲烷等温室气体。
,
第(3)小问
明设问思模板
从材料可知,该地多年冻土层含有丰富的有机质,冻土融化导政有机质中碳降解加速,从而释放大量温室气体,大气逆辐射效应凸显,大气保温作用增强,加剧了气候变暖的趋势。冻土融化也导致地表水下渗增多,沼泽因缺水而逐渐演变为草地和草场,其生态效益大打折扣,对气候的调节作用随之减弱,加剧了气候变暖。
读材料析题意
看图表找信息
该保护区有未受人类干扰的湖泊和河流,有400多 种植物、34种哺乳动物、140种乌类和125种鱼类。
气候变暖造成多年冻土层融化,气温升高,土壤中的微生物活动增强,加速土壤有机质分解;冻土层融化,释放二氧化碳和甲烷等温室气体进入大气,增强温室效应。
解惑
(1)保护普托拉纳生态系统;保护当地生物多样性;为科学研究和生态监测提供基地;为科普提供平台。
(2)地处高纬度,气候严寒,需要克服低温影响;山高谷深,河湖众多,通行不便。
(3)土壤中的微生物活动增强,加速土壤有机质分解;释放二氧化碳和甲烷等温室气体进入大气,增强温室效应。
阅读图文材料,完成下列要求。
瓜达尔基维尔河全长657千米,是西班牙的第五长河,注入加的斯湾。该河附近谷地农牧业较发达,盛产谷物、葡萄、油橄榄、羊毛等。瓜达尔基维尔河河口地区自新近纪晚期以来受气候变化影响,海平面波动,由下到上依次形成了河流沉积物层、海洋生物碎屑层、沙丘砂沉积层、河流沉积物层的不同类型沉积层。现在河口地区还发育了高大的沙丘,沙丘成为了当地著名景观。下图为瓜达尔基维尔河水系示意图。
(1)瓜达尔基维尔河的支流上建有多座水库,以保证该河附近谷地农牧业生产,根据材料推测水库的主要功能及原因。
(2)简述自新近纪晚期以来该河口地区附近海平面的变化情况。
(3)分析河口地区高大沙丘的移动方向。
(4)有人认为水库修建不利于沙丘发育。你是否赞同该观点,并说明理由。
模板04 垂直地域分异规律和地方性分异规律
技法 地形和水分条件对区域植被分异的影响
(2023全国甲10-11)下图为某区域的典型剖面示意图,该区域的山坡受流水侵蚀,谷地持续接受沉积。山坡多生长森林,谷地中草甸广泛发育,据此完成下面小题。
1.导致山坡与谷地植被分异的主要因素是( )
A.气温 B.降水 C.土壤温度 D.土壤水分
2.如果地质构造稳定、气候无明显变化,谷地植被变化趋势为( )
A.与地带性植被差异缩小,草甸比例上升B.与地带性植被差异缩小,草甸比例下降
C.与地带性植被差异扩大,草甸比例上升D.与地带性植被差异扩大,草甸比例下降
本题需结合“地方性分异规律”相关知识进行分析,分析地形和水分条件对区域植被分异的影响。图解如下:
2.本题需利用答题模板“地方性分异规律”进行分析。由材料“该区域的山坡受流水侵蚀,谷地持续接受沉积”可知,如果地质构造稳定、气候无明显变化,谷地地区沉积物不断增厚,地势抬升,地下水水位将会不断下降,土壤水分减少,谷地植被与当地地带性植被差异将会不断缩小,非地带性植被草甸比例下降,B正确,排除ACD。故选B。
【规范答题】
1.D 2.B
大阿尔贝尔山位于德国南部,左图是该山某坡日平均最低气温垂直分布情况,右图是该山坡山麓—半山腰—山顶不同植物新梢长到4厘米时的日期。调查显示,欧洲越桔与山毛榉的新梢生长速度一致。据完成下面小题。
1.形成右图中物候垂直分布特点的主要影响因素是( )
A.海拔高度B.降水分布C.局地环流D.大气环流
2.右图显示,大阿尔贝尔山的山毛榉( )
A.新梢比越桔更耐寒B.海拔越高发芽越晚
C.发芽普遍晚于越桔D.5月22日开始发芽
3.栽培喜温、惧寒水果的最佳地段是该山地的( )
A.山顶B.半山腰C.山麓D.洼地
模板05 雪线和林线、植被演替
技法 植被与环境的相互关系
(2024黑吉辽,8-9)河谷演化过程中,受坡度、地下水位、地表组成物质等因素的影响,植被会发生地方性分异,各地貌位置的植被处于向地带性植被(与气候相适应的稳定性植被)演替的不同阶段。下图示意暖温带湿润季风气候区某河谷地貌形态。据此完成下面小题。
山顶
河漫滩
冲积扇
1.图中现存植被最接近地带性植被的地貌位置是( )
A.甲 B.乙 C.丙 D.丁
2.如果流域整体构造抬升,最早演替为地带性植被的是( )
A.河漫滩草甸 B.洪积扇灌丛 C.沟谷沼泽林 D.分水岭疏林
本题需结合“植被演替的影响因素”相关知识进行分析,结合图示信息进行分析。图解如下:
2.本题需利用答题模板“植被演替的影响因素”进行分析,植被群落演替规律的影响因素主要从气候、土壤、动物、灾害、人为因素、内因动态演替等因素分析,气候的干湿度变化是主要的演替动力。图解如下:
1.D 2.A
林分是指森林内部的结构特征。三峡库区的马尾松林是该地重要的防护林之一,为20世纪70年代的人工林。后来科研人员对该地马尾松林的林分进行调查,发现该地林分结构稳定,树木为天然更新,马尾松是上林层中的优势树种,本土阔叶树种是下林层中的优势树种,不同林层优势树种存在差异。下表示意某要地部分调查数据。据此完成下面小题。
注:胸径在我国是指乔木主干离地表1.3米高处的直径。
1.导致该样地不同林层树木平均胸径差异的主要因素是( )
A.温度B.热量C.降水D.光照
2.该样地不同林层树种数量和优势树种存在差异,这表明该样地( )
①中林层优势树种较明显②下林层没有马尾松③下林层种间竞争压力大④自然生态环境良好
A.①②B.③④C.②③D.①④
3.推测未来该样地上林层的马尾松可能自然演替为( )
A.针叶林B.针阔混交林C.灌木林D.落叶阔叶林
模板06 垂直带谱图的判读
技法 我国某山地垂直带谱及云杉林亚带的植被垂直分层示意图的判读
(2023江苏卷,5-7)下图为“我国某山地垂直带谱及云杉林亚带的植被垂直分层示意图”。据此完成下面小题。
1.图中不同坡向山地草原带分布高度存在差异,主要是由水分决定的,其推断依据是( )
A.山地坡度 B.上部林带 C.山体海拔 D.基带类型
2.该山地高山灌丛草甸带坡向差异不明显,原因是山体顶部( )
A.面积小 B.降水多 C.风力大 D.气温低
3.该山地Ⅲ2、Ⅲ3、Ⅲ4中的植被垂直分层结构不同,其主要影响因子是( )
A.水分 B.土壤 C.温度 D.光照
本题需结合“垂直带谱图的判读”相关知识进行分析。图解如下:
2.本题需根据影响山地垂直带谱的因素进行分析。图解如下:
3.本题需利用答题模板“垂直带谱图的判读”进行分析。分析思路如下如下:根据图示信息可知,Ⅲ2、Ⅲ3、Ⅲ4均为云杉林亚带,植被垂直分层结构不同,主要原因是乔木层密度不同导致的林下光照条件不同,光照条件越好的Ⅲ4垂直分层结构越明显,光照条件最差的Ⅲ3垂直分层结构最差,影响其垂直结构不同的主要因素是光照,D正确;水分不是影响植被垂直分层结构的主要因素,A错误;Ⅲ2、Ⅲ3、Ⅲ4土壤差异较小,B错误;温度条件是影响林线的主要因素,但不是影响植被垂直分层结构的主要因素,C错误。故选D。
1.B 2.A 3.D
南迦巴瓦峰(简称南峰)海拔7782米,地处喜马拉雅山脉东端雅鲁藏布江大拐弯内侧;托木尔峰(简称托峰)海拔7435米,位于天山山脉的西端,两山都发育有比较完整的垂直自然带谱。如图为“南迦巴瓦峰与托木尔峰垂直自然带谱示意图”。据此完成下面小题。
1.甲、乙自然带分别是( )
A.热带季雨林带 温带草原带 B.热带雨林带 荒漠带
C.热带雨林带 温带草甸带 D.热带季雨林带 温带荒漠带
2.山地寒温带针叶林带在南峰的高度高于托峰,主要影响因素是( )
A.纬度 B.相对高度 C.大气环流 D.海拔
3.与托峰相比,南峰雪线分布特点形成的主导因素是( )
①山体海拔 ②纬度位置 ③水汽来源方向 ④山体坡度
A.①② B.①④ C.②③ D.③④
地处毛乌素沙地东南缘的榆溪河流域,属于半干旱大陆性季风气候区,多年降水平均值约为403mm,蒸发强烈,年均蒸发量介于1606~3240m加之间,地表土壤以风沙土为主。在干旱区,地下水除作为人类最广泛使用的水源外,也是影响植被群落组成、生长和空间布局的关键因素。下图为物种结构组合及优势植被随地下水埋深变化图。完成下面小题。
1.受地下水影响,该地植被群落空间分布特征是( )
A.呈斑块、条带状B.多呈棋盘式分布
C.多沿洪积扇分布D.呈同心圆式分布
2.滩地1处植被盖度较低的主要原因是( )
A.风沙土保水差B.海拔低,气温高C.浅层土盐碱化D.地势低,水分足
新疆的自然环境比较复杂,远离海洋,有独特的地理环境和干旱的大陆性气候特征,为地衣类群的生长提供了丰富的生存环境。地衣作为新疆地区的重要地被类群,对改善新疆干旱及半干旱生态环境和天然草场环境发挥重要作用。地衣类生物组织结构简单,其体内水分与环境水分同步变化,在环境变得高温干燥时,全株风干休眠。下图为新疆某区域气温、地衣含水量、地衣叶状体温度和地衣气体代谢(光合与呼吸)日变化示意图。据此完成下面小题。
3.露水是地衣类生物的主要水源,推测此区域地衣类生物生长最旺盛的季节是( )
A.春季B.夏季C.秋季D.冬季
4.①、②、③、④代表的曲线依次是( )
A.地衣含水量、地衣气体代谢、地衣叶状体温度、气温
B.地衣气体代谢、地衣含水量、气温、地衣叶状体温度
C.地衣含水量、地衣气体代谢、气温、地衣叶状体温度
D.地衣气体代谢、地衣含水量、地衣叶状体温度、气温
5.当地时间12时前后,地衣类生物( )
A.无光合作用,有呼吸作用B.有光合作用,无呼吸作用
C.呼吸作用和光合作用代谢量相同D.呼吸作用和光合作用停止
下图所示剖面位于青藏高原上的黄河谷地,该剖面较好地记录了环境演化信息,其中古土壤的成土物质来自于黄土风化。据此完成下面小题。
6.判断古土壤的成土物质来自于黄土风化,依据是与下伏黄土( )
A.粒径大小相同B.有机质含量一致C.疏松程度相同D.矿物质成分一致
7.距今约10-1.35千年,该地区气候变化总体趋势是( )
A.冷干—温湿—冷干B.温湿一冷干—温湿
C.冷干—温湿—温湿D.温湿一冷干一冷干
贡嘎山位于四川省康定市以南,是大雪山的主峰,被誉为“蜀山之王”。下图示意贡嘎山地理位置及东、西坡山地垂直自然带分布。据此完成下面小题。
8.图中①④分别是( )
A.常绿阔叶林带、高山草甸带B.落叶阔叶林带、高山草甸带
C.常绿阔叶林带、高山草原带D.落叶阔叶林带、高山草原带
9.与乙坡相比,甲坡( )
A.为东坡,降水更丰富B.为东坡,热量更充足
C.为西坡,降水更丰富D.为西坡,热量更充足
10.贡嘎山东、西两坡自然带差异的主要影响因素是( )
A.热量B.水分C.经度D.土壤
如图为我国某山脉主要山峰海拔6km以下自然带的垂直分布示意图。据此完成下面小题。
11.该山峰最可能位于( )
A.太行山脉B.天山山脉C.喜马拉雅山脉D.昆仑山脉
12.自然带A应为( )
A.山地常绿硬叶林带B.高寒草甸带
C.山地针阔混交林带D.山地灌丛带
13.导致该山峰雪线高度南北坡产生差异的主导因素是( )
A.光照B.热量C.坡度D.降水
植物群落的演替与土壤养分关系密切,野火对植被和冻土的影响很大,林火过后植被恢复期对土壤改良明显。下图为我国北方某区域在稳定气候下经历野火后的地表和多年冻土变化轨迹图。据此完成下面小题。
14.林火过后近期内地表植被极少的直接原因是( )
A.地温低B.积雪厚C.土层薄D.光照强
15.推测该地的地带性植被最可能是( )
A.禾草B.灌木C.常绿林D.针叶林
16.林火后土壤有机层的恢复主要源于( )
A.冻土层的冻融作用B.植被演替过程
C.该地基岩层矿物质D.林火燃烧余烬
秦巴山区地处我国典型的地理—生态过渡地带。如图为“秦巴山区部分山地南、北坡垂直带谱示意图”。完成下面小题。
17.太白山灌丛草甸带坡向差异不明显,原因是山体顶部( )
A.高程基本相同B.环境条件差异小C.坡度差异较小D.坡面相互影响小
18.影响太白山和光雾山山地垂直自然带谱差异的主要因素是( )
①海陆位置②纬度位置③海拔高度④大气环流
A.①④B.③④C.②③D.①②
19.造成常绿阔叶林带在神农架南坡与光雾山南坡带幅差异的主导因素是( )
A.基面高度B.降水C.热量D.光照
我国某山体连绵高大,呈西北-东南走向,山体东、西两侧为深切河谷,该山地拥有非常丰富的植被类型,下图示意该山体不同海拔高度的植被分布。据此完成下面小题。
20.该山体位于( )
A.云南B.新疆C.陕西D.浙江
21.导致河谷发育稀树灌丛的原因是( )
A.地势低平,降水较少B.冻土发育,排水不畅
C.焚风效应,谷地干热D.人为干扰,植被破坏
22.阅读图文材料,完成下列要求。
土壤有机质是指存在于土壤中通过微生物作用所形成的腐殖质、动植物残体和微生物体的合称,其中的碳元素即为土壤有机碳。黑河发源于青藏高原多年冻土区东北缘的祁连山,其上游年降水量约400mm,植被以森林、草原、草甸为主,其中高寒沼泽草甸、高寒草甸和高寒草原分布区的土壤有机碳储量丰富。科学家认为在全球气候变暖背景下,高寒区土壤有机碳储量的变化可能较大程度影响大气CO₂浓度,进而加速或减缓全球变暖进程。左图为黑河上游高寒沼泽草甸、高寒草甸和高寒草原3种典型植被的土壤有机碳密度分布示意图,右图为土壤有机碳的主要影响因素与形成和演变示意图。
(1)描述黑河上游3种典型植被的土壤有机碳密度的垂直分布特征。
(2)结合右图,分析黑河上游高寒植被区土壤有机碳储量丰富的主要原因。
(3)你认为在全球气候变暖背景下,高寒区土壤的有机碳储量将如何变化,请表明观点并简述理由。
23.阅读图文材料,回答下列问题。
近些年来,北极地区显著升温导致多年冻土快速退化。进而发育形成大量热融湖塘。随着热融湖塘的扩张和生长.最终热融湖塘与地表水系统或地下水系统相连发生排水事件而干涸,随后是冰冻土再冻结或植物定殖湖盆。热融湖塘的形成、扩张和消失,深刻地影响着全球碳循环。下图是热融湖塘不同发展阶段的甲烷(CH4)释放示意图。
(1)说明热融湖塘的形成、扩张和消失对北极地区碳排放的影响。
(2)从大气受热过程角度,说明热融湖塘增多与全球气温变化的关系。
24.阅读图文资料,完成下列要求。
秦巴山地位于中国的北亚热带和暖温带的过渡区,受地形起伏以及太阳辐射等因素的影响,同海拔处不同山区的气温差异显著,从而造成该区域气温水平变化较其他山地特殊。太白山是秦岭山脉的主峰,海拔3767.2m,南坡植被覆盖率明显高于北坡。下图示意秦巴山地107.8°E剖面线海拔1500m处年均气温变化。
(1)指出太白山在海拔1500m处与同海拔汉江谷地上空的气温高低状况,并分析其原因。
(2)气温直减率是指气温的垂直变化与高度的线性关系。气温直减率的大小与大气运动、水汽含量、潜热(如水由气态变为液态过程中释放的热量)等密切相关,分析夏季太白山北坡的气温直减率高于南坡的原因。
25.阅读材料,完成下列问题。
材料一 我国西南地区的巍峨高山峡谷间分布着大片的干热河谷,局部的高温低湿气候特征为热带农产品种植提供了独特的条件。攀枝花市因地制宜发展芒果等热带水果的种植,使其成为了乡村振兴的致富密码。又因良好的生态环境,攀枝花正着力打造“康养(健康、养生、养老)之都”。
材料二 图1为攀枝花市附近部分地理事物略图。图2为干热河谷垂直植被及农业土地利用类型示意图。
(1)从地形角度分析我国西南地区河谷干热的原因。
(2)从水热条件角度简析不同海拔农业土地利用的合理性。
(3)试分析攀枝花市大力发展芒果产业对乡村振兴的积极意义。
(4)请为攀枝花打造“康养之都”提出合理化建议。
模板
真题示例
常见设问/关键词
模板01 生物与地理环境的关系
2024湖南卷T12-14 美国西南部某河源小型谷地谷底品尼松生长演变过程
12.关于甲、乙两时期谷底品尼松的生长状态和影响其生长的外力作用,推断正确的是
13.在谷底冲沟附近,有部分品尼松树干下半部原有枝条消失,最可能是因为
14.在乙时期,谷坡的品尼松年轮增长距平值与谷底的相反,可能原因是谷坡
设问关键词:推测、推断、指出、简述、分析、说明
模板02 土壤的形成与影响因素
2024全国甲卷T9 青藏高原东缘黄河岸边土壤剖面
风沙与泥沼土互层中,与风沙层相比,泥沼土层沉积物
2024福建卷T14-15 福建省某调查区两种土壤剖面
14.假设图5中①~④地点土壤含水量较高且大致相同,则甲剖面最易出现在
15.野外调查时想要找到土壤剖面为乙剖面的地点,除地形因素外,还要优先考虑
模板03 自然环境整体性原理的应用
2024湖北卷T18 育空河流域径流过程变化主要途径
(1)说明全球变暖背景下育空河流域不同冻土层的变化特点。
(2)简述全球变暖背景下育空河径流量增加的途径。
(3)分析1980~2019年育空河径流量冬季增幅最大的原因。
考点关键词:演变、变化、过程、原因、可能是因为、主要因素、影响因子
模板04 垂直地域分异规律和地方性分异规律
2023全国甲卷T10-11 某区域典型剖面示意图
10.导致山坡与谷地植被分异的主要因素是
11.如果地质构造稳定、气候无明显变化,谷地植被变化趋势为
模板05 雪线和林线、植被演替
2024浙江1月卷T4 南美洲钦博拉索峰垂直带谱
植被上限上升后,该山地垂直带谱中
2024黑吉辽卷T9 暖温带湿润区某河谷植被演替
9.如果流域整体构造抬升,最早演替为地带性植被的是
模板06 垂直带谱图的判读
2023江苏卷T5-7 我国某山地垂直带谱及云杉林亚带的植被垂直分层示意图
5.图中不同坡向山地草原带分布高度存在差异,主要是由水分决定的,其推断依据是
6.该山地高山灌丛草甸带坡向差异不明显,原因是山体顶部
7.该山地Ⅲ2、Ⅲ3、Ⅲ4中的植被垂直分层结构不同,其主要影响因子是
命题预测/考情揭秘
近五年高考中考查自然地理环境的整体性和差异性相关知识的频度很高,选择题和综合题都有涉及,难度较大。考查地理环境各要素,如地形、气候、土壤、植被、人类活动等的关联性,考查区域自然地理环境特征及个要素的发展演变过程,考查对世界和中国区域地理水平地域分异规律、垂直地域分异规律和地方性分异规律的实践应用
技巧解读
复习备考时,要有意识整合自然地理环境的相关知识,调动大气、水、地形、土壤、生物等要素进行综合分析。从自然地理环境整体性原理的视角,审视某地植被特征、土壤、地貌形态演变及其产生的影响。其中植被、土壤与自然地理环境的关系是高考考查的热点内容。备考时还需特别关注重点区域,如东北长白山地区、西北新疆地区、西南地区、青藏地区和高纬度西伯利亚地区等地区的区域地理知识的积累
描述方向
答题角度
答题术语/要素
植被对环
境的影响
固碳释氧,净化空气
森林是生态系统中的生产者,能大量吸收二氧化碳,释放出氧气,且能吸收有害气体,释放负离子
涵养水源,保育土壤
森林对降水的截留、吸收和贮存,可以增加可用水量,净化水质,调节径流。植物根系可以减少土壤侵蚀,改善土壤结构
积累营养物质,保护生物多样性
森林在生长中积累了大量营养物质,为人类及其他生物提供了食物和栖息环境
防风固沙,减轻灾害
森林可以降低风速,减轻风沙、台风、霜冻等灾害
环境因素对植被形态或分布的影响
热量
水平分布:热带雨林→亚热带常绿林→温带落叶阔叶林→亚寒带针叶林→苔原
垂直分布:热带雨林→山地常绿阔叶林→山地落叶阔叶林→山地针叶林→山地草甸草原→山地荒漠等
水分
湿生植物:叶子硕大柔嫩,根系退化,茎内有孔,如莲藕、芦苇等
旱生植物:叶子退化为刺,根系发达,叶面有蜡质,茎粗大,如仙人掌等
光照
喜光植物:对光照需求量大,分布在阳光充足的地方,如树林上层的马尾松等
喜阴植物:对光照要求低,分布在阴暗处,如树林下部的冷杉、地衣、苔藓等
植被形态反映的环境特点
根系发达
可耐旱、耐贫瘠和抵抗强风
叶子
叶片厚,有蜡质层,反射阳光,减少蒸发,可抗旱;叶子细小,可减少蒸发、减少热量散失
茎
粗壮,储水量大;倾斜,说明当地风力大
分布特点
簇状匍匐在地面,植株低矮,可防强风、保暖、耐土壤贫瘠
花色鲜艳
可吸引动物为其传播花粉
生长速度
某一季节生长速度快可适应当地暖季短或雨季短的特点
陆生动物与地理环境的关系
生存空间
①面积大,地形复杂,气候差异显著,环境多样,适生空间大;②环境空间差别大,适生空间小;③长期与大陆分离,环境封闭,物种独特
气候
①纬度(海拔)低,水热充足,植物繁茂,食物充足;②纬度(海拔)高,植物生长缓慢,食物供应量少;③冬季(终年)寒冷漫长,生存条件恶劣
环境
①生存环境发生改变,食物来源减少,饮用水短缺,生存空间减小;②全球气候变化,草地退化,生存环境改变;③生态良好,环境污染少
天敌
①缺少×××,天敌少;②受到×××天敌威胁
人类活动
①人烟稀少,人类活动强度小,干扰少;②森林、草原减少,污染加剧,食物减少,栖息环境遭到破坏
水生动物(鱼类)与地理环境的关系
生存空间
①湖面(海面)广阔,生存空间大;②跨度大(流程长),水域环境多样,种类繁多;③河湖(海)相连,有利于×××洄游产卵
气候
①纬度低,水温高,生长速度快;②水温适宜,利于产卵、繁殖;③水域浅(纬度低),光照充足,光合作用强
水文
①盐度高(低),适宜咸水(淡水)鱼类生存;②纬度(海拔)高,水温低,适宜冷水性鱼类生长;③结冰期长,存活率低;④水质好
食物
①多条河流入海(湖)、寒暖流交汇(上升流、水温变化明显),底层海水上泛,营养盐类丰富,浮游生物大量繁殖;②水草丰美,其他鱼类为×××提供充足饵料
天敌
缺少天敌制约,繁殖速度快,种群密度大
人类活动
①水质下降,污染加重;②过度捕捞
描述方向
答题角度
答题术语/要素
成土因素对土壤的影响
成土母质
岩石的风化产物,包括本地风化物和外来风化物(经外力搬运、沉积),是土壤发育的物质基础,是植物矿物养分的最初来源,进而影响土壤质地和肥力
生物
为土壤提供有机质,是影响土壤发育的最基本也是最活跃的因素。
①植物:枯枝落叶、枯残根系,为土壤提供有机质来源,提高土壤肥力;
②动物:动物遗体可为土壤提供有机质来源,提高土壤肥力;动物搅动、搬运土壤等,可加速有机质分解,提高土壤透气性;
③微生物:分解动植物有机残体,促进腐殖质形成,形成土壤肥力
气候
直接影响土壤含水量、温度、微生物数量和种类。
①湿热、通风良好的环境,微生物活跃,有机质分解速度快,积累少;
②寒冷、干旱、冷湿、冰冻环境,有机质分解速度慢,利于积累;
③温度升高、降水增多,岩石风化作用增强,矿物养分增多,改变土壤质地,提高土壤肥力
地貌
①海拔:随海拔升高,气温降低、风力增大,影响土壤含水量和温度;
②坡向:阴/阳坡或迎风/背风坡,影响土壤温度、含水量,产生植被差异,进而影响土壤肥力;
③坡度:通过水流速度,影响物质迁移速度,进而影响土壤厚度和肥力。陡坡土层较薄,土壤较贫瘠;平地土壤较为深厚肥沃
时间
土壤发育的时间越长,土壤层越厚,土层分化越明显
人类活动
①合理的耕作经营,可形成耕作土壤。如“耕耘”可改变土壤的结构、保水性、通气性;“灌溉”可改变土壤的水分、温度状况;“收获”可改变土壤的养分循环状况;“施肥”可改变土壤的营养元素组成、数量和微生物活动;
②不合理利用,可使土壤退化(沙化、盐碱化、水土流失等)
土壤的性质及影响因素
土壤颜色
红色土壤是因为含有大量氧化铁,黑色土壤是腐殖质含量多;腐殖质含量越高,土壤肥力越高
土壤
含水量
①“收”:大气降水、地下水、灌溉用水。②“支”:蒸发、植物吸收和蒸腾、水分渗漏和径流(壤中流)。③“储”:最大储水量受土壤孔隙空间大小制约
土壤
透气性
受土壤孔隙空间和土壤含水量的共同影响。①土质疏松、土壤含水量小,土壤透气性好(但水分不足时,植物会凋萎);②土质黏重、土壤含水量大,土壤透气性差(水分充足易导致空气受到排挤,土壤温度下降,透气性减弱,土壤肥力下降)
土壤肥力
土壤肥力最终取决于水、肥、气、热的协调程度。①“收”:外力搬运输入;自身有机质、矿物质产出(岩石风化、生物分解);人类活动补充(施肥)等。②“支”:植物吸收;雨水淋溶、径流侵蚀;不合理的人类活动等
土壤
酸碱度
①母质:基性岩母质形成的土壤偏碱性;酸性岩母质形成的土壤偏酸性。②气候:湿润地区往往与酸性土壤的分布是一致的;干旱和少雨地区,淋溶弱,往往是中性或碱性土壤的分布区。③人类活动:增施生石灰可中和土壤酸性;酸雨导致土壤酸性增强等
土壤温度
①“收”:直接来源为太阳辐射。②“支”:地面辐射、蒸发。③“调”:土壤含水量增加导致土壤温度变化减小、人类活动(如覆盖黑膜可减少到达地面的太阳辐射,使土壤温度降低;覆盖透明膜可减少地面辐射的散失,提高土壤温度)
描述方向
答题角度
答题术语/要素
自然地理
环境要素
气候
影响因素:位置、地形、洋流等
①纬度位置主要影响气温。②海陆位置主要影响降水。③地形影响气温和降水。④洋流影响气温和降水
地貌
影响因素:气候、水文、植被等
①不同气候条件下形成不同的地貌类型。②河流、海洋、冰川对地貌造成影响。③植被覆盖率的高低也影响地貌
水文
影响因素:气候、地形、植被、土壤
①气候影响河流的水量、水位、结冰期、含沙量、汛期、水能等。②地形影响河流的含沙量、水能等。③植被影响河流的含沙量和水量变化。④土壤主要影响河流的含沙量等
植被
影响因素:位置、气候、地形、土壤等
不同的地理位置、气候、地形、土壤条件下,发育的植被不同
某一自然地理要素变化对其他要素甚至整个地理环境的影响
森林破坏
带来的影响
生物对地貌的影响主要表现在:一方面加剧岩石的风化过程,改变地貌形态;另一方面又具有保持水土、减少侵蚀的作用,保护了原始地表形态。当砍伐森林(植被)后,地表拦截大气降水(气候)的功能下降,下渗减少,地表水(水文)汇流速度加快,对土壤的侵蚀加强,极易造成水土流失(地貌),由此导致土壤贫瘠;植被破坏后,光合作用减弱,吸收二氧化碳减少,影响大气的成分,这样的连锁反应,最终导致整个自然地理环境的改变,即“牵一发而动全身”
自然地理环境整体性原理
气候、地貌、植被、水文、土壤等要素相互联系、相互制约、相互渗透
案例1:云贵高原的喀斯特地貌形成于湿热的气候环境中;西北内陆的风沙地貌形成于干旱的气候环境中
案例2:横断山区山高谷深,气温和降水的垂直差异大,形成“一山有四季,十里不同天”的气候
案例3:我国北方河流大多有结冰期,温带海洋性气候区河流水位季节变化小;在湖泊、水库周围,空气湿度大,昼夜温差小
案例4:赤道附近为雨林,动物耐热;亚寒带地区则为针叶林,动物耐寒;森林茂密的地方,周围的气候相对湿润;我国西北地区植被稀少,加剧干旱程度
案例5:东北地区气候冷湿,土壤有机质分解慢,形成肥沃的黑土;东南丘陵地区气候湿热,有机质分解快,形成贫瘠的红壤;冻土加剧气候的寒冷
案例6:刚果河的向心状水系与盆地地形有关;北欧高地上多湖泊,由冰川地貌积水形成;黄土高原的沟壑地表是流水侵蚀的结果;长江三角洲是流水堆积作用形成的
案例7:阴坡与阳坡植物不同,如马尾松分布在阳坡,冷杉分布在阴坡;骆驼刺生长在干旱的环境中;芦苇生长在水湿的环境中;水生生物通过生命活动,不断改变水的化学成分;南方低山丘陵的酸性红壤适合茶树的生长
地形的影响
地形影响
宏观气候
①形成独特的高山高原气候区,如青藏高原、天山山脉由于海拔高,形成了独特的高山高原气候区。
②导致非地带性气候区形成的原因之一,如位于赤道地区的东非高原本应该形成热带雨林气候,但是由于海拔较高,气温较低,气流对流运动减弱,从而形成了热带草原气候;马达加斯加岛东侧本应该是热带草原气候,但是由于来自海洋的东南信风受地形抬升多地形雨,加上沿海暖流增温增湿作用,最终形成了热带雨林气候。
③雨影效应,如南美洲巴塔哥尼亚高原干旱环境的形成。
④影响大气环流,如北美南北向的落基山脉阻挡了西风深入,而东西向的阿尔比斯山脉利于西风深入;北美中央大平原贯穿南北利于冷空气南下和暖空气北上,而中国东西向的阴山、秦岭、南岭等对冬季风的阻挡明显。
⑤在干旱地区山地易形成“雨极”(地形雨),如我国祁连山、天山降水多于周围地区,是西北地区的“雨极”。
地形影响
局部气候
①影响局部气温。海拔、坡向、地形类型→气温(高低、变化)
一般而言,海拔越高,气温越低。山体的阴坡和阳坡影响气温,一般而言,同一海拔,山体阳坡气温高于阴坡。山体迎风坡和背风坡影响气温,一般而言,同一海拔,迎风坡气温低于背风坡。背风坡空气下沉增温、空气干燥,易形成焚风效应。如冬季风的迎风坡,受冷空气影响大,气温低;冬季风背风坡,受冷空气影响小,气温高。
地处盆地、谷地,热量不易散失,气温高。
②影响局部降水(地形雨)。坡向、海拔→降水(多少、变化)
就同一山体而言,从山麓到山顶,降水先增加后递减,降水最多的地方在山腰;山体的迎风迎风坡降水远远大于背风坡。地形雨的形成对山体高度有一定的要求,一般要求相对高度高于500米。就同一地区不同山体而言,海拔高的山体降水量较多。
③影响光照、温差、风。坡向、海拔、山脉走向等→光、温差、风力
地势高,光照充足,紫外线强;地势高,气温日较差大、年较差小;
山脉与风向大致垂直,可降低风速;山脉与风向平行,对风速削弱作用较弱;山脉隘口可增加风速(狭管效应)。
地形对河流
的影响
①地形影响河流流向,如我国地势西高东低,大部分河流自西向东流。
②地形影响河流的流域面积和水系形状,如秦岭是长江流域和黄流流域的分界线,南岭是长江流域和黄河流域分界线;盆地多为向心状水系,平原多树枝状水系(羽毛状水系)。
③地形影响河流的流速,一般而言,山区河流流速较快,平原区河流流速较慢。
④地形影响河道剖面,一般而言,山区河流多呈“V”字型,平原区河流多呈“U”字型。
⑤地形影响河流的航运条件,一般而言,平原、盆地地形河流航运条件较好,山地、丘陵河流航运条件较差。
⑥地形影响河流的水能状况,一般而言,平原、盆地内部水能较贫乏,山地、丘陵、盆地、高原边缘处水能较丰富。
地形对土壤
的影响
①坡度:坡度大,地表疏松物质的迁移速度快,水土流失严重,很难发育成深厚和肥沃的土壤(土层厚度、土壤肥沃)。坡度小,地表疏松物质的侵蚀速率较慢,成土母质能在较稳定的气候、生物影响下,逐渐发育成深厚的土壤。
②坡向:阳坡温度状况较阴坡好,水分状况较阴坡差,发育的土壤也存在差别。
③海拔:影响土壤的垂直分异。
地形对植被
的影响
①坡向:影响植被类型:阳坡一般为喜阳植被,如马尾松;阴坡一般为喜阴植被,如冷杉。
影响植被分布的海拔:同一山体同一垂直带阳坡分布的海拔高于阴坡。
②地势起伏——垂直分异规律(立体农业)
描述方向
答题角度
答题术语/要素
垂直地域
分异规律
垂直带分布特点
地表景观随海拔发生有规律的更替,水热状况差异是基础。
►垂直带从山麓到山顶的变化规律,类似于由赤道到两极的变化规律。
►山麓的垂直带基本上与当地水平陆地自然地带相一致。
►山地垂直带的发育程度往往与该山体所在纬度和海拔有关,通常是纬度越低、山体海拔越高、相对高度越大,垂直带谱越复杂。
►同一垂直带:阳坡分布海拔高于阴坡;随纬度的增加,其分布的海拔降低,如下图所示:
垂直带谱
复杂程度
的影响因素
纬度
同一海拔和相对高度,纬度越低,自然带数量越多
海拔
同一纬度,山体海拔越高,自然带数量越多
相对高度
山地相对高度越大,自然带垂直带谱越复杂
珠穆朗玛峰南坡垂直带谱数量更多更复杂的原因
南坡纬度低,热量条件好;南坡为迎风坡,水分条件好;南坡山麓海拔低(或南坡相对高度大)
地方性分
异规律的
影响因素
海陆分布
北半球高纬度:苔原带和亚寒带针叶林带呈东西延伸、南北更替
南半球高纬度:无分布(原因是该区域绝大部分是海洋)
地形起伏
南美洲安第斯山脉南段:西侧温带森林;东侧干燥的巴塔哥尼亚高原
局部环流和洋流
信风带大陆西岸:海岸带形成沙漠(离岸风及沿岸寒流影响)
西欧:温带海洋性气候达60°N以北(北大西洋暖流影响)
局部水分变化
热带荒漠带和温带荒漠带内的绿洲
局部地热异常
苔原是冰岛的地带性植被,但在热泉附近分布着草甸
人为作用
沙漠边缘营造防护林、填湖造田、培育水稻等
描述方向
答题角度
答题术语/要素
雪线的
影响因素
温度(热量
或纬度)
雪线高度与气温呈正相关。即低纬雪线高,高纬雪线低;阳坡雪线高,阴坡雪线低;夏季雪线高,冬季雪线低
降水
雪线高度与降水量呈负相关。降水量越大,雪线越低;降水量越小,雪线越高。迎风坡雪线低,背风坡雪线高
坡度
坡度越大,积雪越易下滑,不利于积雪保存,雪线偏高;反之偏低
自然环境变迁、人类活动
全球变暖、臭氧层破坏,雪线上升;荒漠化导致气候变干,局部地区雪线有所上升;矿物能源燃烧产生的粉尘污染雪面,雪面吸收太阳辐射的能力增强,导致冰雪融化,雪线上升
气候、地貌因素的综合作用
喜马拉雅山南坡既是阳坡,又是迎风坡,但水分条件的影响超过了热量条件,因此雪线高度南坡比北坡低
林线的
影响因素
热量
纬度:通常纬度越低,获得的太阳辐射越多,热量越充足,林线分布越高;纬度越高,气温越低,林线分布越低
坡向:一般情况下,同一座山体的向阳坡热量充足,林线分布较高;背阴坡林线分布较低
海拔:同纬度山体相比,海拔越高,温度越低,林线分布越低
水分
纬度:受信风带或副热带高压带控制的中低纬度地区,降水少,林线分布较低
坡向:一般情况下,同一座山体的迎风坡降水丰富,林线分布较高;背风坡降水少,林线分布较低
海陆位置:同纬度山体相比较,沿海地区降水丰富,林线分布较高;内陆地区降水较少,林线分布较低
土壤
土壤发育程度差、土层薄,林线分布海拔低
风力
风力强劲,林线低
植被演替
影响因素
①内部因素,也是根本原因。如种内竞争、种间竞争;②外部因素,也是引发群落演替的重要条件。比如洪水、洪水、干旱、火山喷发、火灾、建造水库、过度砍伐森林等。
一般规律
裸岩植被演替:裸岩阶段-地衣阶段-苔藓阶段-草本植物阶段-灌木阶段-森林阶段
随着土壤水分减少,植被会越来越稀疏,植被类型的演替顺序一般是乔木、灌木、草本、荒漠;但是土壤水分过多会发育草甸。随着热量减少,植被类型的演替顺序一般是常绿林、落叶林、针叶林、苔原、冰原。
弃耕农田上的次生演替
农田废弃后,很快生长一年生草本,在一年生草本的覆盖下,土壤条件得到改善,多年生草本逐渐增多。土壤表层有机物增多,土壤保水性增强,灌木接踵而至,成为灌木丛。再过一段时间,乔木开始生长,乔木占据更多的空间和资源,灌木逐渐减少,演替为森林
林层
平均胸径/cm
平均树高/m
树种数量/种
上林层
24.48
16.50
8
中林层
14.42
11.66
13
下林层
7.34
7.34
18
描述方向
答题角度/答题术语/要素
通过垂直带谱的基带名称确定所在的温度带
所谓基带,即高山山麓的垂直带,因位于垂直带的最底层而得名,如果最底层垂直带是常绿阔叶林带,说明该山地位于亚热带地区
通过垂直带谱的数量判断纬度的高低
通常情况下,带谱数量越多,山地所在的纬度位置越低,反之则越高。带谱的复杂程度受山体所在纬度、山体海拔和相对高度影响,纬度越低、海拔越高、相对高度越大的山体,垂直带谱越复杂
通过同类垂直带的分布高度判断纬度高低
同类垂直带在低纬的山地分布海拔较高,在高纬的山地分布海拔较低
利用垂直带
判断南北半球
通过垂直带的数量,判断阳坡和阴坡,进而判断南北半球。北半球的山体,南坡获得的光热多于北坡,南坡垂直带的数目多于北坡(不考虑水分条件),或基带垂直带的高度高于北坡;南半球则反之
根据雪线的高
低判断迎风坡
和背风坡
雪线高的为背风坡,雪线低的为迎风坡。(山地迎风坡降水丰富,冰雪量大,因此雪线低;山地背风坡降水少,冰雪量小,因此雪线高。)
根据不同山坡
垂直带分布海
拔的不同,判
断山坡坡向
东西走向的山——垂直带分布海拔高的为阳坡,垂直带分布海拔低的为阴坡。(如喜马拉雅山)
南北走向的山(温带地区)——垂直带分布海拔高的为背风坡,垂直带分布海拔低的为迎风坡(如太行山:迎风坡降水多,但气温稍低,在背风坡相同的海拔处,其降水量比迎风坡少,但气温偏高。因此背风坡同迎风坡降水量和气温大体相同的地方,其海拔要高于迎风坡,故背风坡的垂直带分布海拔要比迎风坡的高)。
相关学案
这是一份专题03 地表形态的变化(答题模板)-2025年高考地理答题技巧与模板构建讲义,文件包含专题03地表形态的变化答题模板-2025年高考地理答题技巧与模板构建原卷版docx、专题03地表形态的变化答题模板-2025年高考地理答题技巧与模板构建解析版docx等2份学案配套教学资源,其中学案共64页, 欢迎下载使用。
这是一份专题02 地球上的水(答题模板)-2025年高考地理答题技巧与模板构建讲义,文件包含专题02地球上的水答题模板-2025年高考地理答题技巧与模板构建原卷版docx、专题02地球上的水答题模板-2025年高考地理答题技巧与模板构建解析版docx等2份学案配套教学资源,其中学案共63页, 欢迎下载使用。
这是一份专题01 地球上的大气(答题模板)-2025年高考地理答题技巧与模板构建讲义,文件包含专题01地球上的大气答题模板-2025年高考地理答题技巧与模板构建原卷版docx、专题01地球上的大气答题模板-2025年高考地理答题技巧与模板构建解析版docx等2份学案配套教学资源,其中学案共78页, 欢迎下载使用。

