高中地理高考复习简答题常见设问思路点拨(一)(共6种题型答题模板)
展开二、常见题型答题模板
1.人类面临的主要环境问题
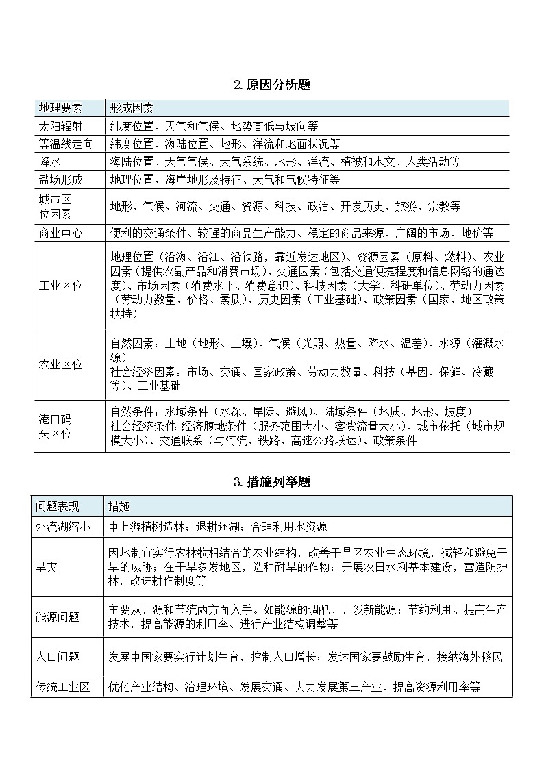
2.原因分析题
3.措施列举题
4.区位评价题
5.影响阐述题
6.特征描述题
1.自然地理特征:地形、土壤、气候、河流、湖泊、自然带、自然资源。
2.地形特征:地形类型(高原、山地、平原、丘陵、盆地、山谷或河谷、冲积扇、三角洲),地势特点即地势[海拔、地形倾斜方向、走势、地势起伏状况、区域极值(地势最高值、最低值)]。地形区的分布特征。典型地貌分布以及海岸线特征。
3.地表环境特征:气候(湿、热、冷、干)、植被状况、土地类型(荒漠、草地、林地、耕地)、河流发育程度等。
4.气候特征:气温、降水、光照、日较差、年较差、降水与热量的组合。
5.水文特征:年径流总量、汛期、径流的季节变化与年际变化、含沙量、结冰期、凌汛等。
6.水系特征:发源地、流向与注入海洋,长度与流域面积,支流多少及河网形状,上、中、下游的划分,流经省区、地形区等。
7.聚落分布特点:先总体表明分布的均匀性,在从空间分布、是否沿河流、交通线分布、分布地形差异等角度分析。
8.农业生产特征:主要从农业地域类型、农作物种类和单位面积产量、农业各部门结构(所占比重)、农业机械化水平、农业生产经营方式和专门化水平等方面概括。
9.工业生产特征:地域分布、发达程度、主要部门及结构、技术水平。
10.等值线特征:等值线数值高低、延伸方向、递变方向、弯曲趋势、疏密变化等。
描述
详细描写;先总体大概描述、后具体细化描写;不必解释原因和理由
简述
概要描写;从各个具体要素大概描述;不必细化描写;不必解释原因和理由
说出
相当于“罗列”要素;各要点之间是并列关系;不必解释原因和理由
评价
“有利+不利”;语言格式:有利:①②③..。不利:①②③..
分析
“有利及其原因+不利及其原因”;
语言格式:有利:①因为..所以(导致)..②..。不利:①因为..所以(导致)..②..
比较
两个地理事物都要回答。语言格式:因为A..,以A比B...
意义
正面意义+负面意义;本地区(事物)意义+其它地区(事物)意义
影响
正面影响+负面影响;本地区(事物)影响+其它地区(事物)影响;现在的影响+将来的可能影响;自然环境影响+社会经济影响+生态环境影响
措施
工程措施(技术措施)+生物措施+管理措施;当地措施+合作措施
判断
理由+结论。语言格式:正确(合理)或错误(不合理)、因为..所以..
变化
体现“提高、上升、增加、下降、先降后升、先升后降”思路
环境问题
具体表现
直接原因
典型事例
资源短缺
淡水、土地、矿产与能源的短缺
人类对资源的过度获取
华北平原缺水严重
生态破坏
水土流失、土地荒漠化、土地盐碱化
自然植被遭破坏
黄土高原水土流失
生物多样性减少
生存环境遭到破坏,过度捕猎
藏羚羊等数量减少
环境污染问题
大气污染、水污染、土壤污染
工业“三废”、使用农药
伦敦的光化学烟雾
固体废弃物
生产和生活中的大量垃圾堆放
城市垃圾
噪声污染
交通、工厂
汽车鸣笛
放射性污染
放射性物质的泄漏
核电站泄漏
海洋污染
污染物排入海洋
海上石油泄漏等
城市问题
大量农村过剩劳动力进入城市,失业率高;社会治安问题严重;贫民区集中,社会矛盾严重;交通拥挤、住房紧张等
传统工业区面临的问题
资源衰竭、设备老化、技术落后、产业结构单一、环境污染等
地理要素
形成因素
太阳辐射
纬度位置、天气和气候、地势高低与坡向等
等温线走向
纬度位置、海陆位置、地形、洋流和地面状况等
降水
海陆位置、天气气候、天气系统、地形、洋流、植被和水文、人类活动等
盐场形成
地理位置、海岸地形及特征、天气和气候特征等
城市区
位因素
地形、气候、河流、交通、资源、科技、政治、开发历史、旅游、宗教等
商业中心
便利的交通条件、较强的商品生产能力、稳定的商品来源、广阔的市场、地价等
工业区位
地理位置(沿海、沿江、沿铁路,靠近发达地区)、资源因素(原料、燃料)、农业因素(提供农副产品和消费市场)、交通因素(包括交通便捷程度和信息网络的通达度)、市场因素(消费水平、消费意识)、科技因素(大学、科研单位)、劳动力因素(劳动力数量、价格、素质)、历史因素(工业基础)、政策因素(国家、地区政策扶持)
农业区位
自然因素:土地(地形、土壤)、气候(光照、热量、降水、温差)、水源(灌溉水源)
社会经济因素:市场、交通、国家政策、劳动力数量、科技(基因、保鲜、冷藏等)、工业基础
港口码
头区位
自然条件:水域条件(水深、岸陡、避风)、陆域条件(地质、地形、坡度)
社会经济条件:经济腹地条件(服务范围大小、客货流量大小)、城市依托(城市规模大小)、交通联系(与河流、铁路、高速公路联运)、政策条件
问题表现
措施
外流湖缩小
中上游植树造林;退耕还湖;合理利用水资源
旱灾
因地制宜实行农林牧相结合的农业结构,改善干旱区农业生态环境,减轻和避免干旱的威胁;在干旱多发地区,选种耐旱的作物;开展农田水利基本建设,营造防护林,改进耕作制度等
能源问题
主要从开源和节流两方面入手。如能源的调配、开发新能源;节约利用、提高生产技术,提高能源的利用率、进行产业结构调整等
人口问题
发展中国家要实行计划生育,控制人口增长;发达国家要鼓励生育,接纳海外移民
传统工业区
优化产业结构、治理环境、发展交通、大力发展第三产业、提高资源利用率等
水资源
建立水源地保护区,保护水源地植被,提高水资源利用率、实行梯级收费、节约用水、循环用水等
农业
气候(光、热、水)、地形、水文、土壤、交通、市场、政策、科技、劳动力、工业基础
工业
原料、能源、土地、水源、市场、交通、技术、劳动力、农业基础、国家政策、国防安全、个人行为、工业惯性、环境因素
交通
地形地质、水文气候、合理布局、发展经济、地方需要、巩固国防、民族团结等
城市
气候、地形、河流、自然资源、交通、农业基础、政治中心、科技、旅游等
地理要素
思维方向
水利工程(水库)利弊评价
有利影响
防洪、发电、航运、灌溉和旅游等方面的综合经济效益的大小,调节库区气候和缓解生态环境压力等生态效益
不利影响
上游地区(库区)蓄水会淹没生产、生活设施以及文物古迹等,对库区原有生态环境和疾病的影响等;对下游及河口三角洲地区土壤肥力、海岸侵蚀状况、河口三角洲面积、生态破坏和渔业资源的影响等
人口迁移的影响
迁出地
加强与外界在经济、文化、科技等方面的交流;有利于缓解当地的人地矛盾;有利于增加收入,促进社会经济发展
迁入地
获取足够的劳动力;有利于当地资源的开发;给当地资源和环境造成压力
城市化的影响
正面影响
对人口合理流动、农村经济发展、产业结构调整、工业生产效率、科技文化发展、乡村生产生活方式与对外开放程度、城市与乡村交流及缩小城乡发展差距等方面的影响
负面影响
城市环境质量下降、地面下沉和环境污染等,住房紧张、交通拥挤、就业困难、社会秩序混乱等
产业转移的影响
转出地
产业升级、环境污染减轻、就业机会减少
转入地
经济发展、就业机会增加、环境污染
资源调配的影响
调入地
促进经济发展、缓解资源紧缺、缓解环境污染
调出地
资源优势转化为经济优势、经济发展、就业机会增加、环境破坏
交通建设的影响
有利
完善了当地的交通网络,使交通便利通达;加强地区交流和联系,促进当地和沿线的经济发展;有利于当地资源外运,资源优势转化为经济优势,所需产品运入;巩固国防、民族团结,扶贫等
不利
破坏生态环境、占用耕地
城市化对农业生产的影响
有利
促进农业结构调整
不利
耕地资源减少,污染耕地等
新高考地理一轮复习精品学案第7讲 常见地貌(含解析): 这是一份新高考地理一轮复习精品学案第7讲 常见地貌(含解析),共31页。学案主要包含了常见地貌类型,地貌的观察等内容,欢迎下载使用。
高中地理人教版 (2019)必修 第一册第一节 常见地貌类型学案: 这是一份高中地理人教版 (2019)必修 第一册第一节 常见地貌类型学案,共10页。学案主要包含了学习导航,知识导学,重点导析,探究活动,知识归纳,方法点拨,知识拓展,地理阅读等内容,欢迎下载使用。
新高中地理高考第2章 第3讲 常见天气系统 学案: 这是一份新高中地理高考第2章 第3讲 常见天气系统 学案,共7页。学案主要包含了教学目标,教学重难点,教学方法,教学过程等内容,欢迎下载使用。

