所属成套资源:备战2025高考地理答题模板专项训练(全国通用)
专题07 开放探究类题型答题模板-备战2025高考地理答题模板专项训练(全国通用)
展开
这是一份专题07 开放探究类题型答题模板-备战2025高考地理答题模板专项训练(全国通用),文件包含专题07开放探究类题型答题模板-备战2025高考地理答题模板专项训练全国通用解析版docx、专题07开放探究类题型答题模板-备战2025高考地理答题模板专项训练全国通用练习版docx等2份试卷配套教学资源,其中试卷共14页, 欢迎下载使用。
(1)认真审题,获取充足的地理信息,有针对性地解答。
(2)使用地理术语解答,答案要简洁,答案要点尽可能多写。
(3)要条理清楚,将自己最肯定的答案写在前面,答案要点最好采用数字序号排列。
(4)观点要明确,不能似是而非,如选择了赞成观点,描述理由时,就不能出现不赞成的理由。
位于瑞典和丹麦两国交界处的厄勒海峡地区拥有多所著名大学,当地政府通过多种方式支持产学研合作项目,促进了生命科学、生物技术、医疗技术和医药技术等产业的集聚发展。目前,该地区已成为欧洲著名的“医药谷”。2000年,厄勒海峡跨海大桥建成通车。图为厄勒海峡地区及周边区域图。
有人认为,与现在的位置相比,厄勒海峡跨海大桥修建在A处更合理。你是否赞成?简述理由。
1. 阅读图文资料,完成下列要求。
桑蚕的适养温度为20~30℃,生长周期约1个月。桑蚕的饲养需要投入的劳动量较大。我国桑树分布广泛,是世界重要的桑蚕丝生产及其产品出口国,太湖平原、四川盆地和珠江三角洲是我国传统的桑蚕丝主产区。自20世纪末,我国桑蚕养殖业开始了空间转移。图示意我国2000年与2007年桑蚕茧产量(产量大于0.1吨)的省区分布。
有人建议贵州向广西学习,大力发展桑蚕业。你是否赞成?简述理由。
2. 阅读图文材料,完成下列要求。
乌裕尔河原为嫩江的支流。受嫩江西移、泥沙沉积等影响,乌裕尔河下游排水受阻,成为内流河。河水泛滥,最终形成面积相对稳定的扎龙湿地。扎龙湿地面积广大,积水较浅。
有人建议,通过工程措施恢复乌裕尔河为外流河。你是否同意,并说明理由。
3.阅读材料,完成问题。
四川绵(竹)茂(县)公路属于汶川地震灾后恢复重建项目,于2009年9月9日正式动工,2022年12月27日建成通车。公路起于绵竹市汉旺镇,沿绵远河上行,与茂北公路相接,全长56公里。沿线穿越龙门山4条断裂带,岩石破碎,暴雨多发,地质灾害频繁,河道演变剧烈,水文条件复杂,给项目选线、设计和施工建设带来严重影响。图左示意绵茂公路位置,图右示意绵茂公路局部景观。
该工程攻克了一系列世界级难题,创造了又一个中国奇迹,被新华社评为2021年度“大国工程”。假设你是评委,请你给出推荐理由。
4.阅读图文材料,完成下列要求。
厦门岛位于厦门市中心城区,用地紧张。观音山沙滩位于该岛的东部。为了防止海岸线后退,保护沿岸红土台地,当地修建了人工堤岸。后来发现,修建人工堤岸后,沙滩逐渐演变为砾石滩。2006~2007年,当地对沙滩进行了修复,砾石滩重新变为长约1.5千米的优质沙滩,休闲娱乐的“黄金海岸”。下图为观音山沙滩部分人工堤岸示意图。
沙滩修复后,有人建议在红土台地上规划建设商务区。你是否赞同该观点?请表明态度,并说出两条理由。
5.阅读图文材料,完成下列要求。
河南省北部某村地下水丰富且埋藏较浅,土壤中水分过多,影响农业生产。在古代,当地百姓独创出“合瓦地”。人们在“合瓦地”上种植品质上乘的早熟特色产品———济渎红蒜。红蒜一般在10月初播种,次年5月中下旬收获。近几十年来,由于“合瓦地”年久失修、暗渠逐渐干涸,红蒜品质下降,部分蒜农拆除“合瓦地”改种粮食作物。下图示意“合瓦地”建造过程与结构。
你是否赞同当地部分蒜农拆除“合瓦地”改种粮食作物的行为?请表明态度并说出两点理由。
命题特点
失分常见原因
考查方式
该类试题就某一地理问题,通过提供图文信息,提出几种观点或方案,让学生选择其一并说明理由。它改变了地理非选择题的常规命题形式,重视对地理问题的深层次探究,考查考生对地理学科知识本质的理解能力,对生存环境的认识能力及对人类各种行为的评价和反思能力。
1. 观点不明确,似是而非。
2. 机械利用答题模板,答案不贴题。
3. 地理术语运用不恰当,回答缺少条理性。
设问形式
常见设问形式有“你是否赞同此建议?请表明态度并说明理由”“你是否同意?并说明理由”等。
难度分值
难度稍难,分值一般为 6~8 分。
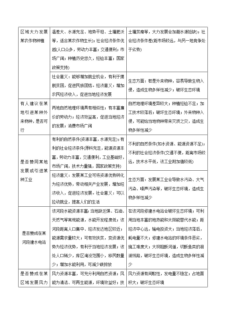
问题
赞同理由
反对理由
是否赞成在某区域大力发展某农作物种植
自然条件好(如雨热同期、光照充足、昼夜温差大、水源充足、地势平坦、土壤肥沃等,适合某农作物生长);社会经济条件优越(人口众多,劳动力丰富;交通便利;市场广阔;种植历史悠久,经验丰富;国家政策支持)
当地自然条件不利(如气候干旱、水源短缺、土壤贫瘠等,大力发展会加剧水源短缺);社会经济条件差(距市场较远,与另一地竞争处于劣势)
社会意义:能够增加就业机会,有利于摆脱贫困,促进民族团结。经济意义:增加农民经济收入,促进当地经济发展
生态方面:若是外来物种,容易导致生物入侵,造成生物多样性减少;破坏生态环境
有人建议在某地引进某种外来物种,是否可行
两地自然地理环境具有相似性;有丰富廉价的劳动力;经济效益高,促进当地经济的发展;消费市场广阔
自然地理环境差异较大;种植经验不足;加工技术较落后;破坏生态环境;外来物种入侵,可能给当地物种带来灭顶之灾,造成生物多样性减少
是否赞同某地发展或引进某种工业
有利的自然条件(资源丰富,水源充足);有利的社会经济条件(原料充足,能源资源丰富,劳动力丰富,交通便利,工业基础好,市场广阔,技术力量强,国家政策支持)
不利的自然条件(如水资源、能源资源不足);不利的社会经济条件(交通不便,距离市场较远,技术水平低,该工业附加值较低)
经济意义:发展某工业可将资源优势转化为经济优势,带动相关产业发展,增加经济收入,促进经济发展。社会意义:可以拉动就业,提高人们的生活
生态方面:发展某工业会导致水污染、大气污染、噪声污染等,破坏生态环境,造成生物多样性减少
是否赞成在某河段建水电站
该河段水能资源丰富;当地缺乏煤、石油、天然气等常规能源,水能开发程度低;该河段距离人口集中、经济发达地区较近;能源需求量较大;可有效扶贫,变资源优势为经济优势,有利于当地经济发展;该处人口稀少,库区淹没范围小,移民数量少;增加水能利用,可减少碳排放
在该河段修建水电站会破坏生态环境;可利用当地丰富的地热能和太阳能替代水能;距经济中心远,输电投资大;当地经济落后,耗电量不大;修建水电站的环境条件恶劣,施工难度大;大坝阻断河道,切断鱼类的洄游线路,破坏生态环境,造成生物多样性减少
是否赞成在某区域发展风力发电
风力资源丰富,可充分利用自然资源;风能为清洁、可再生能源,环境效益好;技术相对成熟;当地资金雄厚;国家政策支持
风力资源有间歇性,发电量不稳定;占地面积大;破坏生态环境
有人提出在某地附近建核电站,请说出你的观点和理由
常规能源缺乏;经济发达,人口集中,能源需求量大;核电地区适应性强,安全高效;与煤炭、石油等常规能源相比,核电能量巨大,环境污染小
以轻工业为主(或人口少),耗能相对较少;附近有梯级开发的水电供应;核电站有一定的安全隐患
相关试卷
这是一份专题06 方法措施类题型答题模板-备战2025高考地理答题模板专项训练(全国通用),文件包含专题06方法措施类题型答题模板-备战2025高考地理答题模板专项训练全国通用教解析版docx、专题06方法措施类题型答题模板-备战2025高考地理答题模板专项训练全国通用练习版docx等2份试卷配套教学资源,其中试卷共23页, 欢迎下载使用。
这是一份专题05 影响意义类题型答题模板-备战2025高考地理答题模板专项训练(全国通用),文件包含专题05影响意义类题型答题模板-备战2025高考地理答题模板专项训练全国通用练习版docx、专题05影响意义类题型答题模板-备战2025高考地理答题模板专项训练全国通用解析版docx等2份试卷配套教学资源,其中试卷共29页, 欢迎下载使用。
这是一份专题04 区位分析类题型答题模板-备战2025高考地理答题模板专项训练(全国通用),文件包含专题04区位分析类题型答题模板-备战2025高考地理答题模板专项训练全国通用解析版docx、专题04区位分析类题型答题模板-备战2025高考地理答题模板专项训练全国通用练习版docx等2份试卷配套教学资源,其中试卷共28页, 欢迎下载使用。

