江苏省盐城市五校联考2024-2025学年高二上学期11月期中考试生物试卷(Word版附解析)
展开
这是一份江苏省盐城市五校联考2024-2025学年高二上学期11月期中考试生物试卷(Word版附解析),文件包含江苏省盐城市联盟校2024-2025学年高二上学期11月期中联考生物试题Word版含解析docx、江苏省盐城市联盟校2024-2025学年高二上学期11月期中联考生物试题Word版无答案docx等2份试卷配套教学资源,其中试卷共33页, 欢迎下载使用。
(总分100分,考试时间75分钟)
注意事项:
1.本试卷中所有试题必须作答在答题纸上规定的位置,否则不给分。
2.答题前,务必将自己的姓名、准考证号用0.5毫米黑色墨水签字笔填写在试卷及答题纸上。
3.作答非选择题时必须用黑色字迹0.5毫米签字笔书写在答题纸的指定位置上,作答选择题必须用2B铅笔在答题纸上将对应题目的选项涂黑。如需改动,请用橡皮擦干净后,再选涂其它答案,请保持答题纸清洁,不折叠、不破损。
一、单项选择题:本大题共15小题,每小题2分,共计30分。在每小题的四个选项中,只有一个选项最符合题目要求。
1. 内环境是体内细胞生活的液体环境,内环境稳态的维持保证了细胞代谢的顺利进行。下列相关叙述正确的是( )
A. 组织液、血液和淋巴液共同组成内环境
B. 葡萄糖、胰岛素和呼吸酶均属于细胞外液的成分
C. 手上的水泡是由淋巴液渗出到组织间隙形成的
D. 肌细胞无氧呼吸产生的乳酸可被血浆中的NaHCO3中和
2. 巴甫洛夫曾做过如下实验:①给狗喂食,狗会分泌唾液;②给狗听铃声而不喂食,狗不会分泌唾液;③每次给狗喂食前先让狗 听到铃声,然后喂食,并这样重复多次,一段时间后,当铃声单独出现,狗也会分泌唾液。下列相关叙述错误的是( )
A. 实验①中狗分泌唾液的过程属于非条件反射,不需要大脑皮层的参与
B. 实验②中狗听到铃声不会分泌唾液,此时的铃声属于非条件刺激
C. 实验③中狗听到铃声分泌唾液属于条件反射,此时的铃声属于条件刺激
D. 条件反射使机体具有更强的预见性,可提高动物应对复杂环境变化的能力
3. 甲、乙两人均因大脑皮层受损导致语言功能部分丧失,甲听不懂他人讲话,乙看不懂文字,二人的其他语言功能正常。则甲、乙两人受损的言语区分别是( )
A. S区、W区B. H区、W区C. H区、V区D. S区、H区
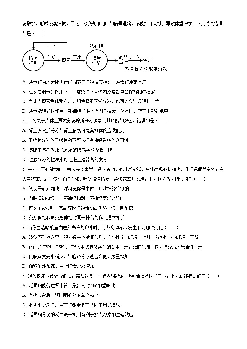
4. 高中生学习任务重、压力大,但体重却普遍增加。研究发现人体体重与一种脂肪细胞分泌的蛋白类激素——瘦素有关,有关结果如下图(图中“—”表示抑制)。高中生昼夜节律紊乱、进食频率过高,导致瘦素分泌增加,形成瘦素抵抗,因此会改变靶细胞中的信号通路,不能抑制食欲,导致体重增加。下列说法错误的是( )
A. 瘦素作为激素所进行的调节与神经调节相比,瘦素作用范围广
B. 在反馈调节的作用下,正常条件下人体内瘦素含量会保持相对稳定
C. 当体内瘦素受体受损时,即使瘦素正常分泌,也可能会出现肥胖症状
D. 瘦素能特异性作用于靶细胞的根本原因是瘦素受体基因只存在于靶细胞中
5. 下列关于人体主要内分泌腺所分泌激素及其功能的叙述,错误的是( )
A. 肾上腺皮质分泌的肾上腺素可提高机体的应激能力
B. 甲状腺分泌的甲状腺激素可以提高神经系统的兴奋性
C. 胰腺中胰岛B细胞分泌的胰岛素能降低血糖
D. 性腺分泌的性激素可促进生殖器官的发育
6. 某女子正在散步时,旁边突然窜出一条大黄狗,她非常紧张,身体出现心跳加快、呼吸急促等变化。当大黄狗离开后,该女子的心跳、呼吸慢慢恢复,并快速离开此地。下列相关叙述错误的是( )
A. 该女子心跳加快、呼吸急促是由内脏运动神经控制的
B. 内脏运动神经由交感神经和副交感神经两部分组成
C. 该女子紧张时,其副交感神经活动占优势,使心跳加快
D. 交感神经和副交感神经对同一器官的作用通常相反
7. 当你由温暖的室内进入寒冷的户外时,你的身体不会发生下列哪种变化( )
A. 冷觉感受器兴奋,经神经—体液调节后,产热比室内环境时上升,散热比室内环境时下降
B. 体内的TRH、TSH及TH(甲状腺激素)的含量上升,细胞代谢加快,神经系统兴奋性上升
C. 皮肤蒸发失水减少,细胞外液渗透压降低,尿量增加
D. 血糖消耗加速,肾上腺素分泌增加
8. 现代健康饮食倡导低盐。高盐饮食后,醛固酮能诱导Na+通道基因的表达。下列叙述错误的是( )
A. 醛固酮能促进肾小管、集合管对Na+的重吸收
B. 高盐饮食后,醛固酮的分泌量会减少
C. 水盐平衡是神经调节和激素调节共同作用结果
D. 醛固酮分泌的反馈调节机制有利于放大激素的生理效应
9. 下列关于激素发现史的叙述,正确的是( )
A. 促胰液素由胰腺分泌,并通过导管进入体液中,随血液循环运输
B. 斯他林和贝利斯通过实验证明了胰液分泌不受神经控制
C. 将制备的胰腺提取物注射给患有糖尿病的狗,降血糖效果显著
D. 摘除和再移植睾丸实验分别用到了减法和加法原理
10. 如图为a点开始进食后,人体中葡萄糖在血液中含量的变化曲线,下列分析错误的是( )
A. ab段变化的主要原因是食物的消化吸收
B. bc段下降是由于血糖在细胞内的氧化分解等途径
C. cd段逐渐上升是由于肝糖原和肌糖原的分解补充
D. 该营养物质的含量变化可引起下丘脑某区域兴奋
11. 熬夜是不健康的作息习惯,不仅会使夜间人体肾上腺素分泌偏多,生长激素分泌偏少,还会抑制细胞毒性T细胞对靶细胞的粘附能力,从而影响正常的免疫功能。下列有关说法错误的是( )
A. 肾上腺素一经靶细胞接受并起作用后就会失活
B. 下丘脑分泌生长激素主要作用于骨组织,促进生长发育
C. 长期熬夜会降低机体的细胞免疫应答并会增加患癌风险
D. 活化后的细胞毒性T细胞可以在血液中循环并粘附靶细胞
12. 王小明三岁时因一次意外不幸使他的下丘脑受到损伤,这可能会导致他( )
①躯体随意运动发生障碍 ②体温调节功能异常 ③言语活动功能障碍 ④细胞外液正常渗透压不能维持 ⑤甲状腺激素分泌量发生变化 ⑥睾丸的生长发育受到影响
A. ②③④⑤B. ①②④⑥C. ②④⑤⑥D. ①②③④⑤⑥
13. 如图为人体感染病原体后的病原体浓度变化,其中曲线3表示正常人,曲线1和2表示第二道防线缺陷或第三道防线缺陷患者。下列叙述正确的是( )
A. 组成第三道防线的物质或结构不可能属于第二道防线
B. 正常人体的第一、二道防线是先天就有的,第三道防线是后天免疫获得的
C. 第三道防线缺陷患者再次感染相同的病原体,病原体的浓度变化和曲线3一致
D. 如果第一道防线缺陷,病原体浓度变化应和曲线2相同
14. 下列关于免疫系统组成和功能的叙述,错误的是( )
A. 免疫器官是免疫细胞生成、成熟和集中分布的场所
B 各类白细胞属于免疫细胞,可参与特异性和非特异性免疫
C. 干扰素具有抗病毒活性,还具有抑制细菌细胞分裂的功能
D. 皮肤及其黏膜分泌的杀菌物质抑制细菌生长是保卫人体的第二道防线
15. 下图为人体血糖、体温和水盐平衡调节的部分过程示意图,相关分析正确的是( )
A. 激素A、C、D都能定向运输到靶细胞或靶器官起作用
B. 途径②属于体温调节,激素B是促甲状腺激素
C. 途径③属于水盐平衡调节,激素D是由垂体合成和释放的
D. 途径①属于血糖调节,胰岛A细胞上有神经递质的受体
二、多项选择题:本小题共4个小题,每小题3分,共12分。在每小题给出的四个选项中,有两个或两个以上选项符合题目要求,全部选对的得3分,选对但不全的得1分,有选错的得0分。
16. 如图为生物体内存在的几种突触的类型。下列有关叙述正确的是( )
A. 若A突触产生抑制性神经递质,突触后膜不会产生膜电位变化
B. A、B、C分别为轴突—胞体型、轴突—树突型、轴突—轴突型突触
C. 一个神经元可通过突触传递影响多个神经元的活动
D. 突触部位可以发生“电信号—化学信号—电信号”的信号转换
17. 下丘脑—垂体—靶腺体轴参与机体多项生命活动的调节。图①②③表示激素,abc表示腺体。下列有关叙述正确的是( )
A. ①可代表性激素,长期摄入过多外源性激素会导致性腺c萎缩
B. 给机体注射抗TRH血清后,机体对寒冷环境的适应能力减弱
C. 若上述的靶腺体为性腺,给雌、雄亲鱼的饲料里添加促性腺激素类药物,能促使亲鱼的卵和精子的成熟
D. ①②③激素作用的靶细胞不同,甲状腺激素几乎作用于全身所有的细胞
18. 如图为人体内某种细胞与内环境进行物质交换的途径示意图,其中a~d 表示四种体液。下列相关叙述错误的是( )
A. 该细胞不可能是毛细血管壁细胞B. 图中c表示淋巴液,其组成成分与b相近
C. b中的水分子需通过转运蛋白才能进入aD. 骨骼肌细胞产生的CO2不可直接进入d
19. 如图为下丘脑参与的人体生命活动调节的部分示意图,其中字母代表有关器官或细胞,数字代表有关激素。据图分析下列说法错误的是( )
A 激素②④之间和激素④⑦之间均具有协同作用
B. 寒冷条件下,激素④⑦分泌增多,激素①⑤⑥分泌减少
C. c表示胰岛A细胞,d、e分别表示垂体和肾脏
D 下丘脑通过交感神经可促进细胞b分泌激素③
三、非选择题:本题共5小题,共58分。除特殊说明外,每空一分。
20. 如图是内环境稳态与各系统功能的联系的示意图,回答相关问题:
(1)图甲中,a表示呼吸系统,c表示_____,d表示_____。
(2)图乙中,B液与A液最主要的区别是_____,血液中红细胞所携带的氧气被组织细胞利用经过的途径为_____(用字母和箭头表示)。
(3)内环境的稳态维持,除了图中所示的器官、系统的协调活动外,还必须依赖_____调节网络。内环境稳态的实质是_____都处于动态平衡中。
(4)脑脊液是存在于脑室及蛛网膜下腔的一种无色透明液体,是脑细胞生存的直接环境。脑脊液是由血浆在脑室脉络丛处滤过产生,并可经蛛网膜处重新流入静脉。脑脊液 _____(填“属于”或“不属于”)细胞外液,它与血浆之间的物质运输是_____(填“双向”或“单向”)的。
(5)人体脑部受到严重外伤时可能会引发脑水肿,其发病机制主要为脑外伤时毛细血管通透性 _____(填“增大”或“减小”),引起脑脊液渗透压_____(填“升高”或“降低”),进而引起脑组织水肿。
21. 多巴胺是一种兴奋性神经递质,在脑内能传递兴奋及愉悦的信息。另外,多巴胺也与各种上瘾行为有关。毒品可卡因是最强的天然中枢兴奋剂,下图1为可卡因对人脑部突触间神经冲动的传递干扰示意图。请回答下列有关问题:
(1)突触小体中发生的信号转换为 _____ ,多巴胺与受体结合使突触后膜发生的电位变化是 _____(用文字和箭头表示),图中①与突触前膜融合的过程,体现了细胞膜的_____(填“结构”或“功能”)特点。
(2)突触前膜上存在“多巴胺转运载体”,可将多巴胺由突触间隙“送回”突触小体内。可卡因可与“多巴胺转运载体”结合,使得多巴胺不能及时被回收,从而_____(填“延长”或“缩短”)“愉悦感”时间。这一过程可以用图中_____(选填“x”“y”或“z”)曲线表示,“愉悦感”的产生部位是_____ 。
(3)吸食毒品后,表现出的健谈现象与吸食者大脑皮层言语中枢S区兴奋性过高有关。研究发现,机体能通过减少受体蛋白数量来缓解毒品刺激,导致突触后膜对多巴胺的敏感性_____(选填“升高”或“降低”)。
(4)为探究多巴胺和可卡因联合使用对神经系统的影响及作用机制,科研人员利用某品系大鼠若干只进行相关实验,一组大鼠先注射多巴胺+溶剂M,1小时后再注射可卡因+溶剂N;另一组大鼠先注射可卡因+溶剂N,1小时后再注射多巴胺+溶剂M。实验结果如图3。
①比较两条曲线可知,多巴胺和可卡因联合使用时,_____对突触传递效率的影响效果存在明显差异。
②为使实验结论的得出更加严谨,科研人员补充了实验,请完善实验方案:一组大鼠先注射多巴胺+溶剂M,1小时后再注射 _____ ;另一组大鼠先注射可卡因+溶剂N,1小时后再注射 _____。
22. 如图所示的调节过程是人体稳态的重要组成部分,甲图中a、b、c、d代表四种激素;乙图表示垂体所分泌的激素作用于甲状腺的示意图;丙图是人体水盐平衡调节过程示意图,A、B代表结构,C代表激素。请据图回答下列问题:
(1)人在寒冷环境中的调节过程是:当受到寒冷刺激时,位于皮肤和内脏的_____会产生兴奋,通过传入神经将兴奋传到体温调节中枢_____,神经中枢产生兴奋并对传入的信息进行分析综合后调节相关生命活动。
(2)人进入寒冷环境时,甲图中激素_____(填字母)的分泌会增加,其中激素_____(填字母)作用于机体细胞促进代谢,使机体产热量增加。激素b、c的产生会促进激素a的合成和分泌,而激素a含量的增多,会抑制激素b、c的合成和分泌,以上这种调节机制称为_____调节。
(3)乙图中垂体产生的激素TSH释放进入血液,随血液循环到达全身各个部位,但只选择性地作用于甲状腺细胞,原因是_____。
(4)人体内水和无机盐的含量发生变化,会改变细胞外液渗透压的大小,人体内水盐平衡的调节机制是:细胞外液渗透压升高,刺激A,促使A合成、分泌物质[C]_____,经[B]_____释放,作用于肾小管和集合管,促进对水的重吸收,使尿量 _____;同时,引起_____兴奋,产生口渴感觉,主动饮水,增加机体含水量。若水分大量丢失,细胞外液量减少以及血钠含量降低时,_____分泌的醛固酮增加,维持血钠含量的平衡。
23. 当人体内血糖浓度升高时,葡萄糖进入胰岛B细胞,引发一系列生理反应促进胰岛素分泌,如图1所示。胰岛素调节血糖浓度的部分作用机理如图2所示。请据图回答下列问题。
(1)正常情况下,人体血糖的来源有食物中糖类的消化吸收、_____和脂肪等非糖物质的转化。
(2)胰岛素是人体内唯一能降低血糖浓度的激素。它是由_____细胞分泌的,与胰高血糖素之间存在着_____关系,早期研究人员曾试图从胰腺研磨液中提取胰岛素,但均以失败告终。失败的原因是_____。
(3)据图1,葡萄糖以_____的方式进入胰岛B细胞,在细胞质基质和线粒体中彻底氧化分解,细胞内ATP/ADP比值_____(填“升高”或“下降”),ATP敏感的K⁺通道关闭,触发通道打开,促进胰岛素分泌。释放后的胰岛素经过_____运输作用于靶细胞。
(4)图2所示的GLUT4是位于靶细胞膜上的葡萄糖转运蛋白。据图分析,下列因素中可能会引发糖尿病的有_____(填序号)
①体内产生了胰岛素抗体②靶细胞膜上胰岛素受体缺失③靶细胞中GLUT4基因表达不足④胰高血糖素与其受体的结合发生障碍
(5)“苏木杰现象”是指糖尿病患者夜间低血糖,早餐前高血糖的现象,血糖变化情况如图2,它是由于口服降糖药或胰岛素使用过量而导致的夜间低血糖后,机体为了自身保护通过反馈调节机制,使得升高血糖的激素如胰高血糖素分泌增加,从而促进_____导致晨起血糖反跳性升高。
24. 图甲是特异性免疫的部分过程图。图乙表示将抗原注射到兔体内后抗体的产生量的变化,当注入抗原X,抗体产生量的变化用曲线A表示。请据图回答:
(1)图甲所示的免疫过程为_____免疫,图中细胞B发生免疫效应时,它产生的物质1可作用于细胞C,并促进其增殖分化为_____(填细胞名称)。图甲中既参与体液免疫,也参与细胞免疫的淋巴细胞是细胞_____(填字母)。
(2)细胞B、C、D中分化程度最高的是_____(填字母),具有特异性识别功能的是_____(填字母)。
(3)该病菌入侵人体时,一部分能被巨噬细胞通过_____方式将外来抗原摄入细胞内吞噬消化,这属于免疫系统的第_____道防线。
(4)图乙中,若第8天,同时注射抗原X和抗原Y,则表示针对抗原X、抗原Y的抗体的产生量的曲线分别是_____,其中针对抗原X的免疫反应的特点有_____。
(5)为研究已存在的抗体是否会对同种抗体的产生有抑制作用,研究人员用家兔进行了以下实验。
A组处理:注射抗原。
B组处理:注射同种抗原,约50d后,抽出部分血液去除抗体后回输。每日测定家兔体内相应的抗体浓度,结果如图丙。
由上述实验可以说明已存在的抗体_____(填“会”或“不会”)对同种抗体的产生有抑制作用,主要原因是 B细胞表面具有_____,在一定条件下抗体可以与B细胞结合,从而抑制B细胞的功能,导致抗体分泌减少。人体内还有一种抗体调节方式,B细胞受抗原刺激分化后能够产生抗体,当体内抗体浓度升高时,通过抗原与抗体结合,使B细胞受抗原刺激减少,导致抗体分泌量_____。
相关试卷
这是一份浙江省衢州五校联盟2024-2025学年高二上学期期中联考生物试卷(Word版附解析),文件包含浙江省衢州五校联盟2024-2025学年高二上学期期中联考生物试题Word版含解析docx、浙江省衢州五校联盟2024-2025学年高二上学期期中联考生物试题Word版无答案docx等2份试卷配套教学资源,其中试卷共36页, 欢迎下载使用。
这是一份江苏省无锡市江阴市六校2024-2025学年高二上学期11月期中联考生物试卷(Word版附解析),共33页。
这是一份浙江省宁波市五校联盟2024-2025学年高二上学期期中联考生物试卷(Word版附解析),文件包含浙江省宁波五校联盟2024-2025学年高二上学期期中联考生物试卷Word版含解析docx、浙江省宁波五校联盟2024-2025学年高二上学期期中联考生物试卷Word版无答案docx等2份试卷配套教学资源,其中试卷共31页, 欢迎下载使用。

