湖北省鄂东南三校2024-2025学年高二上学期开学联考生物试卷(Word版附解析)
展开一、选择题:本题共18小题,每小题2分,共36分。在每小题给出的四个选项中,只有一项是符合题目要求的。
1. 人类遗传性疾病的发病率和死亡率有逐年增高的趋势,已成为威胁人类健康的一个重要因素。关于人类遗传病的检测和预防,叙述正确的是( )
A. 遗传病是基因结构发生改变而出现的疾病
B. 禁止近亲结婚可以预防各种有先天性缺陷的患儿的发生
C. 基因检测可以精准地诊断病因,但在临床上也存在争议
D. 通过随机调查患者家族中患病情况,能较准确得出遗传病的发病率
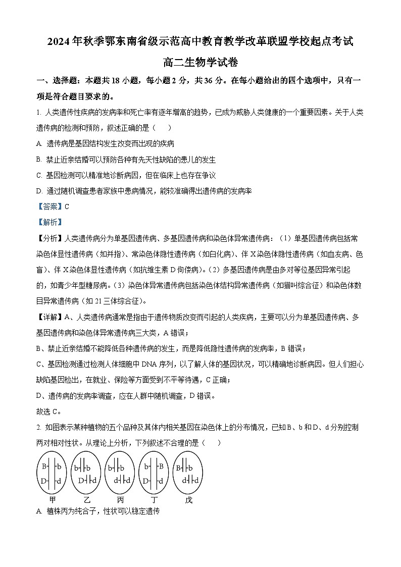
2. 如图表示某种植物的五个品种及其体内相关基因在染色体上的分布情况,已知B、b和D、d分别控制两对相对性状。从理论上分析,下列叙述不合理的是( )
A. 植株丙为纯合子,性状可以稳定遗传
B. 若要验证基因自由组合定律,可选择Bbdd×bbDd杂交实验
C. 甲、乙、丁和戊植株进行自交均可验证基因的分离定律
D. 甲和丁杂交,不考虑突变和交叉互换,子代有4种基因型和3种表现型
3. 下列有关生物学实验及实践的叙述,正确的是( )
A. “观察动物细胞减数分裂”实验中,宜选择蝗虫的卵巢作为实验材料
B. 在“低温诱导染色体数目的变化”实验中,视野中会观察到大量染色体数加倍的根尖分生区细胞,少数细胞染色体数目未加倍
C. 在“探究抗生素对细菌的选择作用”实验中,从抑菌圈边缘挑取细菌培养,抑菌圈的直径会逐代变小
D. 在“建立减数分裂中染色体变化的模型”活动中,模拟减数分裂I后期时,细胞同一极的橡皮泥条颜色不能相同
4. 模式生物是指生物学家选定的,非常适合用于科学研究,揭示某种生命现象普遍规律的生物物种,如:线虫、果蝇、斑马鱼、小鼠等。玉米是用于遗传规律研究的常见模式生物,玉米为雌雄同株异花植物,是理想的遗传学实验材料。如图随机将纯种非甜玉米植株和纯种甜玉米植株进行间行种植,图中数字符号表示不同的授粉方式。下列相关说法错误的是( )
A. 玉米成为遗传学研究的模式生物,原因之一是开展杂交实验时,无需去雄操作
B. 通过①②或③④方式,均能判断出甜和非甜的显隐性
C. 若甜玉米的果穗上所得籽粒中有非甜和甜玉米,则甜为显性
D. 若甜玉米果穗上结出的籽粒,甜玉米占比1/2,则①:④授粉成功比例为1:1
5. R基因突变可引发人类某种单基因遗传病。图1为该病某家族的遗传系谱图,图2为部分成员该病相关基因酶切电泳结果(不同基因电泳结果不同)。已知在人类胚胎发育早期,除一条X染色体外,其余的X染色体中会有随机失活(其上的基因无法表达)。下列叙述错误的是( )
A. Ⅲ2致病基因的来源是Ⅰ2→Ⅱ3→Ⅲ2
B. 此病在女性中的发病率可能高于男性中的发病率
C. Ⅲ3与正常男性婚配所生女孩为携带者的概率是1/4
D. Ⅱ1患病的原因可能是在胚胎发育早期,X染色体随机失活导致
6. 某二倍体(2n=4)XY型雌性动物的卵原细胞甲(DNA被32P全部标记),在31P培养液中培养并分裂,分裂过程中形成的某时期的细胞如图所示,下列叙述错误的是( )
A. 该动物基因组测序需要测定的是3条染色体上DNA的碱基序列
B. 若图中乙细胞有3条染色体被32P标记,则该细胞处于第二次细胞分裂过程
C. 图中丙细胞与丁细胞都发生了染色体片段互换,但两细胞的变异类型不相同
D. 图中乙细胞有4个染色体组,丙细胞连续分裂后的子细胞有1个染色体组
7. 两种柳穿鱼植株杂交,F1均开两侧对称花,F1自交产生的F2中开两侧对称花176株,开辐射对称花的59株。进一步研究发现,两种柳穿鱼植株控制花型的Lcyc基因碱基序列相同,只是在开两侧对称花植株中表达,在开辐射对称花植株中不表达,二者Lcyc基因的甲基化情况如下图所示。下列叙述错误的是( )
A. F2表型比说明柳穿鱼花型的遗传遵循基因的分离定律
B. 由图推测,基因甲基化的程度与Lcyc基因的表达程度成正相关
C. 基因的甲基化可能是通过抑制基因的转录过程,从而抑制基因的表达
D. 控制花型基因的甲基化不改变基因的碱基序列,但对表型产生的影响会遗传给后代
8. 下图为某昆虫(2N=8)体内一个减数分裂某后期细胞局部示意图(图中只显示其中2条染色体),细胞另一极的结构未绘出。已知该昆虫的基因型为GgXEY(只考虑一次变异),下列叙述错误的是( )
A 图示细胞经过分裂能得到2种配子
B. 图示完整细胞内应有8条染色体
C. 图示细胞为初级精母细胞,细胞质进行均等分裂
D. 图示细胞可能发生了同源染色体的非姐妹染色单体间的交换
9. 某一较大瓢虫种群中,雌雄果蝇数量相等,且雌雄个体之间可以自由交配。有黑色和红色两种体色的个体,这一性状由一对等位基因控制,黑色(B)对红色(b)为显性。如果种群中B的基因频率为90%,b的基因频率为10%,则下列叙述错误的是( )
A. 若B、b位于常染色体上,则雄瓢虫中出现基因型为bb的概率为1%
B. 若B、b位于常染色体上,则显性个体中出现纯合雄瓢虫的概率约为81%
C. 若B、b只位于X染色体上,则XbXb、XbY的基因型频率分别为0.5%、5%
D. 若B、b的基因频率发生定向改变,则说明该瓢虫种群发生了进化
10. 如图为中心法则示意图,利福平能抑制细菌RNA聚合酶的活性,下列相关叙述错误的是( )
A. 根尖分生区细胞中可以发生过程①②③
B. 在大肠杆菌细胞中,②③过程可在细胞同一区域同时发生
C. 利福平能通过抑制⑤过程,进而抑制细菌的生长
D. 真核细胞参与③过程的三种RNA都是通过②过程产生的
11. 含有100个碱基对的——个DNA分子片段,其中一条链的A+T占40%,它的互补链中G与T分别占22%和18%,如果连续复制2次,则需游离的腺嘌呤脱氧核糖核苷酸数量为( )
A. 60个B. 120个C. 180个D. 240个
12. 某研究小组用放射性同位素32P、35S分别标记T2噬菌体,然后将未标记的大肠杆菌和标记的T2噬菌体混合,置于培养液中培养,如图所示。保温一段时间后搅拌、离心,分别检测沉淀物和上清液中的放射性。下列分析错误的是( )
A. 用35S标记的T2噬菌体侵染大肠杆菌,保温时间过长几乎不影响上清液中³⁵S的含量
B. 该实验的思路是设法区分每一种物质,单独地直接地观察每一种物质的作用
C. 甲、乙两组分别能产生少量含32P、35S的子代噬菌体
D. 若用32P标记的一个噬菌体在不含放射性的大肠杆菌内增殖4代,具有放射性的噬菌体占总数的1/8
13. 受到当时科学发展水平的限制,达尔文自然选择学说存在一定的不足,现代生物进化理论是在达尔文自然选择学说的基础上发展起来的。现代生物进化理论对自然选择学说的完善和发展表现在( )
①突变和基因重组产生进化的原材料
②种群是生物进化的单位
③自然选择是通过生存斗争实现的
④自然选择决定生物进化的方向
⑤生物进化的实质是基因频率的改变
⑥隔离导致物种形成
⑦适者生存,不适者被淘汰
⑧科学解释了生物多样性的形成
A. ②④⑤⑥⑦B. ②③④⑥⑧
C. ①②⑤⑥⑧D. ①②④⑤⑥
14. 下图为细胞与内环境进行物质交换的图解,其中②④⑤为细胞外液,①③⑥为不同细胞。下列相关叙述错误的是( )
A. 正常情况下,③的渗透压与②基本相等,有利于维持细胞正常形态
B. 图中①和③细胞具体的内环境分别是血浆和组织液、组织液
C. 正常情况下胰岛素、氨基酸、血浆蛋白和肝糖原均会出现在内环境中
D. 细胞外液中,大分子蛋白质含量最高的场所是⑤
15. 丙型肝炎患者会出现肝水肿和转氨酶升高等表现。临床治疗需要注意水、电解质的平衡,以维持内环境的稳态,同时还需关注转氨酶、血氧饱和度等生化指标的变化。根据资料分析下列叙述错误的是( )
A. 血氧饱和度正常的生理意义是保证细胞正常氧化分解有机物,避免出现乳酸性酸中毒
B. 转氨酶是肝细胞中重要的肝酶,内环境中出现转氨酶就表明肝脏细胞存在一定的损伤
C. 维持内环境的稳态需要各个器官和系统协调活动,共同工作才能实现
D. 患者的肝功能受损引起了肝水肿,可通过注射一定浓度的白蛋白溶液缓解
16. 摩尔根在一群红眼果蝇中,发现了一只白眼雄果蝇,并让它与正常的红眼雌果蝇交配,结果F1全是红眼果蝇。让F1中的红眼雌、雄果蝇相互交配,F2中红眼果蝇与白眼果蝇的数量比为3:1,F2红眼果蝇中有雌雄个体,而白眼果蝇全是雄性。摩尔根据此推测控制眼色的基因位于性染色体上。现有纯种的红眼雌、雄果蝇和白眼的雌、雄果蝇,只做一次杂交实验,就可以确定果蝇的眼色基因与X、Y染色体的关系的是 ( )
A. 纯种红眼雄果蝇×白眼雌果蝇
B. 纯种红眼雌果蝇×白眼雄果蝇
C. F1红眼雌果蝇×白眼雄果蝇
D. F1的红眼雄果蝇×白眼雌果蝇
17. 最新研究发现白癜风致病根源与人体血清中的酪氨酸酶活性减小或丧失有关。当编码酪氨酸酶的基因中某些碱基改变时,表达产物将变为酶A。如表显示酶A 与酪氨酸酶相比,可能出现的四种情况,下列说法错误的是( )
A. 预防白癜风患儿的发生,可通过产前诊断方式确诊
B. ①④可能导致控制酪氨酸酶合成的mRNA中的终止密码子位置改变
C. ②③中的氨基酸数目相同,酪氨酸酶的基因可能发生了碱基对的替换
D. 白癜风、白化病、老年人白发都与酪氨酸酶有关,具有相同的生物学原理
18. 鸽子的性别决定方式为ZW型,羽毛灰色(H)对白色(h)为完全显性,基因H/h位于Z染色体上。羽色同时受等位基因B/b的影响,基因b纯合时可将灰色淡化为浅灰色,基因B对羽色没有影响,且两对等位基因遵循基因自由组合定律。雌鸽偶尔会性反转为雄鸽。一只杂合灰色雌鸽性反转为雄鸽,与另一只杂合白色雌鸽杂交,交配多次得到F1(性染色体组成为WW的受精卵不能发育)。则下列说法错误的是( )
A. 不考虑性反转,鸽群中雌雄鸽羽色的基因型共有15种
B. 亲本雄鸽和雌鸽的基因型分别是BbZHZh、BbZhW
C. 正常情况下,F1中的白色鸽子均为雌鸽
D. 正常情况下,F1的灰色雌雄鸽随机交配,则F2中雄鸽灰色:浅灰色=8:1
二、非选择题:本题共4小题,共64分。
19. 造成组织水肿的原因有很多,比如:过敏、组织损伤、组织细胞代谢旺盛,肾小球肾炎等。感染新冠病毒的某些患者肺毛细血管壁通透性增大,会造成肺水肿。回答下列问题:
(1)组织液的生成可以来自______。当感染上述病毒的患者肺毛细血管壁通透性增大时,血浆渗透压会______(填“升高”或“降低”)。
(2)有些患者在感染新冠病毒后肺水肿,这说明______,患者在康复过程中,主要的调节机制是______。
(3)对于肺水肿的治疗建议是小剂量缓慢静脉注射质量分数为20%的甘露醇高渗水溶液(不易渗入组织液且不被代谢),达到初步消肿的目的。请写出消肿的机理______。经消肿治疗后,病人尿量会______(填“增加”、“减少”或“变化不大”)。
20. 科学家以大肠杆菌为实验材料设计了下列相关实验来探索DNA的复制方式,实验按照“1组→2组→3组”的顺序进行。实验内容及结果如表所示,离心结果“重带”表示15N/15N—DNA,“中带”表示15N/14N—DNA,“轻带”表示14N/14N—DNA。回答下列问题:
(1)表格中①是______,设置1组实验的目的是______。DNA的复制方式为半保留复制,预期3组的离心结果④是______。
(2)本实验______(填“能”或“不能”)通过检测子二代的放射性来判断DNA分子的复制方式,理由是______。
(3)科学家进一步研究发现,真核细胞的DNA分子复制时可观察到多个复制泡,其结构如图所示。
复制泡的存在不能为DNA复制方式为半保留复制而不是全保留复制提供理论依据,你的理由是______。图中复制泡的大小说明DNA复制具有______的特点。
21. 玉米的叶片绿色和白色是一对相对性状,由A/a、B/b两对独立遗传的等位基因控制。当玉米同时含A、B基因时叶片为白色,其他情况均为绿色。玉米是我国栽培面积最大的农作物,籽粒大小是决定玉米产量的重要因素之一,研究籽粒的发育机制,对保障粮食安全有重要意义。
(1)玉米叶绿体内基因的遗传______(填“遵循”或“不遵循”)孟德尔遗传定律,其遗传过程中表现出的特点有______(至少答出1点)。
(2)让纯合白叶和纯合绿叶玉米杂交,F1均为白叶,F1自交得到F2中绿叶玉米占1/4,则亲本的基因型为______;若F2中白叶玉米相互杂交,所得子代玉米的表型及比例为______。
(3)观察发现,突变株所结籽粒变小。籽粒中的胚和胚乳经受精发育而成,籽粒大小主要取决于胚乳体积。研究发现,R基因编码DNA去甲基化酶,亲本的该酶在本株玉米所结籽粒的发育中发挥作用。突变株的R基因失活,导致所结籽粒胚乳中大量基因表达异常,籽粒变小。野生型及突变株分别自交,检测授粉后14天胚乳中DNA甲基化水平,预期实验结果为野生型所结籽粒胚乳中DNA甲基化水平______(填“高于”或“低于”)突变株。
(4)已知Q基因在玉米胚乳中特异表达,为进一步探究R基因编码的DNA去甲基化酶对Q基因的调控作用,进行如下杂交实验,检测授粉后14天胚乳中Q基因的表达情况,结果如表所示。
综合已有研究和表1结果,阐述R基因对胚乳中Q基因表达的调控机制是______。
22. 西瓜有两对重要的相对性状,瓜形(长形、椭圆形和圆形)和瓜皮颜色(深绿、绿条纹和浅绿)。为研究两类性状的遗传规律,选用纯合体P1(长形深绿)、P2(圆形浅绿)和P3(圆形绿条纹)进行杂交。为方便统计,长形和椭圆形统一记作非圆,结果见表。
回答下列问题:
(1)由实验②结果推测,瓜皮颜色和瓜形遗传遵循______定律,其中瓜皮颜色隐性性状为______。
(2)由实验①和②结果不能判断控制绿条纹和浅绿性状基因之间的关系。若要进行判断,还需从实验①和②的亲本中选用______进行杂交。若F1瓜皮颜色为______,则推测两基因为等位基因。
(3)对实验①和②的F1非圆形瓜进行调查,发现均为椭圆形,则①中F2椭圆浅绿瓜植株的占比应为______。若实验①的F2植株自交,子代中椭圆形深绿瓜植株的占比为______。
(4)SSR是分布于各染色体上的DNA序列,不同染色体具有各自的特异SSR。SSR1和SSR2分别位于西瓜的9号和1号染色体。在P1和P2中SSR1长度不同,SSR2长度也不同。为了对控制瓜皮颜色的基因进行染色体定位,电泳检测实验①F2中浅绿瓜植株、P1和P2的SSR1和SSR2的扩增产物,结果如图。据图推测控制瓜皮颜色的基因位于______染色体。检测结果表明,15号植株同时含有两亲本的SSR1和SSR2序列,同时具有SSR1的根本原因最可能是______(填“基因重组”或“染色体变异”),同时具有SSR2的根本原因是F1产生的具有来自P11号染色体的配子与具有______的配子受精。
比较指标
①
②
③
④
患者白癜风面积
30%
20%
10%
5%
酶A氨基酸数目/酪氨酸酶氨基酸数目
1.1
1
1
0.9
组别
1组
2组
3组
大肠杆菌
含14N的大肠杆菌
大肠杆菌A
A的子I代
培养液中唯一氮源
①
②
14NH4Cl
繁殖代数
多代
一代
一代
培养产物
大肠杆菌A
A的子I代
A的子II代
操作
提取DNA并离心
提取DNA并离心
提取DNA并离心
离心结果
都是重带
③
④
组别
杂交组合
Q基因表达情况
1
RRQQ(♀)×RRqq(♂)
表达
2
RRqq(♀)×RRQQ(♂)
不表达
3
rrQQ(♀)×RRqq(♂)
不表达
4
RRqq(♀)×rrQQ(♂)
不表达
实验
杂交组合
F1表型
F2表型和比例
①
P1×P2
非圆深绿
非圆深绿:非圆浅绿:圆形深绿:圆形浅绿=9:3:3:1
②
P1×P3
非圆深绿
非圆深绿:非圆绿条纹:圆形深绿:圆形绿条纹=9:3:3:1
安徽省江淮十校2024-2025学年高三上学期开学联考生物试卷(Word版附解析): 这是一份安徽省江淮十校2024-2025学年高三上学期开学联考生物试卷(Word版附解析),共7页。试卷主要包含了 选择题的作答, 非选择题的作答等内容,欢迎下载使用。
湖北省武汉市汉阳一中、江夏一中2024-2025学年高二上学期开学联考生物试题(Word版附解析): 这是一份湖北省武汉市汉阳一中、江夏一中2024-2025学年高二上学期开学联考生物试题(Word版附解析),文件包含湖北省武汉市汉阳一中江夏一中2024-2025学年高二上学期开学生物试题Word版含解析docx、湖北省武汉市汉阳一中江夏一中2024-2025学年高二上学期开学生物试题Word版无答案docx等2份试卷配套教学资源,其中试卷共27页, 欢迎下载使用。
黑龙江省龙东十校2024-2025学年高二上学期开学联考生物试题(Word版附答案): 这是一份黑龙江省龙东十校2024-2025学年高二上学期开学联考生物试题(Word版附答案),共8页。试卷主要包含了本试卷主要考试内容等内容,欢迎下载使用。

