所属成套资源:2025年新高考生物一轮复习【精品讲义(1-5单元)】(学生版+教师版)
- 2025年新高考生物一轮复习第5单元基因的传递规律第15讲分离定律(练习)(学生版+教师版) 试卷 0 次下载
- 2025年新高考生物一轮复习第5单元基因的传递规律第15讲分离定律(讲义)(学生版+教师版) 学案 0 次下载
- 2025年新高考生物一轮复习第五单元基因的传递规律第十六讲自由组合定律(第一课时)(讲义)(学生版+教师版) 学案 0 次下载
- 2025年新高考生物一轮复习第五单元基因的传递规律第十六讲自由组合定律(第二课时)(练习)(学生版+教师版) 试卷 0 次下载
- 2025年新高考生物一轮复习第五单元基因的传递规律第十六讲自由组合定律(第二课时)(讲义)(学生版+教师版) 学案 0 次下载
2025年新高考生物一轮复习第五单元基因的传递规律第十六讲自由组合定律(第一课时)(练习)(学生版+教师版)
展开
这是一份2025年新高考生物一轮复习第五单元基因的传递规律第十六讲自由组合定律(第一课时)(练习)(学生版+教师版),文件包含2025年新高考生物一轮复习第5单元基因的传递规律第16讲自由组合定律第一课时练习教师版docx、2025年新高考生物一轮复习第5单元基因的传递规律第16讲自由组合定律第一课时练习学生版docx等2份试卷配套教学资源,其中试卷共44页, 欢迎下载使用。
题型一 两对相对性状杂交实验分析
1.孟德尔用纯种黄色圆粒豌豆和纯种绿色皱粒豌豆探索两对相对性状杂交实验的遗传规律时,运用了假说—演绎法,该方法的基本步骤是提出问题、作出假说、演绎推理、预测结果、实验验证、得出结论。下列相关叙述错误的是( )
A.“F2中为什么会出现新的性状组合?它们之间有什么数量关系?”属于提出的问题
B.“F1在形成配子时每对遗传因子彼此分离,不同对的遗传因子可以自由组合”属于假说内容之一
C.“F2中性状表现为4种,它们之间的数量比为9:3:3:1”属于演绎推理的内容
D.“选取F1黄色圆粒豌豆与绿色皱粒豌豆杂交,后代性状表现为4种,数量比为1:1:1:1”属于实验验证的内容
【答案】B
【分析】假说—演绎法的基本步骤为:在观察和分析基础上提出问题,通过推理和想象提出解释问题的假说,根据假说进行演绎推理,推出预测的结果,再根据实验来检验。如果实验结果与预测相符,就可以认为假说是正确的,反之,则可以认为假说是错误的。
【详解】A、“F2中为什么会出现新的性状组合?它们之间有什么数量关系?”是观察实验现象提出的问题,A正确;
B、“F1在形成配子时每对遗传因子彼此分离,不同对的遗传因子可以自由组合”是孟德尔在解释问题时通过推理想象提出的假说之一,B正确;
C、“F2中性状表现为4种,它们之间的数量比为9:3:3:1”是对实验结果的观察结论,不属于演绎推理,C错误;
D、“选取F1黄色圆粒豌豆与绿色皱粒豌豆杂交,后代性状表现为4种,数量比为1:1:1:1”是根据演绎推理做出的实验验证,D错误。
故选B。
2.科学方法是生物学研究的关键。孟德尔、摩尔根等科学家利用假说一演绎法总结出了遗传学的“三大定律”。下列有关孟德尔和摩尔根的遗传学实验的说法,正确的是( )
A.“一对相对性状的杂交实验中F2出现3:1的性状分离比”属于假说
B.摩尔根通过果蝇杂交实验,证明了“生态在染色体上呈线性排列”
C.孟德尔在豌豆杂交实验之前利用山柳菊进行实验得到了相同的结论
D.两对相对性状的豌豆杂交实验中,F2重组类型中杂合子占2/3
【答案】A
【分析】假说-演绎法:在观察和分析基础上提出问题以后,通过推理和想像提出解释问题的假说,根据假说进行演绎推理,再通过实验检验演绎推理的结论,如果实验结果与预期结论相符,就证明假说是正确的,反之,则说明假说是错误的。
【详解】A、“一对相对性状的杂交实验中F2出现3:1的性状分离比”是杂交实验的现象,不属于假说,A正确;
B、摩尔根采用假说—演绎法,通过果蝇红眼、白眼相对性状的杂交结果分析,只证明了“生态位于染色体上”,然后在此基础上摩尔根和他的学生们进一步证明了生态在染色体上呈线性排列,B错误;
C、孟德尔在豌豆杂交实验之前利用山柳菊进行实验没有得出相应的结论,因为山柳菊自然状态下既可以自交也可杂交,C错误;
D、两对相对性状的豌豆杂交实验中,F2重组类型为黄色皱粒和绿色圆粒,共6份,其中纯合子占两份,因此其中杂合子占2/3,D错误。
故选A。
3.在孟德尔之前,也有不少学者做过动物和植物的杂交实验,也观察到了生物遗传中的性状分离现象,但是都未能总结出遗传的规律;孟德尔用了8年的时间才发现了两大遗传定律。下列关于孟德尔研究遗传规律获得成功原因的叙述,正确的是( )
A.选用豌豆作为实验材料,在豌豆开花时去雄和授粉,实现亲本的杂交
B.在观察和统计分析测交实验结果的基础上,结合前人观点,提出一系列假说
C.科学地设计实验程序,巧妙地运用测交实验对他的假说进行验证
D.运用统计学方法分析实验结果,先分析多对相对性状,后分析一对相对性状
【答案】B
【分析】孟德尔获得成功的原因:(1)选材:豌豆。豌豆是严格的自花传粉且闭花授粉的植物,自然状态下为纯种;品系丰富,具多个可区分的性状,且杂交后代可育,易追踪后代的分离情况,总结遗传规律;(2)由单因子到多因子的科学思路(即先研究1对相对性状,再研究多对相对性状);(3)利用统计学方法统计实验结果,使得结果准确可靠;(4)科学的实验程序和方法:做了杂交实验发现问题-提出假说,解释问题-演绎推理测交验证-总结结论,得出规律。
【详解】A、正确地选用豌豆作为实验材料,由于豌豆属于闭花授粉,因此在豌豆未开花时去雄,然后套袋处理,待到花粉成熟时进行人工授粉,实现亲本的杂交,A正确;
B、孟德尔的杂交实验是在观察和统计分析一对相对性状的纯合子杂交获得F1,再让F1自交获得F2的实验基础上,观察后发现问题,提出一系列假说,B错误;
C、科学地设计实验程序——假说演绎法,根据现象提出假说后,巧妙地设计测交实验对他的假说进行演绎推理及实施测交实验进行实验验证,C正确;
D、由单因子到多因子的科学思路,先分析一对相对性状,后分析多对相对性状,运用统计学方法分析实验结果,使实验结果准确可靠,D错误。
故选B。
题型二 生态自由组合定律的实质和应用
4.某二倍体植物的抗病和感病、有芒和无芒这两对相对性状各受一对等位生态控制,两对等位生态独立遗传。现有该种植物的甲、乙两植株,甲自交后代均为抗病,但出现有芒和无芒的性状分离;乙自交后代均为有芒,但出现抗病和感病的性状分离。下列分析正确的是( )
A.可通过甲与乙杂交来验证控制这两对相对性状的生态的遗传是否遵循自由组合定律
B.分别比较甲、乙及其自交后代的表型,可以确定甲、乙两植株为杂合子
C.统计甲、乙自交后代的性状分离比,不能确定两对相对性状中的显性性状
D.若对甲和乙分别进行测交,则二者后代的表型比例均为1:1:1:1
【答案】B
【分析】1、对于抗病/感病这对相对性状,甲自交后,子代均为抗病,说明甲是显性纯合子或隐性纯合子,乙自交后,子代出现抗病和感病的性状分离,说明乙是杂合子,乙的表现型为显性性状,或者统计乙自交后子代抗病和感病的性状分离比,占3/4的为显性性状;甲与乙杂交,若子代只有一种性状,则该种性状为显性性状,若子代有两种性状,则乙的性状为显性性状。
2、对于有芒/无芒这对相对性状,乙自交后,子代均为有芒,说明乙是显性纯合子或隐性纯合子,甲自交后,子代出现有芒和无芒的性状分离,说明甲是杂合子,甲的表现型为显性性状,或者统计甲自交后子代有芒和无芒的性状分离比,占3/4的为显性性状;甲与乙杂交,若子代只有一种性状,则该种性状为显性性状,若子代有两种性状,则甲的性状为显性性状。
【详解】A、若用A/a表示控制抗病和感病生态,B/b表示控制有芒和无芒生态,甲自交后代均为抗病,但出现有芒和无芒的性状分离,说明关于有芒和无芒性状为杂合子,即甲的生态型为AABb,同理乙的生态型为AaBB,通过甲与乙杂交无法验证这两对相对性状的生态的遗传是否遵循自由组合定律,A正确;
B、甲和乙的自交后代都出现性状分离,可以确定甲、乙两植株为杂合子,B正确;
C、统计甲自交后子代有芒和无芒的性状分离比,占3/4的为显性性状,统计乙自交后子代抗病和感病的性状分离比,占3/4的为显性性状,C错误;
D、甲的生态型为AABb,乙的生态型为AaBB,测交后代表型比例均为1:1,D错误。
故选B。
5.萤火虫是性别决定方式为XY型的二倍体生物,它的体色受常染色体上的生态E、e和X染色体上的生态D、d控制,有红色、黄色、棕色三种。下图表示其体色形成的两种途径。现有一只红色萤火虫和一只黄色萤火虫交配,所得F1中棕色雄性个体占1/16,让F1的雌、雄个体相互杂交得F2。下列说法错误的是( )
A.亲本雌性个体的生态型为EeXDXd
B.F1中黄色个体的生态型有6种
C.F1中出现红色个体的概率为3/16
D.F2中出现棕色个体的概率为9/64
【答案】B
【分析】分析途径一和途径二可知,当E生态存在时,表现为红色,当只要有D生态存在时,表现为黄色。由此说明:红色个体生态型为E_XdXd、E_XdY;黄色个体生态型为E_XDX-、E_XDY、eeXDX-、eeXDY;棕色生态型为eeXdXd、eeXdY。又因为生态E/e位于常染色体上,生态D/d位于X染色体上,所以在遗传过程中遵循生态的自由组合定律。
【详解】A、一只红色个体(E_XdXd、E_XdY)与黄色个体(E_XDX-、E_XDY、eeXDX-、eeXDY)交配,子代中棕色雄性个体eeXdY占1/4×1/4=1/16, 由此推测亲本雌雄性个体的生态型分别为EeXDXd、EeXdY,A正确;
B、亲本雌雄性个体的生态型分别为EeXDXd、EeXdY,交配得到F1中黄色个体的生态型有E_XDXd、E_XDY、eeXDXd、eeXDY,共2+2+1+1=6种,B正确;
C、亲本雌雄性个体的生态型分别为EeXDXd、EeXdY,F1中出现红色个体的生态型为E_XdXd、E_XdY,概率为3/4×1/4+3/4×1/4=3/8,C错误;
D、若F2中出现棕色个体(eeXdXd、eeXdY),则需要F1中雌配子eXd与雄配子eXd、XdY结合,由于生态E/e位于常染色体上,F1中EE:Ee:ee=1:2:1,则F1中雌、雄个体E:e=1:1;由于生态D/d位于X染色体上,F1中雌性个体XDXd:XdXd=1:1,则F1中雌性个体XD:Xd=1:3,F1中雄性个体XDY:XdY=1:1,则F1中雄性个体XD:Xd:Y=1:1:2,则雌配子eXd的比例为1/2×3/4=3/8,雄配子eXd的比例为1/2×1/4=1/8,XdY的比例为1/2×2/4=2/8,因此让F1的雌、雄个体相互杂交,F2中出现棕色个体(eeXdXd、eeXdY)的概率为3/8×1/8+3/8×2/8=9/64,D错误。
故选B。
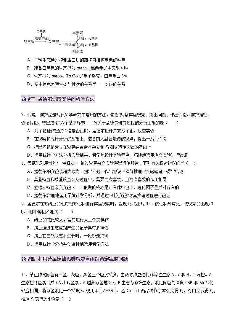
6.兔的毛色由毛囊细包产生的黑色素决定,黑色素分为真黑素和褐黑素两类,含真黑素的毛色为黑色,含褐黑素的毛色为褐色,不含黑色素的毛色为白色。细包中色素合成过程如下图所示,三对生态独立遗传。下列相关叙述正确的是( )
A.三种生态通过控制蛋白质的结构直接控制兔的毛色
B.纯合白色兔的生态型为ttaabb,黑色兔的生态型4种
C.生态型为ttaabb、TtaaBb的兔子杂交,白色兔占3/4
D.图中信息表明生态与性状的关系是一一对应的关系
【答案】B
【分析】生态控制生物性状的两种方式:一是通过控制酶的合成来控制代谢过程,进而控制生物体的性状;二是通过控制蛋白质的结构直接控制生物体的性状。
【详解】A、三种生态都是通过控制酶的合成控制代谢,进而控制生物性状,A正确;
B、黑色素分为真黑素和褐黑素两类,含真黑素的毛色为黑色,含褐黑素的毛色为褐色,不含黑色素的毛色为白色,据图可知,黑色的生态型是TA-bb,T-A-B-共2+6=8种、褐色生态型是T-aaB-,白色生态型是tt---、T-aabb,纯合白色个体生态型有6种,B错误;
C、生态型为ttaabb、TtaaBb的兔子杂交,白色兔tt---、T-aabb所占比例是1/2+1/2×1×1/2=3/4,C正确;
D、图中信息表明兔的毛色由多对生态控制,说明生态与性状的关系不是一一对应的关系,D错误。
故选B。
题型三 孟德尔遗传实验的科学方法
7.假说—演绎法是现代科学研究中常用的方法,包括“观察实验现象、提出问题、作出假设、演绎推理、验证假设、得出结论”六个基本环节。下列关于孟德尔研究过程的分析正确的是( )
A.为了验证作出的假设是否正确,孟德尔设计并完成了正、反交实验
B.在观察和统计分析的基础上,结合前人融合遗传的观点,提出一系列假说
C.提出问题是建立在豌豆纯合亲本杂交和F1测交遗传实验的基础上
D.运用统计学方法分析实验结果,科学地设计实验程序,巧妙地运用测交实验进行验证
【答案】A
【分析】孟德尔发现遗传定律用了假说演绎法,其基本步骤:提出问题→作出假说→演绎推理→实验验证→得出结论。①提出问题(在纯合亲本杂交和F1自交两组豌豆遗传实验基础上提出问题);②做出假设(生物的性状是由细包中的遗传因子决定的;体细包中的遗传因子成对存在;配子中的遗传因子成单存在;受精时雌雄配子随机结合);③演绎推理(如果这个假说是正确的,这样F1会产生两种数量相等的配子,这样测交后代应该会产生两种数量相等的类型);④实验验证(测交实验验证,结果确实产生了两种数量相等的类型);⑤得出结论(就是分离定律)。
【详解】A、验证假设,孟德尔设计并完成了测交,A正确;
B、孟德尔摒弃了前人融合遗传的观点,提出一系列假说,“孟德尔认为”这些遗传因子是一个个独立的颗粒,不会相互融合,也不会在传递中消失,B错误;
C、提出问题是建立在豌豆纯合亲本杂交和F1自交遗传实验的基础上,C错误;
D、运用统计学方法分析实验结果,科学地设计实验程序,巧妙地运用测交实验进行验证是孟德尔获得成功的原因之一,D错误。
故选A。
8.孟德尔采用“假说一演绎法”,通过豌豆杂交实验得出遗传规律,下列有关叙述错误的是( )
A.孟德尔的实验流程大致为:提出问题→作出假设→演绎推理→实验验证→得出结论
B.高茎豌豆和矮茎豌豆杂交过程中,需要两次套袋,且两次套袋的作用相同
C.孟德尔豌豆杂交实验(二)假说的核心是:在体细包中,遗传因子是成对存在的
D.孟德尔合理地运用了统计学分析,并通过“测交实验”对其推理过程进行验证
【答案】B
【分析】孟德尔发现遗传定律用了假说—演绎法,其基本步骤:提出问题→作出假说→演绎推理→实验验证→得出结论。
【详解】A、假说一演绎法的大致步骤:提出问题→作出假设→演绎推理→实验验证→得出结论,A正确;
B、高茎豌豆和矮茎豌豆杂交过程中,需要两次套袋,且两次套袋的作用相同,都是防止外来花粉的干扰,B正确;
C、孟德尔豌豆杂交实验(二)假说的核心是:形成配子时,成对的遗传因子分离,不成对的遗传因子发生自由组合,C错误;
D、孟德尔在实验中对采集到的数据合理地运用了统计学分析,并通过“测交实验”对其推理过程进行实验验证,得出结论,D错误。
故选B。
9.孟德尔在对豌豆的七对相对性状进行实验观察时,发现F2均出现3:1的性状分离比,该现象的出现和以下哪个原因不相关( )
A.豌豆的花比较大,容易进行人工杂交操作
B.豌豆通过生态重组产生的配子具有多样性
C.豌豆在自然状态下生长时,一般都是纯种
D.运用统计学分析并创造性地运用科学方法
【答案】B
【分析】孟德尔获得成功的原因:(1)选材:豌豆。豌豆是严格的自花传粉且闭花受粉的植物,自然状态下为纯种;品系丰富,具多个易于区分的性状,且杂交后代可育,易追踪后代的分离情况,总结遗传规律。(2)由单因子到多因子的科学思路(即先研究1对相对性状,再研究多对相对性状)。(3)利用统计学方法。(4)科学的实验程序和方法。(5)具有热爱科学和锲而不舍的精神。
【详解】AC、豌豆的花比较大,容易进行人工杂交操作,且豌豆是严格的自花传粉且闭花受粉的植物,自然状态下为纯种;品系丰富,具多个易于区分的性状,且杂交后代可育,易追踪后代的分离情况,总结遗传规律,是孟德尔取材方面获得成功的原因,AC正确;
B、进行有性生殖的真核生物都通过生态重组产生配子,都具有多样性,B错误;
D、运用统计学分析并创造性地运用科学方法(假说-演绎法)是孟德尔在科学方法方面获得成功的原因,D错误。
故选B。
题型四 利用分离定律思维解决自由组合定律的问题
10.菜豆种皮颜色有白色、灰色、黑色三个色度梯度,由两对独立遗传非等位生态A、a和B、b调控。A生态控制色素合成(A出现色素,A越多颜色越深),B生态为修饰生态,淡化颜色的深度(BB和Bb淡化效应相同,将颜色淡化一个梯度)。现用甲(AABB)、乙(aabb)两品种作亲本杂交得F1,F1自交获得F2,推测F2表型及比例是( )
A.白:灰:黑=10:5:1B.白:灰:黑=7:6:3
C.白:灰:黑=12:3:1D.白:灰:黑=9:4:3
【答案】A
【分析】A生态控制色素合成(A出现色素,A越多颜色越深),B生态为修饰生态,淡化颜色的深度(BB和Bb淡化效应相同,将颜色淡化一个梯度),分析可知,AAbb为黑色,AAB-、Aabb为灰色,AaB-、aa--为白色。
【详解】A生态控制色素合成(A出现色素,A越多颜色越深),B生态为修饰生态,淡化颜色的深度(BB和Bb淡化效应相同,将颜色淡化一个梯度),分析可知,AAbb为黑色,AAB-、Aabb为灰色,AaB-、aa--为白色。甲(AABB)、乙(aabb)两品种作亲本杂交得F1,F1生态型为AaBb,F1自交获得F2,黑色概率=1/4×1/4=1/16,灰色概率=1/4×3/4+2/4×1/4=5/16,白色概率=2/4×3/4+1/4×1=10/16,即白:灰:黑=10:5:1,A正确。
故选A。
11.某植物的花色由A/a和B/b两对独立遗传的等位生态共同控制,机制如图所示。将白花个体和红花个体杂交得到F1,F1均为紫花,F1自交得到F2。下列有关分析正确的是( )
A.亲本的生态型组合为AABB×aabb或AAbb×aaBB
B.F2白花个体中自交后代能稳定遗传的占1/2
C.F1测交后代中紫花:红花:白花=1:1:2
D.白花个体中存在某种生态型个体自交出现红花个体
【答案】B
【分析】生态自由组合定律的实质是:位于非同源染色体上的非等位生态的分离或自由组合是互不干扰的;在减数分裂过程中,同源染色体上的等位生态彼此分离的同时,非同源染色体上的非等位生态自由组合。
【详解】A、据图可知,紫花生态型为A_B_,红花为A_bb,白花为aa_ _,将白花(aa_ _)和红花(A_bb)个体杂交,子一代均为紫花A_B_,可知亲本为aaBB和AAbb,A正确;
B、子一代生态型为AaBb,子二代白花生态型为1aaBB、2aaBb、1aabb,白花个体自交后代均为aa_ _,均为白花,B错误;
C、子一代为AaBb,与aabb测交,后代生态型及比例为AaBb∶aaBb∶Aabb∶aabb=1∶1∶1∶1,表现型为紫花∶红花∶白花=1∶1∶2,C正确;
D、白花个体中不存在某种生态型个体自交出现红花个体,因为生态型为aa_ _的白花个体自交后代中的生态型均为aa_ _,D错误。
故选B。
12.某植物花瓣的形状受一对等位生态B/b控制,生态型为BB的植株表现为剑形,生态型为Bb的植株表现为扇形,生态型为bb的植株表现为圆形。花瓣的大小受另一对等位生态R/r控制,生态型为RR或Rr的植株表现为大花瓣,生态型为rr的植株表现为小花瓣,两对等位生态独立遗传。若亲本生态型组合为BbRr×bbRr,则下列有关叙述错误的是( )
A.子代共有6种生态型,4种表型
B.子代大花瓣植株中,生态型为BbRr的所占比例约为1/2
C.若生态型为BbRr的亲本测交,则子代表型的比例为1:1:1:1
D.通过观察花瓣的形状可直接得知该花瓣形状对应的生态型
【答案】B
【分析】1、自由组合定律的实质:位于非同源染色体上的非等位生态的分离或组合是互不干扰的;在减数分裂过程中,同源染色体上的等位生态彼此分离的同时,非同源染色体上的非等位生态自由组合。
2、B、b和R、r独立遗传,遵循自由组合定律。B、b为不完全显性,R、r为完全显性。
【详解】A、Bb×bb子代有2种生态型,2种表型,Rr×Rr子代有3种生态型,2种表型,所以子代共有2×3=6种生态型,2×2=4种表型,A正确;
B、子代大花瓣植株(_ _R_)中,生态型为BbRr的所占比例为1/2×2/3=1/3,B错误;
C、生态型为BbRr的亲本可产生4种配子,比例为1:1:1:1,则测交子代表型的比例也为1:1:1:1,C正确;
D、生态型为BB的植株表现为剑形,生态型为Bb的植株表现为扇形,生态型为bb的植株表现为圆形,因此,通过观察花瓣的形状可直接得知该花瓣形状对应的生态型,D错误。
故选B。
一、单选题
1.孟德尔在对花园中豌豆的子叶颜色和种子形状这两对相对性状的遗传进行观察的基础上,继续了他对两对相对性状的研究。下图为孟德尔进行的杂交实验过程及结果,有关叙述错误的是( )
A.选取自然生长的黄色皱粒与绿色圆粒杂交,能得出类似结果
B.F1能否产生4种比例相等的雌配子或雄配子会影响实验结果
C.若F2中黄色圆粒豌豆自交,不发生性状分离的个体占1/9
D.若F2中黄色皱粒豌豆自交,F3中黄色皱粒豌豆占1/8
【答案】A
【分析】生态自由组合定律的实质是:位于非同源染色体上的非等位生态的分离或自由组合是互不干扰的;在减数分裂过程中,同源染色体上的等位生态彼此分离的同时,非同源染色体上的非等位生态自由组合。
【详解】A、自然生长豌豆为纯种,因此选取自然生长的黄色皱粒(yyrr)与绿色圆粒(YYRR)杂交,能得到类似于图所示的结果,A正确;
B、F1产生的雌配子和雄配子数量不相等,在正常情况下雌配子或雄配子都有YR:Yr:yR:yr=1:1:1:1,若F1产生的4种雌配子或雄配子中有部分配子的存活率低会影响实验结果,B正确;
C、若F2中黄色圆粒豌豆9(1YYRR、2YyRR、2YYRr、4YyRr、)自交,只有YYRR个体后代不发生性状分离的个体占1/9,C正确;
D、若F2中黄色皱粒豌豆(3Y_rr)自交,即1/3YYrr自交后代全部为1/3YYrr,2/3Yyrr自交后代为1/2Y_rr、1/6yyrr,故F3中黄色皱粒豌豆为1/3+1/2=5/6,D错误。
故选A。
2.豌豆种子的黄色(Y)对绿色(y)为显性,圆粒(R)对皱粒(r)为显性。某生物兴趣小组想重复孟德尔的实验,用纯种黄色圆粒豌豆(P1)与纯种绿色皱粒豌豆( (P2)杂交,得到 F1,F1自交得到 F2,F2的性状表现如下图所示。根据自由组合定律判断下列叙述错误的是( )
A.①②③④都是皱粒
B.①②③④不都是黄色
C.④的生态型与P2相同
D.①②③④都是重组类型个体
【答案】A
【分析】分析题图,雄配子与雌配子结合得到表格中的子代,①②③④的生态型依次为YYrr、Yyrr、Yyrr、yyrr,表型均为皱粒。
【详解】A、由图可知,①②③④的生态型依次为YYrr、Yyrr、Yyrr、yyrr,表型均为皱粒,A正确;
B、①②③均为黄色,④为绿色,因此①②③④不都是黄色,B正确;
C、亲本P2的生态型为yyrr,与④的生态型相同,C正确;
D、①②③均为黄色皱粒,是重组类型,④为绿色皱粒,不是重组类型,D错误。
故选A。
3.豌豆子叶颜色黄色和绿色由等位生态Y/y控制;种子形状圆粒和皱粒由等位生态R/r控制。现以纯种黄色圆粒豌豆和绿色皱粒豌豆为亲本进行杂交,获得F1全为黄色圆粒,F1自交获得F2,F2出现4种表型,比例为9:3:3:1。下列有关分析错误的是( )
A.等位生态Y/y和R/r位于两对同源染色体上
B.在F2黄色圆粒中,与F1生态型相同的个体占4/9
C.F2的生态型有9种,表型中重组合类型占5/8
D.F2中纯合子占1/4,F2黄色皱粒中杂合子占2/3
【答案】B
【分析】题干分析:亲本纯种黄色皱粒豌豆生态型为YYrr,纯种绿色圆粒豌豆生态型为yyRR;F1生态型为YyRr,表现型为黄色圆粒;F1自交产生的F2出现性状分离,表现型及比例为黄色圆粒:黄色皱粒:绿色圆粒:绿色皱粒=9:3:3:1。
【详解】A、纯种黄色圆粒豌豆和绿色皱粒豌豆为亲本进行杂交,F1全为黄色圆粒,F1自交获得F2,F2出现4种表型,比例为9:3:3:1,说明等位生态Y/y和R/r位于两对非等位生态遵循生态的自由组合定律上,A正确;
B、具有两对相对性状的纯合亲本杂交,F1生态型为YyRr,F1自交产生的F2黄色圆粒中,YyRr占(2/4 × 2/4)÷(3/4 × 3/4)= 4/9,B正确;
C、单独分析每一对相对性状可知,F2的生态型有9种,表型中重组合(绿色圆粒和黄色皱粒)类型占(1/4× 3/4)yyR—+(3/4 × 1/4)Y—rr = 3/8,C错误;
D、F2中纯合子有1/4 × 1/4 × 4 = 1/4,F2黄色皱粒(Y—rr)中杂合子(Yyrr)占2/3,D错误。
故选B。
4.A/a和B/b两对生态与果蝇眼色有关。眼色色素产生必须有显性生态A,aa时眼色白色;B存在时眼色为紫色,bb时眼色为红色。2个纯系果蝇杂交结果如图,下列说法错误的是( )
A.A/a生态与B/b生态遵循生态自由组合定律
B.F1中紫眼雌果蝇进行测交,则后代为紫眼∶红眼∶白眼=1∶1∶2
C.F2中紫眼雌雄果蝇的生态型一共有4种类型
D.让F2中白眼果蝇自由交配,后代果蝇中纯合子所占比例是3/4
【答案】B
【分析】题意分析:由F2红眼性状只在雄果蝇出现可知,红眼性状与性别有关,说明B/b生态位于X染色体上。F2雌雄果蝇均出现白眼和紫眼,说明A/a生态位于常染色体上,两对生态自由组合。据题意:眼色色素产生必需有显性生态A,aa时眼色白色;B存在时眼色为紫色,bb时眼色为红色。则P纯系白眼雌×红眼雄(AAXᵇY),F1全为紫眼(A_XBX_、A_XBY)说明P纯系白眼雌为aaXBXB。由此可知,F1为AaXBXb(紫眼雌)、AaXBY(紫眼雄)。
【详解】A、题意显示,眼色色素产生必须有显性生态A,aa时眼色白色,F2中无论雌雄均表现为有色∶白色=3∶1,说明性状表现与性别无关,因而说明A/a生态位于常染色体上,而红眼性状与性别有关,因而说明B/b生态位于X染色体上,说明两对生态自由组合,A正确;
B、F1中紫眼雌果蝇进行测交,即AaXBXb×aaXbY,产生的后代雌雄果蝇生态型为AaXBY(AaXBXb)、AaXbY(AaXbXb)、aaXBY(aaXBXb)、aaXbY(aaXbXb),表现为紫眼∶红眼∶白眼=1∶1∶2,B正确;
C、F1中紫眼雌果蝇的生态型为AaXBXb,F1中紫眼雄果蝇的生态型为AaXBY,杂交后,F2中紫眼雌果蝇的生态型A_XBX_,有2×2=4种;F2中紫眼雄果蝇的生态型A_XBY,有2×1=2种,雌雄果蝇的生态型一共有4+2=6种,C错误;
D、F2中白眼果蝇的生态型为aaXBXB、aaXBXb、aaXBY、aaXbY,白眼果蝇自由交配,可以产生的雌配子为aXB∶aXᵇ=3∶1,雄配子为aXB∶aXb、aY=1∶1∶2,纯合子为3/4×1/4aaXBXB、1/4×1/4AAXbXb、3/4×1/2aaXBY、1/4×1/2aaXbY,纯合子一共占3/4,D错误。
故选B。
5.某种鱼的鳞片有4种表型,分别是单列鳞、野生型鳞、无鳞和散鳞,由两对独立遗传的等位生态(用A、a,B、b表示)决定,且BB对生物个体有致死作用。将无鳞鱼和纯合野生型鳞鱼杂交,F1有两种表型,野生型鳞鱼占50%,单列鳞鱼占50%;选取F1中的单列鳞鱼进行相互交配,其后代中有上述4种表型,这4种表型的数量比为6:3:2:1,则F1的亲本生态型组合是( )
A.Aabb×AabbB.aaBb×aabb
C.aaBb×AAbbD.AaBb×AAbb
【答案】B
【分析】根据题意分析可知:鱼的鳞片有4种表现型:单列鳞、野生型鳞、无鳞和散鳞,由位于两对同源染色体上的两对等位生态决定,符合生态自由组合规律。该鱼的鳞片有4种表型,由两对独立遗传的等位生态控制,并且BB有致死作用,可推知该鱼种群4种表型由A_Bb、A_bb、aaBb和aabb这4种生态型控制。F1中的单列鳞鱼相互交配能产生4种表型的个体,可推导F1中的单列鳞鱼的生态型为AaBb。
【详解】由于F1中的单列鳞鱼相互交配能产生4种表型且比例为6︰3︰2︰1,可推知单列鳞鱼的生态型为AaBb,4种表型的生态型分别是6A_Bb、3A_bb、2aaBb、laabb,BB对生物个体有致死作用,故野生型鳞和无鳞为单显,其生态型分别为A_bb、aaBb,散鳞为双隐性,其生态型为aabb。由无鳞鱼和纯合野生型鳞鱼杂交,即aaBbAAbb→1/2AaBb(单列鳞)、1/2Aabb(野生型鳞),故亲本生态型为AAbb×aaBb,C正确,ABD错误。
故选B。
6.西葫芦叶的浅裂和深裂由生态A/a控制、种子的有壳和无壳由生态B/b控制、果柄的长和短由生态C/c和D/d控制。生态A和C位于一条染色体上,生态a和c位于另一条同源染色体上,生态B、C、D及其等位生态分别位于其他非同源染色体上,生态C、D同时出现时为长柄。研究人员利用纯合亲本进行杂交实验得到如图所示结果,不考虑变异和互换。下列相关叙述错误的是( )
A.F1可产生8种配子
B.F2的表型共有8种
C.F2浅裂植株共有18种生态型
D.F2深裂短果柄有壳中纯合子占1/6
【答案】B
【分析】生态的自由组合定律的实质是:位于非同源染色体上的非等位生态的分离或组合是互不干扰的;在减数分裂过程中,同源染色体上的等位生态彼此分离的同时,非同源染色体上的非等位生态自由组合。生态的自由组合定律的实质是:位于非同源染色体上的非等位生态的分离或组合是互不干扰的;在减数分裂过程中,同源染色体上的等位生态彼此分离的同时,非同源染色体上的非等位生态自由组合。
【详解】A、由于下只有一种表型,所以两亲本为纯合,即亲本生态型为AAbbCCDD、aaBBccdd,故F1生态型为AaBbCcDd,由于生态A和C在同一条染色体上,生态a和c在同一条染色体上,F14对等位生态位于3对同源染色体上,所以F1可产生8种配子,A正确;
B、由于生态A和C在同一条染色体上,生态a和c在同一条染色体上,所以只看F1中生态型为AaCcDd,自交子代有三种表型,即浅裂长果柄(9A-C-D-),浅裂短果柄(3A-C-dd)、深裂短果柄(3aaccD-、laaccdd),只看F1中生态型为Bb,自交子代有三种表型,即有壳(3B-),无壳(1bb),故F2中表型共有 3×2=6种,B错误;
C、F2浅裂植株中,浅裂有壳长果柄有8种生态型,浅裂无壳长果柄有4种生态型,浅裂有壳短果柄有4种生态型,浅裂无壳短果柄有2种生态型,共18种,C正确;
D、F1的生态型为AaBbCcDd,由于生态A和C位于一条染色体上,生态a和c位于另一条同源染色体上,生态B、C、D及其等位生态分别位于其他非同源染色体上,生态C、D同时出现时为长柄,F2深裂短果柄有壳的生态型为aaB-cc--,其中纯合子占1/3×1/2=1/6,D错误。
故选B。
7.已知小麦的高秆(D)对矮秆(d)为显性(T)对不抗病(t)为显性,现让一株高秆抗病水稻植株作为父本与未知性状的母本进行杂交,所得F1植株中高秆抗病:高秆不抗病:矮秆抗病:矮秆不抗病=2:1:2:1。下列对母本性状及出现上述比例的推测,不合理的是( )
A.母本为矮秆抗病,抗病生态显性纯合(T)的受精卵可能不能发育
B.母本为矮秆不抗病,亲本产生的含t生态的精子中可能有一半死亡
C.母本为矮秆不抗病,F1中不抗病植株的存活率可能为抗病植株的一半
D.若以该高秆抗病植株为母本进行测交,子代出现的性状及比例不变
【答案】A
【分析】假设用D/d、T/t分别表示控制株高和抗病的生态,让一株高秆抗病水稻植株(D-T-)作为父本与未知性状的母本进行杂交,所得F1植株中高秆抗病:高秆不抗病:矮秆抗病:矮秆不抗病=2:1:2:1,子代中高秆:矮秆=1:1,抗病:不抗病=2:1,说明亲本的生态型为DdTt,且抗病个体可能纯合致死。
【详解】A、根据子代中抗病:不抗病=2:1,推断是抗病生态显性纯合的受精卵可能不能发育,A正确;
B、若母本矮秆不抗病,生态型为ddtt,则正常情况下,F1植株中高秆抗病:高秆不抗病:矮秆抗病:矮秆不抗病=1:1:1:1,若亲本产生的含t生态的精子中可能有一半会死亡,则高秆抗病(DdTt)水稻植株产生的配子种类和比例为DT:Dt:dT:dt=2:1:2:1,则F1植株中高秆抗病:高秆不抗病:矮秆抗病:矮秆不抗病=2:1:2:1,B正确;
C、让一株高秆抗病水稻植株(D-T-)作为父本与未知性状的母本进行杂交,所得F1植株中高秆抗病:高秆不抗病:矮秆抗病:矮秆不抗病=2:1:2:1,若母本的生态型为ddtt,则正常情况下,F1植株中高秆抗病:高秆不抗病:矮秆抗病:矮秆不抗病=1:1:1:1,若F1中不抗病植株的存活率为抗病植株的一半,则F1植株中高秆抗病:高秆不抗病:矮秆抗病:矮秆不抗病=2:1:2:1,C正确;
D、若以该植株作母本进行测交,即DdTt×ddtt,若存在抗病个体纯合致死或t生态的卵细包一半会死亡或没有死亡,则后代高秆抗病:高秆不抗病:矮秆抗病:矮秆不抗病=1:1:1:1或2:1:2:1或1:1:1:1,D错误。
故选A。
8.某雌雄同株植物的花色有三种表型,受三对独立遗传的等位生态R/r、B/b、D/d控制,已知生态R、B和D三者共存时表现为红花(分为深红花、浅红花两种表型)。选择深红花植株与某白花植株进行杂交,F1均为浅红花,F1自交,F2中深红花:浅红花:白花=1:26:37,下列关于F2的说法错误的是( )
A.浅红花植株的生态型有7种,白花植株的生态型有19种
B.白花植株之间杂交,后代可能出现浅红花植株
C.浅红花植株自交,后代中会有白花植株出现
D.浅红花和白花植株杂交,后代中会有深红花植株出现
【答案】A
【分析】1、控制不同性状的遗传因子的分离和组合是互不干扰的,在形成配子时,决定同一性状的成对的遗传因子彼此分离,决定不同性状的遗传因子自由组合。
2、在生物体的体细包中,控制同一种性状的遗传因子成对存在,不相融合,在形成配子时,成对的遗传因子发生分离,分离后的遗传因子分别进入不同的配子中,随配子遗传给后代。
【详解】A、由F2中深红花:浅红花:白花=1:26:37可知,深红花比例为1/64,即1/4×1/4×1/4,应为显性纯合子,浅色花为三个生态全部为显性但是三个生态不能同时为纯合子,白花即必须有一个生态为隐性,所以R-B-D-,生态型共2×2×2=8种,去掉纯合子即浅红花7种,后代生态型一共3×3×3=27种,白花植株的生态型为27-8=19种,A正确;
B、白花植株之间杂交,如rrBBDD和RRbbdd杂交后代生态型为RrBbDd为浅红花植株,B正确;
C、如果浅红花植株为杂合子RrBbDd自交,后代会出现白花植株,C正确;
D、由于白花植株必须有一个生态是隐性纯合子,所以浅红花和白花植株杂交,后代中不会有深红花植株出现,D错误。
故选A。
二、非选择题
9.黄瓜的花有两性花(雌雄蕊均发育)、雌花(仅雌蕊发育)、雄花(仅雄蕊发育)之分。生态F/f、M/m是黄瓜花芽分化过程中乙烯合成途径的关键生态,对黄瓜花的性别决定有重要作用,生态F和M的作用机制如图1所示(生态f、m无相关功能)。回答下列问题:
(1)生长素浓度升高到一定值时,会促进乙烯的合成;乙烯含量升高到一定值时,会抑制生长素的作用。据此分析,生长素与乙烯之间的反馈机制和生态M与乙烯之间的反馈机制的区别是 。
(2)若让雌花黄瓜和雄花黄瓜杂交,在人工异花传粉的操作过程中,可以省去 步骤。
(3)据图分析,雌花黄瓜的生态型有 种。若对雌花黄瓜植株施加乙烯抑制剂,则其发育为 花黄瓜。
(4)为研究生态F/f、M/m的遗传机制,某兴趣小组选择了甲、乙两株黄瓜进行杂交实验。研究人员用生态F/f、M/m的引物扩增了甲、乙两株黄瓜的生殖细包中的DNA,精子或卵细包的生态型如图2所示。
Ⅰ.已知①②来自甲黄瓜,③④来自乙黄瓜。据此分析甲、乙黄瓜的表型分别是 。
Ⅱ.若甲和乙杂交,则F1的表型及比例是 。小组成员A认为该结果不能判断生态F/f、M/m在染色体上的位置关系,但可以选择F₁中生态型为FfMm的黄瓜自交来推断,小组成员B认为该方案不可行,其理由是 。
Ⅲ.为继续探究生态F/f、M/m在染色体上的位置关系,小组成员B认为可选择F₁中生态型为FfMm的黄瓜与F1中杂合子黄瓜进行杂交来推断。根据以上信息综合分析,写出预期的结果和结论: 。
【答案】(1)生长素与乙烯之间的反馈机制是负反馈,生态M与乙烯之间的反馈机制是正反馈
(2)对母本去雄
(3) 4 雄
(4) 雄花、雌花 雄花:雌花=1:1 生态型为FfMm的黄瓜表型为雌花,不能产生花粉,无法自交 若子代中雌花:两性花:雄花=3:1:4(或出现两性花),则说明生态F/f、M/m位于非同源染色体上;若子代中雌花:雄花=1:1(或未出现两性花),则说明生态F/f、M/m位于一对同源染色体上
【分析】分析题意和图示可知,黄瓜的花受到生态型和乙烯的共同影响,F生态存在时会合成乙烯,促进雌蕊的发育,同时激活M生态,M生态的表达会进一步促进乙烯合成而抑制雄蕊的发育,故可推知,F_M_的植株开雌花,F_mm的植株开两性花,ffM_和 ffmm的植株开雄花。
【详解】(1)生长素浓度升高到一定值时,会促进乙烯的合成;乙烯含量升高到一定值时,会抑制生长素的作用,这说明生长素与乙烯之间的反馈机制是负反馈;F生态的存在促进乙烯的生成,促进雌蕊的发育,同时激活M生态,M生态的表达会进一步促进乙烯合成而抑制雄蕊的发育,所以M生态的表达与乙烯的产生之间存在正反馈调节。
(2)黄瓜的花有两性花,在人工异花传粉的操作过程中,可以省去对母本去雄的步骤。
(3)黄瓜的花受到生态型和乙烯的共同影响,F生态存在时会合成乙烯,促进雌蕊的发育,同时激活M生态,M生态的表达会进一步促进乙烯合成而抑制雄蕊的发育,故可推知,F_M_的植株开雌花,F_mm的植株开两性花,ffM_和 ffmm的植株开雄花,雌花黄瓜的生态型有2×2=4种。乙烯能促进雌蕊的发育,同时激活M生态,M生态的表达会进一步促进乙烯合成而抑制雄蕊的发育,若对雌花黄瓜植株施加乙烯抑制剂,则其发育为雄花黄瓜。
(4)Ⅰ.已知①②来自甲黄瓜,故甲黄瓜的生态型为ffMn,表现为雄花;③④来自乙黄瓜,故乙黄瓜的生态型为FfMM,表现为雌花。
Ⅱ.若甲和乙杂交,F1的生态型及比例为FfMM:ffMM:FfMm:ffMm=1:1:1:1,F1的表型及比例是雄花:雌花=1:1 。生态型为FfMm的黄瓜表型为雌花,不能产生花粉,无法自交,因此该方案不可行。
Ⅲ.F1中生态型为FfMm的黄瓜(雌花)与F1中杂合子黄瓜(雄花ffMm)进行杂交,若生态F/f、M/m位于非同源染色体上,则子代的生态型为FfMM:FfMm:ffMM:ffMm:Ffmm:ffmm=1:2:1:2:1:1:1,子代中雌花:两性花:雄花=3:1:4;若生态F/f、M/m位于一对同源染色体上(FM位于一条染色体上,fm位于另一条染色体上),则子代的生态型为FfMm:FfMM:ffmm:ffMm,即子代中雌花:雄花=1:1。
10.果蝇是极佳的遗传学实验材料,研究果蝇对于遗传学的发展起了关键作用。分析以下实验并回答问题(题中涉及所有生态均不位于Y染色体上):
(1)果蝇作为遗传学材料的优点有 (写出1点),且常染色体与性染色体上均有多对生态。生态在染色体上的位置称为 。
(2)已知眼色由一对等位生态控制,为判断其所在的位置现进行了两组杂交实验,基本过程及结果如下表所示。
据此判断,控制眼色生态位于 染色体上,理由是 。让实验二F1雌雄果蝇随机交配,则后代果蝇生态型有 种,雌果蝇中红眼占 。
(3)已知翅形生态(长翅-A,残翅-a)与体色生态(灰体-B,黑檀体-b)均位于常染色体上。但是2对生态在染色体上的位置关系未知,可能有3种类型。请参考以下方框中所给出的第一种类型①,在方框中完成另外2种可能性 (用竖直线表示染色体,短横表示生态,并用字母标出生态类型)。
(4)为进一步确定翅形生态与体色生态在染色体上的位置关系,对生态型都为AaBb的果蝇进行测交,并统计F1表型及比例。请预测结果:
①若F1中 ,则说明符合以上第①种情况;
②若F1中 ,则说明符合以上第②种情况;
③若F1中 ,则说明符合以上第③种情况;
(5)请另设计一种确定翅形生态与体色生态在染色体上的位置关系的杂交实验,简要写出实验思路: 。
【答案】(1) 生活史短,易饲养,繁殖快,染色体少,具有多对稳定可区分的性状 生态座位
(2) X 实验二中F1果蝇红眼∶红眼∶白眼:=2∶1∶1,性状表现与性别相关联 5 7/8
(3)
(4) ①长翅灰体:长翅黑檀体∶残翅灰体∶残翅黑檀体=1∶1∶1∶1 长翅灰体∶残翅黑檀体=1∶1 长翅黑檀体∶残翅灰体=1∶1
(5)选择生态型为AaBb的雌雄果蝇进行相互交配,并统计F1表型及比例。
【分析】生态自由组合定律的实质是:位于非同源染色体上的非等位生态的分离或自由组合是互不干扰的;在减数分裂过程中,同源染色体上的等位生态彼此分离的同时,非同源染色体上的非等位生态自由组合。
【详解】(1)果蝇具有容易饲养、繁殖速度快、有易于区分的相对性状、染色体数目少便于观察等特点,因此适于作为遗传学研究材料。生态在染色体上的位置称为生态座位。
(2)实验二中F1果蝇红眼♀∶红眼∶白眼=2∶1∶1,性状表现与性别相关联,说明该生态位于X染色体上,且亲本果蝇生态型(生态用D、d表示)为XDXd和XDY,F1生态型与比例为F1雌雄果蝇随机交配,子代可产生5种生态型果蝇(XDXD、XDXd、XdXd、XDY、XdY),其雌果蝇中红眼占比例为。
(3)翅形生态(长翅-A,残翅-a)与体色生态(灰体-B,黑檀体-b)均位于常染色体上2对生态在染色体上的位置关系未知,可能有3种类型:①两对等位生态位于两对非同源染色体上②两对等位生态的显性生态A、B位于一对同源染色体的一条染色体上③两对等位生态的显性生态A、B位于一对同源染色体的不同的染色体上,如下图:
(4)该两对生态的分布情况如图所示,将其测交进行鉴定,若子代长翅灰体∶长翅黑檀体∶残翅灰体∶残翅黑檀体=1∶1∶1∶1,则说明符合以上第①种情况;若子代长翅灰体∶残翅黑檀体=1∶1,则说明符合以上第②种情况;若子代长翅黑檀体∶残翅灰体=1∶1,则说明符合以上第③种情况。
(5)也可选择生态型为AaBb的雌雄果蝇进行相互交配,并统计F1表型及比例来鉴定生态的分布情况。
一、单选题
1.(2024·广东·高考真题)雄性不育对遗传育种有重要价值。为获得以茎的颜色或叶片形状为标记的雄性不育番茄材料,研究者用生态型为 AaCcFf的番茄植株自交,所得子代的部分结果见图。其中,控制紫茎(A)与绿茎(a)、缺刻叶(C)与马铃薯叶(c)的两对生态独立遗传,雄性可育(F)与雄性不育(f)为另一对相对性状,3对性状均为完全显隐性关系。下列分析正确的是( )
A.育种实践中缺刻叶可以作为雄性不育材料筛选的标记
B.子代的雄性可育株中,缺刻叶与马铃薯叶的比例约为1:1
C.子代中紫茎雄性可育株与绿茎雄性不育株的比例约为3:1
D.出现等量绿茎可育株与紫茎不育株是生态突变的结果
【答案】B
【分析】根据绿茎株中绝大多数雄性不育,紫茎株中绝大多数雄性可育,可推测控制绿茎(a)和雄性不育(f)的生态位于同一条染色体,控制紫茎(A)和雄性可育(F)的生态位于同一条染色体;控制紫茎(A)与绿茎(a)、缺刻叶(C)与马铃薯叶(c)的两对生态独立遗传,因此,控制缺刻叶(C)与马铃薯叶(c)的生态位于另一对同源染色体上。因为子代中偶见绿茎可育株与紫茎不育株,且两者数量相等,可推测是减数第一次分裂前期同源染色体非姐妹染色单体发生了互换。
【详解】A、根据绿茎株中绝大多数雄性不育,紫茎株中绝大多数雄性可育,可推测绿茎(a)和雄性不育(f)位于同一条染色体,紫茎(A)和雄性可育(F)位于同一条染色体,由子代雄性不育株中,缺刻叶:马铃薯叶≈3:1可知,缺刻叶(C)与马铃薯叶(c)位于另一对同源染色体上。因此绿茎可以作为雄性不育材料筛选的标记,A正确;
B、控制缺刻叶(C)、马铃薯叶(c)与控制雄性可育(F)、雄性不育(f)的两对生态位于两对同源染色体上,因此,子代雄性可育株中,缺刻叶与马铃薯叶的比例也约为3:1,B错误;
C、由于生态A和生态F位于同一条染色体,生态a和生态f位于同一条染色体,子代中紫茎雄性可育株与绿茎雄性不育株的比例约为3:1,C正确;
D、出现等量绿茎可育株与紫茎不育株是减数第一次分裂前期同源染色体非姐妹染色单体互换的结果,D错误。
故选B。
2.(2024·全国·高考真题)果蝇翅型、体色和眼色性状各由1对独立遗传的等位生态控制,其中弯翅、黄体和紫眼均为隐性性状,控制灰体、黄体性状的生态位于X染色体上。某小组以纯合体雌蝇和常染色体生态纯合的雄蝇为亲本杂交得F1,F1相互交配得F2。在翅型、体色和眼色性状中,F2的性状分离比不符合9∶3∶3∶1的亲本组合是( )
A.直翅黄体♀×弯翅灰体♂B.直翅灰体♀×弯翅黄体♂
C.弯翅红眼♀×直翅紫眼♂D.灰体紫眼♀×黄体红眼♂
【答案】A
【分析】1、自由组合定律的实质:控制不同性状的遗传因子的分离和组合是互不干扰的;在形成配子时,决定同一性状的成对的遗传因子彼此分离,决定不同性状的遗传因子自由组合。
2、依据题干信息,①果蝇翅型、体色和眼色性状各由1对独立遗传的等位生态控制,②控制灰体、黄体性状的生态位于X染色体上,③其中弯翅、黄体和紫眼均为隐性性状,说明这三对等位生态的遗传遵循生态的自由组合定律。
【详解】A、令直翅对弯翅由A、a控制,体色灰体对黄体由B、b控制,眼色红眼对紫眼由D、d控制。当直翅黄体♀×弯翅灰体♂时,依据题干信息,其生态型为:AAXbXbaaXBYF1:AaXBXb、AaXbY,按照拆分法,F1F2:直翅灰体:直翅黄体:弯翅灰体:弯翅黄体=3:3:1:1,A符合题意;
B、当直翅灰体♀×弯翅黄体♂时,依据题干信息,其生态型为:AAXBXB×aaXbY→F1:AaXBXb、AaXBY,按照拆分法,F1F2:直翅灰体:直翅黄体:弯翅灰体:弯翅黄体=9:3:3:1,B不符合题意;
C、当弯翅红眼♀×直翅紫眼♂时,依据题干信息,其生态型为:aaDD×AAdd→F1:AaDd,按照拆分法,F1F2:直翅红眼:直翅紫眼:弯翅红眼:弯翅紫眼=9:3:3:1,C不符合题意;
D、当灰体紫眼♀×黄体红眼♂时,依据题干信息,其生态型为:ddXBXB×DDXbY→F1:DdXBXb、DdXBY,按照拆分法,F1F2:灰体红眼:灰体紫眼:黄体红眼:黄体紫眼=9:3:3:1,D不符合题意。
故选A。
3.(2024·全国·高考真题)某种二倍体植物的P1和P2植株杂交得F1,F1自交得F2。对个体的DNA进行PCR检测,产物的电泳结果如图所示,其中①~⑧为部分F2个体,上部2条带是一对等位生态的扩增产物,下部2条带是另一对等位生态的扩增产物,这2对等位生态位于非同源染色体上。下列叙述错误的是( )
A.①②个体均为杂合体,F2中③所占的比例大于⑤
B.还有一种F2个体的PCR产物电泳结果有3条带
C.③和⑦杂交子代的PCR产物电泳结果与②⑧电泳结果相同
D.①自交子代的PCR产物电泳结果与④电泳结果相同的占
【答案】A
【分析】生态自由组合定律的实质是:位于非同源染色体上的非等位生态的分离或自由组合是互不干扰的;在减数分裂过程中,同源染色体上的等位生态彼此分离的同时,非同源染色体上的非等位生态自由组合。
【详解】A、由题可知,这2对等位生态位于非同源染色体上,假设A/a为上部两条带的等位生态,B/b为下部两条带的等位生态,由电泳图可知P1为AAbb,P2为aaBB,F1为AaBb,F2中①AaBB②Aabb都为杂合子,③AABb占F2的比例为,⑤AABB占F2的比例为,A正确;
B、电泳图中的F2的生态型依次为:AaBB、Aabb、AABb、aaBB、AABB、AAbb、aabb、AaBb,未出现的生态型为aaBb,其个体PCR产物电泳结果有3条带,B正确;
C、③AABb和⑦aabb杂交后代为Aabb、 AaBb,其PCR产物电泳结果与②⑧电泳结果相同,C正确;
D、①AaBB自交子代为,AABB()、AaBB()、aaBB(),其PCR产物电泳结果与④aaBB电泳结果相同的占,D错误。
故选A。
4.(2023·山西·高考真题)某研究小组从野生型高秆(显性)玉米中获得了2个矮秆突变体,为了研究这2个突变体的生态型,该小组让这2个矮秆突变体(亲本)杂交得F1,F1自交得F2,发现F2中表型及其比例是高秆:矮秆:极矮秆=9:6:1。若用A、B表示显性生态,则下列相关推测错误的是( )
A.亲本的生态型为aaBB和AAbb,F1的生态型为AaBb
B.F2矮秆的生态型有aaBB、AAbb、aaBb、Aabb,共4种
C.生态型是AABB的个体为高秆,生态型是aabb的个体为极矮秆
D.F2矮秆中纯合子所占比例为1/2,F2高秆中纯合子所占比例为1/16
【答案】A
【分析】由题干信息可知,2个矮秆突变体(亲本)杂交得F1,F1自交得F2,发现F2中表型及其比例是高秆:矮秆:极矮秆=9:6:1,符合9:3:3:1的变式,因此控制两个矮秆突变体的生态遵循生态的自由组合定律。
【详解】A、F2中表型及其比例是高秆:矮秆:极矮秆=9:6:1,符合:9:3:3:1的变式,因此因此控制两个矮秆突变体的生态遵循生态的自由组合定律,即高秆生态型为A_B_,矮秆生态型为A_bb、aaB_,极矮秆生态型为aabb,因此可推知亲本的生态型为aaBB和AAbb,F1的生态型为AaBb,A正确;
B、矮秆生态型为A_bb、aaB_,因此F2矮秆的生态型有aaBB、AAbb、aaBb、Aabb,共4种,B正确;
C、由F2中表型及其比例可知生态型是AABB的个体为高秆,生态型是aabb的个体为极矮秆,C正确;
D、F2矮秆生态型为A_bb、aaB_共6份,纯合子生态型为aaBB、AAbb共2份,因此矮秆中纯合子所占比例为1/3,F2高秆生态型为A_B_共9份,纯合子为AABB共1份,因此高秆中纯合子所占比例为1/9,D错误。
故选A。
5.(2023·重庆·高考真题)甲乙丙三种酶参与葡萄糖和糖原之间的转化,过程如图1所示。任一酶的生态发生突变导致相应酶功能缺陷,均会引发GSD病。图2为三种GSD亚型患者家系,其中至少一种是伴性遗传。不考虑新的突变,下列分析正确的是( )
A.若①同时患有红绿色盲,则其父母再生育健康孩子的概率是3/8
B.若②长期表现为低血糖,则一定不是乙酶功能缺陷所致
C.若丙酶缺陷GSD发病率是1/10000,则③患该病的概率为1/300
D.三种GSD亚型患者体内的糖原含量都会异常升高
【答案】B
【分析】图1是甲乙丙三种酶参与葡萄糖和糖原之间的转化,其中乙和丙酶功能缺陷会导致葡萄糖含量降低;由图2判断甲酶缺陷GSD病是常染色体隐性遗传,乙丙两种病均为隐性遗传病,丙酶缺陷GSD病女性患者生出正常儿子,可排除伴X隐性遗传,三种病中其中至少一种是伴性遗传,所以乙酶缺陷GSD病是伴X隐性遗传。
【详解】A、①是甲酶缺陷GSD患者,同时又患红绿色盲,伴X隐性遗传,则可设①生态型是aaY,双亲的是AaY,Aa,则其父母再生育健康孩子的概率是×=,A正确;
B、乙酶缺陷GSD病是伴X隐性遗传,②是女性双亲均正常,则②一定不是乙酶缺陷GSD病,②长期表现为低血糖,则可能是丙酶功能缺陷导致的,B正确;
C、丙酶缺陷GSD病也是常染色体隐性遗传,设③的父亲生态型是Dd,丙酶缺陷GSD发病率是1/10000,则则d配子的概率是1/100,D配子的概率是99/100,因为母亲是正常的,则母亲可能得生态型是Dd、DD,其中Dd的概率是2/101。故③患病的概率是2/101×1/4=1/202,C错误;
D、三种GSD亚型患者体内的甲酶功能缺陷会导致不能合成糖原,因此糖原含量下降,D错误。
故选B。
6.(2023·北京·高考真题)纯合亲本白眼长翅和红眼残翅果蝇进行杂交,结果如图。F2中每种表型都有雌、雄个体。根据杂交结果,下列推测错误的是( )
A.控制两对相对性状的生态都位于X染色体上
B.F1雌果蝇只有一种生态型
C.F2白眼残翅果蝇间交配,子代表型不变
D.上述杂交结果符合自由组合定律
【答案】A
【分析】生态自由组合定律的实质是:位于非同源染色体上的非等位生态的分离或自由组合是互不干扰的;在减数分裂过程中,同源染色体上的等位生态彼此分离的同时,非同源染色体上的非等位生态自由组合。
【详解】A、白眼雌蝇与红眼雄果蝇杂交,产生的F1中白眼均为雄性,红眼均为雌性,说明性状表现与性别有关,则控制眼色的生态位于X染色体上,同时说明红眼对白眼为显性;另一对相对性状的果蝇杂交,无论雌雄均表现为长翅,说明长翅对产残翅为显性,F2中每种表型都有雌、雄个体,无论雌雄均表现为长翅∶残翅=3∶1,说明控制果蝇翅形的生态位于常染色体上,A正确;
B、若控制长翅和残翅的生态用A/a表示,控制眼色的生态用B/b表示,则亲本的生态型可表示为AAXbXb,aaXBY,二者杂交产生的F1中雌性个体的生态型为AaXBXb,B正确;
C、亲本的生态型可表示为AAXbXb,aaXBY,F1个体的生态型为AaXBXb、AaXbY,则F2白眼残翅果蝇的生态型为aaXbXb、aaXbY,这些雌雄果蝇交配的结果依然为残翅白眼,即子代表型不变,C正确;
D、 根据上述杂交结果可知,控制眼色的生态位于X染色体上,控制翅型的生态位于常染色体上,可见, 上述杂交结果符合自由组合定律,D错误。
故选A。
7.(2023·广东·高考真题)鸡的卷羽(F)对片羽(f)为不完全显性,位于常染色体,Ff表现为半卷羽;体型正常(D)对矮小(d)为显性,位于Z染色体。卷羽鸡适应高温环境,矮小鸡饲料利用率高。为培育耐热节粮型种鸡以实现规模化生产,研究人员拟通过杂交将d生态引入广东特色肉鸡“粤西卷羽鸡”,育种过程见图。下列分析错误的是( )
A.正交和反交获得F1代个体表型和亲本不一样
B.分别从F1代群体I和II中选择亲本可以避免近交衰退
C.为缩短育种时间应从F1代群体I中选择父本进行杂交
D.F2代中可获得目的性状能够稳定遗传的种鸡
【答案】B
【分析】根据题意,育种的目标是获得目标性状为卷羽矮小鸡(生态型为FFZdW和FFZdZd的个体)。
【详解】A、由于控制体型的生态位于Z染色体上,属于伴性遗传,性状与性别相关联。用♀卷羽正常(FFZDW)与♂片羽矮小(ffZdZd)杂交,F1代是♂FfZDZd和♀FfZdW,子代都是半卷羽;用♀片羽矮小(ffZdW)与♂卷羽正常(FFZDZD)杂交,F1代是♂FfZDZd和♀FfZDW,子代仍然是半卷羽,正交和反交都与亲本表型不同,A正确;
B、F1代群体I和II杂交不是近亲繁殖,可以避免近交衰退,B正确;
CD、为缩短育种时间应从F1代群体I中选择母本(生态型为FfZdW),从F1代群体II中选择父本(生态型为FfZDZd),可以快速获得生态型为FFZdW和FFZdZd的个体,即在F2代中可获得目的性状能够稳定遗传的种鸡,C错误,D错误。
故选B。
二、多选题
8.(2024·山东·高考真题)果蝇的直翅、弯翅受Ⅳ号常染色体上的等位生态A、a控制。现有甲、乙2只都只含7条染色体的直翅雄果蝇,产生原因都是Ⅳ号常染色体中的1条移接到某条非同源染色体末端,且移接的Ⅳ号常染色体着丝粒丢失。为探究Ⅳ号常染色体移接情况,进行了如表所示的杂交实验。已知甲、乙在减数分裂时,未移接的Ⅳ号常染色体随机移向一极;配子和个体的存活力都正常。不考虑其他突变和染色体互换,下列推断正确的是( )
A.①中亲本雌果蝇的生态型一定为Aa
B.②中亲本雌果蝇的生态型一定为aa
C.甲中含生态A的1条染色体一定移接到X染色体末端
D.乙中含生态A的1条染色体一定移接到X染色体末端
【答案】AC
【分析】1、生态的分离定律的实质是:在杂合子的细包中,位于一 对同源染色体上的等位生态,具有一定的独立性;在减数分 裂形成配子的过程中,等位生态会随同源染色体的分开而分 离,分别进入两个配子中,独立地随配子遗传给后代。
2、生态的自由组合定律的实质是:位于非同源染色体上 的非等位生态的分离或组合是互不干扰的;在减数分裂过 程中,同源染色体上的等位生态彼此分离的同时,非同源 染色体上的非等位生态自由组合。
3、决定性状的生态位于性染色体上,在遗传上总是和性别相关联,这种现象叫作伴性遗传。
【详解】AC、依题意,甲×正常雌果蝇→F1中直翅∶弯翅=7∶1,且雄果蝇群体中的直翅∶弯翅=3∶1,可知直翅为显性,且翅形的遗传与性别相关联,A生态移接至X染色体上。甲果蝇表型为直翅,且A生态移接至X染色体上,其生态型可表示为O—XAY(O表示该染色体缺少相应生态,—表示染色体上未知的生态),正常雌果蝇的生态型可表示为— —XX。则甲与正常雌果蝇杂交可表示为O—XAY×— —XX。两对染色体独立遗传,若单独考虑性染色体的遗传,甲与正常雌果蝇杂交可表示XAY×XX,所得子代为1XAX:1XY:若单独考虑常染色体,甲与正常雌果蝇杂交可表示为O—×— —,所得子代为1O—:1O —:1— —:1— —。又知雄果蝇群体中的直翅∶弯翅=3∶1,结合性染色体遗传的雄性子代生态型XY可推断,单独考虑的常染色体杂交O—×— —所得的子代1O—:1O —中,一定至少有一个是OA,即雌果蝇中一定含A生态。而其余的1O —:1— —:1— —,一定有一个生态型为Oa或aa,两种情况中都一定有a来自雌性果蝇,所以与甲杂交的亲本雌果蝇的生态型一定为Aa。综合以上分析,①中亲本雌果蝇的生态型一定为Aa,甲中含生态A的1条染色体一定移接到X染色体末端,AC正确;
BD、假设乙的生态型为Aa,其中一个A生态位于的染色体片段移接到另一条非同源染色体上,且该染色体也是常染色体,则其生态型可表示为AOaO,再设与乙杂交的雌性果蝇的生态型为AaOO。乙×正常雌果蝇杂交时,乙所产生的配子种类及比例为:1Aa:1AO:1aO:1OO,正常雌果蝇产生的配子种类及比例为:1AO:1aO。则所得子代生态型及比例可表示为:1AAaO:1AAOO:AaOO:1AOOO:1AaaO:1AaOO:1aaOO:1aOOO,由上可推断子代的表型及比例为直翅∶弯翅=3∶1。与翅型相关两对染色体都为常染色体,直翅和弯翅群体中的雌雄比都是1∶1。假设与实验结果相符,假设成立。故②中亲本雌果蝇的生态型可以是Aa,乙中含生态A的1条染色体可以移接到常染色体末端,BD错误。
故选AC。
9.(2023·河北·高考真题)某雄性果蝇(2n=8)的一条2号染色体和X染色体发生了片段互换,丢失2号染色体片段或X染色体片段的雌、雄配子均不育。该雄蝇与正常雌蝇杂交获得F1.不考虑其他突变。下列叙述正确的是( )
A.F1雌蝇的初级卵母细包在减数分裂时形成两个正常四分体
B.F1雌蝇产生的配子一半可育
C.F1雄蝇的细包中一条2号染色体结构异常
D.此种变异不能为生物进化提供原材料
【答案】AB
【分析】设发生互换的染色体分别为2'和X',由题意可知,丢失2号染色体片段或X染色体片段的雌、雄配子均不育,则该雄果蝇可产生可育配子2'X',2Y。
【详解】A、设发生互换的染色体分别为2'和X',由题意可知,丢失2号染色体片段或X染色体片段的雌、雄配子均不育,则该雄果蝇可产生可育配子2'X',2Y,其与正常雌蝇杂交获得F1,为22'XX',22XY,其中雌蝇的初级卵母细包在减数分裂时形成两个正常四分体,即1号和3号染色体能形成正常的四分体,A正确;
B、F1雌蝇22'XX'产生的配子2X和2'X'可育,2'X和2X'不可育,即F1雌蝇产生的配子一半可育,B正确;
C、F1雄蝇22XY的细包中两条2号染色体结构均正常,C错误;
D、题干所述变异为染色体结构变异中的易位,突变(生态突变和染色体变异)和生态重组为生物进化提供了原材料,D错误。
故选AB。
10.(2023·山东·高考真题)某二倍体动物的性染色体仅有X染色体,其性别有3种,由X染色体条数及常染色体生态T、TR、TD决定。只要含有TD生态就表现为雌性,只要生态型为TRTR就表现为雄性。TT和TTR个体中,仅有1条X染色体的为雄性,有2条X染色体的既不称为雄性也不称为雌性,而称为雌雄同体。已知无X染色体的胚胎致死,雌雄同体可异体受精也可自体受精。不考虑突变,下列推断正确的是( )
A.3种性别均有的群体自由交配,F1的生态型最多有6种可能
B.两个生态型相同的个体杂交,F1中一定没有雌性个体
C.多个生态型为TDTR、TRTR的个体自由交配,F1中雌性与雄性占比相等
D.雌雄同体的杂合子自体受精获得F1,F1自体受精获得到的F2中雄性占比为1/6
【答案】BCD
【分析】假设只有一条X染色体的个体生态型为XO,由题意分析可知:雌性动物的生态型有TDTRX_、TDTX_4种;雄性动物的生态型有TRTRX_、TTXO、TTRXO4种;雌雄同体的生态型有TTXX、TTRXX两种。
【详解】A、假设只有一条X染色体的个体生态型为XO,由题意分析可知:雌性动物的生态型有TDTRX_、TDTX_4种;雄性动物的生态型有TRTRX_、TTXO、TTRXO4种;雌雄同体的生态型有TTXX、TTRXX两种。若3种性别均有的群体自由交配,F1的生态型最多有10种可能,A正确;
B、雌性动物的生态型有TDTRX_、TDTX_4种,若后代中有雌性个体,说明亲本一定含有TD,含有TD且生态型相同的两个个体均为雌性,不能产生下一代,B正确;
C、多个生态型为TDTR、TRTR的个体自由交配,雌配子有TD、TR两种;雄配子仅TR一种,F1中雌性(TDTR)与雄性(TRTR)占比相等,C正确;
D、雌雄同体的杂合子(生态型为TTRXX)自体受精获得F1,F1生态型为1/4TTXX(雌雄同体)、1/2TTRXX(雌雄同体)、1/4TRTRXX(雄性),只有1/4TTXX(雌雄同体)、1/2TTRXX(雌雄同体)才能自体受精获得F2 ,即1/3TTXX(雌雄同体)、2/3TTRXX(雌雄同体)自体受精产生下一代雄性(TRTRXX)的比例为2/3×1/4=1/6,D错误。
故选BCD。
三、非选择题
11.(2024·吉林·高考真题)作物在成熟期叶片枯黄,若延长绿色状态将有助于提高产量。某小麦野生型在成熟期叶片正常枯黄(熟黄),其单生态突变纯合子ml在成熟期叶片保持绿色的时间延长(持绿)。回答下列问题。
(1)将ml与野生型杂交得到F1,表型为 (填“熟黄”或“持绿”),则此突变为隐性突变(A1生态突变为al生态)。推测A1生态控制小麦熟黄,将A1生态转入 个体中表达,观察获得的植株表型可验证此推测。
(2)突变体m2与ml表型相同,是A2生态突变为a2生态的隐性纯合子,A2生态与A1生态是非等位的同源生态,序列相同。A1、A2、a1和a2生态转录的模板链简要信息如图1。据图1可知,与野生型生态相比,a1生态发生了 ,a2生态发生了 ,使合成的mRNA都提前出现了 ,翻译出的多肽链长度变 ,导致蛋白质的空间结构改变,活性丧失。A1(A2)生态编码A酶,图2为检测野生型和两个突变体叶片中A酶的酶活性结果,其中 号株系为野生型的数据。
(3)A1和A2生态位于非同源染色体上,ml的生态型为 ,m2的生态型为 。若将ml与m2杂交得到F1,F1自交得到F2,F2中自交后代不发生性状分离个体的比例为 。
【答案】(1) 熟黄 持绿(或m1或突变型)
(2) 碱基对的替换 碱基对的增添 终止密码子 短 ①
(3) a1a1A2A2 A1A1a2a2 1/4
【分析】1、生态自由组合定律的实质是:位于非同源染色体上的非等位生态的分离或自由组合是互不干扰的;在减数分裂过程中,同源染色体上的等位生态彼此分离的同时,非同源染色体上的非等位生态自由组合。
2、生态突变:DNA分子中发生碱基的替换、增添或缺失,而引起的生态碱基序列的改变,叫做生态突变。
【详解】(1)若此突变为隐性突变,则m1的生态型为a1a1,野生型的生态型为A1A1,m1野生型A1a1,表型为野生型,即熟黄。若要证明此推测,可将A1生态转入持绿(或m1或突变型)个体中表达,若植株表现为熟黄,则可验证此推测。
(2)依据题干和图1可知,①A2生态与A1生态是非等位的同源生态,序列相同;②突变体m2与ml表型相同,且均为对应生态的隐性纯合子;③由于终止密码子为UAA、UAG、UGA,可知对应模板链上碱基为ATT、ATC、ACT。与野生型生态相比较,a1发生了碱基的替代,a2生态发生了碱基的增添(增添了碱基T),即a1序列上提前出现了ACT,a2序列上出现ACT,即使合成的mRNA都提前出现了终止密码子,导致翻译出的多肽链长度变短,导致蛋白质的空间结构改变,活性丧失。A1(A2)生态编码A酶,且突变体m2与ml表型相同,可知m2与ml中A酶的酶活性大体相同,所以据图2,可知,①号株系为野生型数据。
(3)依据题干信息,A1和A2生态位于非同源染色体上,则ml的生态型为a1a1A2A2,m2的生态型为A1A1a2a2。mlm2F1:A1a1A2a2,F1F2:A1 - A2 - :a1a1A2 - :A1 - a2a2 :a1a1a2a2=9:3:3:1,对应的表型为野生型:突变型=9:7,后代中不会发生性状分裂的生态型为:1A1A1A2A2、1A1A1a2a2、1a1 a1 A2A2、1a1a1a2a2,所占的比例为1/4。
12.(2024·甘肃·高考真题)自然群体中太阳鹦鹉的眼色为棕色,现于饲养群体中获得了甲和乙两个红眼纯系。为了确定眼色变异的遗传方式,某课题组选取甲和乙品系的太阳鹦鹉做正反交实验,F1雌雄个体间相互交配,F2的表型及比值如下表。回答下列问题(要求生态符号依次使用A/a,B/b)
(1)太阳鹦鹉的眼色至少由两对生态控制,判断的依据为 ;其中一对生态位于z染色体上,判断依据为 。
(2)正交的父本生态型为 ,F1生态型及表型为 。
(3)反交的母本生态型为 ,F1生态型及表型为 。
(4)下图为太阳鹦鹉眼色素合成的可能途径,写出控制酶合成的生态和色素的颜色 。
【答案】(1) 6:2:3:5(3:5:3:5)是9:3:3:1的变式 正交、反交结果不同
(2) aaZBZB AaZBZb、AaZBW 表型均为棕色
(3) aaZBW AaZBZb、AaZbW 表型分别为棕色、红色
(4)①为生态A(或B);②为生态B(或A);③为红色;④为棕色
【分析】伴性遗传是指在遗传过程中的子代部分性状由性染色体上的生态控制,这种由性染色体上的生态所控制性状的遗传上总是和性别相关,这种与性别相关联的性状遗传方式就称为伴性遗传。
【详解】(1)依据表格信息可知,无论是正交6:2:3:5,还是反交3:5:3:5,均是9:3:3:1的变式,故可判断太阳鹦鹉的眼色至少由两对生态控制;但正交和反交结果不同,说明其中一对生态位于z染色体上。
(2)依据正交结果,F2中棕眼:红眼=9:7,说明棕眼性状为双显性个体,红眼为单显性或双隐性个体,鹦鹉为ZW型性别决定,在雄性个体中,棕眼为6/8=3/41,在雌性个体中,棕眼为3/8=3/41/2,故可推知,F1中的生态型为AaZBZb、AaZBW,表型均为棕色,亲本为纯系,其生态型为:aaZBZB(父本)、AAZbW(母本)。
(3)依据反交结果,结合第二小问可知,亲本的生态型为,AAZbZb、aaZBW,则F1的生态型为AaZBZb、AaZbW,对应的表型依次为棕色、红色。
(4)结合第二小问可知,棕眼性状为双显性个体,红眼为单显性或双隐性个体,故可知生态①为A(或B),控制酶1的合成,促进红色前体物合成红色中间物,生态②为B(或A),控制酶2的合成,促进红色中间物合成棕色产物。
13.(2024·河北·高考真题)西瓜瓜形(长形、椭圆形和圆形)和瓜皮颜色(深绿、绿条纹和浅绿)均为重要育种性状。为研究两类性状的遗传规律,选用纯合体(长形深绿)、(圆形浅绿)和(圆形绿条纹)进行杂交。为方便统计,长形和椭圆形统一记作非圆,结果见表。
回答下列问题:
(1)由实验①结果推测,瓜皮颜色遗传遵循 定律,其中隐性性状为 。
(2)由实验①和②结果不能判断控制绿条纹和浅绿性状生态之间的关系。若要进行判断,还需从实验①和②的亲本中选用 进行杂交。若瓜皮颜色为 ,则推测两生态为非等位生态。
(3)对实验①和②的非圆形瓜进行调查,发现均为椭圆形,则中椭圆深绿瓜植株的占比应为 。若实验①的植株自交,子代中圆形深绿瓜植株的占比为 。
(4)SSR是分布于各染色体上的DNA序列,不同染色体具有各自的特异SSR。SSR1和SSR2分别位于西瓜的9号和1号染色体。在和中SSR1长度不同,SSR2长度也不同。为了对控制瓜皮颜色的生态进行染色体定位,电泳检测实验①中浅绿瓜植株、和的SSR1和SSR2的扩增产物,结果如图。据图推测控制瓜皮颜色的生态位于 染色体。检测结果表明,15号植株同时含有两亲本的SSR1和SSR2序列,同时具有SSR1的根本原因是 ,同时具有SSR2的根本原因
(5)为快速获得稳定遗传的深绿瓜株系,对实验①F2中深绿瓜植株控制瓜皮颜色的生态所在染色体上的SSR进行扩增、电泳检测。稳定遗传的深绿瓜株系应是纯合子,其深绿生态最终来源于亲本P1,故应选择SSR1的扩增产物条带与P1亲本相同的植株。
14.(2023·全国·高考真题)乙烯是植物果实成熟所需的激素,阻断乙烯的合成可使果实不能正常成熟,这一特点可以用于解决果实不耐储存的问题,以达到增加经济效益的目的。现有某种植物的3个纯合子(甲、乙、丙),其中甲和乙表现为果实不能正常成熟(不成熟),丙表现为果实能正常成熟(成熟),用这3个纯合子进行杂交实验,F1自交得F2,结果见下表。
回答下列问题。
(1)利用物理、化学等因素处理生物,可以使生物发生生态突变,从而获得新的品种。通常,生态突变是指 。
(2)从实验①和②的结果可知,甲和乙的生态型不同,判断的依据是 。
(3)已知丙的生态型为aaBB,且B生态控制合成的酶能够催化乙烯的合成,则甲、乙的生态型分别是 ;实验③中,F2成熟个体的生态型是 ,F2不成熟个体中纯合子所占的比例为 。
【答案】(1)DNA分子上发生碱基的增添、替换、缺失导致的生态结构发生改变的过程
(2)实验①和实验②的F1性状不同,F2的性状分离比不相同
(3) AABB、aabb aaBB和aaBb 3/13
【分析】分离定律的实质是杂合体内等位生态在减数分裂生成配子时随同源染色体的分开而分离,进入两个不同的配子,独立的随配子遗传给后代。
组合定律的实质是:位于非同源染色体上的非等位生态的分离或自由组合是互不干扰的;在减数分裂过程中,同源染色体上的等位生态彼此分离的同时,非同源染色体上的非等位生态自由组合。
【详解】(1)生态突变是指DNA分子上发生碱基的增添、替换、缺失导致的生态结构发生改变的过程。
(2)甲与丙杂交的F1为不成熟,子二代不成熟:成熟=3:1,所以甲的不成熟相对于成熟为显性,乙与丙杂交的F1为成熟,子二代成熟:不成熟=3:1,所以乙的不成熟相对于成熟为隐性。即实验①和实验②的F1性状不同,F2的性状分离比不相同,故甲和乙的生态型不同。
(3)由于甲的不成熟为显性,且丙为aaBB,所以甲是AABB;乙的不成熟为隐性,所以乙为aabb;则实验③的F1为AaBb, F2中成熟个体为aaB_,包括aaBB和aaBb,不成熟个体占1-(1/4)×(3/4)=13/16;而纯合子为AABB,AAbb,aabb,占3/16,所以不成熟中的纯合子占3/13。
15.(2023·辽宁·高考真题)萝卜是雌雄同花植物,其贮藏根(萝卜)红色、紫色和白色由一对等位生态W、w控制,长形、椭圆形和圆形由另一对等位生态R、r控制。一株表型为紫色椭圆形萝卜的植株自交,F₁的表型及其比例如下表所示。回答下列问题:
注:假设不同生态型植株个体及配子的存活率相同
(1)控制萝卜颜色和形状的两对生态的遗传 (填“遵循”或“不遵循”)孟德尔第二定律。
(2)为验证上述结论,以F1为实验材料,设计实验进行验证:
①选择萝卜表型为 和红色长形的植株作亲本进行杂交实验。
②若子代表型及其比例为 ,则上述结论得到验证。
(3)表中F1植株纯合子所占比例是 ;若表中F1随机传粉,F2植株中表型为紫色椭圆形萝卜的植株所占比例是 。
(4)食品工艺加工需大量使用紫色萝卜,为满足其需要,可在短时间内大量培育紫色萝卜种苗的技术是 。
【答案】(1)遵循
(2) 紫色椭圆形 紫色椭圆形:紫色长形:红色椭圆形:红色长形=l:1:1:1
(3) 1/4 1/4
(4)植物组织培养
【分析】根据题表分析:F1中红色:紫色:白色=1:2:1,长形:椭圆形:圆形=1:2:1,紫色和椭圆形均为杂合子。F1中红色长形:红色椭圆形:红色圆形:紫色长形:紫色椭圆形:紫色圆形:白色长形:白色椭圆形:白色圆形=1:2:1:2:4:2:1:2:1,比例为9:3:3:1的变形,两对性状遵循自由组合定律。
【详解】(1)F1中红色长形:红色椭圆形:红色圆形:紫色长形:紫色椭圆形:紫色圆形:白色长形:白色椭圆形:白色圆形=1:2:1:2:4:2:1:2:1,比例为9:3:3:1的变形,两对性状遵循自由组合定律,即遵循孟德尔第二定律。
(2)F1中红色:紫色:白色=1:2:1,长形:椭圆形:圆形=1:2:1,红色、白色、长形、圆形均是纯合子,紫色和椭圆形均为杂合子,则紫色椭圆形萝卜生态型为WwRr。一株表型为紫色椭圆形萝卜的植株自交,得到F1,以F1为实验材料,验证(1)中的结论,可选择萝卜表型为紫色椭圆形和红色长形的植株作亲本进行杂交实验,得F2,若表型及其比例为紫色椭圆形:紫色长形:红色椭圆形:红色长形=l:1:1:1,则上述结论得到验证。
(3)紫色椭圆形萝卜(WwRr)的植株自交,得到F1,表中F1植株纯合子为WWRR、WWrr、wwRR、wwrr,所占比例是1/4。若表中F1随机传粉,就颜色而言,F1中有1/4WW、1/2Ww、1/4ww,产生配子为1/2W、1/2w,雌雄配子随机结合,子代中紫色(Ww)占1/2;就形状而言,F1中有1/4RR、1/2Rr、1/4rr,产生配子为1/2R、1/2r,雌雄配子随机结合,子代中椭圆形(Rr)占1/2,因此,F2植株中表型为紫色椭圆形萝卜的植株所占比例是1/2×1/2=1/4。
(4)想要在短时间内大量培育紫色萝卜种苗可以采用植物组织培养技术。目录
01 模拟基础练
【题型一】两对相对性状杂交实验分析
【题型二】生态自由组合定律的实质和应用
【题型三】孟德尔遗传实验的科学方法
【题型四】利用分离定律思维解决自由组合定律的问题
02 重难创新练
03 真题实战练
实验一
实验二
P
红眼♀×白眼
红眼×红眼♀
F1
全为红眼
红眼♀∶红眼∶白眼=2∶1∶1
① ② ③
实验①:甲×正常雌果蝇→F1中直翅∶弯翅=7∶1,且雄果蝇群体中的直翅∶弯翅=3∶1
实验②:乙×正常雌果蝇→F1中直翅∶弯翅=3∶1,且直翅和弯翅群体中的雌雄比都是1∶1
表型
正交
反交
棕眼雄
6/16
3/16
红眼雄
2/16
5/16
棕眼雌
3/16
3/16
红眼雌
5/16
5/16
实验
杂交组合
表型
表型和比例
①
非圆深绿
非圆深绿︰非圆浅绿︰圆形深绿︰圆形浅绿=9︰3︰3︰1
②
非圆深绿
非圆深绿︰非圆绿条纹︰圆形深绿︰圆形绿条纹=9︰3︰3︰1
实验
杂交组合
F1表现型
F2表现型及分离比
①
甲×丙
不成熟
不成熟:成熟=3:1
②
乙×丙
成熟
成熟:不成熟=3:1
③
甲×乙
不成熟
不成熟:成熟=13:3
F1表型
红色
长形
红色
椭圆形
红色
圆形
紫色
长形
紫色
椭圆形
紫色
圆形
白色
长形
白色
椭圆形
白色
圆形
比例
1
2
1
2
4
2
1
2
1
相关试卷
这是一份2025年新高考生物一轮复习第5单元基因的传递规律第18讲遗传综合实验分析(练习)(学生版+教师版),文件包含2025年新高考生物一轮复习第5单元基因的传递规律第18讲遗传综合实验分析练习教师版docx、2025年新高考生物一轮复习第5单元基因的传递规律第18讲遗传综合实验分析练习学生版docx等2份试卷配套教学资源,其中试卷共47页, 欢迎下载使用。
这是一份2025年新高考生物一轮复习第5单元基因的传递规律第17讲伴性遗传和人类遗传病(练习)(学生版+教师版),文件包含2025年新高考生物一轮复习第5单元基因的传递规律第17讲伴性遗传和人类遗传病练习教师版docx、2025年新高考生物一轮复习第5单元基因的传递规律第17讲伴性遗传和人类遗传病练习学生版docx等2份试卷配套教学资源,其中试卷共38页, 欢迎下载使用。
这是一份2025年新高考生物一轮复习第五单元基因的传递规律第十六讲自由组合定律(第二课时)(练习)(学生版+教师版),文件包含2025年新高考生物一轮复习第5单元基因的传递规律第16讲自由组合定律第二课时练习教师版docx、2025年新高考生物一轮复习第5单元基因的传递规律第16讲自由组合定律第二课时练习学生版docx等2份试卷配套教学资源,其中试卷共40页, 欢迎下载使用。

