重庆市育才中学2024-2025学年高一上学期11月期中考试化学试题(Word版附解析)
展开
这是一份重庆市育才中学2024-2025学年高一上学期11月期中考试化学试题(Word版附解析),文件包含重庆市育才中学2024-2025学年高一上学期11月期中考试化学试卷Word版含解析docx、重庆市育才中学2024-2025学年高一上学期11月期中考试化学试卷Word版无答案docx等2份试卷配套教学资源,其中试卷共20页, 欢迎下载使用。
(满分:100分,考试时间:75分钟)
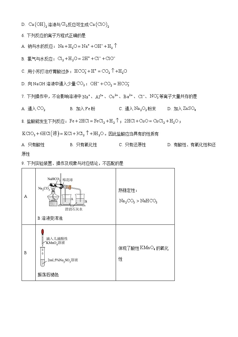
一、选择题(本题共有14个小题,每小题只有一个最佳选项,每小题3分,共42分)
1. 国庆前夕,某高一学生利用化学知识做成了一个简易电池,替换了生日贺卡中的纽扣电池,并成功为国歌唱。这一电池中涉及的化学反应,最大可能是
A. B.
C. D.
2. 学好化学,更好生活。下列应用场景不正确的是
A. 将鸭蛋放入食盐水一段时间,和可以穿过半透膜,得到咸鸭蛋
B. 因为各种非金属的不同焰色,才有节日礼花绽放时的绚丽多彩
C. 用含有“衣领净”,可以漂白白衬衣上的蔬菜汁
D. 烘焙蛋糕中添加的小苏打,在受热时分解产生的气体可以让糕点蓬松
3. 下列电离方程式不正确的是
A. H2SO4=2H++SOB. NH4NO3=NH+NO
C. Na2CO3=Na+COD. Ba(OH)2=Ba2++2OH-
4. 下列有关物质性质和类别的相关描述,正确的是
A. 的水溶液能导电,是电解质
B. 胶体,能透过滤纸,能产生丁达尔效应,但呈电中性
C. 能与溶液反应只生、和水,所以属于酸性氧化物
D. 的水溶液能使酚酞变红,是碱不是盐
5. 下列叙述正确的是
A. 和分别与反应得到和
B. 分别在和中燃烧得到和
C. 溶液与反应可生成
D. 溶液与反应可生成
6. 下列反应的离子方程式正确的是
A. 钠与水的反应:
B. 氯气与水反应:
C. 用小苏打治疗胃酸过多:
D. 向溶液中通入少量:
7. 下列操作中,不会影响溶液中、、、、、等离子大量共存的是
A. 通入B. 加入粉C. 通入粉末D. 加入
8. 盐酸能发生下列反应:;;。因此盐酸应当具有的性质有
A. 只有酸性B. 只有氧化性C. 只有还原性D. 有酸性、有氧化性和还原性
9. 下列实验装置、操作及现象与对应结论,不匹配的是
A. AB. BC. CD. D
10. 在一定条件下,下列粒子的还原性顺序为:Cl-
相关试卷
这是一份重庆市第一中学2024-2025学年高一上学期11月期中考试化学试题(Word版附解析),文件包含重庆市第一中学校2024-2025学年高一上学期11月期中考试化学试卷Word版含解析docx、重庆市第一中学校2024-2025学年高一上学期11月期中考试化学试卷Word版无答案docx等2份试卷配套教学资源,其中试卷共30页, 欢迎下载使用。
这是一份重庆市荣昌中学2024-2025学年高一上学期11月期中考试化学试题(Word版附解析),文件包含重庆市荣昌中学校2024-2025学年高一上学期11月期中考试化学试题Word版含解析docx、重庆市荣昌中学校2024-2025学年高一上学期11月期中考试化学试题Word版无答案docx等2份试卷配套教学资源,其中试卷共21页, 欢迎下载使用。
这是一份重庆市长寿中学2024-2025学年高一上学期11月期中化学试题(Word版附解析),文件包含重庆市长寿中学校2024-2025学年高一上学期11月期中考试化学试题Word版含解析docx、重庆市长寿中学校2024-2025学年高一上学期11月期中考试化学试题Word版无答案docx等2份试卷配套教学资源,其中试卷共28页, 欢迎下载使用。

