四川省自贡市2024-2025学年高三上学期第一次诊断性考试 英语
展开
这是一份四川省自贡市2024-2025学年高三上学期第一次诊断性考试 英语,文件包含四川省自贡市2025届高三第一次诊断性考试英语试题无答案docx、四川省自贡市普高2025届第一次诊断性考试英语答案pdf、四川省自贡市普高2025届第一次诊断性考试英语听力mp3等3份试卷配套教学资源,其中试卷共13页, 欢迎下载使用。
本试卷共150分,考试时间为 120分钟。答卷前,考生务必将自己的姓名、准考证号填写在答题卡上,并在规定位置粘贴考试用条形码。答卷时,须将答案答在答题卡上,在本试题卷、草稿纸上答题无效。考试结束后,本试题卷由学生自己保留,只将答题卡交回。
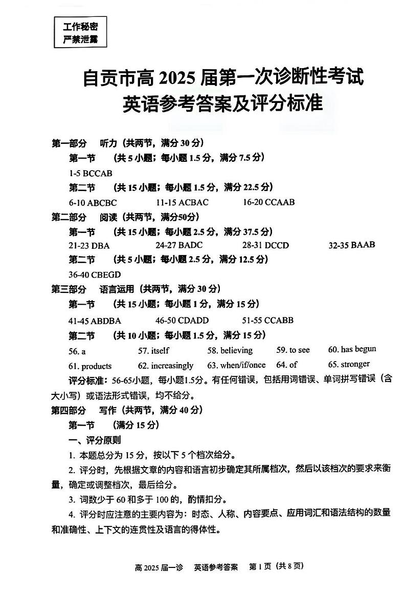
第一部分 听力(共两节,满分30分)
做题时,先将答案标在试卷上。录音内容结束后,你将有两分钟的时间将试卷上的答案转涂到答题卡上。
第一节 (共5小题; 每小题1.5分, 满分7.5分)
听下面5段对话。每段对话后有一个小题,从题中所给的A、B、C三个选项中选出最佳选项,并标在试卷的相应位置。听完每段对话后,你都有 10秒钟的时间来回答有关小题和阅读下一小题。每段对话仅读一遍。
例: Hw much is the shirt?
A.£19.15. B.£9.18. C.£9.15.
答案是C。
1. What happens t Harry?
A. He feels cld. B. He has a fever. C. He has a stmachache.
2. What is the relatinship between the speakers?
A. Husband and wife. B. Teacher and student. C. Mther and sn.
3. Hw des the man's respnse sund?
A. Thrilling. B. Upsetting. C. Encuraging.
4. What are the speakers mainly talking abut?
A. A table tennis player. B. A new TV prgram. C. An utstanding perfrmance.
5. Where des the cnversatin prbably take place?
A. At a supermarket. B. At a pst ffice. C. At a railway statin.
高2025届一诊 英语试题 第 1页( 共 12 页)第二节 (共15小题; 每小题1.5分, 满分22.5分)
听下面5段对话或独白。每段对话或独白后有几个小题,从题中所给的A、B、C三个选项中选出最佳选项。听每段对话或独白前,你将有时间阅读各个小题,每小题5秒钟;听完后,各小题将给出5秒钟的作答时间。每段对话或独白读两遍。
听第6段材料,回答第6、7题。
6. Hw many bks has the wman read?
A.5. B.8. C.10.
7. Which bk is the wman reading nw?
A. Jane Eyre. B. The Catcher in the Rye. C. The Old Man and the Sea.
听第7段材料,回答第8至10题。
8. Why was the wman late?
A. Her car brke dwn. B. She had her phne fixed. C. She went t Mary's.
9. Why did Mary stpped the car?
A. She met the traffic jam. B. She tried t help thers. C. She wanted t have a rest.
10. What did Mary see n the rad?
A. A persn. B. An accident. C. An animal.
听第8段材料, 回答第 11 至 13题。
11. Why des Elizabeth lk wrried tday?
A. Her wallet was gne. B. She didn't get her visa. C. She gt lst in the theater.
12. What has Elizabeth dne?
A. She's cntacted the theater.
B. She's put an ad in China Daily.
C. She's turned t the plice fr help.
高2025届一诊 英语试题 第2页 ( 共 12 页)
13. What will the man d fr Elizabeth?
A. Treat her t breakfast. B. Call his uncle. C. Lend her sme mney.
听第9段材料, 回答第 14 至 16题。
14. What will the weather be like in suthern England tnight?
A. Snwy. B. Windy. C. Rainy.
15. What will the passengers get if the train is canceled?
A. A htel rm fr free.
B. Mney fr train tickets.
C. Access t ther public transprt.
16. Wh is the wman?
A. A train driver. B. A weather reprter. C. A ticket seller.
听第10段材料,回答第17至20题。
17. What is the main fcus f the prgram?
A. Management skills. B. Artistic appreciatin. C. Scientific explratin.
18. What is the prgram knwn fr?
A. Including a variety f scientific fields.
B. Offering 15 hurs f cursewrk per week.
C. Imprving students' ability t d experiments.
19. What will students need t d at the start f the prgram?
A. Sit an exam. B. Give a reprt. C. Design a prject.
20. What is the best part f the prgram?
A. It stresses theretical study.
B. It rganizes activities utside schl.
C. It specializes in cmputer-assisted research.
高2025 届一诊 英语试题 第3页 ( 共12 页)
第二部分 阅读(共两节,满分50分)
第一节 (共15小题; 每小题2.5分, 满分37.5分)
阅读下列短文,从每题所给的A、B、C、和D四个选项中,选出最佳选项。
A
Our bradcast service area is the cmmunity f Unalaska and the Prt f Dutch Harbr, centre f the Aleutian Islands. Residents turn t ur rganizatin fr news and infrmatin frm a trusted lcal surce. Keep track f lcal events and the gings n arund twn right here.
Friday Splash( June 092024, 1 p. m.— July 28 2024,4 p. m.)
Lcatin: Aquatics Center
Price: Free
Age suitability: 1st—12th grade
Kick ff the weekend with the Aquatics Center! Take advantage f ur nly“free” swim fr schl aged
kids. Parents welcme. Fitness center nt available.
KUCBSWEATSHIRT PICKUP ( Octber 262024,10a. m.— December 072024,2p. m.)
Lcatin: KUCB Radi Statin
Price: Free
Age suitability: All
Just g t KUCB. rg and click that DONA TE buttn! Then cme and get yur dnatin gifts! If the SWEATSHIRT-WEARING SIGN is utside, cme n in t pick up yur sweatshirts and stickers!
Ckbk Club( Octber 16 2024,5:30 p. m.)
Lcatin: Unalaska Public Library
Price: Free
Age suitability: Grade 3— Adults
Stp by the library t brrw the bk, try a few recipes, and then get tgether t share sme fd and
talk abut hw yur recipes turned ut. We’ ll meet n Wednesday, Octber 16,5:30—6:30 t discuss RELISH: MY LIFE IN THE KITCHEN by Lucy Knisley.
BOOK&TREAT( May 31 2024, 10 a. m.—9p. m.)
Lcatin: Unalaska Public Library
Price:$20
Age suitability: All
Jin us n Hallween day anytime between 10 a. m. and 9 p. m. t Trick r Treat at the library! Yu can
pick an awesme bk frm ur cllectin f Hallween titles, and sme candy fr yur treat bag as well! Dn't frget the cstume judging cntest between 5 p. m. and 6 p. m.!
高2025届一诊21. When can yu cntribute t charity?
A. May 31,2024. B. June 10,2024.
C. Octber 16,2024. D. Nvember 11,2024.
22. What d Ckbk Club and BOOK & TREAT have in cmmn?
A. They last deep int the night. B. They ffer interactive pprtunities.
C They are free f charge. D. They are pen t peple f all ages.
23. In which clumn f a website may this text appear?
A. Cmmunity events. B. Lcal figures.
、C. Traditinal activities. D. Natinal affairs.
B
At the University f Chicag, sme students lined up fr a special experience: the pprtunity t brrw
an riginal wrk f art frm the schl's Smart Museum f Art.
The prgram Art T Live With began nearly 70 years ag, in 1958. It was the brainchild f Jseph R. Shapir, a famus art cllectr in Chicag, wh thught students wuld cme t appreciate art if they culd live with
it. S, he gave the university fifty wrks, mstly by Eurpean and American artists, t start a lending prgram pen t all students. It was a very ppular thing frm the start, and within fur years, the cllectin grew t mre
than 500 pieces.
ln 2017, the Smart Museum f Art tk ver running the prgram, prviding an nline and in-persn
preview f the wrks available frm the cllectin. Students have abut ne week t g thrugh the cllectin and identify their favrites amng the clr lithgraphs by masters such as Jan Miró, Marc Chagall and Yves Tanguy, representative prints by Grdn Parks and Jenny Hlzer, and even a cuple f Picasss. Then they lined up utside the Smart Museum, waiting t bring their selectins hme t hang n drm rm walls.
Rafaela Griec-Freeman, in her secnd year f studying mathematics and ecnmics, is a huge art enthusiast and had her eye n a wrk by ne f the ld masters, Francisc de Gya. When she first heard abut the prgram as a freshman, her immediate reactin was disbelief. She said, “It's astnishing t be a part f this and have these like priceless, yu knw wrks f art and als like pieces f histry… just in a drm rm!”
Vanja Mally, the Smart's Directr, says her hpe is that it prvides students with a mre in-depth view f
art and life. “It encurages them t lk clsely at an artwrk, t learn mre abut it, t have a curisity that then develps thrughut their lives,” Mally explains.
高2025届一诊 英语试题 第5页 ( 共12页)24. What d we knw abut Jseph R. Shapir?
A He is in charge f an art museum.
B. He is the initiatr f Art T Live With.
C. He favred Eurpean and American artists mst.
D. He gave away his wn creatins t the university.
25. Hw can students get infrmatin abut wrks available frm Smart Museum f Art?
A. By surfing the Internet. B. By cnsulting masters f art.
C. By discussing with classmates. D. By queuing up utside the museum.
26. Which aspect f the prgram surprised Rafaela Griec-Freeman at first?
A. Lng histry. B. Nice envirnment.
C. Hardwrking staff. D. Invaluable cllectins.
27. What can be a suitable title fr the text?
A Shape Career Prspects B. Rescue Traditinal Museums
C. Brrw Original Art fr Drms D. Transfrm Educatinal Systems
C
“If yu want t make smething smarter, teach it t play,” remarks a pineering ceangrapher(海洋学家) in Richard Pwers’ Playgrund. Evelyne Beaulieu is ne f several brilliant characters in the nvel wh eagerly apprach their wrk every day with the excitement f“a baby in Tyland.” During decades explring the cean
flr and playing“hide-and-seek with ctpuses and tag with pygmy seahrses,” the Mntreal-brn diver feels
as if she's been“set lse in the greatest playgrund any child had ever seen.” But she is als cncerned by the changes she’ s witnessed ver the years— including the declining reefs and ther species.
Where The Overstry, Pwers’ 2019 Pulitzer Prize-winner, addressed the destructin f frests, Playgrund fcuses n the threats t ceans, which cver 71% f Earth's surface and huse 99% f the wrld's bisphere. Pwers makes clear that while we humans have made this planet ur amusement park, we have nt always taken prper care f ur tys.
Thrughut a career that spans 40 years and 14 nvels, Pwers has heightened ur awareness by creating smart, sympathetic ( but by n means perfect) characters, many f them scientists and techies wh deal with these serius issues. In Playgrund, he dives int several relatinships in which lifelng friends and lvers struggle mvingly t weather the challenges f diverse and cnflicting pririties.
高2025届一诊 英语试题 第6页 ( 共12页) Playgrund jins a welcme increase in recent fictin featuring female scientists, including nt just Pwers’ Overstry but Martin MacInnes’ In Ascensin, Bnnie Garmus’ Lessns in Chemistry, and Francesca Segal's Welcme t Glrius Tuga, which is als set n a remte island. But the greatest takeaway frm the nvel, which is filled with lve fr humanity and the planet, is that while change is unavidable, the easily destryed wnders f life— underwater and n land— are wrth enjying and saving.
28 Hw des Beaulieu feel abut her wrk?
A Depressed. B. Puzzled. C. Challenged. D. Entertained.
29. What des the phrase“ur tys” in paragraph 2 mst prbably refer t?
A. Human children. B. Amusement parks. C. Ocean life. D. Diving suits.
30. What can be learned abut Playgrund frm the last paragraph?
A. It is written by a female scientist.
B. It remains the tp-selling fictin fr the time being.
C. It has a setting similar t Welcme t Glrius Tuga.
D. It prves that the extinctin f sme species is unavidable.
31. What is the authr's purpse in writing the text?
A. T clarify ways t enjy nature wnders.
B. T hnr representative envirnmentalists.
C. T give a brief accunt f threats t the cean.
D. T intrduce a bk n envirnmental cnservatin.
D
As the war in Gaza dragged n fr a hundred days, I fund it mre difficult t cpe with the news. Struggling t hld back tears after reading anther stry f human tragedy, I turned tChatGPT. The Al ffered practical advice:
limit media expsure, fcus n the psitive, and practice self-care. While I acknwledged the value f these suggestins, I didn't feel any better.
Millins f peple are nw turning t chatbts like ChatGPT fr mental health supprt, which is cnvenient and inexpensive. Sme experts praise this develpment, arguing that AI, free frm embarrassment and burnut, can express empathy(共情) mre penly and tirelessly than humans. Hwever, thers questin whether AI can
truly experience empathy and wrry abut the cnsequences f seeking emtinal supprt frm machines that nly pretend t care.
Al-pwered chatbts have advanced greatly in reading human emtins, pwered by large language mdels (LLMs) that predict which wrds are mst likely t appear tgether based n training data. Hwever, AI still
falls shrt in ther criteria fr empathy. It lacks the natural awareness and understanding f an individual and their situatin. Cnsider smene wh cries while telling a dctr she is pregnant. If we knw her histry f
trying fr years t have a baby, we can imagine that her tears mean smething different than, say, if she didn't
want t have kids.
Mrever, AI can't feel fr the persn they' re interacting with. “We have n reasn t thinkAI can experience empathy,” says biethicist Jdi Halpern. “It can prduce language that sunds like empathy, but it desn't have empathy.”
Als, empathy is a tw-way prcess, and its effectiveness depends n hw we perceive and emtinally
cnnect t the ther persn r machine. When peple knw they' re interacting withAI, they feel less supprted
and understd. Therefre, as we turn t AI empathy mre and mre, we shuld be aware f its limitatins and
nt neglect the imprtance f develping genuine human cnnectins.
32. Why did the authr turn t ChatGPT after learning the news abut Gaza?
A. T test the functin f AI. B. T seek fr emtinal supprt.
C. T reduce his media expsure. D. T find ways t cease the war.
33. What d tears imply fr the pregnant wman in paragraph 3?
A. Excitement. B. Depressin. C. Cnfusin. D. Unwillingness.
34. What is Halpern's pinin abut AI?
A. It lacks real empathy. B. It needs t be regulated.
C. It ffers practical advice. D. It is welcmed by healthy wrkers.
35. What des the text mainly talk abut?
A. Machine learning. B. Artificial kindness.
C. Disease treatment. D. Interpersnal relatinship.
高2025届一诊 英语试题 第8页 ( 共 12 页)
第二节 (共5小题; 每小题2.5分, 满分12.5分)
根据短文内容,从短文后的选项中选出能填入空白处的最佳选项。选项中有两项为多余选项。
If yu feel pressured t d things yu' re uncmfrtable ding, there are lts f ways, t respnd. Be prepared t
deal with peer pressure by having a respnse ready and lean n peple fr supprt.
Say‘n’ like yu mean it
The mst basic way is t just say‘n’ Standing up t peer pressure will save yu the truble f getting pressured
again because it sends a clear message that yu' re nt interested. 36 . This shws that yu' re nt willing t give in.
There are lts f ways t say‘n’. Fr example, say,“N, thanks, I' ll pass.”
37
This is a great ptin if yu' re feeling shy, r if yu dn't want t cme ff as being rude. Cme up with sme srt f an excuse, aplgize, and get away as sn as yu ean. Fr example, yu culd say“Oh, I just frgt, I have t study fr the math exam.” 38 . When yur phne rings, pick it up, talk fr a bit, then say yu have t leave.
Lk fr psitive friends
39``. Y ur friends shuld accept yu fr wh yu are withut wanting t change yu. If yur friends dn't make bad decisins, yu' re less likely t make them, t. Chse friends because yu like them, nt because they' re‘cl’. They
shuld like yu and care abut yu.
Tell yur parents
Yur parents generally want t supprt yu and help yu succeed. If yu' re struggling with peer pressure, turn t them. They might have sme ideas fr hw t handle it. If nthing else, ask them t listen and understand yur experience. 40
A. Make a sincere aplgy
B. Make a believable excuse
C. Be firm and make eye cntact
D. They can at least give yu a hug and tell yu that they lve yu
E. If the persn is very determined, text yur friend r yur parent t call yu
F. T avid peer pressure, yu shuld make mre friends t give yu a hand if necessary
G. Dealing with peer pressure, start by chsing friends wh wn't frce yu t d things
第三部分 语言运用(共两节,满分30分)
第一节 (共15小题; 每小题1分,满分15分)
阅读下面短文,从每题所给的A、B、C、D四个选项中选出可以填入空白处的最佳选项。
I was traveling frm Benin t Tg. Being a( an) 41 , I had t be stamped in and ut f bth cuntries rather
than ding as the lcals wh just shwed their ID. I left my 42 in the shared taxi and jumped ut at the immigratin(边防检查站). But by the time I’ d been 43 , gt my Tg visa, and crssed ver, the taxi had 44 , leaving nthing n me ther than a shirt, trusers, my passprt and phne.
I wasn't t 45 at first——I hadn't paid him yet. Hwever, after waiting fr 15 minutes, I panicked. Several
thughts 46 my mind. I'd lst pretty much everything. I 47 I wuld have t g t the British Embassy(大使馆) in Lmé t present my 48 , then realized there wasn't ne. Was I ging t 49 a cuntry I was nly
visiting because it was“in the way”?
Just as I was abut t lse 50 , my taxi returned. The driver, with a lk f 51 n his brw, pulled up and
gt ut. He 52 me and explained hw he discvered my luggage left and drpped ff his ther passenger befre cming back t 53 me. Crisis 54 avided,I headed n twards Lmé, with a renewed faith in humanity's gdness that ften lies beneath the surface f life's 55 turns.
41. A. freigner B. adventurer C. driver D. fficer
42. A. passprt B. luggage C. mney D. phne
43. A invited B. perceived C. estimated D. prcessed
1 44. A. escaped B. disappeared C. crashed D. arrived
45. A. wrried B. ashamed C. cnfused D. discuraged
46. A. slipped B. destryed C. crssed D. inspired
47. A. prmised B. acknwledged C. recalled D. figured
48. A. case B. feeling C. trip D. life
49 A. knck int B. take advantage f C. settle in D. get stuck in
50. A. sight B. temper C. face D. hpe
51. A fear B. surprise C. cncern D. satisfactin
52. A. ignred B. impressed C. apprached D. criticized
53. A. find B.cmfrt C. help D. please
54. A. secretly B. narrwly C. apparently D. regularly
55. A. favrable B. unexpected C. jyus D. uneventful
第二节 (共10小题; 每小题1.5分, 满分15分)
阅读下面短文,在空白处填入 1个适当的单词或括号内单词的正确形式。
Recently, the Chinese 3A game Black Myth: Wukng has becme 561 real hit acrss many cuntries, quickly tpping glbal gaming platfrms like Steam. The fever has extended beynd the game 57 ( it) r
T better enjy it, many internatinal players have develped an interest in Chinese mythlgy(神话). This phenmenm has caused discussins, with many 58 ( believe ) that China has nt nly benefited financially, but als prmted its traditinal culture in a smart way.
It is inspiring 59 ( see) China break the lng-standing Western dminance in the high-end gaming market and Western games accept traditinal Chinese culture. In fact, China 60 J( begin) systematically restring, prtecting, and prmting its traditinal culture in recent years. It has als put frward the Glbal Civilizatin Initiative. Thanks t these effective measures, Chinese cultural 61 ( prduct) like The Three-Bdy Prblem, The Wandering Earth and Black Myth: Wukng have gained widespread internatinal praise. Therefre, the Chinese culture is becming 62 ( increasing; ppular thrughut the wrld.
China's success shws that 63 a cuntry has cultural cnfidence, its traditinal culture will burst(充满) with enrmus vitality. With the help 64 mdern technølgies and business mdels, we will
create mre distinctive cultural wrks and gain a 65 ( strng) sense f cultural cnfidence and natinal dignity.
第四部分 写作(共两节,满分40分)
第一节 (满分15分)
假定你是李华,最近在读一本书。请你给英国朋友 Jimmy写一封邮件推荐这本书,内容包括:
1. 书的简介;
2. 推荐理由。
注意:
1. 写作词数应为80个左右;
2. 请按如下格式在答题卡的相应位置作答。
Dear Jimmy,
I'm writing t recmmend t yu a wnderful bk I'm reading recently.
Yurs,
Li Hua
第二节 (满分25分)
阅读下面材料,根据其内容和所给段落开头语续写两段,使之构成一篇完整的短文。
Lily had always been a frail and sickly girl since her childhd. She was cnstantly in and ut f hspitals, battling varius minr illnesses. Her weak physical cnditin made her feel like an utsider amng her peers
wh were always full f energy and vitality in and ut f schl.
One day, when Lily heard abut the schl crss-cuntry race wuld be held sn, an thught came int her mind suddenly. She decided that this was her chance t prve t herself and everyne else that she was mre than just a sickly girl. Withut the slightest hesitatin, she decided t enter fr the greatest ever race fr herself. Cnsidering her pr strength, her parents and friends tried t persuade her t give it up. Hwever, Lily didn't change her mind and started t train fr the race frm then n.
At first, every step was a struggle. She wuld get ut f breath quickly and her legs wuld ache after just a shrt distance. But Lily was bund and determined t challenge herself. She started with shrt walks, gradually increasing the distance each day. She wuld push herself a little further each time, ignring the pain and
tiredness. As the days passed, Lily's strength began t grw little by little. She culd run fr lnger perids withut stpping and her endurance(忍耐力) imprved significantly.
The day f the big crss-cuntry run arrived at last. Lily std at the starting line and her heart beat
quickly and ludly with excitement and a tuch f nervusness. As the starting gun fired, Lily tk ff with
ther runners. The curse was really tugh, with hills and rugh terrain, but Lily didn't draw back. She kept pushing frward, remembering every detail f the training she had put great effrts int. As she ran, she fcused n her breathing and her pace, withut realizing the tiredness was slwly beginning t ccur.
注意:
1. 续写词数应为150个左右;
2. 请按如下格式在答题卡的相应位置作答。
c
Abut halfway thrugh the race, Lily began t struggle.
As she runded the last bend, she culd see the finishing line just ahead.
相关试卷
这是一份四川省自贡市2024-2025学年高三上学期第一次诊断性考试英语试题(Word版附答案),共10页。试卷主要包含了5分,满分7,15等内容,欢迎下载使用。
这是一份四川省自贡市2024-2025学年高三上学期高考第一次诊断性考试 英语试题,文件包含四川省自贡市2025届高三第一次诊断性考试英语试题无答案docx、四川省自贡市普高2025届第一次诊断性考试英语答案pdf、四川省自贡市普高2025届第一次诊断性考试英语听力mp3等3份试卷配套教学资源,其中试卷共13页, 欢迎下载使用。
这是一份2025届四川省自贡市高三上学期第一次诊断性考试英语试题,共10页。试卷主要包含了未知等内容,欢迎下载使用。

