广东省广州市2023-2024学年九年级上册第1次月考化学试题(含答案)
展开
这是一份广东省广州市2023-2024学年九年级上册第1次月考化学试题(含答案),共32页。试卷主要包含了考生必须保持答题卡的整洁等内容,欢迎下载使用。
注意事项:
1.答卷前,考生务必用黑色字迹的钢笔或签字笔将自己的姓名和考生号、试室号、座位号填写在答题卡上,用 2B 铅笔将试卷类型和考生号填涂在答题卡相应位置上。
2.选择题每小题选出答案后,用 2B 铅笔把答题卡上对应的题目选项的答案信息点涂黑;如需改动,用橡皮擦干净后,再填涂其他答案,答案不能答在试卷上。
3.非选择题必须用黑色字迹的钢笔或签字笔作答,答案必须写在答题卡各题目指定区域内相应位置上;如需改动,先划掉原来的答案,然后再写上新的答案,不准使用铅笔和涂改液。不按以上要求作答的答案无效。
4.考生必须保持答题卡的整洁。
一、单选题(每题 3 分,共 16 题。每题只有一个最符合要求的答案,共 48 分)
1. 广东各地特产众多,下列特产制作的相关描述中,没有涉及到化学变化的是
A. 广州煲老火靓汤B. 深圳宝安云片糕切片
C. 佛山古井荔枝柴烧鹅D. 顺德烧烤鳗鱼
2. 空气是一种宝贵的自然资源,下列有关空气的说法不正确的是
A. 氮气可以制造硝酸和氮肥
B. 二氧化碳过量排放会引起温室效应,但二氧化碳不属于空气污染物
C. 空气中的氮气、氧气经混合,它们的化学性质都已改变
D. 氦气可以做探空气球,因为其密度小且化学性质不活泼
3. 1元硬币的外观有银白色的金属光泽,一些同学认为它可能是铁制的。在讨论时,有的同学提出“我们可以先拿磁铁来吸一下”,于是就拿磁铁来吸了一下。这一过程属于科学探究的
A. 做出假设B. 进行实验
C. 得到结论D. 观察现象
4. 氧气支持燃烧,具有氧化性,很多物质在空气中不如在氧气中燃烧的剧烈。关于燃烧的实验现象,下列说法正确的是
A. 红磷在空气中燃烧时,产生大量白色气体
B. 木炭在氧气中燃烧时,发出白光,生成黑色固体
C. 铁丝在氧气中剧烈燃烧时,火星四射,生成四氧化三铁
D. 硫粉在氧气中燃烧时,发出蓝紫色火焰,生成有刺激性气味的气体
5. 打捞韩国“岁月号”沉船是水下作业,潜水员需要呼吸富氧空气。富氧空气中氧气含量高于普通空气中含量,富氧空气中氧气与其他气体的体积比可能是( )
A. 21:79B. 1:5C. 1:4D. 1:3
6. 航天员专用的小分子团水具有饮用量少,在人体内储留时间长,排放量少的特点。航天员一次饮用 125 毫升小分子团水,可维持人体 6 小时正常需水量。下列关于小分子团水的说法中,正确的是
A. 水分子的化学性质改变了
B. 小分子团水中水分子间没有间隙
C. 小分子团水中水分子停止了运动
D. 小分子团水的部分物理性质与普通水有所不同
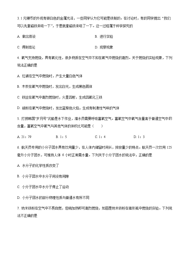
7. 纳米铁粉在空气中不易自燃,但稍加热即可剧烈燃烧,如图是纳米铁粉在锥形瓶中燃烧的实验。下列说法不正确的是
A. 水可防止生成物溅落炸裂瓶底
B. 气球先膨胀后又变小
C. 纳米铁粉燃烧反应的文字表达式为:铁+氧气四氧化三铁
D. 对比细铁丝在空气中不能燃烧,可知物质的种类是反应能否发生的因素之一
8. 下列物质中,前者是混合物,后者是纯净物的一组是
A. 冰水混合物 氧气B. 可口可乐 医用酒精
C. 洁净的空气 五氧化二磷D. 矿泉水 稀有气体
9. 下列化学反应中既是化合反应也是氧化反应是
A.
B.
C.
D.
10. 下列图示中的“错误实验操作”与图下面对应的“可能产生的后果”不一致的是 ( )
A 液体溅出B. 受热仪器破裂C. 污染试剂D. 读数偏小
11. 下列各组归纳的知识点均正确的是
A. AB. BC. CD. D
12. 医院给病人输氧时用到类似如图所示的装置。关于该装置,下列说法不正确的是( )
A. 输氧时,a导管连接供给氧气的钢瓶
B. 输氧时,该装置也能用来观测氧气输出的速率
C. 实验室中将该装置装满水收集氧气时,气体从a导管进入
D. 实验室中将该装置盛澄清石灰水时,气体从a导管进入可检验二氧化碳气体
13. 实验室制取氧气的过程,大致分为以下六个主要操作:①点燃酒精灯,给试管加热 ②熄灭酒精灯 ③检查装置的气密性 ④将高锰酸钾装入试管里,试管口放一小团棉花,用带导管的胶塞塞紧,并将它固定在铁架台上 ⑤用排水法收集氧气 ⑥将导管从水面下取出。正确的操作顺序是
A. ③④①⑤②⑥B. ③④①⑤⑥②
C. ④①③⑤②⑥D. ④①③⑤⑥②
14. 推理是一种重要的学习方法,下列推理中正确的是
A. 鱼能在水里生活,证明氧气易溶于水
B. 化学变化中常伴随发光放热等现象,但发光放热时不一定发生了化学变化
C. 二氧化锰在氯酸钾分解反应中作催化剂,所以二氧化锰可作一切化学反应的催化剂
D. 常温下稀有气体化学性质很不活泼,所以稀有气体不与任何物质反应
15. 某化学兴趣小组设计了如图所示的实验装置,用于“测定空气中氧气的含量”(试管的容积为50mL,注射器的活塞实验前停在25mL处。容器内红磷足量)。用酒精灯加热装置中的红磷,充分反应直至燃烧结束,试管冷却,可观察到装置中活塞最终停留的接近刻度是
A. 20mL处B. 15mL处C. 10mL处D. 5mL处
16. 下列实验能达到目的的是
A AB. BC. CD. D
二、非选择题(六大题,共 52 分)
17. 阅读下面科普短文。
科学分析表明,汽车尾气中含有多种污染物,如固体悬浮微粒、一氧化碳、二氧化硫、碳氢化合物、二氧化氮等。目前最有效的汽车尾气治理方法是在发动机排气系统中加装催化转化器,在催化剂的作用下发生一系列反应,使一氧化碳、二氧化氮、碳氢化合物三种有害物质较快地转化为对人体无害的二氧化碳、氮气和水蒸气,因此这种催化剂被称为三效催化剂(TWC)。TWC 通常是以贵金属铂、铑、钯为活性组分,它们是三效催化剂中其催化作用的主体。制作 TWC 时,将贵金属通过浸渍的方法分散在大比表面积的γ-Al2O3 活性涂层上(“比表面积”指单位质量物料所具有的总面积),并将γ-Al2O3 涂附在熔点达1350℃的堇青石载体上。
由此可见,催化转化器是安装在汽车排气系统中最重要的机外净化装置。
依据文章内容,回答下列问题:
(1)制作 TWC 过程属于__________ (填“物理”或“化学”)变化。
(2)汽车尾气排放的污染物中,会导致酸雨的污染性气体有:_____、______(填化学符号)。
(3)在催化转化器中发生一系列反应,其中一步是:一氧化氮和一氧化碳加热条件下反应生成二氧化碳和空气中含量最多的气体,该反应的文字表达式为_____________________。
(4)为了使空气清新,天空更蓝,请写出一条改善空气质量的措施:___________________。
18. 化学指导我们用宏观与微观相结合的视角认识世界。
(1)某兴趣小组表演了一个魔术,道具如图 1 所示,该魔术中可观察到脱脂棉团由白色变为________,请从微观角度解释该现象:_____________________________________。
(2)图 2 是氢分子和氧分子运动的示意图。
①在 A、B、C 中,能比较得出“温度越高,分子运动速率越快”的是______(填序号)。
②从图中可知,影响分子运动速率的因素除温度外,还有_______________________。
③举一个能说明“温度升高,分子运动速率加快”的生活事例:_________________。
19. 化学实验小组用图 1 所示装置测定化学实验室空气中氧气的含量,实验过程如下:
第一步:按图 1 连接好装置:
第二步:_________;
第三步:在集气瓶内加满水再倒至剩少量水,并将水面上方的空间分为 5 等份,用弹簧夹夹紧胶皮管;
第四步:取红磷放入燃烧匙内,点燃后立即伸入集气瓶中,并把瓶塞塞紧;
第五步:待红磷熄灭且装置冷却至室温后,打开弹簧夹,观察现象。
回答下列问题:
(1)请补充第二步实验操作:__________。
(2)待红磷熄灭且装置冷却至室温后,打开弹簧夹,观察到的现象为__________ 。
(3)写出红磷燃烧的符号表达式:__________。
(4)实验完毕后,进入集气瓶中水的体积偏小的原因可能是__________(答 1 点)。
(5)上面实验同时证明了氮气的物理性质是__________(答 1 点)。
(6)某同学 A 对实验装置进行改进后,如图 2 所示,你认为实验装置改进后的优点是__________(答 1 点)。
(7)某同学 B 也对实验装置进行改进后,如图 3 所示:在量筒用排水法收集到 V2 毫升的 NO(一氧化氮)气体;用注射器获取 V1 毫升化学实验室内的空气,通过导管缓缓地全部推入量筒,待完全反应后(NO 过量),读出量筒中剩余气体体积为 V3 毫升。(反应原理:同温同压且在氢氧化钠溶液参与下,4 体积 NO 与 3 体积 O2 恰好完全反应,且生成物能完全被氢氧化钠溶液吸收。)该实验测得化学实验室内空气中氧气的体积分数为______ 。(用 V1、V2、V3 表示)
20. 2023 年 5 月 30 日,我国“神舟十六号”载人航天飞船成功发射。为保证宇航员正常的生命活动,空间站内的空气需与我们周围的空气组成相近,主要采用以下循环系统:
(1)空间站内空气中含量最多且不会被宇航员消耗的气体是______(填化学符号),给空间站补充氧气的化学反应有______(填序号)。
(2)根据上面流程图,写出反应④的文字表达式___________。此系统中循环利用的物质有______(答 1 种,填化学符号)。
(3)现在有一种膜分离技术制氧气,原理是在一定压力下,让空气通过薄膜,氧气能透过薄膜,而其余气体不能够,从而达到分离空气的目的。据此推测氮分子比氧分子体积___________(填“大”或“小”)。
21. 下图是实验室制取气体常用的发生和收集装置,请回答有关问题。
(1)写出图中标注仪器的名称:①_______;②_______。
(2)实验室选用装置 BD 组合制取并收集氧气,其反应的符号表达式为_______,用 D 装置收集氧气时,当导管口出现______ 时开始收集;当实验结束时先______ ,后熄灭酒精灯,防止水槽中的冷水倒吸炸裂试管;
(3)用加热高锰酸钾固体的方法制取并收集氧气,可选_______装置和 E 装置,检验氧气收集满的方法是_______;装置 A 试管口棉花的作用是_______。
(4)实验室若用装置 C 制取二氧化碳,加盐酸时液面高度至少应该在_______(填“a”或“b”)处以上,原因是__________。
(5)天然气的主要成分是甲烷,甲烷(CH4)是密度比空气小且难溶于水的气体,实验室常用加热无水醋酸钠与氢氧化钠的固体混合物来制得。实验室制取甲烷应选用的发生、收集装置组合是______(填序号)。
22. 某小组在做双氧水制氧气的实验时不小心把双氧水洒到了水泥地上,意外地发现地上立即产生大量的气泡,于是她对这一现象产生了探究兴趣。
【提出问题】
①除二氧化锰外,水泥是否也能作双氧水分解的催化剂?
②它的催化效果是否比二氧化锰更好?
【设计实验】小雨以收集 4mL 氧气所需时间为标准,设计了下列三组实验(其它可能影响实验的因素均忽略)
(1)加入水泥块的质量为__________g。
(2)对比实验②和实验①,得到的实验结论是__________。
(3)为进一步探究该反应中水泥块是否作为催化剂,将实验②反应后的混合物过滤、洗涤、干燥、称量,这样做的目的是__________;同时还需验证__________,才能证明水泥块是此实验的催化剂。请写出该反应的文字(或符号)表达式__________。
(4)你认为小雨设计实验②和实验③对比的目的是__________。
(5)为完成上述实验中收集氧气及数据的测定需要用到的部分装置如图 1 所示,与 c 连接的是__________ (填“a”或“b”)端,进行操作时,集气瓶中未装满水,对实验测量结果 __________ (填“会”或“不会”)产生影响。
利用数据传感技术可以直观地比较气体的生成速率。小芳同学利用图 2 装置,测得瓶内气压随时间的变化如图 3 所示,可判断曲线__________ (填“A”或“B”)表示无二氧化锰条件下发生的反应,请用实线在图中补上实验②所得曲线。
2023-2024 学年第一学期九年级学业评价(一)
化学试卷
注意事项:
1.答卷前,考生务必用黑色字迹的钢笔或签字笔将自己的姓名和考生号、试室号、座位号填写在答题卡上,用 2B 铅笔将试卷类型和考生号填涂在答题卡相应位置上。
2.选择题每小题选出答案后,用 2B 铅笔把答题卡上对应的题目选项的答案信息点涂黑;如需改动,用橡皮擦干净后,再填涂其他答案,答案不能答在试卷上。
3.非选择题必须用黑色字迹的钢笔或签字笔作答,答案必须写在答题卡各题目指定区域内相应位置上;如需改动,先划掉原来的答案,然后再写上新的答案,不准使用铅笔和涂改液。不按以上要求作答的答案无效。
4.考生必须保持答题卡的整洁。
一、单选题(每题 3 分,共 16 题。每题只有一个最符合要求的答案,共 48 分)
1. 广东各地特产众多,下列特产制作的相关描述中,没有涉及到化学变化的是
A. 广州煲老火靓汤B. 深圳宝安云片糕切片
C. 佛山古井荔枝柴烧鹅D. 顺德烧烤鳗鱼
【答案】B
【解析】
【详解】A、广州煲老火靓汤过程中有新物质生成,属于化学变化;
B、深圳宝安云片糕切片只是形状发生改变,没有新物质生成,属于物理变化;
C、佛山古井荔枝柴烧鹅过程中有新物质生成,属于化学变化;
D、顺德烧烤鳗鱼过程中有新物质生成,属于化学变化;
故选B。
2. 空气是一种宝贵的自然资源,下列有关空气的说法不正确的是
A. 氮气可以制造硝酸和氮肥
B. 二氧化碳过量排放会引起温室效应,但二氧化碳不属于空气污染物
C. 空气中的氮气、氧气经混合,它们的化学性质都已改变
D. 氦气可以做探空气球,因为其密度小且化学性质不活泼
【答案】C
【解析】
【详解】A、氮气含氮元素,可用于制造硝酸和氮肥,该选项说法正确;
B、二氧化碳过量排放会引起温室效应,但二氧化碳为空气中的成分,不属于空气污染物,该选项说法正确;
C、空气中的氮气、氧气混合后,化学性质不变,该选项说法不正确;
D、氦气密度小,且化学性质不活泼,可做探空气球,该选项说法正确。
故选C。
3. 1元硬币的外观有银白色的金属光泽,一些同学认为它可能是铁制的。在讨论时,有的同学提出“我们可以先拿磁铁来吸一下”,于是就拿磁铁来吸了一下。这一过程属于科学探究的
A. 做出假设B. 进行实验
C. 得到结论D. 观察现象
【答案】B
【解析】
【分析】科学探究的主要环节有提出问题→猜想与假设→制定计划(或设计方案)→进行实验→收集证据→解释与结论→反思与评价→拓展与迁移,
【详解】“拿磁铁来吸了一下”这一过程是对猜测利用实验的方法进行验证,属于科学探究环节中的进行实验,故选B。
4. 氧气支持燃烧,具有氧化性,很多物质在空气中不如在氧气中燃烧的剧烈。关于燃烧的实验现象,下列说法正确的是
A. 红磷在空气中燃烧时,产生大量白色气体
B. 木炭在氧气中燃烧时,发出白光,生成黑色固体
C. 铁丝在氧气中剧烈燃烧时,火星四射,生成四氧化三铁
D. 硫粉在氧气中燃烧时,发出蓝紫色火焰,生成有刺激性气味的气体
【答案】D
【解析】
【详解】A、红磷燃烧,产生大量白烟,而不是白色气体,该选项说法不正确;
B、木炭在氧气中燃烧,发出白光,生成无色无味的气体,该选项说法不正确;
C、描述实验现象时,不能出现生成物的名称,该选项说法不正确;
D、硫粉在氧气中燃烧时,发出蓝紫色火焰,生成有刺激性气味的气体,该选项说法正确。
故选D。
5. 打捞韩国“岁月号”沉船是水下作业,潜水员需要呼吸富氧空气。富氧空气中氧气含量高于普通空气中含量,富氧空气中氧气与其他气体的体积比可能是( )
A. 21:79B. 1:5C. 1:4D. 1:3
【答案】D
【解析】
【详解】普通空气中氧气的体积分数为21%,富氧空气中氧气含量高于普通空气中的含量,故富氧空气中氧气与其他气体的体积比大于21:79,故选D。
6. 航天员专用的小分子团水具有饮用量少,在人体内储留时间长,排放量少的特点。航天员一次饮用 125 毫升小分子团水,可维持人体 6 小时正常需水量。下列关于小分子团水的说法中,正确的是
A. 水分子的化学性质改变了
B. 小分子团水中水分子间没有间隙
C. 小分子团水中水分子停止了运动
D. 小分子团水部分物理性质与普通水有所不同
【答案】D
【解析】
【详解】A、由分子构成的物质,分子是保持物质化学性质的最小微粒,小分子团水也是由水分子构成的,其化学性质不变,故A错误;
B、小分子团水和水一样都是由水分子构成的,其分子之间存在一定的间隙,故B错误;
C、分子是不停的运动的,所以构成小分子团水的水分子是在不停地运动的,故C错误;
D、小分子是多个水分子的集合体,小分子团水分子与普通水分子相同,只不过它们的聚集状态不同,故它们的化学性质相同,物理性质不同,故D正确。
故选D。
7. 纳米铁粉在空气中不易自燃,但稍加热即可剧烈燃烧,如图是纳米铁粉在锥形瓶中燃烧的实验。下列说法不正确的是
A. 水可防止生成物溅落炸裂瓶底
B. 气球先膨胀后又变小
C. 纳米铁粉燃烧反应的文字表达式为:铁+氧气四氧化三铁
D. 对比细铁丝在空气中不能燃烧,可知物质的种类是反应能否发生的因素之一
【答案】D
【解析】
【详解】A. 纳米铁粉燃烧放出大量的热,能使固体熔化为液体落到锥形瓶中而炸裂锥形瓶底部,所以水可防止生成物溅落炸裂瓶底,此选项正确;
B. 纳米铁粉燃烧放出大量的热,锥形瓶内压强变大,随着温度的降低,锥形瓶内压强逐渐变小,所以气球先膨胀后又变小,此选项正确;
C. 纳米铁粉燃烧生成四氧化三铁,反应的文字表达式为:铁+氧气四氧化三铁,此选项正确;
D. 对比细铁丝在空气中不能燃烧,可知反应物之间的接触面积是反应能否发生的因素之一,此选项错误。
故选D。
8. 下列物质中,前者是混合物,后者是纯净物的一组是
A. 冰水混合物 氧气B. 可口可乐 医用酒精
C. 洁净的空气 五氧化二磷D. 矿泉水 稀有气体
【答案】C
【解析】
【详解】A、冰是固态的水,冰水混合物只含水一种物质,属于纯净物,氧气中含有一种物质,属于纯净物,故A不符合题意;
B、可口可乐是由水、糖、二氧化碳等多种物质组成的混合物,医用酒精中含有水和酒精,属于混合物,故B不符合题意;
C、洁净的空气是氮气和氧气等多种物质组成的混合物,五氧化二磷只含有一种物质,属于纯净物,故C符合题意;
D、矿泉水是水和某些可溶性物质组成的混合物,稀有气体包括氦、氖、氩等气体,属于混合物,故D不符合题意。
故选C。
9. 下列化学反应中既是化合反应也是氧化反应的是
A.
B.
C.
D.
【答案】D
【解析】
【详解】A、,既不是氧化反应,也不是化合反应.故选项错误;
B、,属于氧化反应,不属于化合反应.故选项错误;
C、,属于分解反应;故选项错误;
D、,既属于化合反应,又属于氧化反应,故选项正确。
故选D。
10. 下列图示中的“错误实验操作”与图下面对应的“可能产生的后果”不一致的是 ( )
A. 液体溅出B. 受热仪器破裂C. 污染试剂D. 读数偏小
【答案】D
【解析】
【详解】加热时,试管内液体多于试管容积的1/3,可能导致液体溅出,A不符合题意;加热固体试剂时,试管口应略向下倾斜,否则容易导致冷凝液倒流,受热仪器破裂,B不符合题意;用自来水冲洗滴瓶上的滴管,可能会污染试剂,C不符合题意;俯视读数时,读数偏大,D符合题意。故选D。
11. 下列各组归纳的知识点均正确的是
A. AB. BC. CD. D
【答案】C
【解析】
【详解】A、氧气用于炼钢是因为氧气能支持燃烧,不具有可燃性,错误;氮气做食品的保护气,利用了氮气化学性质不活泼,正确,选项A不符合题意;
B、二氧化碳和氮气均不燃烧,也不支持燃烧,燃着的木条伸入都会熄灭,不能鉴别,错误;鉴别白酒与白醋可以招气入鼻,即在瓶口扇动闻气味,白酒的气味会比较浓烈,有一种酒香味,而白醋则会有一种酸味,可以鉴别,正确,选项B不符合题意;
C、酒精洒出在桌上燃烧应该立即用湿布覆盖进行灭火,正确;药液溅入眼睛立即用大量水冲洗,切勿用手揉,正确,选项C符合题意;
D、构成物质的微粒有分子、原子、离子,正确;空气、液氧中均含有氧分子,但二氧化碳中不含有氧分子,错误,选项D不符合题意。
故选:C。
12. 医院给病人输氧时用到类似如图所示的装置。关于该装置,下列说法不正确的是( )
A. 输氧时,a导管连接供给氧气的钢瓶
B. 输氧时,该装置也能用来观测氧气输出的速率
C. 实验室中将该装置装满水收集氧气时,气体从a导管进入
D. 实验室中将该装置盛澄清石灰水时,气体从a导管进入可检验二氧化碳气体
【答案】C
【解析】
【详解】A、在给病人输氧时,氧气应从a导管进入,即a导管连接氧气钢瓶,b导管导出;如果导管接反了,会将装置内的水排出,对病人产生伤害,正确;B、在给病人输氧时,氧气应从a导管进入,b导管导出。这样可以通过水下气泡的多少快慢判断气体的流速。正确;C、用该装置排水法收集气体时,气体应从b进a出,错误;D、实验室中将该装置盛澄清石灰水,二氧化碳气体从a导管进入,可与澄清石灰水充分混合,二氧化碳能使澄清的石灰水变浑浊,可检验二氧化碳气体,正确。故选C。
13. 实验室制取氧气的过程,大致分为以下六个主要操作:①点燃酒精灯,给试管加热 ②熄灭酒精灯 ③检查装置的气密性 ④将高锰酸钾装入试管里,试管口放一小团棉花,用带导管的胶塞塞紧,并将它固定在铁架台上 ⑤用排水法收集氧气 ⑥将导管从水面下取出。正确的操作顺序是
A. ③④①⑤②⑥B. ③④①⑤⑥②
C. ④①③⑤②⑥D. ④①③⑤⑥②
【答案】B
【解析】
【分析】加热高锰酸钾分解制取氧气时的操作步骤为:查、装、定、点、收、移、熄。
【详解】开始装入药品前应检查装置的气密性,以免浪费药品。所以开始的顺序是③检查装置的气密性,④将高锰酸钾装入试管里,试管口放一团棉花。然后点燃酒精灯开始加热,等气泡连续均匀冒出时开始收集氧气。顺序为①点燃酒精灯,给试管加热;⑤用排水法收集。当实验结束时应先将导管移出水面再熄灭酒精灯以免水倒流入试管炸裂试管。顺序为⑥将导管从水面下拿出,②熄灭酒精灯。故顺序为③④①⑤⑥②。
故选B。
14. 推理是一种重要的学习方法,下列推理中正确的是
A. 鱼能在水里生活,证明氧气易溶于水
B. 化学变化中常伴随发光放热等现象,但发光放热时不一定发生了化学变化
C. 二氧化锰在氯酸钾分解反应中作催化剂,所以二氧化锰可作一切化学反应的催化剂
D. 常温下稀有气体化学性质很不活泼,所以稀有气体不与任何物质反应
【答案】B
【解析】
【详解】A、氧气不易溶于水,该选项推理不正确;
B、化学变化中常伴随发光放热等现象,但有些物理变化也伴随发光放热等现象,则发光放热时不一定发生了化学变化,该选项推理正确;
C、二氧化锰在氯酸钾分解反应中作催化剂,但二氧化锰不是所有反应的催化剂,该选项推理不正确;
D、常温下稀有气体化学性质很不活泼,但在一定条件下,稀有气体能与有些物质反应,该选项推理不正确。
故选B。
15. 某化学兴趣小组设计了如图所示的实验装置,用于“测定空气中氧气的含量”(试管的容积为50mL,注射器的活塞实验前停在25mL处。容器内红磷足量)。用酒精灯加热装置中的红磷,充分反应直至燃烧结束,试管冷却,可观察到装置中活塞最终停留的接近刻度是
A. 20mL处B. 15mL处C. 10mL处D. 5mL处
【答案】C
【解析】
【详解】试管的容积为50mL,注射器的活塞实验前停在25mL处。容器内红磷足量,用酒精灯加热装置中的红磷,红磷燃烧消耗试管内的氧气,充分反应直至燃烧结束,试管冷却,由于氧气约占空气总体积的五分之一,减少的体积为(50mL+25mL)×=15mL,则可观察到装置中活塞最终停留的接近刻度是25mL-15m=10mL。
故选C。
16. 下列实验能达到目的的是
A. AB. BC. CD. D
【答案】D
【解析】
【详解】A、浓氨水和酚酞溶液不接触,但酚酞溶液变红色,则说明分子在不断运动,该实验不能达到目的;
B、比较呼出气体和空气中二氧化碳时,应用澄清石灰水,使用燃着的木条比较的是氧气含量的不同,该实验不能达到目的;
C、催化剂能改变反应速率,但反应前后质量和化学性质不变,该实验只能证明二氧化锰能改变过氧化氢分解的速度,该实验不能达到目的;
D、检查该装置气密性时,拉注射器,若长颈漏斗下端有气泡冒出,则说明装置气密性良好,该实验能达到实验目的。
故选D。
二、非选择题(六大题,共 52 分)
17. 阅读下面科普短文。
科学分析表明,汽车尾气中含有多种污染物,如固体悬浮微粒、一氧化碳、二氧化硫、碳氢化合物、二氧化氮等。目前最有效的汽车尾气治理方法是在发动机排气系统中加装催化转化器,在催化剂的作用下发生一系列反应,使一氧化碳、二氧化氮、碳氢化合物三种有害物质较快地转化为对人体无害的二氧化碳、氮气和水蒸气,因此这种催化剂被称为三效催化剂(TWC)。TWC 通常是以贵金属铂、铑、钯为活性组分,它们是三效催化剂中其催化作用的主体。制作 TWC 时,将贵金属通过浸渍的方法分散在大比表面积的γ-Al2O3 活性涂层上(“比表面积”指单位质量物料所具有的总面积),并将γ-Al2O3 涂附在熔点达1350℃的堇青石载体上。
由此可见,催化转化器是安装在汽车排气系统中最重要的机外净化装置。
依据文章内容,回答下列问题:
(1)制作 TWC 过程属于__________ (填“物理”或“化学”)变化。
(2)汽车尾气排放的污染物中,会导致酸雨的污染性气体有:_____、______(填化学符号)。
(3)在催化转化器中发生一系列反应,其中一步是:一氧化氮和一氧化碳加热条件下反应生成二氧化碳和空气中含量最多的气体,该反应的文字表达式为_____________________。
(4)为了使空气清新,天空更蓝,请写出一条改善空气质量的措施:___________________。
【答案】17. 物理 18. ①. NO2 ②. SO2
19.
20. 植树造林(合理即可)
【解析】
【小问1详解】
制作 TWC 过程没有新物质生成,属于物理变化。
【小问2详解】
汽车尾气中含有多种污染物,如固体悬浮微粒、一氧化碳、二氧化硫、碳氢化合物、二氧化氮等,其中SO2和NO2是导致酸雨产生的物质。
【小问3详解】
空气中含量最多的气体是氮气。一氧化氮和一氧化碳加热条件下反应生成二氧化碳和氮气,该反应的文字表达式为。
【小问4详解】
为了使空气清新,天空更蓝,可以推广植树造林等措施来改善空气质量。
18. 化学指导我们用宏观与微观相结合的视角认识世界。
(1)某兴趣小组表演了一个魔术,道具如图 1 所示,该魔术中可观察到脱脂棉团由白色变为________,请从微观角度解释该现象:_____________________________________。
(2)图 2 是氢分子和氧分子运动的示意图。
①在 A、B、C 中,能比较得出“温度越高,分子运动速率越快”的是______(填序号)。
②从图中可知,影响分子运动速率的因素除温度外,还有_______________________。
③举一个能说明“温度升高,分子运动速率加快”的生活事例:_________________。
【答案】(1) ①. 红色 ②. 氨分子在不断运动,溶于酚酞溶液中形成氨水,氨水能使酚酞溶液变红色
(2) ①. BC ②. 分子种类 ③. 湿衣服在阳光下比在阴凉处干的快(合理即可)
【解析】
【小问1详解】
浓氨水具有挥发性,挥发出的氨分子在不断运动,溶于酚酞溶液中形成氨水,氨水能使酚酞溶液变红色,则脱脂棉团由白色变为红色。
【小问2详解】
①对比BC可知,分子相同,C中温度较高,平均速率较快,则说明温度越高,分子运动速率越快。
②对比AB可知,温度相同,但分子种类不同,平均速率也不同,则说明分子种类也会影响分子运动速率。
③湿衣服在阳光下比在阴凉处干得快,则说明温度升高,分子运动速率加快。
19. 化学实验小组用图 1 所示装置测定化学实验室空气中氧气的含量,实验过程如下:
第一步:按图 1 连接好装置:
第二步:_________;
第三步:在集气瓶内加满水再倒至剩少量水,并将水面上方的空间分为 5 等份,用弹簧夹夹紧胶皮管;
第四步:取红磷放入燃烧匙内,点燃后立即伸入集气瓶中,并把瓶塞塞紧;
第五步:待红磷熄灭且装置冷却至室温后,打开弹簧夹,观察现象。
回答下列问题:
(1)请补充第二步实验操作:__________。
(2)待红磷熄灭且装置冷却至室温后,打开弹簧夹,观察到的现象为__________ 。
(3)写出红磷燃烧的符号表达式:__________。
(4)实验完毕后,进入集气瓶中水的体积偏小的原因可能是__________(答 1 点)。
(5)上面实验同时证明了氮气的物理性质是__________(答 1 点)。
(6)某同学 A 对实验装置进行改进后,如图 2 所示,你认为实验装置改进后的优点是__________(答 1 点)。
(7)某同学 B 也对实验装置进行改进后,如图 3 所示:在量筒用排水法收集到 V2 毫升的 NO(一氧化氮)气体;用注射器获取 V1 毫升化学实验室内的空气,通过导管缓缓地全部推入量筒,待完全反应后(NO 过量),读出量筒中剩余气体体积为 V3 毫升。(反应原理:同温同压且在氢氧化钠溶液参与下,4 体积 NO 与 3 体积 O2 恰好完全反应,且生成物能完全被氢氧化钠溶液吸收。)该实验测得化学实验室内空气中氧气的体积分数为______ 。(用 V1、V2、V3 表示)
【答案】(1)检查装置气密性
(2)水进入集气瓶至刻度1
(3)P+O2P2O5 (4)红磷不足等 (5)难溶于水
(6)实验结果更精确,更环保
(7)
【解析】
【小问1详解】
第二步:检查气密性,避免装置漏气造成实验失败。故填:检查装置气密性。
【小问2详解】
红磷燃烧的现象为产生白烟,放热,打开弹簧夹后观察到的现象:水进入集气瓶至刻度1;
【小问3详解】
红磷燃烧生成五氧化二磷,反应的符号表达式:P+O2P2O5;
【小问4详解】
导致进入集气瓶中水的体积偏小这一结果的原因可能是红磷不足,集气瓶中氧气未完全消耗;
【小问5详解】
上面的实验同时证明了氮气难溶于水的物理性质;
【小问6详解】
改进后的优点:防止了燃烧匙伸入集气瓶中时导致的部分气体受热膨胀逸出,实验结果更准确,同时防止了反应生成的五氧化二磷扩散到空气中污染环境;
【小问7详解】
反应前装置内气体的总体积为(V1+V2)毫升,充分反应后剩余气体的体积为V3毫升,则消耗气体的总体积为(V1+V2-V3)毫升,有题干可知消耗一氧化氮和氧气的体积比4:3,则消耗氧气的体积为(V1+V2-V3),由此可得教室内空气中氧气的体积分数× 100%。
20. 2023 年 5 月 30 日,我国“神舟十六号”载人航天飞船成功发射。为保证宇航员正常的生命活动,空间站内的空气需与我们周围的空气组成相近,主要采用以下循环系统:
(1)空间站内空气中含量最多且不会被宇航员消耗的气体是______(填化学符号),给空间站补充氧气的化学反应有______(填序号)。
(2)根据上面流程图,写出反应④的文字表达式___________。此系统中循环利用的物质有______(答 1 种,填化学符号)。
(3)现在有一种膜分离技术制氧气,原理是在一定压力下,让空气通过薄膜,氧气能透过薄膜,而其余气体不能够,从而达到分离空气的目的。据此推测氮分子比氧分子体积___________(填“大”或“小”)。
【答案】(1) ①. N2 ②. ①③##③①
(2) ①. ②. H2O
(3)大
【解析】
【分析】
【小问1详解】
空间站内的空气需与我们周围的空气组成相近,空气中含量最高的气体是氮气,所以空间站内空气中含量最多且不会被宇航员消耗的气体是氮气,化学式为N2;根据流程图可知,反应①水的电解会生成氧气,反应③是二氧化碳与超氧化物反应会产生氧气,补充氧气的化学反应有①③;
【小问2详解】
根据流程图可知,反应④是二氧化碳与氢气在催化剂的催化下生成甲烷和水,;此系统能循环利用的物质有水;
小问3详解】
根据题目中的原理,氧气能透过薄膜,氮气不能够通过,因此,氮分子比氧分子体积大。
21. 下图是实验室制取气体常用的发生和收集装置,请回答有关问题。
(1)写出图中标注仪器的名称:①_______;②_______。
(2)实验室选用装置 BD 组合制取并收集氧气,其反应的符号表达式为_______,用 D 装置收集氧气时,当导管口出现______ 时开始收集;当实验结束时先______ ,后熄灭酒精灯,防止水槽中的冷水倒吸炸裂试管;
(3)用加热高锰酸钾固体方法制取并收集氧气,可选_______装置和 E 装置,检验氧气收集满的方法是_______;装置 A 试管口棉花的作用是_______。
(4)实验室若用装置 C 制取二氧化碳,加盐酸时液面高度至少应该在_______(填“a”或“b”)处以上,原因是__________。
(5)天然气的主要成分是甲烷,甲烷(CH4)是密度比空气小且难溶于水的气体,实验室常用加热无水醋酸钠与氢氧化钠的固体混合物来制得。实验室制取甲烷应选用的发生、收集装置组合是______(填序号)。
【答案】(1) ①. 锥形瓶 ②. 水槽
(2) ①. ②. 连续且均匀的气泡 ③. 将导管移出水面
(3) ①. A ②. 将带火星的木条放在集气瓶口,木条复燃,则说明已收集满 ③. 防止加热时固体粉末进入导管,堵塞导管
(4) ①. a ②. 防止气体从长颈漏斗中逸出 (5)AD##AF
【解析】
【小问1详解】
由图可知,仪器①为锥形瓶,仪器②为水槽。
【小问2详解】
B为固液常温装置,适用于过氧化氢制取氧气,过氧化氢在二氧化锰催化作用下生成水和氧气,反应的符号表达式为;
D装置为排水法收集装置,由于刚产生的气泡中混有空气,则应待气泡连续且均匀冒出时再开始收集;
实验结束时,为了防止水槽中的水倒吸,引起热的试管炸裂,应先将导管移出水面,再熄灭酒精灯。
【小问3详解】
高锰酸钾制取氧气的反应为加热固体的反应,发生装置选A;
E装置为向上排空气法,氧气具有助燃性,能使带火星的木条复燃,则验满方法为:将带火星的木条放在集气瓶口,木条复燃,则说明已收集满;
加热时,为了防止固体粉末进入导管,堵塞导管,试管口应塞一团棉花。
【小问4详解】
装置C中,为了防止产生的气体从长颈漏斗中逸出,漏斗下端应浸入液面以下,即液面高度至少应该在a处。
【小问5详解】
实验室制取甲烷的反应为加热固体的反应,发生装置选A,甲烷密度比空气小且难溶于水,则收集装置选D或F。
22. 某小组在做双氧水制氧气的实验时不小心把双氧水洒到了水泥地上,意外地发现地上立即产生大量的气泡,于是她对这一现象产生了探究兴趣。
【提出问题】
①除二氧化锰外,水泥是否也能作双氧水分解的催化剂?
②它的催化效果是否比二氧化锰更好?
【设计实验】小雨以收集 4mL 氧气所需时间为标准,设计了下列三组实验(其它可能影响实验的因素均忽略)
(1)加入水泥块的质量为__________g。
(2)对比实验②和实验①,得到的实验结论是__________。
(3)为进一步探究该反应中水泥块是否作为催化剂,将实验②反应后的混合物过滤、洗涤、干燥、称量,这样做的目的是__________;同时还需验证__________,才能证明水泥块是此实验的催化剂。请写出该反应的文字(或符号)表达式__________。
(4)你认为小雨设计实验②和实验③对比的目的是__________。
(5)为完成上述实验中收集氧气及数据的测定需要用到的部分装置如图 1 所示,与 c 连接的是__________ (填“a”或“b”)端,进行操作时,集气瓶中未装满水,对实验测量结果 __________ (填“会”或“不会”)产生影响。
(6)利用数据传感技术可以直观地比较气体的生成速率。小芳同学利用图 2 装置,测得瓶内气压随时间的变化如图 3 所示,可判断曲线__________ (填“A”或“B”)表示无二氧化锰条件下发生的反应,请用实线在图中补上实验②所得曲线。____
【答案】22. 0.5
23. 水泥块能加快过氧化氢溶液的分解速率
24. ①. 验证反应前后水泥块的质量是否改变 ②. 反应前后水泥块的化学性质是否改变 ③. ##
25. 探究水泥块和二氧化锰的催化效果
26. ①. a ②. 不会
27. ①. B ②.
【解析】
【小问1详解】
对比实验中,要控制变量,则加入水泥块的质量为0.5g。
【小问2详解】
对比实验②和实验①,加入水泥块后,反应时间变短,则说明水泥块能加快过氧化氢溶液的分解速度。
【小问3详解】
水泥块难溶于水,将实验②反应后的混合物过滤、洗涤、干燥、称量,可验证水泥块反应前后质量是否改变;
催化剂是指能改变反应速率,但质量和化学性质不变,则还需验证反应前后水泥块的化学性质是否改变;
过氧化氢在水泥块催化作用下生成水和氧气,反应的文字表达式为:,反应的符号表达式为:。
【小问4详解】
实验②和实验③中所加催化剂种类不同,则目为比较水泥块和二氧化锰的催化效果。
【小问5详解】
若想知道收集的气体的体积,且氧气密度比水小,则氧气从b口通入,水从a口排出,将a与c连接,用量筒量取排出的水的体积,排出的水的体积即为氧气的体积;
通入氧气后,装置中压强增大,水被挤出,则集气瓶中未装满水,对实验测量不会产生影响。
【小问6详解】
加入二氧化锰的反应速率较快,则B表示无二氧化锰条件下发生的反应;
根据表中数据,补充图像为:。
A.性质与用途
B.物质鉴别
氧气用于炼钢——氧气具有可燃性
氮气做食品保护气——化学性质不活泼
鉴别二氧化碳与氮气——将燃着的木条分别伸入瓶中
鉴别白酒与白醋——用手轻轻地在瓶口扇动,闻气味
C.实验安全
D.物质的构成
酒精洒出在桌上燃烧——立即用湿布覆盖
药液溅入眼睛——立即用水冲洗,切勿用手揉眼睛
构成物质的微粒有分子、原子等
空气、液氧、二氧化碳中都含有氧分子
选项
A
B
C
D
实验装置
实验目的
探究分子间有间隔
比较呼出气体和空气中二氧化碳含量
证明二氧化锰是过氧化氢分解的催化剂
检查装置气密性
实验序号
3%双氧水溶液体积
其他物质质量
时间/s
①
10mL
/
200
②
10mL
水泥块
100
③
10mL
二氧化锰:0.5g
67
A.性质与用途
B.物质鉴别
氧气用于炼钢——氧气具有可燃性
氮气做食品的保护气——化学性质不活泼
鉴别二氧化碳与氮气——将燃着的木条分别伸入瓶中
鉴别白酒与白醋——用手轻轻地在瓶口扇动,闻气味
C.实验安全
D.物质的构成
酒精洒出在桌上燃烧——立即用湿布覆盖
药液溅入眼睛——立即用水冲洗,切勿用手揉眼睛
构成物质的微粒有分子、原子等
空气、液氧、二氧化碳中都含有氧分子
选项
A
B
C
D
实验装置
实验目的
探究分子间有间隔
比较呼出气体和空气中二氧化碳含量
证明二氧化锰是过氧化氢分解的催化剂
检查装置气密性
实验序号
3%双氧水溶液体积
其他物质质量
时间/s
①
10mL
/
200
②
10mL
水泥块
100
③
10mL
二氧化锰:0.5g
67
相关试卷
这是一份广东省广州市第七中学2023-2024学年九年级下学期3月月考化学试题,共8页。
这是一份广东省广州市第十中学2023-2024学年九年级下学期3月月考化学试题,共9页。试卷主要包含了选择题,非选择题等内容,欢迎下载使用。
这是一份广东省广州市番禺区香江实验学校2023-2024学年九年级上学期12月月考化学试题,共7页。

