湖北省襄阳市第四中学2024-2025学年高一上学期11月月考(期中)地理试卷(Word版附解析)
展开
这是一份湖北省襄阳市第四中学2024-2025学年高一上学期11月月考(期中)地理试卷(Word版附解析),文件包含湖北省襄阳市第四中学2024-2025学年高一上学期11月月考期中文综政史地试题-高中地理Word版含解析docx、湖北省襄阳市第四中学2024-2025学年高一上学期11月月考期中文综政史地试题-高中地理Word版无答案docx等2份试卷配套教学资源,其中试卷共17页, 欢迎下载使用。
考试时间:2024年11月14日
一、选择题(本题共60小题,每小题2分,共120分。在每小题给出的四个选项中,只有一个选项符合题目要求。)
科学家预测在2019年至2020年太阳表面将再度出现“无黑子”现象,又称为“白太阳”,预示着太阳活动将进入“极小期”。据此,完成下列各题。
1. “白太阳”现象持续期间
①全球降水均增多,洪涝灾害更加频繁 ②极地附近出现“极光”的范围将扩大
③地球磁场受到的干扰减弱,磁暴减少 ④太阳活动对无线电短波通讯干扰减弱
A. ①②B. ②④C. ①③D. ③④
2. 太阳辐射为地球提供了源源不断的能量,下列能量不是来自太阳辐射的是
A. 岩石圈板块运动B. 夏季我国盛行东南风
C 动植物蓬勃生长D. 煤炭石油等化石能源
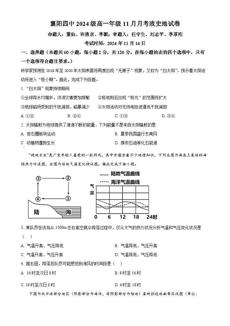
“绝地求生”是广受年轻人喜爱的一款游戏,其中亦蕴含着不少地理知识,下列左图为海岛上某地的海陆热力环流图,右图为该地气温变化特征图。据此完成下面小题。
3. 某队员在该岛从1500m左右高空跳伞降落过程中,仅从大气的热力状况分析气温和气压变化状况是( )
A. 气温升高、气压降低B. 气温降低、气压升高
C. 气温升高、气压升高D. 气温降低、气压降低
4. 据右图,降落后队员可能感觉到海风的时间段是( )
A 16时至次日8时B. 8时至16时
C. 18时至次日6时D. 6时至18时
下图为北半球部分地区(阴影部分为海洋,非阴影部分为陆地)某时刻近地面等压线图(单位:hPa),图示时刻沿海地区出现大雾天气。读图,完成下面小题。
5. 受大雾天气影响( )
①到达地面的太阳辐射减少 ②地面对太阳辐射的吸收增加
③大气对地面辐射的吸收减弱 ④大气逆辐射增强
A. ①③B. ①④C. ②③D. ②④
6. 图中甲、乙、丙、丁四地中风力最小的是( )
A. 甲B. 乙C. 丙D. 丁
7. 图中A、B两地的风向分别是( )
A. 东南风、偏北风B. 东北风、偏南风
C. 西北风、偏南风D. 西南风、偏北风
近年来,北京市在一些人行道改造过程中,采用透水砖代替釉面砖和水泥等不透水的材质,铺设“可呼吸地面”。结合下图完成下面小题。
8. 采用“可呼吸地面”之后,图中四个环节的变化符合实际的是( )
A. a增加B. b增加C. c减少D. d减少
9. 铺设“可呼吸地面”对城市生态环境的有利影响主要是( )
①利于下渗,减轻内涝②防止路面结冰影响通行
③美化环境,减弱噪声④增加地面和空气的湿度
A. ①②B. ②③C. ③④D. ①④
海水的性质与人类的生产生活密切相关。图中甲表示“大洋表层海水温度、盐度、密度随纬度的变化”,乙示意“波罗的海周边区域”,读图,完成下面小题。
10. 图中表示大洋表层海水温度、盐度、密度的曲线依次是( )
A. ①②③B. ③①②C. ③②①D. ②①③
11. 波罗的海盐度较低的原因不包括( )
A. 气候温和湿润,降水量大于蒸发量B. 极地地区,温度低,海水容易结冰
C. 四周陆地河流众多,有大量淡水汇入D. 海域较为封闭,高盐度的海水流入少
下图为某年某月长江入海口的表层盐度分布图。读图,完成下面小题。
12. 图中甲所在的等盐度线数值较低,其直接影响因素是( )
A. 蒸发量B. 降水量C. 径流量D. 洋流
13. 船只在海上航行的吃水深度会受到海水密度的影响,一艘货轮从甲到乙航行,货轮的吃水深度逐渐( )
A. 变浅B. 变深C. 先变深再变浅D. 先变浅再变深
14. 若此时是甲点一年中盐度最高的时间,此时是该年的( )
A. 1月B. 4月C. 7月D. 10月
读图“世界局部海域洋流分布示意图”,完成下面小题。
15. 下面四幅图,与①处洋流特征相符的是( )
A. B.
C. D.
16. ②洋流对周边海域及沿岸地区的影响,描述正确的是( )
A. 使污染物向南不断扩散B. 降温减湿形成荒漠环境
C 加快过往海轮航行速度D. 寒暖流交汇形成大渔场
下图示意牛轭湖的形成过程。据此完成下列小题。
17. 牛轭湖形成过程先后顺序为( )
A. ①③②④B. ④②③①C. ②④③①D. ④②①③
18. 下列地形区中,最容易发育牛轭湖的是( )
A. 江汉平原B. 云贵高原C. 东南丘陵D. 塔里木盆地
下图为不同地貌景观图,读图,完成下面小题。
19. 图示地貌形成的主要外力作用分别是( )
A. 风力堆积,海浪侵蚀,流水溶蚀B. 流水堆积,海浪堆积,流水溶蚀
C. 风力侵蚀,流水堆积,流水溶蚀D. 海浪堆积,流水侵蚀,海浪侵蚀
20. 下列关于图示地貌的说法正确的是( )
A. ①地貌区盛行风向为东北风B. ②地貌景观含有海蚀柱、海蚀崖
C. ③地貌景观主要石笋、石柱D. ①③景观都发育于寒冷干旱地区
二、非选择题(共30分,每小题10分)
21. 阅读图文资料,回答下列问题。
西藏米林县年降水量约640毫米,且集中在6—9月份,冬春季多大风。在该县丹娘乡的雅鲁藏布江北岸山麓,有一个高约百米、由风力堆积形成的沙丘,叫丹娘沙丘,该沙丘有逐年“长高”的趋势。雅鲁藏布江水位季节变化大。下图示意丹娘沙丘。
结合图示信息,推测丹娘沙丘的沙源地是____;推测沙丘所在河谷段的主导风向是____。指出丹娘沙丘一年中“长高”较快的季节是____,并分析原因____。
相关试卷
这是一份湖北省荆州市沙市中学2024-2025学年高一上学期11月月考地理试卷(Word版附答案),共11页。试卷主要包含了日环食发生时,图中海陆变迁将直接导致,如果该地位于华北地区,这一天,暴雪天气会使等内容,欢迎下载使用。
这是一份北京市第四中学2024-2025学年高一上学期期中地理试卷(Word版附答案),共14页。试卷主要包含了5分,共75分, 图中, 该地缺失M地层的原因可能是, 全球天文辐射的时空分布特点是, 该地区雅丹地貌演变过程为等内容,欢迎下载使用。
这是一份湖北省武汉市第六中学2024-2025学年高一上学期第二次月考地理试卷(Word版附解析),文件包含湖北省武汉市第六中学2024-2025学年高一上学期第二次月考地理试卷Word版含解析docx、湖北省武汉市第六中学2024-2025学年高一上学期第二次月考地理试卷Word版无答案docx等2份试卷配套教学资源,其中试卷共24页, 欢迎下载使用。

