湖南省湘西土家族苗族自治州吉首市第一中学2024-2025学年高一上学期11月期中考试 化学试题
展开
这是一份湖南省湘西土家族苗族自治州吉首市第一中学2024-2025学年高一上学期11月期中考试 化学试题,共6页。试卷主要包含了下列做法正确的是,下列叙述正确的是,下列离子方程式正确的是,下列物质属于电解质且能导电的是,下面关于金属钠的描述正确的是等内容,欢迎下载使用。
时量:75分钟 满分:100分
可能用到的相对原子质量:H:1 C:12 N:14 O:16 Na:23 S:32 Cl:35.5
第I卷(选择题,有14小题,共42分)
一、单选题:共14小题,每题3分,共42分。在每小题给出的四个选项中,只有一项是符合要求的。
1.中华民族的发明创造为人类文明进步做出了巨大贡献。下列古代发明中,不涉及化学反应的是( )
A.火药使用B.粮食酿醋C.活字印刷D.陶瓷烧制
2.当光束通过下列分散系时,能产生丁达尔效应的是( )
A.稀硫酸B.淀粉溶液C.溶液D.溶液
3.下列做法正确的是( )
A.用手接触药品B.用嘴吹熄酒精灯火焰
C.亲口品尝某药品的味道D.实验后,剩余的药品不能放回原瓶,也不能随便丢弃
4.下列酸碱盐之间的转化不能一步完成的是( )
A.B.
C.D.
5.在反应:中,下列叙述正确的是( )
A.氧化剂B.被还原
C.属于置换反应D.产物铜的颜色为银白色
6.下列叙述正确的是( )
A.钾、钠等碱金属着火时,立即用水或泡沫灭火器来灭火
B.用加热法除去固体中混有的
C.有色布条上滴加新制氯水,有色布条褪色,说明有漂白性
D.新制氯水放置数天后酸性增强
7.下列离子方程式正确的是( )
A.盐酸滴在铜片上:
B.铜片插入硝酸银溶液中:
C.溶液和溶液混合:
D.醋酸滴在大理石上:
8.在水溶液中能够大量共存的一组离子是( )
A.、、、B.、、、
C.、、、D.、、、
9.下列物质属于电解质且能导电的是( )
A.B.熔融C.固体D.溶液
10.下面关于金属钠的描述正确的是( )
A.钠的化学性质很活泼,在自然界里不能以游离态存在
B.钠离子性质很活泼
C.钠很软,在新材料领域没有用途
D.少量钠应保存在水中
11.透过蓝色的钴玻璃,金属钾在焰色试验中的焰色为( )
A.黄色B.洋红色C.紫色D.绿色
12.有关氯元素,下列叙述正确的是( )
A.若发生泄漏,应立即向高处转移
B.用铁和氯气反应和铁与盐酸反应均可制取
C.的化学性质活泼,与混合后会立即发生爆炸
D.漂白粉比稳定,可露置在空气中长期保存
13.下列是某兴趣小组根据课本实验设计的一个能说明与热稳定性的套管实验。请观察如图实验装置并分析实验原理,判断下列说法错误的是( )
A.热稳定性小于
B.甲为,乙为
C.要证明物质受热能产生水,可在两支试管内塞上沾有无水硫酸铜粉末的棉花球
D.整个实验过程中可以看到丙烧杯的澄清石灰水不变浑浊
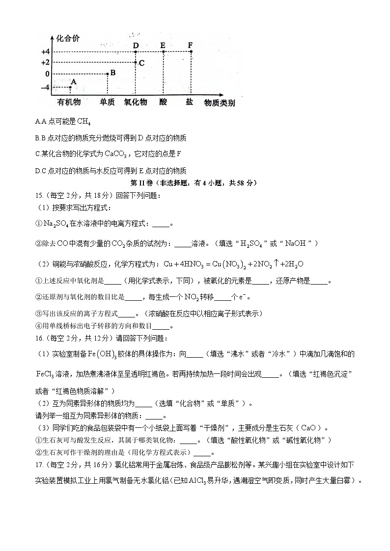
14.如图是碳元素的“价类二维图”,下列说法不正确的是( )
A.A点可能是
B.B点对应的物质充分燃烧可得到点对应的物质
C.某化合物的化学式为,它对应的点是F
D.C点对应的物质与水反应可得到E点对应的物质
第II巻(非选择题,有4小题,共58分)
15.(每空2分,共18分)回答下列问题:
(1)按要求写出方程式:
①在水溶液中的电离方程式:_____。
②除去中混有少量的杂质的试剂为:_____溶液。(填选“”或“”)
(2)铜能与浓硝酸反应,化学方程式为:
①上述反应中氧化剂是_____(用化学式表示,下同),被氧化的元素是_____,还原产物是_____。
②还原剂与氧化剂的数目比是_____,每生成一个转移_____个。
③写出该反应的离子方程式_____。(浓硝酸在反应中以相应离子形式表示)
④用单线桥标出电子转移的方向和数目_____。
16.(每空2分,共12分)请回答下列问题:
(1)实验室制备胶体的具体操作为:向_____(填选“沸水”或者“冷水”)中滴加几滴饱和的溶液,加热煮沸液体至呈透明红褐色。若再持续加热一段时间会出现_____。(填选“红褐色沉淀”或者“红褐色物质溶解”)
(2)互为同素异形体的物质均为_____(选填“化合物”或“单质”)。
请列举一组互为同素异形体的物质:_____。
(3)同学们吃的食品包装袋中有一个小纸袋上面写着“干燥剂”,主要成分是生石灰()。
①生石灰可与酸发生反应,其属于哪类氧化物:_____。(填选“酸性氧化物”或“碱性氧化物”)
②生石灰可作干燥剂的理由是(用化学方程式表示)_____。
17.(每空2分,共16分)氯化铝常用于金属冶炼、食品级产品膨松剂等。某兴趣小组在实验室中设计如下实验装置模拟工业上用氯气制备无水氯化铝(已知易升华,遇潮湿空气即变质,同时产生大量白雾)。
(1)反应前,装置A中盛放的仪器名称是_____。
(2)实验开始前应进行的操作是_____(填选“检查装置气密性”或“加入反应药品”)。
(3)反应时,装置A中发生反应的化学方程式:_____。
(4)装置B中盛放_____(填选“饱和食盐水”或“浓硫酸”)溶液,作用是_____。
(5)实验时应先点燃_____(填A或D)处酒精灯,再点燃另外一处酒精灯。
(6)写出G装置中发生反应的离子方程式:_____。
(7)有同学提出用一件仪器填充某试剂可同时起到装置F和G的作用,从而简化该实验装置,该试剂名称为_____(填选“碱石灰”或碳粉)。
18.(每空2分,共12分)化学兴趣小组同学发现实验台上按如图所示顺序摆放着6瓶不同的无色溶液(药品是按照物质所属类别摆放的),其中试剂④的标签破损,为此他们做了如下探究:
【查阅资料】溶液呈中性。
【提出问题】试剂④的成分是什么?
【做出猜想】
(l)根据“破损的标签”和药品摆放顺序,对试剂④的成分进行如下推测
【设计并进行实验】
(2)取少量④中溶液进行如下两个方案的探究
【交流反思】
(3)方案二中发生反应的离子方程式为_____。
(4)为防止试剂瓶的标签受损,在实验操作过程中应注意的是_____。
(5)若猜想3正确,请设计合理实验进行验证:_____。
高一年级期中考试答案2024年11月
第I卷(选择题,有14小题,共42分)
一、单选题:共14小题,每题3分,共42分。在每小题给出的四个选项中,只有一项是符合要求的。
第II卷(非选择题,有4小题,共58分)
15.【答案】(1)①.②.
(1)①.②.Cu③.④.⑤.1
⑥.
⑦.
16.【答案】(1)①.沸水②.红褐色沉淀
(2)①.单质②.与(答案合理均给分)
(3)①.碱性氧化物②.
17.【答案】(1)圆底烧瓶
(2)检查装置气密性
(3)
(4)饱和食盐水 除去氯气中混有的气体
(5)A
(6)(7)碱石灰
18.【答案】(1)或氢氧化钠
(2)有气泡产生;有白色沉淀生成
(3)
(4)倾倒液体时,标签应朝向手心(答案合理即可)
(5)取少量④中溶液于试管中,加入足量硝酸酸化的溶液,若产生白色沉淀且白色沉淀不溶解,则猜想3正确。(答案合理即可)若与试剂③属同类物质
若与试剂⑤属同类物质
猜想1:_____。
猜想2:
猜想3:
实验操作
实验现象
实验结论
方案一:取少量④中溶液于试管中,加入足量稀盐酸。
_____。
猜想2正确
方案二:另取少量④中溶液于试管中,加入足量溶液。
______。
序号
1
2
3
4
5
6
7
8
9
10
11
12
13
14
答案
C
B
D
B
A
D
C
D
B
A
C
A
A
D
相关试卷
这是一份湖南省株洲市第二中学2024-2025学年高一上学期期中考试化学试题,共8页。试卷主要包含了下列说法正确的是,下列对图示的解释不正确的是,下列离子方程式中,正确的是等内容,欢迎下载使用。
这是一份湖南省株洲市南方中学2024-2025学年高一上学期期中考试化学试题(无答案),共6页。试卷主要包含了5 Mn 55,朱自清在《荷塘月色》中写道,下列离子方程式书写正确的是等内容,欢迎下载使用。
这是一份湖南省怀化市2024-2025学年高一上学期期中考试化学试题,文件包含怀化市2024年下学期期中考试化学试卷pdf、高一中考化学参考答案pdf等2份试卷配套教学资源,其中试卷共8页, 欢迎下载使用。

