还剩11页未读,
继续阅读
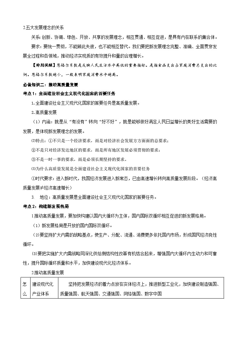
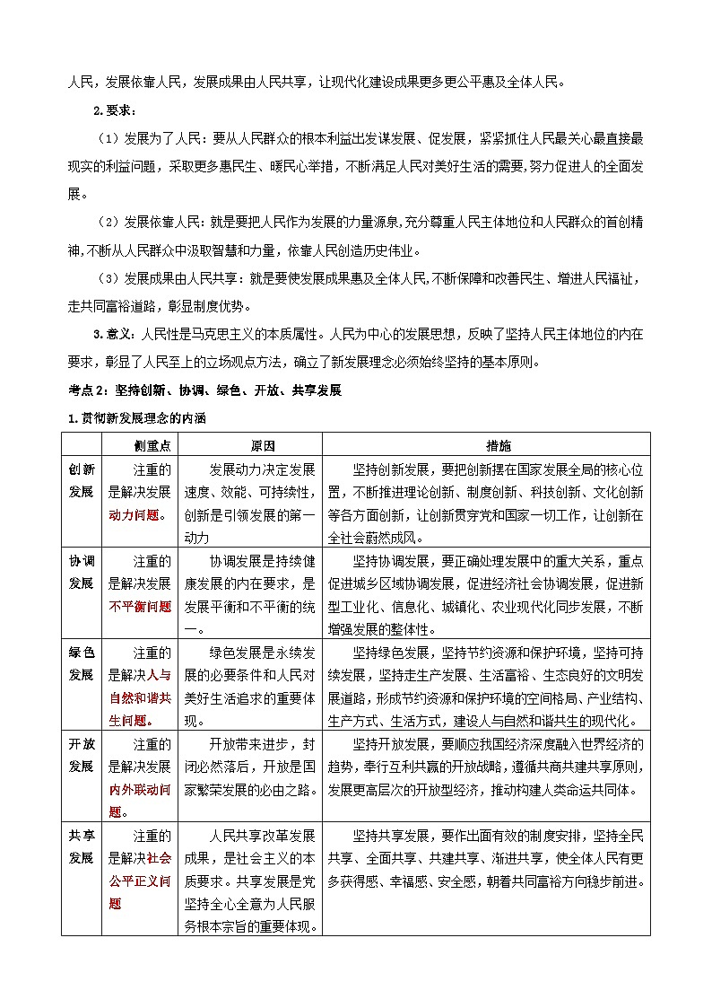
第三课 我国的经济发展学案(含解析)2025年高考政治一轮复习统编版必修二经济与社会
展开
这是一份第三课 我国的经济发展学案(含解析)2025年高考政治一轮复习统编版必修二经济与社会,共14页。学案主要包含了课标要求,核心素养,命题预测,思维导图,必备知识,特别提醒,拓展延伸,典型例题等内容,欢迎下载使用。
相关学案
第四课 我国的个人收入分配与社会保障学案(含解析) 2025年高考政治一轮复习统编版必修二经济与社会:
这是一份第四课 我国的个人收入分配与社会保障学案(含解析) 2025年高考政治一轮复习统编版必修二经济与社会,共16页。学案主要包含了课标要求,命题预测,思维导图,必备知识,特别提醒,典型例题,对点训练,变式练1-1等内容,欢迎下载使用。
第二课 我国的社会主义市场经济体制 学案(含解析)2025年高考政治一轮复习统编版必修二经济与社会:
这是一份第二课 我国的社会主义市场经济体制 学案(含解析)2025年高考政治一轮复习统编版必修二经济与社会,共15页。学案主要包含了课标要求,命题预测,思维导图,必备知识,特别提醒,拓展延伸,重点讲解,典型例题等内容,欢迎下载使用。
人教统编版必修2 经济与社会我国的社会保障优质学案:
这是一份人教统编版必修2 经济与社会我国的社会保障优质学案,共15页。学案主要包含了知识梳理,情境探究,知识总结,习题检测,本节课学习的收获等内容,欢迎下载使用。

