还剩12页未读,
继续阅读
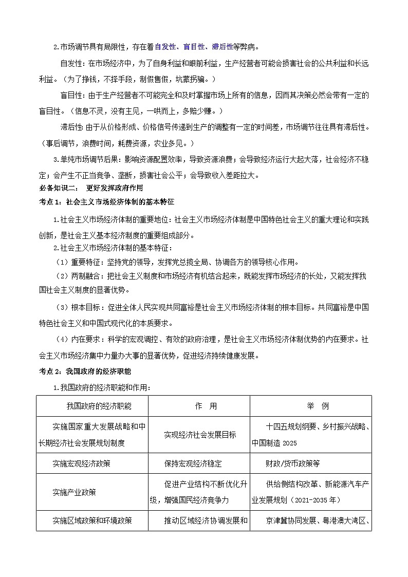
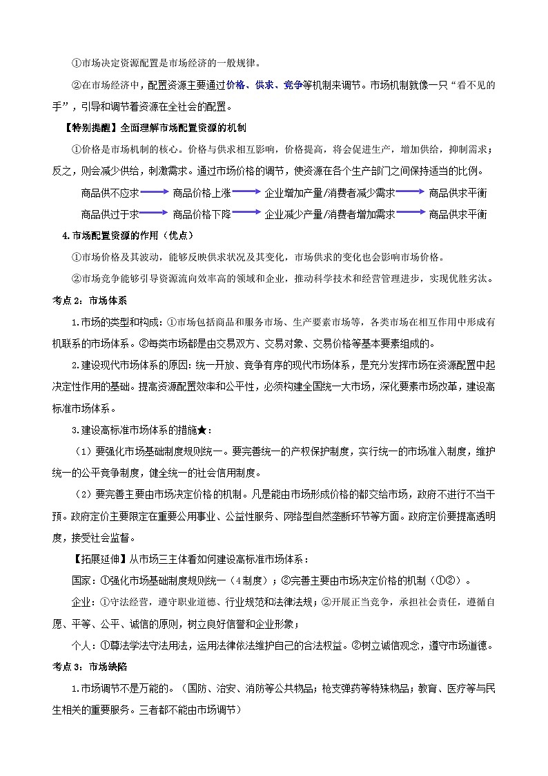
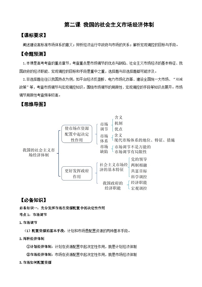
第二课 我国的社会主义市场经济体制 学案(含解析)2025年高考政治一轮复习统编版必修二经济与社会
展开
这是一份第二课 我国的社会主义市场经济体制 学案(含解析)2025年高考政治一轮复习统编版必修二经济与社会,共15页。学案主要包含了课标要求,命题预测,思维导图,必备知识,特别提醒,拓展延伸,重点讲解,典型例题等内容,欢迎下载使用。
相关学案
第三课 我国的经济发展学案(含解析)2025年高考政治一轮复习统编版必修二经济与社会:
这是一份第三课 我国的经济发展学案(含解析)2025年高考政治一轮复习统编版必修二经济与社会,共14页。学案主要包含了课标要求,核心素养,命题预测,思维导图,必备知识,特别提醒,拓展延伸,典型例题等内容,欢迎下载使用。
新高考政治二轮复习学案 专题2 课时2 我国的社会主义市场经济体制(含解析):
这是一份新高考政治二轮复习学案 专题2 课时2 我国的社会主义市场经济体制(含解析),共18页。
第二课 我国的社会主义市场经济体制 学案(含答案解析)2024届高考政治一轮复习:
这是一份第二课 我国的社会主义市场经济体制 学案(含答案解析)2024届高考政治一轮复习,共13页。学案主要包含了课标要求,思维路径等内容,欢迎下载使用。

